江苏省镇江市句容市2023-2024学年九上化学期末统考试题含答案
展开
这是一份江苏省镇江市句容市2023-2024学年九上化学期末统考试题含答案,共8页。试卷主要包含了考生要认真填写考场号和座位序号,下列反应属于复分解反应的是,下列说法不正确的是等内容,欢迎下载使用。
学校_______ 年级_______ 姓名_______
注意事项
1.考生要认真填写考场号和座位序号。
2.试题所有答案必须填涂或书写在答题卡上,在试卷上作答无效。第一部分必须用2B 铅笔作答;第二部分必须用黑色字迹的签字笔作答。
3.考试结束后,考生须将试卷和答题卡放在桌面上,待监考员收回。
一、单选题(本大题共10小题,共30分)
1.下列物质的用途主要与其化学性质有关的是
A.金刚石用于切割玻璃B.活性炭用作冰箱除味剂
C.干冰可用作人工降雨D.液氧用作火箭助燃剂
2.镁条在氧气中燃烧的化学反应可用“2Mg+O22MgO”来表示.以下信息:①反应条件②反应速率③反应物、生成物各物质间的质量关系④反应的微观过程⑤反应过程中的能量变化⑥反应体系中微观粒子的数量关系.能从上述化学方程式中获得的是( )
A.①③④B.②③⑤C.①③⑥D.②④⑥
3.下列有关碳和碳的氧化物说法中,错误的是( )
A.用碳素墨水填写档案,是因为碳单质常温下化学性质稳定
B.二氧化碳能灭火是因为二氧化碳不燃烧,不支持燃烧且密度比空气大
C.CO和C都有可燃性,充分燃烧的产物都是CO2
D.CO和CO2都有毒,都是大气污染物
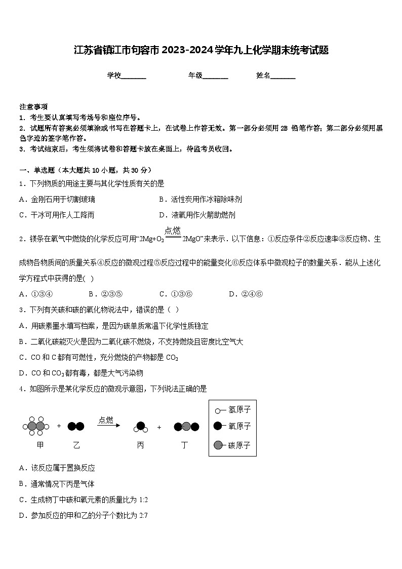
4.如图所示是某化学反应的微观示意图,下列说法正确的是
A.该反应属于置换反应
B.通常情况下丙是气体
C.生成物丁中碳和氧元素的质量比为1:2
D.参加反应的甲和乙的分子个数比为2:7
5.下列措施不能在一定程度上防止金属生锈的是( )
A.在金属表面涂油或刷漆
B.用砂纸擦去铝制品表面的氧化膜
C.制成耐腐蚀的合金
D.在金属表面镀上一层耐腐蚀的铬
6.下列事实能说明铝的金属活动性比铁或铜强的是
A.铝在地壳中含量比铁高B.铝的熔点低于铜的熔点
C.空气中铁比铝更容易被腐蚀D.铝丝在硫酸铜溶液中能形成“铜树”
7.下列离子在pH=2的溶液中能大量共存,且为无色溶液的是( )
A.
B.
C.
D.
8.下列反应属于复分解反应的是( )
A.
B.
C.
D.
9.下列说法不正确的是
A.C、CO、H2的化学性质相似,都具有可燃性和还原性
B.金刚石和石墨物理性质差异很大,因为碳原子的排列方式不同
C.不能用钢丝球经常用力擦洗铝制炊具
D.鱼类能够在水中生活,证明氧气易溶于水
10.下列四种粒子的结构示意图中,说法正确的是( )
A.它们表示四种不同的元素
B.②表示的元素在化合物中通常显+2价
C.④表示的元素是非金属元素
D.①④表示的是阳离子
二、填空题(本大题共4小题,共20分)
11.每年世界上钢铁的产量很高,钢铁的锈蚀也给人类带来了巨大的损失。铁在空气中锈蚀,实际上是铁与空气中的_____和_____共同作用的结果。
12.用化学用语填空:
(1)氧气中氧元素的化合价______;
(2)两个汞原子_______;
(3)沼气(主要成分)__________;
(4)铵根离子__________。
13. “不是花中偏爱菊,此花开尽更无花”秋日菊花开时满园飘香,从微观角度解释其原因__________,菊香的重要成分是乙酸龙脑酯(CHO),点燃196g的乙酸龙脑酯与480g O恰好完全反应,生成440gCO和180gHO和xgCO,x=________g,化学方程式为___________。
14.请用给定物质的序号填空:①氮气 ②一氧化碳 ③酒精 ④大理石 ⑤金刚石
(1)重要的建筑材料是_____;
(2)天然存在的最硬的物质是_____;
(3)常用作保护气的是_____;
(4)具有可燃性又有还原性的气体是_____;
(5)司机驾车前喝的饮料中不能含有的是_____。
三、计算题(本大题共2小题,共12分)
15.(6分)某校进行九年级化学实验技能考查,确定了以下三个考题:考查规定由学生抽签确定考题。
考题一:粗盐的提纯;
考题二:实验室制取和收集二氧化碳气体;
考题三:实验室制取和收集氧气。
甲同学抽签后,将监考老师准备了的下列仪器和药品移动到实验台前准备进行实验:
(1)上图中仪器A的名称是_____;分析抽签确定的考题,甲同学发现其中缺少了一种药品,向老师申请补充后完成了实验。请写出该实验的化学反应方程式_____。
(2)以下是甲同学实验时的主要步骤,这些步骤的正确顺序是_____
A 制备气体
B 收集气体
C 检查装置的气密性
D 清洗仪器,整理实验台
(3)乙同学发现,如果甲同学选择的仪器不变,但另选两种药品,就能完成另一个考题。 则这一考题是_____ ,这一考题的化学反应方程式为_____,这一考题中一种生成物能使澄清的石灰水_____ ,其化学反应方程式为_____。
16.(6分)请根据以下装置图和相关要求回答下列问题:
(1)现提供下列装置
①上图C装置中,甲仪器的名称是________________。
②实验室将双氧水加入二氧化锰粉末制取氧气,比较理想的发生装置是________(填序号),反应的化学方程式为________________;若用E装置收集氧气,当________________时,开始收集气体。
③实验室可以按照“B→F→真空气囊”的装置顺序则取干燥的CO2气体,B装置中发生反应的化学方程式为________________,F装置盛放的试剂为____________。
(2)实验室用氯化钠固体配制50g 15%的氯化钠溶液的步骤有:计算、称取氯化钠、量取水、溶解、转移。
①在溶解过程中,玻璃作的作用是____________。
②下列操作中,可能导致配制氯化钠溶液的溶质质量分数偏大的是________(填序号)。
a你取时,将氯化钠置于托盘天平的右盘 b量取水时俯视读数
c用已有少量水的烧杯溶解氯化钠 d转移时,有少量溶液溅出
四、简答题(本大题共2小题,共16分)
17.(8分)钢铁是重要的金属材料,在工农业生产和生活中应用非常广泛。
I.铁的应用
(1)下列铁制品的应用与金属导热性有关的是_____。
A 铁锤 B 铁锅 C 菜刀
(2)“纳米α-Fe粉”可以用于食品保鲜,称之为“双吸剂”,因为它能吸收空气中的_____。
II.铁的冶炼
工业炼铁的主要反应原理是在高温下CO夺取铁矿石里的氧,将铁还原出来。请回答下列问题:
(1)写出以赤铁矿为原料,在高温下炼铁的化学方程式:_____;
(2)高炉炼铁中,焦炭的作用除了可以生成一氧化碳外,还能_____。
Ⅲ.铁的活动性探究
现用一定量的AgNO3和Cu (NO3)2混合溶液,进行了如下图所示的实验,并对溶液A和固体B的成分进行了分析和研究。
(提出问题)溶液A中的溶质成分可能有哪些?
(作出猜想)
①只有Fe(NO3)2
②有Fe(NO3)2、AgNO3
③有Fe(NO3)2、Cu(NO3)2
④有Fe(NO3)2、Cu(NO3)2、AgNO3
(交流讨论)不合理的猜想是_____(填序号)。
(实验探究)根据下表中的实验步骤及现象,完成表中的实验结论。
Ⅳ.生铁中铁含量的测定
某课外兴趣小组测定生铁(含杂质的铁,杂质既不溶于水也不溶于酸)中铁的质量分数,他们取6份样品,分别与稀硫酸反应。测得数据如下,请根据有关信息回答问题。
(1)第5次实验结束后,所得溶液中溶质的化学式为_____。
(2)所用稀硫酸中溶质的质量分数为_____。
(3)若配制上述浓度的稀硫酸100克,则需质量分数为98%的浓硫酸_____克。
(4)计算该样品中铁的质量分数是_____。(写出计算过程)
18.(8分)金属与人类的生产、生活密切相关,牢记掌握金属的知识非常重要。
(1)下列用途是利用金属导电性的是______(填字母)。
A作导线 B金作戒指 C铝合金做门窗 D铁锅做炊具
(2)如图是化学小组探究铁钉锈蚀条件的实验,要达到实验目的还需补充__________实验?
(3)在实验室里,可以利用如图装置制得铁。
①A处玻璃管内所发生反应的化学方程为________________ 。
②B处可观察到的现象是____________;C处酒精灯的作用是_____________。
(4)向一定量的硝酸银、硝酸铝和硝酸铜的混合溶液中加入一定量的锌,溶液质量与加入锌的质量关系如图。请回答:
①写出a点所发生反应的化学方程式__________。
②d 点对应的溶液中的金属离子有哪些__________?
(5)为了测定铜锌合金样品中锌的含量,称取样品20g于烧杯中,向其中加入100g稀硫酸至恰好完全反应,反应后烧杯中物质的总质量为119.6g。请计算:样品中锌的质量分数__________。
五、探究题(本大题共2小题,共22分)
19.(10分)硫酸铵(化学式为(NH4)2SO4)是一种能促进植物茎、叶生长的氮肥施肥浓度过高,会造成烧苗现象。小柯通过实验发现,质量分数为2%的硫酸铵溶液不会导致植物烧苗。
(1)硫酸铵中氮、氧元素的质量比为_____。
(2)用50克30%的硫酸铵溶液配制2%的硫酸铵溶液,需要加水_____mL。
20.(12分)实验室有一瓶含杂质的氯酸钾。某兴趣小组利用该药品和二氧化锰制取氧气(杂质不 参加反应)。实验数据记录如下:
计算氯酸钾样品中氯酸钾的质量分数______。
参考答案
一、单选题(本大题共10小题,共30分)
1、D
2、C
3、D
4、D
5、B
6、D
7、A
8、D
9、D
10、B
二、填空题(本大题共4小题,共20分)
11、氧气 水
12、 2Hg CH4 NH4+
13、分子在不断的运动 56 C12H20O2+15O210H2O+ 10CO2+ 2CO
14、④ ⑤ ① ② ③
三、计算题(本大题共2小题,共12分)
15、水槽 C、A、B、D 二 变浑浊
16、长颈漏斗 B 有连续、均匀气泡冒出 足量的浓硫酸 搅拌,加速固体溶解 b
四、简答题(本大题共2小题,共16分)
17、B 水蒸气和氧气 提供热量 ② ① 3 FeSO4 19.6% 20g 98%
18、A 补充铁钉在干燥的空气中不生锈实验 Fe3O4+4CO3Fe+4CO2 澄清石灰水变浑浊 点燃多余的一氧化碳,避免污染空气 Zn+2AgNO3=Zn(NO3)2+2Ag Al3+、Zn2+ 65%
五、探究题(本大题共2小题,共22分)
19、(1)7:16;(2)700
20、98%
实验步骤
现象
实验结论
取少量固体B,滴加稀盐酸
有气泡产生
溶液A中的溶质成分符合猜想_____(填序号),固体B中有_____种金属。
实验次数
1
2
3
4
5
6
取样品质量(g)
30.0
30.0
30.0
30.0
30.0
30.0
取稀硫酸质量(g)
50.0
100.0
150.0
200.0
250.0
300.0
产生气体质量(g)
0.2
0.4
0.6
0.8
1.0
1.05
相关试卷
这是一份江苏省镇江市名校2023-2024学年九上化学期末质量检测模拟试题含答案,共7页。试卷主要包含了下列物质的化学式,书写错误的是等内容,欢迎下载使用。
这是一份江苏省镇江市句容市2023-2024学年九上化学期末学业质量监测试题含答案,共11页。试卷主要包含了考生必须保证答题卡的整洁,下列对实验现象的描述不正确的是等内容,欢迎下载使用。
这是一份江苏省句容市2023-2024学年化学九上期末经典试题含答案,共8页。试卷主要包含了下列化学实验基本操作中正确的是等内容,欢迎下载使用。

