江苏省无锡市西漳中学2023-2024学年化学九年级第一学期期末联考试题含答案
展开
这是一份江苏省无锡市西漳中学2023-2024学年化学九年级第一学期期末联考试题含答案,共7页。试卷主要包含了茶氨酸,下列推理正确的是,每年的6月5日是“世界环境日”等内容,欢迎下载使用。
学校_______ 年级_______ 姓名_______
请考生注意:
1.请用2B铅笔将选择题答案涂填在答题纸相应位置上,请用0.5毫米及以上黑色字迹的钢笔或签字笔将主观题的答案写在答题纸相应的答题区内。写在试题卷、草稿纸上均无效。
2.答题前,认真阅读答题纸上的《注意事项》,按规定答题。
一、单选题(本题包括12个小题,每小题3分,共36分.每小题只有一个选项符合题意)
1.生活中的下列现象,用分子的相关知识解释不正确的是
A.湿衣服晾在太阳底下干得快,说明分子运动速率与温度有关
B.一滴水中大约有1.67×1021个水分子,说明分子的体积和质量很小
C.水沸腾时,掀起壶盖,说明分子大小随温度升高而增大
D.1L黄豆和1L芝麻混合,体积小于2L,不能说明分子之间有间隙
2.下列各组物质不能用于验证Mg、Fe、Cu三种金属活动性强弱的是( )
A.稀盐酸B.MgSO4溶液 、 Fe、Cu
C.Mg、FeSO4溶液、CuD.MgSO4溶液、Fe、CuSO4溶液
3.页岩气是新能源领域的新星,其主要成分是甲烷。下列关于甲烷(CH4) 的说法中,正确的是
A.甲烷是由碳和氢气组成的
B.甲烷中碳氢元素的质量比为3:1
C.甲烷在氧气中燃烧只生成二氧化碳
D.甲烷分子由一个碳原子和两个氢分子构成
4.茶氨酸(化学式为C7H14O3N2 )具有降低血压、提高记忆力、保护神经细胞、减肥等功效。下列说法正确的是( )
A.茶氨酸属于氧化物
B.茶氨酸由26个原子构成.
C.茶氨酸中碳元素的质量分数最大
D.茶氨酸中碳、氢、氧、氮元素的质量比为7:14:3:2
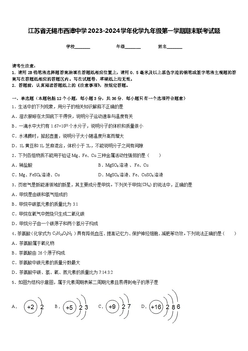
5.如图为结构示意图,属于元素周期表第二周期元素且易得到电子的原子是
A.B.C.D.
6.下列推理正确的是
A.离子是带电的粒子,带电的粒子一定是离子
B.物质与氧气发生的反应是氧化反应,氧化反应一定是物质与氧气的反应
C.活泼金属可与酸发生置换反应,置换反应一定是金属和酸的反应
D.最外层电子数为8的粒子不一定都是稀有气体元素的原子
7.每年的6月5日是“世界环境日”。“山更绿,水更清,空气更清新”是我们共同的愿望。下列做法与这种愿望不符的是( )
A.生活污水集中处理达标后排放
B.分类回收、再利用废旧金属
C.绿色出行,减少使用私家车
D.露天焚烧垃圾清洁人居环境
8.规范的操作是实验成功的保证,下列实验操作正确的是
A.倾倒液体B.滴加试剂
C.配制溶液D.蒸发溶液
9.如图,集气瓶中充满二氧化碳,大烧杯中燃着2支高低不等的蜡烛,实验时打开止水夹,移开玻璃片。下列说法正确的是
A.将观察到高的蜡烛先熄灭
B.不移开玻璃片,实验现象更明显
C.去掉烧杯中的1支蜡烛,也能得出同样的实验结论
D.蜡烛会熄灭,是因为二氧化碳降低了蜡烛的着火点
10.为了防止骨质疏松,人体每天应该摄入足够量的( )
A.钙B.锌C.铁D.碘
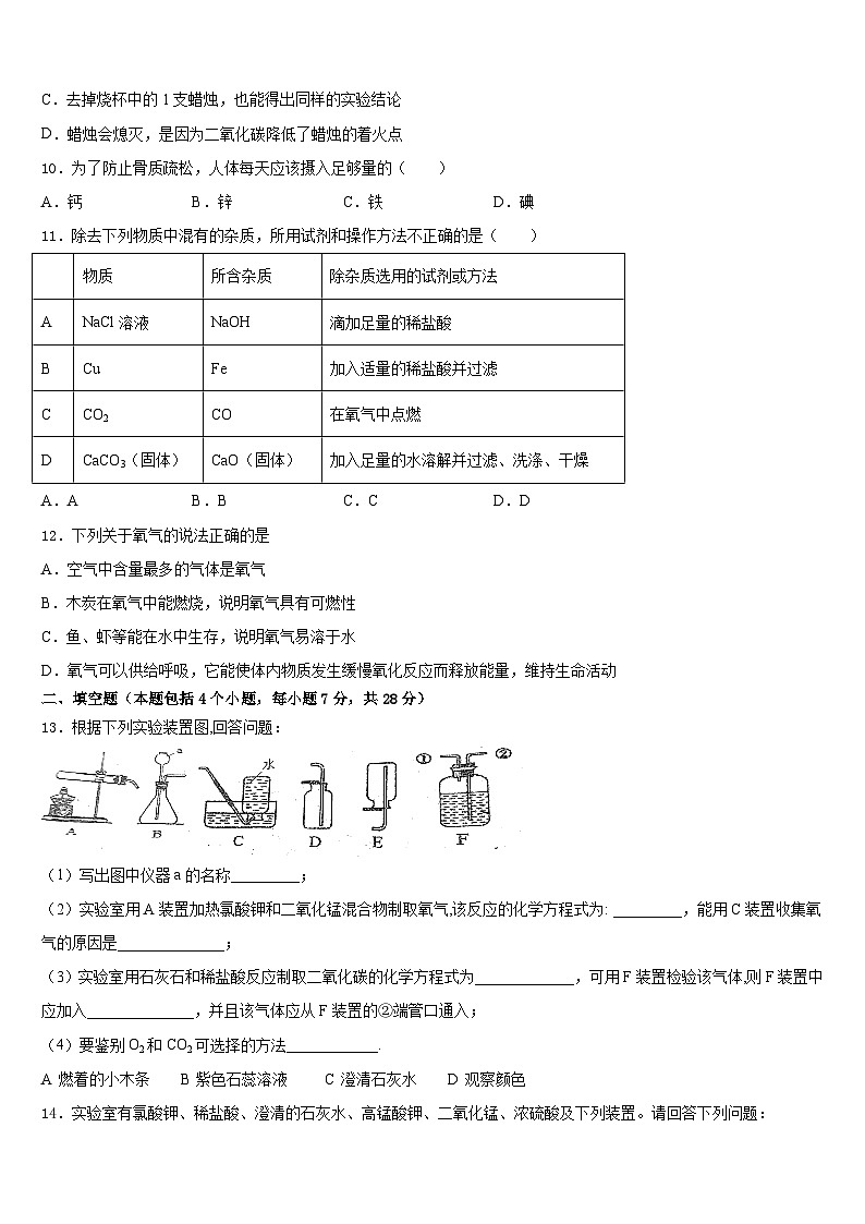
11.除去下列物质中混有的杂质,所用试剂和操作方法不正确的是( )
A.AB.BC.CD.D
12.下列关于氧气的说法正确的是
A.空气中含量最多的气体是氧气
B.木炭在氧气中能燃烧,说明氧气具有可燃性
C.鱼、虾等能在水中生存,说明氧气易溶于水
D.氧气可以供给呼吸,它能使体内物质发生缓慢氧化反应而释放能量,维持生命活动
二、填空题(本题包括4个小题,每小题7分,共28分)
13.根据下列实验装置图,回答问题:
(1)写出图中仪器a的名称_________;
(2)实验室用A装置加热氯酸钾和二氧化锰混合物制取氧气,该反应的化学方程式为: _________,能用C装置收集氧气的原因是______________;
(3)实验室用石灰石和稀盐酸反应制取二氧化碳的化学方程式为_____________,可用F装置检验该气体,则F装置中应加入______________,并且该气体应从F装置的②端管口通入;
(4)要鉴别O2和CO2可选择的方法____________.
A 燃着的小木条 B 紫色石蕊溶液 C 澄清石灰水 D 观察颜色
14.实验室有氯酸钾、稀盐酸、澄清的石灰水、高锰酸钾、二氧化锰、浓硫酸及下列装置。请回答下列问题:
(1)不增加其他用品,用上述药品及装置在实验室制取氧气的化学方程式为_____;收集较纯净的氧气需选择装置D,若用此收集方法制得的氧气不纯,可能的原因之一是_____。用D装置能收集到氧气的原因是:B 中生成的气体进入D中的集气瓶中,氧气_____,集气瓶内气体增多,_____,在压强差的作用下,瓶内液面下降,水排出,得到气体。
(2)实验室制取二氧化碳需补充的药品是_____,发生装置A中仪器a的名称是_____,继续检验并收集干燥的二氧化碳还需连接装置的正确顺序是_____(填字母),用G装置验证二氧化碳的性质,根据实验现象能得出的结论是_____。
15.实验室有失去标签的两瓶无色溶液,分别是氢氧化钡溶液和稀硫酸。为了鉴别它们设计如下鉴别方法:先把两瓶溶液分别贴上标签A、B,然后进行实验。
化学小组同学对方法2进一步探究,设计了如下实验方案
溶液C和溶液D混合,可能有以下三种情况:
(1)若有气泡产生,写出反应的化学方程式______;
(2)若有沉淀产生,通过现象可推出溶液C中的溶质是______;
(3)若无明显现象,混合物E中所含溶质种类最多时,写出所有溶质的化学式______。
16.课本第152页实验活动3燃烧的条件,其中设计了如下实验:
你看到的现象及得出的结论:______;
如果不做实验(1),在实验(2)中也只放乒乓球小片或滤纸小片,“能”或“不能”得出你的结论?(在选项上打“√”)______
能( )不能( )
三、实验题(本题包括2个小题,每小题7分,共14分)
17.生活中常见的铁制品大多为铁合金(成分为铁和碳)材料,而非纯铁,铁合金又因为其含碳量不同分为生铁和钢(生铁含碳量为2%-~4.3%,钢含碳量为0.03%~2%)。将一质量为58g的铁合金粉碎后放入烧杯中,再向烧杯中加入98g稀硫酸,恰好与铁合金中的铁完全反应,反应后测得总质量比反应前减少0.2g。通过计算回答,该铁合金是生铁还是钢?(写出计算过程,结果精确到0.1%)
18.将氯酸钾和二氧化锰的固体混合物28g加入试管中,加热。待完全反应后,将试管冷却、称量,试管内固体物质为18.4g。计算:
(1)反应生成的氧气质量为_____________g。
(2)原固体混合物中氯酸钾的质量。(列式计算)
四、计算题(本题包括2个小题,共22分)
19.(10分) (1)用化学用语填空。
①2个氧分子____________;
②2个铁离子___________;
③3个铵根离子________;
④地壳中含量最多的金属元素_______。
(2)根据如图四种粒子的结构示意图,回答问题。
①图中共有_________种元素。化学性质相似的是_______(填序号)
②B原子在化学反应中易_____(填“得”或“失”)电子,A和B两种元素组成的化合物是_____;(填化学式)。
20.(12分)下面是一些灭火的实例,请说出灭火的原理。
(1)做实验时不慎碰到酒精灯,酒精在桌面燃烧,立即用湿抹布盖灭。______
(2)扑灭森林火灾时,常是将大火蔓延路线前的片树木砍掉,形成隔离带。______
(3)用嘴吹灭蜡烛。_____
参考答案
一、单选题(本题包括12个小题,每小题3分,共36分.每小题只有一个选项符合题意)
1、C
2、B
3、B
4、C
5、C
6、D
7、D
8、D
9、C
10、A
11、C
12、D
二、填空题(本题包括4个小题,每小题7分,共28分)
13、长颈漏斗 氧气不易溶于水 CaCO3+2HCl=CaCl2+H2O+CO2↑ 澄清石灰水 A、B、C
14、2KClO32KCl+3O2↑ 刚有气泡产生,就可以开始收集 微溶于水 压强变大 大理石(或石灰石) 长颈漏斗 EFC 二氧化碳即不能燃烧,也不能支持燃烧或二氧化碳密度大于空气(答案合理即可)
15、产生沉淀 产生气泡 氢氧化钡 硫酸 H2SO4+Na2CO3=Na2SO4+H2O+CO2↑ 氢氧化钠、氢氧化钡 NaOH、Na2SO4、Na2CO3
16、实验现象:乒乓球碎片和滤纸碎片都燃烧起来;实验结论:乒乓球碎片和滤纸碎片都是可燃物 不能( √ )
三、实验题(本题包括2个小题,每小题7分,共14分)
17、该铁合金是生铁
18、(1)9.6;(1)24.5 g(详见解析)
四、计算题(本题包括2个小题,共22分)
19、2O2 2Fe3+ 3NH4+ Al 3 AD 失 NaCl
20、隔绝空气,降低可燃物的温度 撤离可燃物 降低温度至着火点以下
物质
所含杂质
除杂质选用的试剂或方法
A
NaCl溶液
NaOH
滴加足量的稀盐酸
B
Cu
Fe
加入适量的稀盐酸并过滤
C
CO2
CO
在氧气中点燃
D
CaCO3(固体)
CaO(固体)
加入足量的水溶解并过滤、洗涤、干燥
加入的试剂
实验现象
实验结论
方法1
锌粒
A中无明显现象
B中产生气泡
A是______溶液;
B是______溶液
方法2
碳酸钠溶液
A中______;
B中______。
相关试卷
这是一份河北武安市西土山乡西土山中学2023-2024学年九年级化学第一学期期末联考模拟试题含答案,共9页。试卷主要包含了答题时请按要求用笔,下列实验现象的描述,正确的是,下列变化中包含化学变化的是,下列化学用语表示正确的是,下列实验操作正确的是等内容,欢迎下载使用。
这是一份江苏省无锡市宜城环科园教联盟2023-2024学年化学九年级第一学期期末联考模拟试题含答案,共9页。试卷主要包含了考生必须保证答题卡的整洁,下列有关水的说法不正确的是,下列关于化学知识的说法正确的是,能用酒精灯直接加热的仪器是等内容,欢迎下载使用。
这是一份江苏省无锡市新安中学2023-2024学年九年级化学第一学期期末统考模拟试题含答案,共10页。试卷主要包含了下列过程中没有化学变化发生的是,下列突发事件处理方法正确的是,下列符号表示2个氢原子的是等内容,欢迎下载使用。

