江苏省无锡市河塘中学2023-2024学年化学九上期末综合测试模拟试题含答案
展开
这是一份江苏省无锡市河塘中学2023-2024学年化学九上期末综合测试模拟试题含答案,共9页。试卷主要包含了考生必须保证答题卡的整洁,下列物质属于纯净物的是,下列归纳总结完全正确的一组是等内容,欢迎下载使用。
学校_______ 年级_______ 姓名_______
考生请注意:
1.答题前请将考场、试室号、座位号、考生号、姓名写在试卷密封线内,不得在试卷上作任何标记。
2.第一部分选择题每小题选出答案后,需将答案写在试卷指定的括号内,第二部分非选择题答案写在试卷题目指定的位置上。
3.考生必须保证答题卡的整洁。考试结束后,请将本试卷和答题卡一并交回。
一、单选题(本大题共15小题,共45分)
1.室温时,对100mL氯化钠饱和溶液作如下操作,最终甲、乙两烧杯中溶液( )
A.甲溶液的溶质质量分数大于乙溶液
B.甲溶液一定饱和,乙溶液可能饱和
C.甲溶液中氯化钠溶解度不变,乙溶液中氯化钠溶解度降低
D.两杯溶液中存在的微粒都只有钠离子和氯离子
2.下列说法正确的是
A.铝比铁金属活动性强,所以在空气中铝制品比铁制品更易被腐蚀
B.所有金属都能与氧气、酸反应
C.只要生成单质和化合物的反应一定是置换反应
D.在金属活动顺序中,金属位置越靠前,它的金属活动性就越强
3.下列各组物质中,构成微粒相同的一组是( )
A.铁、液氧B.汞、干冰C.硫酸铜、氯化钠D.水、金刚石
4.下列物质属于纯净物的是
A.冰水B.医用的生理盐水
C.高锰酸钾加热制氧气后的剩余物D.雪碧饮料
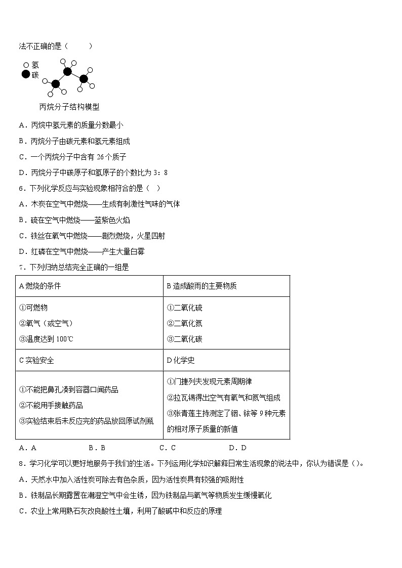
5.第七届世界军人运动会于2019年10月18日至27日在湖北武汉举行。本届军运会火炬传递以“共享友谊、同筑和平”为主题,以“创军人荣耀、筑世界和平”为口号。火炬采用的燃料是丙烷(分子结构模型如图),下列关于丙烷的说法不正确的是( )
A.丙烷中氢元素的质量分数最小
B.丙烷分子由碳元素和氢元素组成
C.一个丙烷分子中含有26个质子
D.丙烷分子中碳原子和氢原子的个数比为3:8
6.下列化学反应与实验现象相符合的是( )
A.木炭在空气中燃烧——生成有刺激性气味的气体
B.硫在空气中燃烧——蓝紫色火焰
C.铁丝在氧气中燃烧——剧烈燃烧,火星四射
D.红磷在空气中燃烧——产生大量白雾
7.下列归纳总结完全正确的一组是
A.AB.BC.CD.D
8.学习化学可以更好地服务于我们的生活。下列运用化学知识解释日常生活现象的说法中,你认为错误是()。
A.天然水中加入活性炭可除去有色杂质,因为活性炭具有较强的吸附性
B.铁制品长期露置在潮湿空气中会生锈,因为铁制品与氧气等物质发生缓慢氧化
C.农业上常用熟石灰改良酸性土壤,利用了酸碱中和反应的原理
D.消防队员常用高压水枪扑灭火灾,利用了水吸热降低可燃物着火点的原理
9.下列操作中,不能鉴别氧气、二氧化碳的是
A.倒入澄清的石灰水
B.通入紫色石蕊溶液
C.用燃着的木条
D.观察气体颜色
10.在一密闭容器内有甲、乙、丙、丁四种物质,在一定条件下充分反应,测得反应前后各物质质量如下表,对该反应,下列描述正确的是( ):
A.“待测”数值一定为2gB.该反应中甲和丁为反应物
C.乙一定是该反应的催化剂D.反应中甲和丙的质量比为9:38
11.下列物质属于纯净物的是
A.山泉水B.洁净的空气C.石油D.二氧化锰
12.类比推理在化学学习和科学研究中有重要意义,下列说法正确的是
A.碱的溶液显碱性,显碱性的溶液一定是碱溶液
B.化合物中含不同种元素,含不同种元素的物质都是化合物
C.中和反应生成盐和水,生成盐和水的反应一定是中和反应
D.同种元素的原子所含质子数相同,含有相同质子数的粒子不一定属于同种元素
13.下列符号中表示氧原子的是( )
A.O2B.O3C.OD.O2-
14.下列物质不属于氧化物的是;
A.高锰酸钾B.氧化铁C.干冰D.水
15.金刚石、石墨、碳60是由碳元素组成的三种不同单质,它们的化学性质相同,但物理性质有很大差异,它们的结构如图所示。导致它们在物理性质上出现差异的主要原因是
A.碳原子的排列方式不同
B.单质外型上的差异
C.金刚石是金属,其他是非金属
D.碳原子的数目不同
二、填空题(本大题共4小题,共20分)
16.实验室配制50克质量分数为12%的氯化钠溶液。下图是小军实验操作过程示意图: (此实验所用托盘天平的最小砝码是5克)
图中一处明显错误的操作是__________________(填序号),改正操作后,用上述图示的序号表示配制溶液的正确操作顺序________________。
17.化学是一门以实验为基础的科学。请根据下列仪器和装置回答问题:
(1)写出上图中的定量仪器的名称_____ 。
(2)采用A装置制取氧气的化学方程式是_____;选用F装置收集的氧气不够纯,其原因可能是_____(写出一点)。
(3)实验室制取氢气的发生装置是_____,反应的化学方程式_____;若用E装置收集氢气,氢气应从_____进。(选“e”或“f”)用装置C收集二氧化碳验满的方法是_____;
(4)实验室制取甲烷是用加热无水醋酸钠固体和碱石灰固体混合物的方法,则制取甲烷应选择的发生装置和收集装置的组合是_____。
(5)实验室用过氧化氢与二氧化锰反应来制取氧气并测定氧气的体积(溶解氧气的体积忽略不计),请从上图中选择最佳的装置进行组合,整套装置的导管口连接顺序是_____ (填接口序号);发生反应的化学方程式为_____。
(6)气体的性质是选择气体收集方法的主要依据。下列性质与收集方法的选择无关的是_____ (填序号)。
A 颜色
B 密度
C 溶解性
D 常温下是否与氧气反应
E 质量
18.化学是以实验为基础的自然科学,通过实验现象的观察和分析得到结论。
(1)实验1中,红磷燃烧的现象是产生大量_____,放出大量热。待红磷熄灭并冷却至室温后,打开弹簧夹,因红磷燃烧消耗了集气瓶中的_____导致瓶内气压_____(选填“升高”或“降低”),烧杯中的水会倒吸入集气瓶中。
(2)实验2中,热水中的白磷燃烧,冷水中的白磷不燃烧,说明可燃物燃烧的条件是:①_____,②_____。
(3)实验3中,将装好药品的锥形瓶放在天平左盘,右盘加砝码,并调节游码,使天平平衡。用放大镜聚集阳光.引燃白磷,可观察到气球迅速_____(选填“胀大”或“缩小”):反应停止后,充分冷却,重新将锥形瓶放在天平左盘,天平_____(选填“平衡”或“不平衡”)。
(4)实验1.2.3中都生成了有毒物质五氧化二磷,为了防止污染,可以用水吸收或用气球收集。已知冷水能与五氧化二磷发生化合反应生成偏磷酸(HPO3),反应的化学方程式为_____。
19.某研究性学习小组利用下列装置进行气体的制取实验,请分析下列问题
(1)如果选A装置用高锰酸钾制取氧气应该在试管口塞一小团蓬松的脱脂棉:该反应的化学方程式为_____。
(2)A、E连接,制取的氧气不纯的原因是_____。
(3)若用过氧化氢溶液制取一瓶干燥的氧气,需要用到装置F,装置F中应放入的物质是干燥剂浓硫酸,则气体应从_____通入(填a、b)。
(4)实验室制取二氧化碳选择的发生装置和收集装置是_____(填选项的字母),实验室制取二氧化碳的化学方程式为_____;
(5)氢气(H2)是一种无色无味的气体,密度比空气小,难溶于水,某学习小组在实验室想用用锌粒和稀硫酸制取纯净的氢气,从上图中选择实验室制取氢气可选用的发生和收集装置是_____。为了避免该反应非常剧烈,可用注射器来代替仪器_____(填写仪器名称)。
三、简答题(本大题共2小题,共16分)
20.(8分)2018年8月,在辽宁沈阳、河南郑州、江苏连云港等地区,接连发现多起非洲猪瘟疫情。专家提醒养殖户要定期对猪舍进行消毒,消毒时常用15%的过氧乙酸溶液,过氧乙酸的化学式是CH3COOOH(即:C2H4O3),试计算:
(1)一个过氧乙酸分子中有 个原子。
(2)过氧乙酸中碳、氢、氧元素的质量比 。
(3)配制15%的过氧乙酸溶液100克,需过氧乙酸 克,若用40%的过氧乙酸溶液进行稀释来配制此溶液,则需40%的过氧乙酸溶液 克。
21.(8分)2011年12月,网上报道某公司非法使用草甘膦转基因大豆。草甘膦(化学式为C3H8NO5P)是一种有机磷除草剂,白色结晶,易溶于水、乙醇等,不可燃,常温下稳定。计算:
(1)草甘膦中碳元素与氧元素的质量比为_________________。
(2)草甘膦中磷元素的质量分数为_________________。(精确到0.1%)
(3)33.8克草甘膦中含有多少克磷元素?(写出计算步骤,精确到小数点后一位)____
四、探究题(本大题共2小题,共19分)
22.(9分)学会物质的分离提纯和准确配制一定质量分数的溶液在实际应用中有重要意义。(已知:20℃氧化钠的溶解度为36g,水的密度可近似看作1g/mL)。
实验一:溶液配制
(1)用氯化钠固体配制100g质量分数为6%的氯化钠溶液。需要氯化钠____________g。水__________mL。
(2)0.9%的医用氯化钠济液俗称生理盐水,可用于补充人体所需电解质。生理盐水中的溶质为____________。
实验二:粗盐提纯
(3)操作①中玻璃棒的作用是___________,操作②的名称为_____________。
(4)20℃时提纯9g粗盐,若已知粗盐中氯化钠含量约为80%,溶解时应选择_____________的量筒量取所需要的水最为合适。(提供的量筒规格有“10mL ”“25mL”“50mL”和“100mL”)
(5)向盛有一定质量铁粉的烧杯中逐滴加入稀硫酸充分反应,产生气体质量与所加稀硫酸质量的关系如图所示。请根据关系图分析并计算:
①铁粉反应完时,产生氢气的质量为____________g。
②原稀硫酸中溶质的质量分数(写出计算过程)。______
23.(10分)根据下列装置图,回答问题:
(1)仪器a的名称是__________________________。
(2)实验室用过氧化氢溶液和二氧化锰制取氧气时,发生反应的化学方程式为__________________________,从控制反应速率和节约药品的角度考虑,发生装置最好选用__________________________(填装置序号)。
(3)实验室制取CO2的化学方程式为________________。检验二氧化碳是否收集满的方法是___________。
(4)甲烷是一种极难溶于水的可燃性气体。实验室可用加热无水醋酸钠(化学式为CH3COONa)与碱石灰固体混合物的方法来制取甲烷,制取甲烷应选用的发生装置为__________________________(填装置序号) ;若用如图所示装置收集甲烷,气体从b通入,请把装置补充完整(只画导气管)_______________。
(5)取500g石灰石置于容器中,向其中加入足量的稀盐酸,充分反应后(杂质不参加反应),得到176g二氧化碳气体。请计算石灰石中碳酸钙的质量分数_______________。
参考答案
一、单选题(本大题共15小题,共45分)
1、A
2、D
3、C
4、A
5、B
6、C
7、D
8、D
9、D
10、B
11、D
12、D
13、C
14、A
15、A
二、填空题(本大题共4小题,共20分)
16、② ④②③⑤①
17、量筒 开始有气泡就收集或集气瓶留有气泡(答案合理给分) B Zn+H2SO4=ZnSO4+H2↑ f 将燃着的木条放在集气瓶口,木条复燃 AD(或AE或AF) bfeh AE
18、白烟 氧气 降低 可燃物与氧气接触 温度达到可燃物的着火点 胀大 平衡 P2O5+H2O=2HPO3
19、2KMnO4K2MnO4+MnO2+O2↑ 集气瓶内预先没有装满水(答案合理即可) a BD CaCO3+2HCl=CaCl2+H2O+CO2↑ BE 长颈漏斗
三、简答题(本大题共2小题,共16分)
20、(1)9
(2)6:1:12
(3)15;37.5
21、9:20 18.3% 6.2g
四、探究题(本大题共2小题,共19分)
22、6g 94g 氯化钠 搅拌,加速溶解 过滤 25mL 0.08g 19.6%
23、集气瓶 2H2O22H2O+O2↑ C CaCO3+2HCl=CaCl2+H2O+CO2↑ 将燃着的木条伸到集气瓶口,木条熄灭,说明已满 A 80%
A燃烧的条件
B造成酸雨的主要物质
①可燃物
②氧气(或空气)
③温度达到100℃
①二氧化硫
②二氧化氮
③二氧化碳
C实验安全
D化学史
①不能把鼻孔凑到容器口闻药品
②不能用手接触药品
③实验结束后未反应完的药品放回原试剂瓶
①门捷列夫发现元素周期律
②拉瓦锡得出空气有氧气和氮气组成
③张青莲主持测定了铟、铱等9种元素的相对原子质量的新值
物质
甲
乙
丙
丁
反应前物质质量/g
25
m
18
8
反应后物质质量/g
9
待测
38
4
相关试卷
这是一份江苏省泰州市黄桥中学2023-2024学年化学九上期末综合测试模拟试题含答案,共10页。试卷主要包含了答题时请按要求用笔等内容,欢迎下载使用。
这是一份江苏省无锡市锡山高级中学2023-2024学年化学九上期末经典模拟试题含答案,共8页。试卷主要包含了下列排列顺序正确的是,下列物质中属于纯净物的是等内容,欢迎下载使用。
这是一份江苏省无锡市硕放中学2023-2024学年化学九上期末学业质量监测模拟试题含答案,共10页。试卷主要包含了答题时请按要求用笔,下列实验现象描述正确的是,对于下列事实的微观解释错误的是,下列实验数据读取正确的是等内容,欢迎下载使用。

