吉林省长春市第一外国语中学2023-2024学年九上化学期末调研试题含答案
展开学校_______ 年级_______ 姓名_______
注意事项:
1.答卷前,考生务必将自己的姓名、准考证号、考场号和座位号填写在试题卷和答题卡上。用2B铅笔将试卷类型(B)填涂在答题卡相应位置上。将条形码粘贴在答题卡右上角"条形码粘贴处"。
2.作答选择题时,选出每小题答案后,用2B铅笔把答题卡上对应题目选项的答案信息点涂黑;如需改动,用橡皮擦干净后,再选涂其他答案。答案不能答在试题卷上。
3.非选择题必须用黑色字迹的钢笔或签字笔作答,答案必须写在答题卡各题目指定区域内相应位置上;如需改动,先划掉原来的答案,然后再写上新答案;不准使用铅笔和涂改液。不按以上要求作答无效。
4.考生必须保证答题卡的整洁。考试结束后,请将本试卷和答题卡一并交回。
一、单选题(本大题共15小题,共45分)
1.建立模型是学习化学的重要方法。下列有关模型正确的是( )
A.原子结构模型B.物质分类模型
C.燃烧条件模型D.空气组成模型
2.下列实验现象描述中正确的是
A.木炭在氧气中燃烧,有无色刺激性气味气体产生
B.纯净的氢气在空气中燃烧,发出淡蓝色火焰
C.镁条在空气中剧烈燃烧发出耀眼强光,放出大量的热,生成大量白色气体
D.接通直流电,电解水器正极端产生气泡速率比负极端快,气体体积比约为1:2
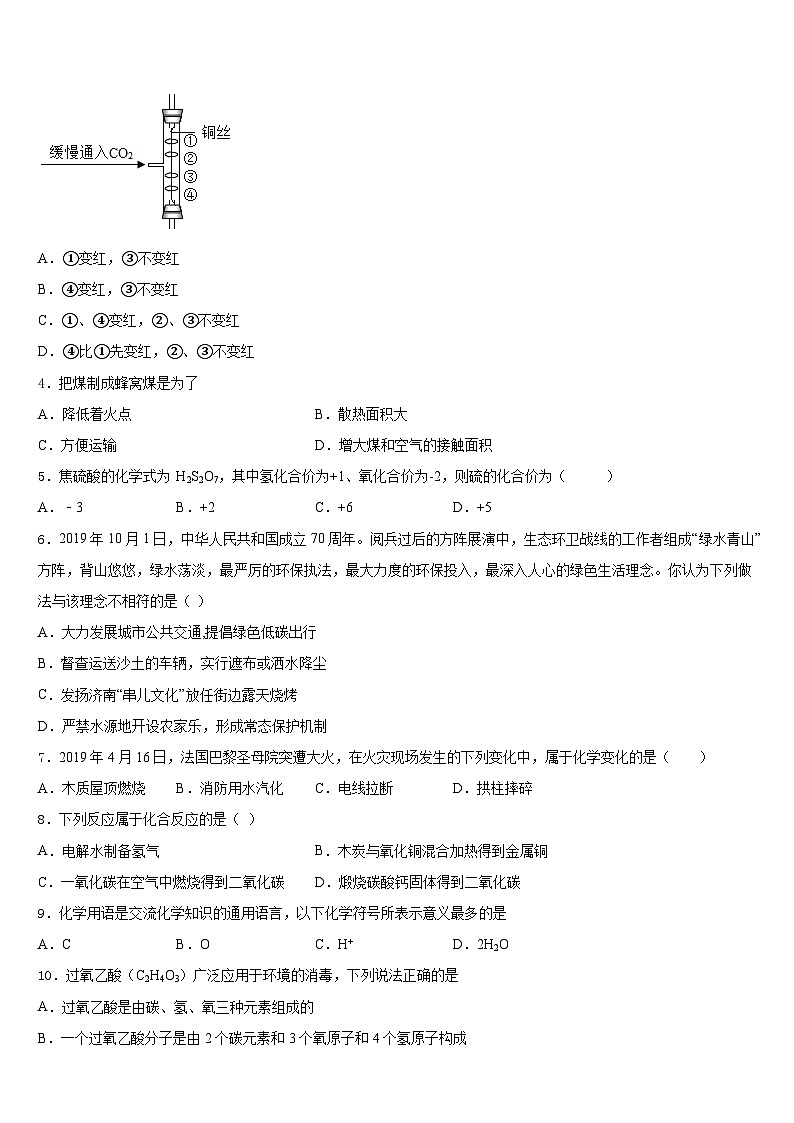
3.下图所示实验中,①、④为用紫色石蕊溶液润湿的棉球,②、③为用石蕊溶液染成紫色的干燥棉球.下列能说明密度大于空气且能与水反应的现象是
A.①变红,③不变红
B.④变红,③不变红
C.①、④变红,②、③不变红
D.④比①先变红,②、③不变红
4.把煤制成蜂窝煤是为了
A.降低着火点B.散热面积大
C.方便运输D.增大煤和空气的接触面积
5.焦硫酸的化学式为 H2S2O7,其中氢化合价为+1、氧化合价为-2,则硫的化合价为( )
A.﹣3B.+2C.+6D.+5
6.2019年10月1日,中华人民共和国成立70周年。阅兵过后的方阵展演中,生态环卫战线的工作者组成“绿水青山”方阵,背山悠悠,绿水荡淡,最严厉的环保执法,最大力度的环保投入,最深入人心的绿色生活理念。你认为下列做法与该理念不相符的是( )
A.大力发展城市公共交通,提倡绿色低碳出行
B.督查运送沙土的车辆,实行遮布或洒水降尘
C.发扬济南“串儿文化”放任街边露天烧烤
D.严禁水源地开设农家乐,形成常态保护机制
7.2019年4月16日,法国巴黎圣母院突遭大火,在火灾现场发生的下列变化中,属于化学变化的是( )
A.木质屋顶燃烧B.消防用水汽化C.电线拉断D.拱柱摔碎
8.下列反应属于化合反应的是( )
A.电解水制备氢气B.木炭与氧化铜混合加热得到金属铜
C.一氧化碳在空气中燃烧得到二氧化碳D.煅烧碳酸钙固体得到二氧化碳
9.化学用语是交流化学知识的通用语言,以下化学符号所表示意义最多的是
A.CB.OC.H+D.2H2O
10.过氧乙酸(C2H4O3)广泛应用于环境的消毒,下列说法正确的是
A.过氧乙酸是由碳、氢、氧三种元素组成的
B.一个过氧乙酸分子是由2个碳元素和3个氧原子和4个氢原子构成
C.过氧乙酸中碳元素的质量分数是40%
D.过氧乙酸中碳、氢、氧元素的质量比为2:4:3
11.只用下列鉴别方法,不能将待鉴别的物质区分开的是( )
A.AB.BC.CD.D
12.下列关于空气的说法中正确的是( )
A.氮气可用作食品保护气
B.按质量计算,空气中含有氮气约78%,氧气约21%
C.空气质量报告中所列的空气质量级别越大,空气质量越好
D.空气中的CO2气体与雨水结合形成酸雨
13.下列各组生活中常见物质,按混合物、单质顺序排列的是( )
A.海水、干冰B.冰水、水银C.食醋、黄铜D.石油、金刚石
14.下列符号只能表示微粒的是( )
A.HB.N2C.H2OD.Ca2+
15.下列各组物质中,都属于混合物的是
A.纯净水、水银
B.铁锈、铁矿石
C.冰水混合物、干冰
D.液氧、二氧化硫
二、填空题(本大题共4小题,共20分)
16.某研究性学习小组欲利用下列装置进行相关气体制取的探究,请你填空。
(1)写出图中仪器a的名称:a_____。
(2)实验室制取CO2的化学方程式是_____,判断CO2是否收集满的方法_____。
(3)实验室加热高锰酸钾制取氧气的化学方程式是_____,应选择的发生装置是_____( 填字母编号,下同),该装置中缺少的实验用品是_____,若用盛满水的F 装置收集氧气,应从导管_____,(填①或②)通入氧气。
(4)甲烷是一种无色,且难溶于水,密度比空气小的气体,实验室用加热醋酸钠和碱石灰的固体混合物制取甲烷,则选择的发生装置为_____,收集装置_____。
17.请结合A、B、C图回答下列问题。
(1)在A装置中任选a或b写出其名称___________。
(2)实验室用A装置制取CO2的化学方程式为__________。
(3)进行CO2性质实验时,观察到B中反应的化学方程式为__________,C中变红的原因是________。
18.实验室用如图所示装置进行相关实验,请回答问题。
(1)写出图中标号a的仪器名称:_____。
(2)实验室用氯酸伸和二氧化锰的混合物制取氧气,应选择的发生装置是_____,发生反应的化学方程式为_____。若用高锰酸钾制取氧气时,还需要对该装置进行的改动是_____。
(3)若用E装置收集氢气,当观察到导管口出现_____时开始收集。
(4)若用D装置收集一瓶某气体,则该气体不可能是_____(填字母序号)
,CO2
19.化学是以实验为基础的科学,如图是教科书中常见的实验装置图,根据实验1、实验2回答下列问题:
(1)实验1的实验目的是_______,当恰好完全反应时锥形瓶中的现象是:______,反应后托盘天平的读数是______;
(2)实验2中硬质质玻璃管中发生反应的化学方程式是____,该实验中气球的作用____。
三、简答题(本大题共2小题,共16分)
20.(8分)某课外活动小组为测定当地石灰石中含碳酸钙的质量分数,取来了一些矿石,并取稀盐酸200g,平均分成4份,进行实验,结果如下:
(1)哪几项反应中盐酸有剩余_______;
(2)m=______g;
(3)试计算这种石灰石矿中碳酸钙的质量分数_________.
21.(8分)下面是小婷同学测定黄铜(铜锌合金)中铜的质量分数的过程。小婷同学取10 g黄铜于烧杯中,将120 g稀硫酸分六次加入烧杯中,测得加入的稀硫酸质量和烧杯中剩余物的质量如下表:
①10g黄铜完全反应产生H2的质量多少g;
②表中m值是什么;
③求黄铜中铜的质量分数(写出计算过程)。
④请在如图画出10g黄铜加入稀硫酸与生成氢气的质量的图象。
四、探究题(本大题共2小题,共19分)
22.(9分)工业上炼铁炼钢和轧制钢材的主要流程如图。
已知生铁的含碳量为2%-4.3%,钢的含碳量为0.03%-2%。
(1)反应:①Fe2O3+3CO2Fe+3CO2,②Fe2O3+3C2Fe+3CO,用于高炉炼铁的原理是_____(填序号)。
(2)炼铁的固体原料需经过粉碎,其目的是_____。
(3)高炉气体可作燃料,主要是含有大量的_____。
(4)炉渣中含有硅酸钙(CaSiO3),可用于制水泥,其中硅元素的化合价是_____。
(5)炼钢炉中,通入纯氧的目的是_____。
(6)用2000t含氧化铁80%的赤铁矿石,理论上可以炼出含铁96%的生铁多少_____t(保留整数)。
23.(10分)人类文明的发展和社会的进步同金属材料关系十分密切。
(1)我国“蛟龙”号载人潜入器上使用了钛合金,钛合金放在海水中数年仍光亮如初,这是因为它___。(填字母代号)
a 易加工 b 密度小 c 熔点高 d 耐腐蚀
(2)铝的化学性质很活泼,为什么铝制品却很耐腐蚀?________
(3)向一定量的硝酸银和硝酸铜的混合溶液中加入锌粉,所得溶液的质量与加入锌粉质量关系如下图所示。
①请分析a点时溶液中有哪些溶质?____
②c点时过滤能得到哪些固体?____
③请写出b~d段发生反应的方程式。____
(4)钢铁是基本的结构材料,称为“工业的骨骼”,实验室可利用下图装置模拟炼铁反应。
①写出A装置玻璃管内发生反应的方程式。_____
②从环保的角度考虑,还需对该装置进行改进,请简述改进措施:______。
(5)2019年12月1日,周口高铁正式开通,极大的提升了周口人民的幸福感。工业上可利用“铝热反应”焊接钢轨,其原理是在高温下用铝将某些金属从其氧化物中置换出来。若用铝与四氧化三铁反应来制取25.2kg铁,理论上需要消耗铝的质量是_____?
参考答案
一、单选题(本大题共15小题,共45分)
1、D
2、B
3、D
4、D
5、C
6、C
7、A
8、C
9、A
10、A
11、A
12、A
13、D
14、D
15、B
二、填空题(本大题共4小题,共20分)
16、试管 将燃着的木条放在集气瓶口,若木条熄灭证明二氧化碳已满 A 棉花 ① A D或E
17、锥形瓶或长颈漏斗 CaCO3+2HCl=CaCl2+H2O+CO2↑ CO2+Ca(OH)2=CaCO3↓+H2O 二氧化碳和水反应生成碳酸,使石蕊变红
18、酒精灯 A 在试管口放一团棉花 连续且均匀冒出的气泡 ab
19、研究质量守恒定律 最后一滴稀盐酸加入后,溶液恰好由红色变无色 73.2 2Cu+O2 2CuO 平衡压强,使氧气与铜充分反应
三、简答题(本大题共2小题,共16分)
20、(1)1、2;(2)4.4;(3)70%
21、0.2;69.88;35%;
四、探究题(本大题共2小题,共19分)
22、① 增大反应物的接触面积 CO +4 把生铁中的含碳量降至0.03%﹣2% 1167
23、d 铝与氧气反应,其表面生成致密的氧化铝薄膜,阻止铝进一步被氧化 Zn(NO3)2 Cu(NO3)2 AgNO3 Ag Cu Zn+Cu(NO3)2=Zn(NO3)2+Cu Fe2O3+3CO2Fe+3CO2 将尾气点燃(或收集) 10.8kg
选项
待鉴别的物质
鉴别方法
A
氢气与一氧化碳
观察气体颜色
B
硬水和软水
加肥皂水,振荡,观察产生泡沫情况
C
过氧化氢溶液和水
加二氧化锰,观察有无气泡产生
D
氧气和空气
分别向其中伸入燃着的木条,观察燃烧情况
实验
1
2
3
4
加入样品的质量/g
5
10
15
20
生成CO2的质量/g
1.54
3.08
4.4
m
次数
一
二
三
四
五
六
加入稀硫酸的质量/g
20
20
20
20
20
20
烧杯中剩余物的质量/g
29.96
49.92
m
89.84
109.8
129.8
吉林省长春市解放大路中学2023-2024学年九上化学期末检测模拟试题含答案: 这是一份吉林省长春市解放大路中学2023-2024学年九上化学期末检测模拟试题含答案,共7页。试卷主要包含了考生必须保证答题卡的整洁,下列对现象或事实解释错误的是等内容,欢迎下载使用。
2023-2024学年吉林省长春市名校调研九上化学期末调研试题含答案: 这是一份2023-2024学年吉林省长春市名校调研九上化学期末调研试题含答案,共9页。试卷主要包含了下列有关金属的说法错误的是,用如图装置进行实验等内容,欢迎下载使用。
2023-2024学年吉林省长春市名校调研九级九上化学期末考试试题含答案: 这是一份2023-2024学年吉林省长春市名校调研九级九上化学期末考试试题含答案,共7页。试卷主要包含了考生必须保证答题卡的整洁,保持水的化学性质的是,下列过程中,只发生物理变化的是等内容,欢迎下载使用。

