云南省保山市名校2023-2024学年九年级化学第一学期期末质量跟踪监视模拟试题含答案
展开学校_______ 年级_______ 姓名_______
注意事项:
1. 答题前,考生先将自己的姓名、准考证号填写清楚,将条形码准确粘贴在考生信息条形码粘贴区。
2.选择题必须使用2B铅笔填涂;非选择题必须使用0.5毫米黑色字迹的签字笔书写,字体工整、笔迹清楚。
3.请按照题号顺序在各题目的答题区域内作答,超出答题区域书写的答案无效;在草稿纸、试题卷上答题无效。
4.保持卡面清洁,不要折叠,不要弄破、弄皱,不准使用涂改液、修正带、刮纸刀。
一、单选题(本题包括12个小题,每小题3分,共36分.每小题只有一个选项符合题意)
1.中国科学家屠呦呦因发现青蒿素(C15H22O5)荣获了诺贝尔奖。下列有关青蒿素说法中错误的是
A.青蒿素由C、H、O三种元素组成
B.青蒿素的相对分子质量为282g
C.一个青蒿素分子中有15个碳原子、22个氢原子、5个氧原子
D.青蒿素中碳元素与氧元素的质量比为9:4
2.生活中许多物质都与化学密切相关,如“雪碧”等碳酸饮料的pH小于7.若将“雪碧”饮料晃动后再打开瓶盖,其pH将( )
A.变小B.变大C.不变D.无法确定
3.清新的空气中氧气的体积分数约为
A.21%B.31%C.68%D.78%
4.一种新型材料C3N4的硬度比金刚石还大,可做切割工具。在C3N4中,C为+4价,则N元素的化合价是
A.+3B.+1C.-1D.-3
5.下列气体燃料最理想的是( )
A.CH4B.H2C.COD.石油气
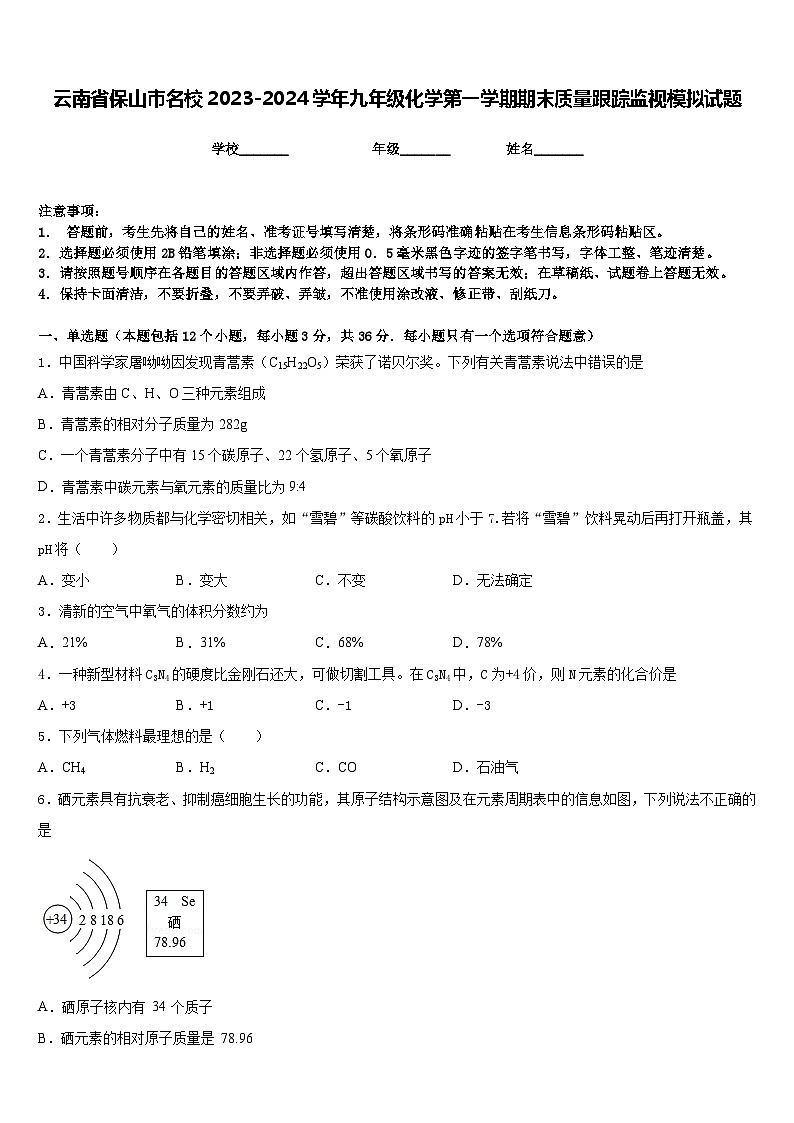
6.硒元素具有抗衰老、抑制癌细胞生长的功能,其原子结构示意图及在元素周期表中的信息如图,下列说法不正确的是
A.硒原子核内有 34 个质子
B.硒元素的相对原子质量是 78.96
C.硒元素位于元素周期表中第六周期
D.硒元素在某些化合物中可显-2 价
7.如图为空气成分示意图(按体积分数计算),其中“y”代表的是( )
A.氧气B.二氧化碳C.氮气D.稀有气体
8.下列说法正确的是
A.空气中一氧化碳、二氧化硫的增加能导致酸雨
B.澄清的石灰水在空气中变质需要消耗空气中的氧气
C.用点燃的木条能区分空气、氧气、氢气和二氧化碳四种无色气体
D.电解水时电源负极产生的是能使带火星木条复燃的气体
9.下列实验现象描述中正确的是
A.木炭在氧气中燃烧,有无色刺激性气味气体产生
B.纯净的氢气在空气中燃烧,发出淡蓝色火焰
C.镁条在空气中剧烈燃烧发出耀眼强光,放出大量的热,生成大量白色气体
D.接通直流电,电解水器正极端产生气泡速率比负极端快,气体体积比约为1:2
10.淮南豆腐制作工艺驰名中外。下列手工制作豆腐的步骤中发生化学变化的是
A.磨浆B.滤渣
C.煮浆D.成型
11.逻辑推理是一种重要的化学思维方法,下列推理合理的是( )
A.在同一化合物中,金属元素显正价,则非金属元素一定显负价
B.化学变化伴随着能量变化则有能量变化的一定是化学变化
C.单质含有一种元素,则含有一种元素的纯净物一定是单质
D.催化剂的质量在反应前后不变,则在反应前后质量不变的物质一定是该反应的催化剂
12.下列四组探究燃烧条件的实验中,能够得出燃烧所需全部条件的一组实验是( )
A.B.C.D.
二、填空题(本题包括4个小题,每小题7分,共28分)
13.如图是探究可燃物燃烧条件的实验,请回答下列有关问题。
(1)由铜片上的白磷燃烧而红磷不燃烧的事实,可以得出燃烧需要的条件是什么?________。
(2)实验完毕,将烧杯中的热水慢慢倒出,当水中的白磷刚露出水面便剧烈燃烧起来,原因是什么?________。
14.根据下列装置图,回答问题:
(1)用高锰酸钾制取氧气,选用的发生装置是_____(填序号),反应的化学方程式是____。若用D装置收集氧气,当观察到_______时,便可开始收集。
(2)图G是某同学利用报废试管设计的制二氧化碳的发生装置,该设计除了废物利用的优点外,请另写一个优点:_____________。
(3)用收集的氧气完成图E铁丝燃烧的实验,集气瓶中预先放少量水的原因是_______;如图F向装满CO2的软塑料瓶注入约1/3体积的水,立即旋紧瓶盖,振荡,观察到的现象是_________。
15.为了探究铁、铜、银三种金属的活动性顺序,某同学设计了如下图所示的两个装置,进行实验完成了探究活动,你能猜测到该同学所用的溶液分别是什么?(请填写溶液名称):
(1)a___________;b___________.
(2)写出装置B中发生的化学反应方程式:_________。
16.用木炭还原氧化铜的实验如图所示.
(1)刚开始预热,试管②中立即产生气泡,但石灰水不变浑浊,其原因是什么___?
(2)继续加热,观察到石灰水逐渐变浑浊,黑色粉末中出现红色物质.请你写出试管部分的化学方程式___.
三、实验题(本题包括2个小题,每小题7分,共14分)
17.某同学取出50g某硫酸镁溶液,向其中逐滴加入溶质质量分数为10%的NaOH溶液。反应过程中生成沉淀的质量与所用NaOH溶液质量的关系如图所示。(反应的化学方程式为: )
(1)当沉淀完全时所需NaOH溶液的质量是___________克。
(2)计算此硫酸镁溶液中溶质的质量分数____________。(写出详细计算过程)
18.将15.4克二氧化锰与氯酸钾的混合物加热到质量不再减少为止,称得试管中固体质量为 14.44克。2KClO32KCl+3O2↑。求:
(1)生成氧气_______克?
(2)原先混合物中氯酸钾的质量分数_______。(保留四位有效数字)
四、计算题(本题包括2个小题,共22分)
19.(10分)建立“宏观──微观──符号”之间的联系,是化学学科特有的思维方式。右图是某化学反应的微观示意图:
(1)该反应的化学方程式是_____________,所属基本反应类型是____________。
(2)分析示意图可得到:“化学反应前后,各原子的个数不变”的结论,还能得到___________的结论(请写一条)。
20.(12分)发生下列情况时,应采用什么方法灭火?说明理由:
(1)图书馆内图书起火_____。
(2)由于电线老化短路而起火_____。
(3)炒菜时油锅着火_____。
(4)做实验时,不慎碰倒酒精灯,酒精在桌面上燃烧起来_____。
参考答案
一、单选题(本题包括12个小题,每小题3分,共36分.每小题只有一个选项符合题意)
1、B
2、B
3、A
4、D
5、B
6、C
7、A
8、C
9、B
10、C
11、C
12、C
二、填空题(本题包括4个小题,每小题7分,共28分)
13、温度达到可燃物着火点 热水使温度达到了白磷的着火点,白磷刚露出水面立即和氧气接触,便剧烈燃烧起来
14、A 2KMnO4K2MnO4+MnO2+O2↑ 连续、均匀的气泡产生 可以控制反应的发生与停止 防止高温熔融物溅落,造成集气瓶炸裂 软塑料瓶变瘪
15、稀盐酸 硝酸银溶液
16、开始排出的是试管内的空气 C+2CuO2Cu+CO2↑,CO2+Ca(OH)2═CaCO3↓+H2O
三、实验题(本题包括2个小题,每小题7分,共14分)
17、(1)40(2)12%
18、(1)0.96g(2)15.91%
四、计算题(本题包括2个小题,共22分)
19、H2O+CCO+H2 置换反应 化学反应前后,元素的种类不变(合理即可)
20、用干粉灭火器,CO2不支持燃烧,也可减少损坏图书 先切断电源,再使用灭火器灭火,防止触电 用锅盖盖熄灭,隔绝空气 用湿布盖住燃烧的部位,隔绝空气
广东省云浮市名校2023-2024学年化学九年级第一学期期末质量跟踪监视模拟试题含答案: 这是一份广东省云浮市名校2023-2024学年化学九年级第一学期期末质量跟踪监视模拟试题含答案,共9页。试卷主要包含了地壳中含量最多的金属元素是,下列实验操作正确的是等内容,欢迎下载使用。
宜宾市2023-2024学年九年级化学第一学期期末质量跟踪监视模拟试题含答案: 这是一份宜宾市2023-2024学年九年级化学第一学期期末质量跟踪监视模拟试题含答案,共8页。试卷主要包含了人体缺乏碘元素可能引起的病症是,下列物质属于纯净物的是,某同学制氧气时所收氧气不纯等内容,欢迎下载使用。
内蒙古乌兰察布市名校2023-2024学年化学九年级第一学期期末质量跟踪监视模拟试题含答案: 这是一份内蒙古乌兰察布市名校2023-2024学年化学九年级第一学期期末质量跟踪监视模拟试题含答案,共9页。试卷主要包含了考生必须保证答题卡的整洁,下列各选项说法正确的是,化学符号SO2表示等内容,欢迎下载使用。

