2023-2024学年湖南省株洲市荷塘区第五中学化学九上期末复习检测模拟试题含答案
展开学校_______ 年级_______ 姓名_______
请考生注意:
1.请用2B铅笔将选择题答案涂填在答题纸相应位置上,请用0.5毫米及以上黑色字迹的钢笔或签字笔将主观题的答案写在答题纸相应的答题区内。写在试题卷、草稿纸上均无效。
2.答题前,认真阅读答题纸上的《注意事项》,按规定答题。
一、单选题(本大题共15小题,共45分)
1.下列化学用语中,既能表示一种元素,又能表示一种物质的是( )
A.HB.FeC.CO2D.Cl2
2.党的十九大报告指出,建设美丽中国,为人民创造良好生产生活环境,为全球生态安全作出贡献,并强调:“必须树立和践行绿水青山就是金山银山的理念。”下列做法不符合这一理念的是
A.大量植树造林,禁止乱砍滥伐B.推广取暖“煤改电”,大力发展火力发电
C.改造或淘汰高能耗、高污染产业D.在建筑中增强自然采光,减少照明用电
3.逻辑推理是一种重要的化学思维方法。以下推理合理的是()
A.因为H2O和H2O2的组成元素相同,所以它们的化学性质相同
B.因为蜡烛燃烧生成CO2和H2O,所以蜡烛组成里一定含有C和H
C.因为燃烧需要同时满足三个条件,所以灭火也要同时控制这三个条件
D.因为镁、铁、锌都能与稀硫酸反应生成氢气,所以其他金属也能反应产生氢气
4.硅是信息技术的关键材料。高温下氢气与四氯化硅(SiCl4) 反应的化学方程式为: ,该反应属于的基本反应类型是
A.化合反应
B.分解反应
C.置换反应
D.氧化反应
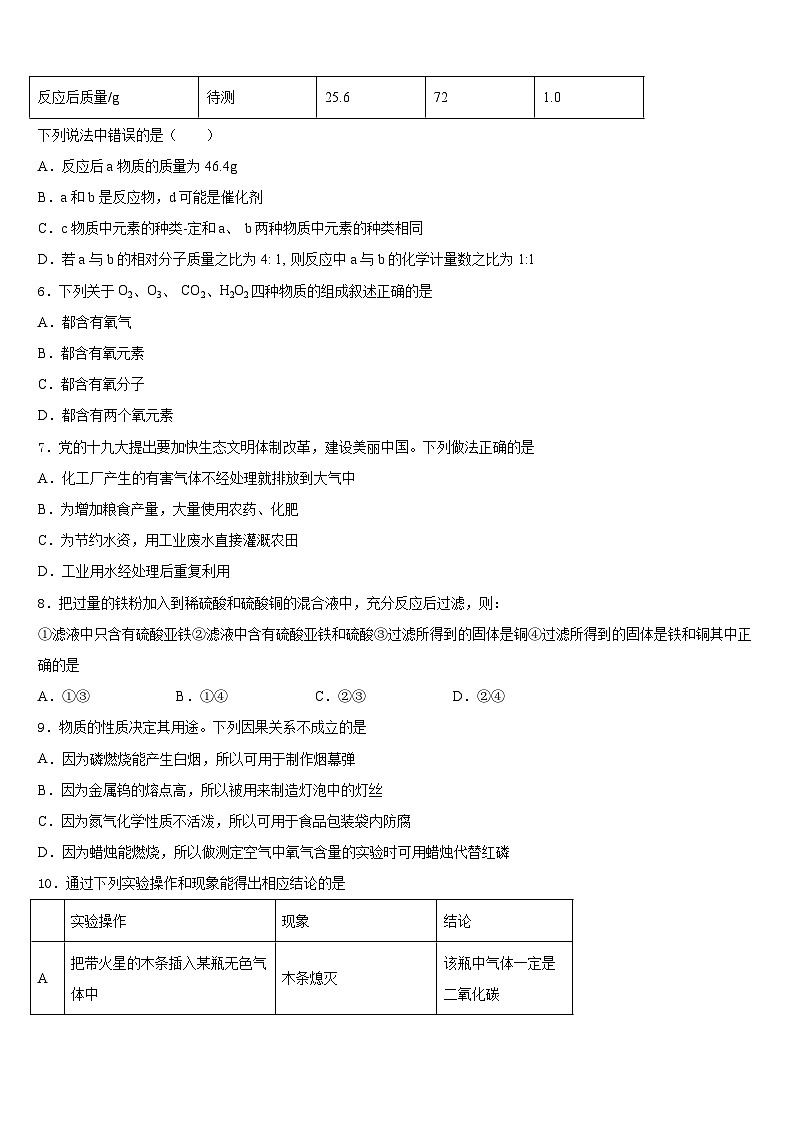
5.将一定质量的a、b、 c、d四种物质放入一密闭容器中, 在一定条件下反应一段时间后,测得反应后各物质的质量如下:
下列说法中错误的是( )
A.反应后a物质的质量为46.4g
B.a和b是反应物,d可能是催化剂
C.c物质中元素的种类-定和a、 b两种物质中元素的种类相同
D.若a与b的相对分子质量之比为4: 1, 则反应中a与b的化学计量数之比为1:1
6.下列关于O2、O3、 CO2、H2O2四种物质的组成叙述正确的是
A.都含有氧气
B.都含有氧元素
C.都含有氧分子
D.都含有两个氧元素
7.党的十九大提出要加快生态文明体制改革,建设美丽中国。下列做法正确的是
A.化工厂产生的有害气体不经处理就排放到大气中
B.为增加粮食产量,大量使用农药、化肥
C.为节约水资,用工业废水直接灌溉农田
D.工业用水经处理后重复利用
8.把过量的铁粉加入到稀硫酸和硫酸铜的混合液中,充分反应后过滤,则:
①滤液中只含有硫酸亚铁②滤液中含有硫酸亚铁和硫酸③过滤所得到的固体是铜④过滤所得到的固体是铁和铜其中正确的是
A.①③B.①④C.②③D.②④
9.物质的性质决定其用途。下列因果关系不成立的是
A.因为磷燃烧能产生白烟,所以可用于制作烟幕弹
B.因为金属钨的熔点高,所以被用来制造灯泡中的灯丝
C.因为氮气化学性质不活泼,所以可用于食品包装袋内防腐
D.因为蜡烛能燃烧,所以做测定空气中氧气含量的实验时可用蜡烛代替红磷
10.通过下列实验操作和现象能得出相应结论的是
A.AB.BC.CD.D
11.下列实验能达到实验目的的是
A.用点燃的方法除去CO2中混存的CO
B.用稀硫酸除去铁粉中混有的铜粉
C.硬水通过活性炭就可以变成软水
D.用水可以鉴别硝酸铵固体和氯化钠固体
12.在反应A+3B=2C+3D中,已知A和B的相对分子质量之比为7:8,当2.8gA与一定量B恰好完全反应后,生成3.6gD,则C的质量为( )
A.6.8gB.9.6gC.8.8gD.4.4g
13.下列实验现象中描述正确的是()
A.加热木炭和氧化铜的粉末会产生黑色物质
B.铁丝放入硫酸铜溶液中,会观察到溶液由浅绿色变为蓝色
C.镁条燃烧时发出耀眼的白光,生成白色固体
D.红磷燃烧产生大量白色烟雾
14.下列物质中属于单质的是()
A.铁水B.石油C.可燃冰D.四氧化三铁
15.通过实验测定了空气组成的科学家是( )
A.门捷列夫B.达尔文
C.拉瓦锡D.牛顿
二、填空题(本大题共4小题,共20分)
16.下图是实验室制取气体的有关装置图,据图回答下列问题:
(1)写出图中标号仪器的名称: ①_______ ,②_______ ;
(2)实验室制取CO2的化学方程式为_______,收集装置为_______(填装置序 号),验满的方法是_______;
(3)若用氯酸钾制取氧气,选用的发生装置为_______(填装置序号),反应的化学方程式为_______,若用E装置收集氧气,氧气应从_______(填“m”或“n”)端通入;
(4)若要F中的两个气球悬浮在空气中,则甲可能是_______(填序号);
a.空气 b.氧气 c.氢气
(5)G装置中集气瓶中预先装满CO2气体,打开分液漏斗活塞加入足量澄清石灰水,观察到的现象是气球_______(填“变大”、“变小”或“不变”)。
17.图1是实验室制取气体常用的装置,请回答下列问题。
(1)写出标号仪器的名称:①_____。
(2)实验室中用高锰酸钾制取氧气应选择的发生装置是_____(填字母)。该装置存在处问题,请进行改进_____。写出反应的化学方程式_____。
(3)要组装一套“随开随用,随关随停”制取二氧化碳的实验装置,应选择的发生和收集装置是_____(填字母)。写出反应的化学方程式_____。
(4)图2是利用收集的氧气和二氧化碳进行有关的性质实验。
①实验一:硫在氧气中燃烧的现象是_____。
②实验二:向装置中通入二氧化碳,甲中浸有紫色石蕊溶液的纸花变_____色。乙中的现象是_____。根据丙中的实验现象,列举一例二氧化碳的用途_____。
18.下图是实验室制取气体的常用装置。
(1)写出一个用A装置制取O2的化学方程式____。
(2)B和C装置均可制取CO2与B相比较,C的主要优点是什么?____
(3)请在D处方框中画出用排空气法收集二氧化碳的装置图。_____
19.利用高锰酸钾制取氧气并测定室温下氧气的密度,实验步骤如下:
①组装实验装置。
②_____。
③把适量的高锰酸钾粉末放入试管中,称量试管与高锰酸钾粉末的质量为 m g。
④加热,开始反应,直到产生一定量的气体。
⑤停止加热,冷却到室温。
⑥测量收集到的气体体积。
⑦称量试管和残留物的质量为 n g。
回答下列问题:
(1)图中的 a 仪器名称_____。
(2)实验步骤的第②步是_____。
(3)写出试管发生反应的化学方程式:_____。
(4)选用制取气体的发生装置需考虑反应物的状态和_____。
(5)该方法能测量收集到的氧气体积,是依据氧气_____的性质。如果实验中得到的氧气体积是 V L,水蒸气的影响忽略不计,则室温下氧气密度的计算式为_____。
(6)假定其他操作均正确,未恢复至室温就读数会导致实验结果_____(填“偏大”、“偏小”或“无影响”)。
三、简答题(本大题共2小题,共16分)
20.(8分)用石灰石浆吸收废气中的二氧化硫,其反应原理是:,若要吸收1000kg废气中含有的1.6kg的二氧化硫,则至少需要含70%碳酸钙的石灰石浆多少千克才能将其完全吸收_________(写出解题过程,计算结果保留一位小数)?
21.(8分)化学小组为测定某石灰石样品中碳酸钙的质量分数,取12g样品加入到盛有100g稀盐酸的烧杯中,充分混合,经测定两种物质恰好完全反应(设样品中的其他物质不与稀盐酸反应)、烧杯内剩余物质的总质量为107.6g。求:
(1)样品中碳酸钙的质量分数是______?(计算结果精确到01%)
(2)所用稀盐酸的溶质质量分数是_____?
四、探究题(本大题共2小题,共19分)
22.(9分)(1)水是一种常用的溶剂。为获得纯净的水,小明用瓶装了一些河水,带回实验室,在老师的指导下,按下列流程进行水的净化实验。请回答下列问题:
①进行过滤操作时,下列做法正确的是_________。
A 玻璃棒要靠在三层滤纸的一边 B 漏斗尖嘴端要紧靠烧杯的内壁
C 滤纸的边缘要高于漏斗口 D 液面高于滤纸边缘
②向滤液中加入活性炭,目的是____________。
③在制取蒸馏水的过程中,在水中要放碎瓷片,其作用是_________。
(2)该同学用新制取的蒸馏水配制50 g溶质质量分数为5%的氯化钠溶液,操作过程如图所示。
①配制50 g溶质质量分数为5%的氯化钠溶液,需氯化钠_________g。
②配制溶液的正确操作顺序为_______(填序号)。
A ①②⑤③④ B ①②③⑤④ C ②①③⑤④ D ②①⑤③④
③用托盘天平称量所需的氯化钠时,发现托盘天平的指针偏左,应_________(填序号)。
A 适当增加氯化钠固体 B 适当减少氯化钠固体 C 调节平衡螺母
④在配制氯化钠溶液的过程中,用玻璃棒搅拌,其目的是_________。
⑤经检测,该同学配制的溶液溶质质量分数偏小,不可能的原因是_________(填序号)。
A 溶解时烧杯内壁有水珠 B 称量时砝码和药品的位置放反了
C 配好的溶液在转移装瓶时有少量溅出 D 量取水时仰视读数
23.(10分)金属用途广泛,其结构和性质等是化学的重要研究内容。
(1)下图是铝的原子结构示意图。下列说法不正确的是_____。
A 铝原子的质子数为13 B 在化合物中铝通常显+3价
C 铝是地壳中含量最多的元素 D 铝可作导线是由于它具有良好的导电性
(2)某化学小组用一定量AgNO3和Cu(NO3)2混合溶液进行了下图实验,并对溶液A和固体B的成分进行了分析和实验探究。
(提出问题)溶液A中的溶质可能有哪些?
(作出猜想)①只有Zn(NO3)2②Zn(NO3)2、AgNO3③Zn(NO3)2、Cu(NO3)2④Zn(NO3)2、AgNO3、Cu(NO3)2
(交流讨论)不合理的猜想是_____(填标号),其理由是_____。
(实验探究)若猜想①成立,通过以下实验可确定固体B的成分,请将下表填写完整。
(3)下图是工业炼铁示意图。其中,焦炭的作用是燃烧提供能量和_____;有铁生成的化学方程式为_____。
(4)某工厂利用废铁屑与废硫酸起反应来制取硫酸亚铁。现有废硫酸49t(H2SO4的质量分数为10%),与足量废铁屑起反应,可生产硫酸亚铁的质量是_____
参考答案
一、单选题(本大题共15小题,共45分)
1、B
2、B
3、B
4、C
5、A
6、B
7、D
8、B
9、D
10、B
11、D
12、C
13、C
14、A
15、C
二、填空题(本大题共4小题,共20分)
16、长颈漏斗 酒精灯 CaCO3+2HCl=CaCl2+CO2↑+H2O C 取燃烧木条放至集气瓶口,木条熄灭说明二氧化碳收集满 B 2KClO32KCl+3O2 ↑ m c 变大
17、长颈漏斗 A 在试管口放一团棉花 CD 发出明亮的蓝紫色火焰,放出热量,产生一种有刺激性气味的气体 红 澄清石灰水变浑浊 可用于灭火(其它合理答案也可)
18、2KMnO4K2MnO4+MnO2+O2↑或2KClO32KCl+3O2↑ 可以通过分液漏斗的开关控制液体的滴加速率和滴加量来控制反应
19、铁架台 检查装置气密性 2KMnO4K2MnO4+MnO2+O2↑ 反应条件 不易溶于水 偏小
三、简答题(本大题共2小题,共16分)
20、1.8kg
21、(1)83.3%(2)7.3%
四、探究题(本大题共2小题,共19分)
22、AB 吸附水中的色素和异味 防加热时产生暴沸现象 2.5 D B 加速溶解 C
23、C ② Zn应先与AgNO3反应,后与Cu(NO3)2反应,当有AgNO3剩余时,溶质中一定含有Cu(NO3)2; 稀盐酸 Zn+2HCl=ZnCl2+H2↑ 制取CO Fe2O3+3CO 2Fe+3CO2 7.6t
物质
a
b
c
d
反应前质量/g
64
32
40
1.0
反应后质量/g
待测
25.6
72
1.0
实验操作
现象
结论
A
把带火星的木条插入某瓶无色气体中
木条熄灭
该瓶中气体一定是二氧化碳
B
向收集满CO2的软塑料瓶中加入约三分之一体积的水,旋紧瓶盖,振荡
塑料瓶变瘪
CO2能溶于水
C
将白磷浸没在热水中,再向热水中的白磷通入氧气
通氧气前白磷不燃烧,通氧气后白磷燃烧
温度是燃烧需要的条件之一
D
点燃某气体,在火焰上方罩一个冷而干燥的烧杯
烧杯内壁有无色液滴产生
该气体是CH4
实验步骤
现象
有关反应的化学方程式
取少量固体B,滴加_____
有气泡产生
_____
湖南省株洲市攸县2023-2024学年化学九上期末复习检测试题含答案: 这是一份湖南省株洲市攸县2023-2024学年化学九上期末复习检测试题含答案,共10页。
2023-2024学年湖南省株洲市荷塘区九年级化学第一学期期末经典模拟试题含答案: 这是一份2023-2024学年湖南省株洲市荷塘区九年级化学第一学期期末经典模拟试题含答案,共7页。试卷主要包含了答题时请按要求用笔,下列关于石油的叙述不正确的,下列关于空气的说法中,错误的是,下列叙述中,因果关系成立的是等内容,欢迎下载使用。
2023-2024学年湖南省周南石燕湖中学化学九上期末检测模拟试题含答案: 这是一份2023-2024学年湖南省周南石燕湖中学化学九上期末检测模拟试题含答案,共9页。试卷主要包含了下列实验方案设计正确的是等内容,欢迎下载使用。

