2023-2024学年湖南省益阳市资阳区第六中学化学九上期末监测模拟试题含答案
展开学校_______ 年级_______ 姓名_______
考生须知:
1.全卷分选择题和非选择题两部分,全部在答题纸上作答。选择题必须用2B铅笔填涂;非选择题的答案必须用黑色字迹的钢笔或答字笔写在“答题纸”相应位置上。
2.请用黑色字迹的钢笔或答字笔在“答题纸”上先填写姓名和准考证号。
3.保持卡面清洁,不要折叠,不要弄破、弄皱,在草稿纸、试题卷上答题无效。
一、单选题(本大题共15小题,共45分)
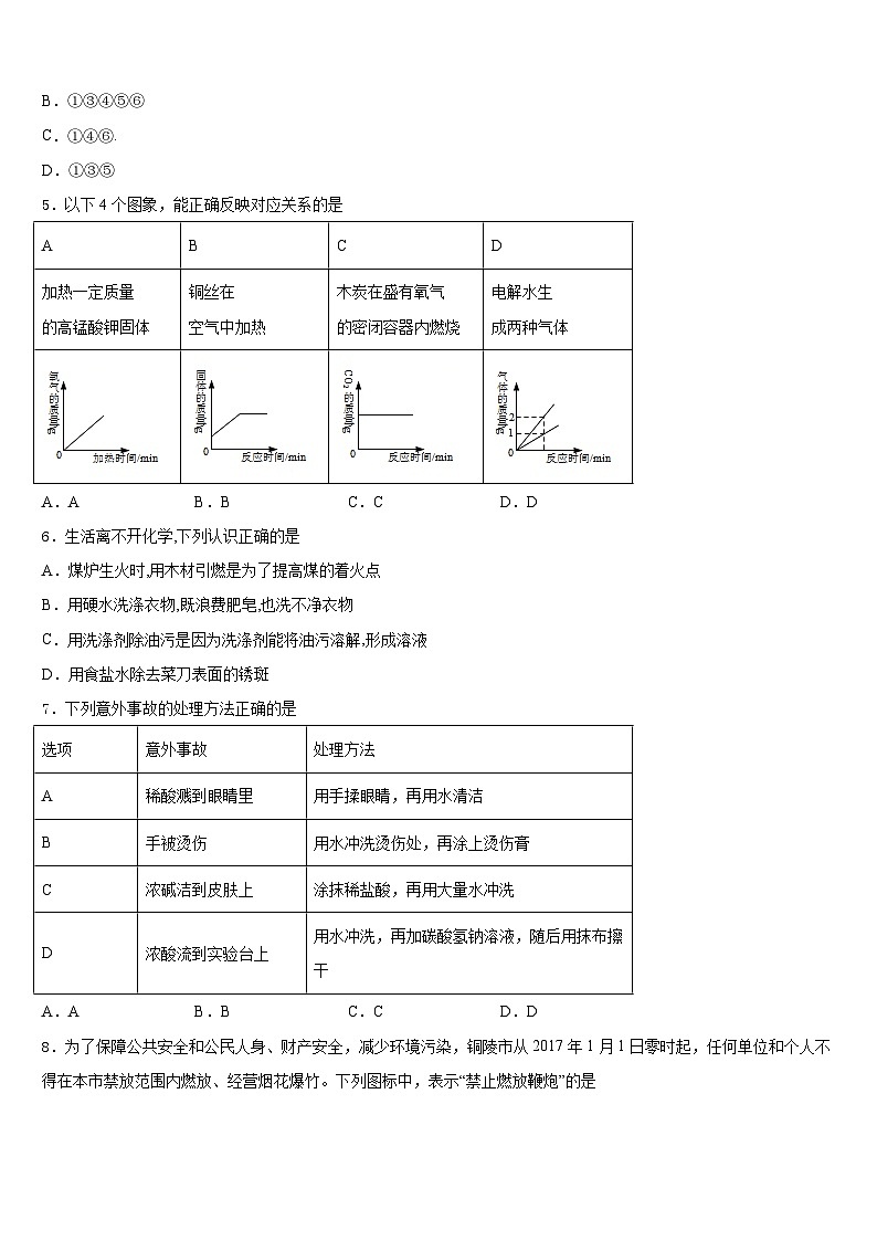
1.下列方法不能达到除杂目的的是
A.AB.BC.CD.D
2.下列做法错误的是()
A.为治理雾霾,禁止使用化石燃料
B.变废为宝,将地沟油转化成航空燃料
C.道路使用太阳能景观灯,节能又环保
D.使用电动汽车,改善空气质量
3.下列关于氧气和二氧化碳的叙述正确的是
A.液氧可用作宇宙火箭的燃料
B.二氧化碳能溶于水,可用来制汽水
C.地球上二氧化碳含量上升的主要原因是动植物的呼吸作用
D.氧气和二氧化碳都是含有氧元素的化合物
4.化学反应前后,肯定没有变化的是( )
①原子数目 ②分子数目 ③元素种类 ④物质总质量 ⑤物质种类 ⑥原子种类
A.①③④⑥
B.①③④⑤⑥
C.①④⑥.
D.①③⑤
5.以下4个图象,能正确反映对应关系的是
A.AB.BC.CD.D
6.生活离不开化学,下列认识正确的是
A.煤炉生火时,用木材引燃是为了提高煤的着火点
B.用硬水洗涤衣物,既浪费肥皂,也洗不净衣物
C.用洗涤剂除油污是因为洗涤剂能将油污溶解,形成溶液
D.用食盐水除去菜刀表面的锈斑
7.下列意外事故的处理方法正确的是
A.AB.BC.CD.D
8.为了保障公共安全和公民人身、财产安全,减少环境污染,铜陵市从2017年1月1日零时起,任何单位和个人不得在本市禁放范围内燃放、经营烟花爆竹。下列图标中,表示“禁止燃放鞭炮”的是
A.
B.
C.
D.
9.良好的生态环境是人类健康生存的保障,关于环境保护下列说法正确的是:( )
A.汽车排放的尾气不会对空气造成污染
B.节假日燃放烟花爆竹不会污染环境
C.大气中二氧化碳消耗的途径主要是绿色植物的光合作用
D.水体有自我净化的能力,因此生活污水的任意排放不会造成水体污染
10.锡(Sn)是“五金”之一,它的金属活动顺序位于铁和铜之间,则下列反应一定不会发生的是( )
A.Mg+Sn(NO3)2═Mg(NO3)2+Sn
B.Sn+H2SO4═SnSO4+H2↑
C.Sn+Hg(NO3)2═Sn(NO3)2+Hg
D.Sn+ZnSO4═SnSO4+Zn
11.2018年5月21日我国成功发射“鹊桥”号中继卫星,卫星的星载天线金属网是用镀金铝丝编制的。钼、金元素信息如图,下列说法中不正确的是( )
A.金和钼都属于金属元素
B.金原子的质子数为79
C.金、钼原子的核外电子数相同
D.钼元素的相对原子质量为95.96
12.下列实验设计能达到实验目的的是
A.AB.BC.CD.D
13.一定条件下,下列物质在密闭容器内充分反应,测得反应前后各物质的质量如下:
下列说法正确的是( )
A.反应后X的质量为2.6g
B.X中一定含有氧元素
C.该反应生成物中CO2和H2O的化学计量数之比为1: 1
D.X中两种元素的质量比为1:1
14.下列各选项说法正确的是
A.水是由氢原子和氧原子构成的
B.催化剂就是加快其它物质反应速率的物质
C.葡萄糖在人体内发生缓慢氧化而放热
D.Ca(H2PO4)2是常用的一种复合肥
15.我国的下列传统工艺制作过程中,涉及化学变化的是
A.传统剪纸B.木板年画
C.铜制成火锅D.湿法冶金
二、填空题(本大题共4小题,共20分)
16.根据以下课本实验图,回答下列问题:
(1)A实验中红墨水向_____移动;
(2)B实验燃烧匙慢慢伸入集气瓶会导致实验结果_____(选填“偏大”或“偏小”);
(3)C实验中得到二氧化碳的化学性质是_____;
(4)从D实验中可以得到铁生锈的条件是_____。
17.化学是一门以实验为基础的科学。如图是初中化学常见的四个实验,请回答下列问题:
(1)图1是利用红磷燃烧来测定空气中氧气的含量。通过此实验可以得出的结论是:氧气约占空气总体积的 _____。在实际操作中,若集气瓶内水面上升的体积明显小于理论值,原因可能是 _____ (答出一点即可)。
(2)图2是验证分子某性质的实验。A烧杯盛有用蒸馏水稀释过的酚酞溶液,B烧杯盛有浓氨水,实验中发现A烧杯中的液体由无色变为 _____色,由此现象能够验证的分子性质是 _____。
(3)图3是电解水实验。通电一段时间后,负极端的玻璃管内收集到的气体是 _____。
(4)图4是探究物质燃烧条件的实验。从图中得出“可燃物燃烧,温度必须达到其着火点”的结论所依据的实验现象是 _____。
18.根据下图实验装置回答问题:
(1)仪器①的名称是_____。
(2)用高锰酸钾制取氧气可选用的发生装置是_____,反应方程式是_____。若 实验开始前把发生装置与D连接,则收集到的气体不纯,原因是_____。
(3)实验室制取二氧化碳若要随时使反应停止或发生,可选择的发生装置是_____,反应方程式是_____。若用B和E组装一套气密性良好的装置来测定二氧化碳的体积,反应结束后,发现量筒内收集到的水的体积总是比理论值小,为避免出现这样的情况,改进方法是_____。
(4) 某同学利用下图装置做一氧化碳还原CuO实验。
加热CuO,先打开K1, 目的是_____。 反应开始后,②的现象是_____,该反应的化学方程式是_____, 尾气处理的方法是_____ (写 1点即可)
19.根据下图所给的仪器和实验用品,回答相关问题:
(1)仪器A的名称是_________。
(2)用氯酸钾和二氧化锰混合制取氧气时,反应的化学方程式为_________,组装一套发生并导出氧气的装置,应选取的仪器和用品是A_______K(请补齐编号)。二氧化锰在该反应发生前后的质量和______不会发生没变。
(3)实验室制取CO2的化学方程式为_________,若要组装一套能控制该反应发生和停止的发生装置,则可选择的仪器和用品是__________(填编号);若用L装置收集CO2,则气体应从_____口(填“a”或“b)通入,验满的方法是______________。
三、简答题(本大题共2小题,共16分)
20.(8分)实验室现有一瓶含有少量氯化钙的碳酸钙固体粉末。为测定该样品中碳酸钙的质量分数,某化学兴趣小组的同学向6g该样品中加入一定量的稀盐酸,恰好完全反应,得到溶质质量分数为10%的氯化钙溶液1.5g。
请计算:该固体样品中碳酸钙的质量分数。
21.(8分)市场出售家庭食用碱(主要成分为碳酸钠),产品中碳酸钠的含量达到85%以上才算合格,小敏从家中取12g食用碱样品放入烧杯(烧杯质量为50g)中,加入100g稀盐酸,使其恰好完全反应。经测定,反应后溶液连同烧杯其质量为157.6g(产生的气体全部逸出)。试计算:
(1)反应生成二氧化碳的质量为_____g。
(2)该产品是否合格?_____(写出计算过程)。
四、探究题(本大题共2小题,共19分)
22.(9分)材料是人类赖以生存和发展的重要物质,铜是目前使用最广泛的金属之一.
(一)铜材料的有关知识
(1)人类使用金属先后经历了“青铜”、“铁器”时代,直到近代才开始大量使用铝材料.这也反映出Cu、Fe、Al三种金属的活动性由强到弱的顺序是_____.
(2)纯铜又称紫铜,常见铜合金有黄铜、青铜等种类.家用电缆常用紫铜,以聚氯乙烯塑料或TPU橡胶包裹.
①我国在西汉时期就有“曾青得铁则化为铜”之说,用化学方程式表示其原理____.
②鉴别黄铜和黄金,以下方法不可行的是_____(选填序号).
A 观察颜色 B 加稀盐酸 C 在空气中灼烧
(二)铜及其化合物的实验1.硫酸铜是制备其他含铜化合物的重要原料,以下是制取硫酸铜的常见方法.
(1)方案1:向稀硫酸中加入铜粉,再用导管通入空气并加热,铜粉逐渐减少,溶液由无色变为蓝色.
①反应中溶液的稀硫酸的质量逐渐____(填“增大”或“减小”).
②该反应的化学方程式______.
(2)方案2:将铜片加入浓硫酸中,加热,产生刺激性气味,溶液逐渐变成蓝色.将产生的气体通入酸性高锰酸钾溶液中,溶液褪色,说明该气体是_____.
(3)从环保角度进行比较,你认为方案_____(填“1”或“2”)更合理.
2.在一定量硫酸铜溶液中加入碳酸钠溶液,过滤、洗涤、低温干燥得到碱式碳酸铜固体,其组成为:xCuCO3·yCu(OH)2·zH2O.
(三)碱式碳酸铜的热分解实验
兴趣小组称取此固体27.6g,在科研人员的指导下用下图装置进行热分解实验.
(查阅资料)Cu(OH)2的分解温度为66℃~68℃,CuCO3的分解温度为200℃~220℃,各生成对应的两种氧化物.该碱式碳酸铜失去结晶水的温度与Cu(OH)2的分解温度接近.浓硫酸能吸收水分,碱石灰能吸收二氧化碳和水.
1.装置A的作用是_____.
2.加热前后及过程中均通入空气,加热后通空气的目的是_____.
3.控制温度在不同的范围对B中样品加热.测得装置C、D的质量在实验前后的变化情况如左下表所示,测得B中剩余固体质量随温度的变化如下图所示.
①图中F点对应的m=_____.
②根据提供的数据,计算该碱式碳酸铜固体中铜元素的质量分数___.
③若缺少装置E,测得的 “y”____、“z”____的值分别会怎样(选偏大,偏小,不变).
23.(10分)氢氧化钠是实验室常用的一种化学药品。
(1)制取少量氢氧化钠可以用下面的流程:
①写出步骤②的化学方程式__________________。
②氢氧化钠有很强的腐蚀性,如果不小心沾到皮肤上,要立即用大量的水冲洗,然后涂________________(填序号)。
A 硼酸溶液
B 3-5%的碳酸氢钠溶液
C 稀硫酸
D 石灰水
(2)室温下,小雪同学将10%的氢氧化钠溶液,逐滴加入到100g硫酸铜溶液中。当滴入氢氧化钠溶液80g时,恰好完全反应。
①滴加过程中产生的明显现象_________________。
②加氢氧化钠溶液至40g时,溶液里含有的溶质为__________________(写化学式)。
③求硫酸铜溶液的质量分数________________。
参考答案
一、单选题(本大题共15小题,共45分)
1、B
2、A
3、B
4、A
5、B
6、B
7、B
8、B
9、C
10、D
11、C
12、D
13、B
14、C
15、D
二、填空题(本大题共4小题,共20分)
16、左 偏大 二氧化碳一般不燃烧也不支持燃烧 铁生锈的条件是与空气中的氧气、水蒸气反应(铁在潮湿的空气中与氧气反应)
17、21% 红磷不足 红色 分子在不断运动 氢气 铜片上的白磷在热水的温度下达到着火点,能够燃烧;红磷由于着火点高,热水不能使其达到着火点,所以不能燃烧。
18、集气瓶 A 2KMnO4K2MnO4+MnO2+O2↑ 刚有气泡冒出就开始收集 C CaCO3+2HCl=CaCl2+H2O+CO2↑ 在E装置中加入少量植物油 将装置内的空气排尽 黑色固体表面变红 CO+CuOCu+CO2 装置末端的玻璃导管处防止放置一个燃着的酒精灯(合理即可)
19、酒精灯 2KClO32KCl +3O2↑ C FK 化学性质 CaCO3+2HCl=CaCl2+H2O+CO2↑ CH b 把燃着的木条放在a导管口,木条熄灭,说明二氧化碳集满
三、简答题(本大题共2小题,共16分)
20、83.3%
21、4.4 该产品合格(详见解析)
四、探究题(本大题共2小题,共19分)
22、Al Fe Cu Fe+CuSO4=FeSO4+Cu A 减小 2Cu +O2+2H2SO4=2CuSO4+2H2O SO2 1 除去空气中的二氧化碳和水 将B中残留的气体赶到CD装置 20.4g 46.4% 偏小 偏大
23、 A 产生蓝色沉淀 CuSO4 、Na2SO4 16%。
选项
物质(括号内为杂质)
方法
A
N2(O2)
将混合气体通过灼热铜网
B
Zn粉(炭粉)
加入足量稀H2SO4充分反应,过滤、洗涤、干燥
C
CaO固体(CaCO3)
高温煅烧
D
FeCl2溶液(CuCl2)
加入足量Fe粉,过滤
A
B
C
D
加热一定质量
的高锰酸钾固体
铜丝在
空气中加热
木炭在盛有氧气
的密闭容器内燃烧
电解水生
成两种气体
选项
意外事故
处理方法
A
稀酸溅到眼睛里
用手揉眼睛,再用水清洁
B
手被烫伤
用水冲洗烫伤处,再涂上烫伤膏
C
浓碱洁到皮肤上
涂抹稀盐酸,再用大量水冲洗
D
浓酸流到实验台上
用水冲洗,再加碳酸氢钠溶液,随后用抹布擦干
选项
A
B
C
D
实验
设计
实验
目的
检验CO2
确定石蜡成分中含有氧元素
比较MnO2与Fe2O3的催化效果
证明CO2密度比空气大
纯净物
乙烯(C2H4)
氧气
二氧化碳
水
x
反应前的质量/g
2.8
9
0
0
0
反应后的质量/g
0
1
4.4
3.6
待测
装置
实验前/g
实验后/g
C
198.0
205.2
D
221.0
225.4
湖南省益阳市桃江县2023-2024学年九上化学期末监测试题含答案: 这是一份湖南省益阳市桃江县2023-2024学年九上化学期末监测试题含答案,共7页。试卷主要包含了分类是学习化学的一种重要方法,下列化学符号与含义相符的是,下列有关水的说法不正确的是等内容,欢迎下载使用。
2023-2024学年湖南省益阳市资阳区国基实验学校九上化学期末联考试题含答案: 这是一份2023-2024学年湖南省益阳市资阳区国基实验学校九上化学期末联考试题含答案,共8页。试卷主要包含了下列有关金属材料的叙述错误的是,下列关于氧气的叙述不正确的是等内容,欢迎下载使用。
2023-2024学年湖南省益阳市赫山区赫山万源中学化学九上期末质量检测模拟试题含答案: 这是一份2023-2024学年湖南省益阳市赫山区赫山万源中学化学九上期末质量检测模拟试题含答案,共9页。试卷主要包含了下列关于酒精灯的使用不正确的是,下列不属于二氧化碳的用途的是,下列归纳和总结完全正确的一组是等内容,欢迎下载使用。

