2023-2024学年浙江省温州市瑞安市集云实验学校九年级化学第一学期期末监测模拟试题含答案
展开学校_______ 年级_______ 姓名_______
注意事项:
1.答卷前,考生务必将自己的姓名、准考证号、考场号和座位号填写在试题卷和答题卡上。用2B铅笔将试卷类型(B)填涂在答题卡相应位置上。将条形码粘贴在答题卡右上角"条形码粘贴处"。
2.作答选择题时,选出每小题答案后,用2B铅笔把答题卡上对应题目选项的答案信息点涂黑;如需改动,用橡皮擦干净后,再选涂其他答案。答案不能答在试题卷上。
3.非选择题必须用黑色字迹的钢笔或签字笔作答,答案必须写在答题卡各题目指定区域内相应位置上;如需改动,先划掉原来的答案,然后再写上新答案;不准使用铅笔和涂改液。不按以上要求作答无效。
4.考生必须保证答题卡的整洁。考试结束后,请将本试卷和答题卡一并交回。
一、单选题(本题包括12个小题,每小题3分,共36分.每小题只有一个选项符合题意)
1.下列说法中,正确的是
A.可用燃着的木条鉴别氧气和二氧化碳
B.空气中氧气质量占空气质量的21%
C.在化学变化中,分子可以被消灭但不能被创造
D.加热碳酸氢铵时,白色固体消失,说明该变化不符合质量守恒定律
2.实验室里几种物质在互相谈论着。你认为它们的叙述中属于化学变化的是( )
A.试管:同学们不爱惜我,我被摔碎了
B.灯泡:我通电后发光了,给学生带来光明
C.铁钉:好难受啊,我在潮湿空气中生锈了
D.蜡烛:我受热就会熔化
3.常见天然食品中,木耳含铁量最高,这里的“铁”是指( )
A.分子B.原子C.元素D.单质
4.下列成语所描述的过程,从化学的角度理解正确的是( )
A.百炼成钢:只发生了物理变化B.釜底抽薪:木柴燃烧必须达到着火点
C.铁杵磨成针:主要发生了化学变化D.真金不怕火炼:金的化学性质稳定
5.下列实验操作中,不正确的是
A.取用固体药品B.倾倒液体
C.点燃酒精灯D.加热液体
6.下列生活用品所使用的主要材料属于有机合成材料的是
A.铜火锅B.紫砂壶
C.木桶D.手机塑料外套
7.人们在工作、生活中,为了防止事故,常采用一些安全措施,下列措施安全的是( )
A.到溶洞探险打灯火照明
B.掏空沼气池前,对沼气池进行灯火试验
C.到小煤窖挖煤用火把照明
D.厨房内煤气泄漏打开排气扇通风
8.2018.12.1大数据和人工智能产品亮相重庆高新区产品发布会,重庆成为全国重要的机器人生产基地,世界前五的机器人厂家已有四家落户两江新区。智能机器人制造采用了高纯硅,生产硅的原理为:,在反应中发生了氧化反应的是()
A.CB.SiO2C.SiD.CO
9.下列有关“化学之最”的叙述中,不正确的是( )
A.金刚石是自然界最硬的物质B.人体中含量最多的物质是Ca
C.H2O是相对分子质量最小的氧化物D.铝是地壳中含量最多的金属元素
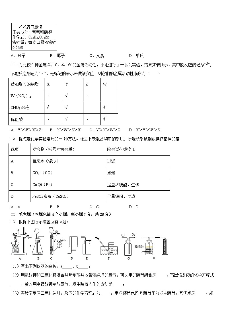
10.如图是某葡萄糖酸锌口服液的标签.标签上含锌6.5mg,这里的“锌”指的是( )
A.分子B.原子C.元素D.单质
11.为比较4种金属X、Y、Z、W的金属活动性,小刚进行了一系列实验,结果如表所示.其中能反应的记为“√”,不能反应的记为“﹣”,无标记的表示未做该实验.则它们的金属活动性顺序为( )
A.Y>W>X>ZB.Y>W>Z>XC.Y>X>W>ZD.X>Y>W>Z
12.提纯是化学实验常用的一 种方法。除去下表混合物中的杂质,所选除杂试剂或操作错误的是
A.AB.BC.CD.D
二、填空题(本题包括4个小题,每小题7分,共28分)
13.根据下图所示装置回答问题:
(1)写出下列仪器的名称:a_____,b_____。
(2)用氯酸钾和二氧化锰混合共热制取并收集较纯净的氧气,可选用的装置组合是_____,写出该反应的化学方程式_____。若改用高锰酸钾制取氧气,发生装置应作的改动是_____。
(3)实验室制取二氧化碳时,反应的化学方程式为_____,用C装置代替B装置作为发生装置,其优点是_____;如果利用G装置收集二氧化碳,气体应从_____端通入(填“①”或②”)。
(4)H装置可用来测量生成的CO2气体的体积,其中在水面上放一层植物油的目的是_____,植物油上方原有的空气对实验的结果_____(填“有”或“没有”)明显影响。
14.用如图装置验证可燃物燃烧的条件。
已知:白磷着火点为40℃,红磷着火点为240℃。
(1)实验中,利用了铜片的物理性质是______。
(2)该实验能证明可燃物燃烧的一个条件是______。
(3)用该装置验证可燃物燃烧的另一个条件,应补充的操作是______。
15.溶液在生产、生活和实验中起着十分重要的作用。请回答下列问题:
(1)某同学配制100g溶质质量分数为5%的氯化钠溶液,请回答下列问题:
①若用氯化钠固体和水配制,实验步骤为计算、______ 、量取、溶解。
②若用溶质质量分数为20%的氯化钠溶液和水配置,则需20%的氯化钠溶液质量为____g。
(2)向装有等量水的A、B、C烧杯中分别加入10g、25g、25gNaNO3固体,充分溶解后,现象如图一所示。
①图一烧杯中的溶液一定属于饱和溶液的是_______(填序号);要使NaNO3不饱和溶液变为饱和可以采取的方法是___________。
②图二能表示NaNO3溶解度曲线的是_________(填“甲”或“乙”);甲、乙两物质溶解度曲线的交点的含义是______。
16.同学们从一水沟中取了一些浊水,请你参与他们的实验,并完成相关问题。
(1)向这些浊水中加入净水剂,并用玻璃棒搅拌,使水中悬浮的颗粒沉降下来。下列物质可作净水剂的是________(填序号)。
A 食盐 B 高锰酸钾 C 明矾 D 肥皂水
(2)按如图甲所示的方法操作。仪器A的作用_______,实验中发现仪器D中的液体呈浑浊,你猜想其中的原因可能是______(填一种)。
(3)实验改正之后获得一杯澄清的水。关于这杯水,下列描述一定正确的是_______。
A 是氧化物 B 是硬水 C 是软水 D 是混合物
(4)如果这杯澄清的水有点颜色,使用如图乙所示的净水装置,能除去水的颜色的物质主要是____,主要是利用它的______性,是该物质的_______性质(填“物理”或“化学”)。
(5)取少量经过净水器出来的水,向其中加入一些肥皂水,振荡,发现几乎没有泡沫,且有大量的浮渣。据此现象你能得到的结论:该水是______。
(6)用如图丙所示装置对经净水器出来的水进行处理,该操作的名称是______。实验时圆底烧瓶中加入了几片碎瓷片,其作用是________。
三、实验题(本题包括2个小题,每小题7分,共14分)
17.某碳酸钠样品中混有少量氯化钠,根据如图所示信息计算该样品中碳酸钠的质量分数。(计算结果精确到0.1%)(反应的化学方程式:CaCl2+Na2CO3===CaCO3↓+2NaCl)
18.实验室常用大理石和稀盐酸制取二氧化碳。现取25g含碳酸钙的大理石于烧杯中,缓慢加入稀盐酸(大理石中的杂质不溶于水,也不与稀盐酸反应),剩余固体质量与加入稀盐酸的质量关系如右图。求:
(1)25g大理石中碳酸钙的质量_____;
(2)恰好完全反应时所得溶液中溶质的质量分数_____。
四、计算题(本题包括2个小题,共22分)
19.(10分)如图为A、B两种固体物质的溶解度曲线。
(1)在t1 ℃时,A、B两种物质的溶解度______(填“相等”或“不相等”)。
(2)t2 ℃时,分别将恰好饱和的A、B两种物质的溶液降温至t1 ℃,溶质的质量分数保持不变的是________。
(3)t2 ℃时,A物质饱和溶液中溶质的质量分数为________;若要把100克该饱和溶液稀释成质量分数为5%的溶液,应加水________克。
20.(12分)在“宏观﹣微观﹣符号”之间建立联系,是化学学科特有的思维方式,能帮助我们更好地认识物质变化的本质。请完成下列问题:
(1)晋代葛洪所著《抱朴子》一书中记载有“丹砂烧之成水银”,丹砂指的是HgS.该反应的微观示意图可以表示为(如图1所示):
请写出该反应的化学方程式_____,微粒“”表示的物质属于_____(填“单质”或“化合物”)。
(2)由初中学习可知:中和反应的微观实质是氢离子和氢氧根离子结合生成了水分子,即:H++OH﹣=H2O.像这种用实际参加反应的离子符号来表示化学反应的式子叫离子方程式。离子方程式的书写一般按以下步骤(以氯化镁溶液与氢氧化钾溶液反应为例):
I.写出氯化镁溶液与氢氧化钾溶液反应的化学方程式:_____;
Ⅱ.把易溶于水、易电离的物质写成离子形式,难溶的物质、气体和水等仍用化学式表示。上述方程式可改写成:Mg2++2C1﹣+2K++2OH﹣=Mg(OH)2↓+2C1﹣+2K+;
Ⅲ.删去两边不参加反应的离子,即得离子方程式:Mg2++2OH﹣=Mg(OH)2↓。
请回答:
①如图2是碳酸钠溶液和稀盐酸反应的微观示意图,请写出该反应的离子方程式:_____;
②写出一个与Fe+Cu2+=Fe2++Cu相对应的化学方程式_____。
③下列各组离子,在pH=3的无色水溶液中能大量共存的是_____(填序号)。
A K+、Fe2+、Cl﹣、SO42﹣
B Na+、Ca2+、NO3﹣、OH﹣
C Na+、Ca2+、Cl﹣、CO32﹣
D NH4+、Ba2+、Cl﹣、NO3﹣
参考答案
一、单选题(本题包括12个小题,每小题3分,共36分.每小题只有一个选项符合题意)
1、A
2、C
3、C
4、D
5、B
6、D
7、A
8、A
9、B
10、C
11、A
12、B
二、填空题(本题包括4个小题,每小题7分,共28分)
13、试管 锥形瓶 AF 试管口要放一团棉花 CaCO3+2HCl=CaCl2+H2O+CO2↑ 可控制反应的发生和停止 ② 防止二氧化碳溶于水和水反应 没有
14、导热性 温度达到可燃物的着火点 向热水中加一块白磷
15、称量 25 B 增加溶质(或降低温度或蒸发溶剂) 甲 t1℃时甲乙两种物质的溶解度相同
16、C 引流 滤纸破损或滤液面高于滤纸边缘 或仪器不干净 D 活性炭 吸附 物理 硬水 蒸馏 防止液体暴沸
三、实验题(本题包括2个小题,每小题7分,共14分)
17、设该样品中碳酸钠的质量为x。
CaCl2+Na2CO3===CaCO3↓+2NaCl
106 100
x 5.0 g
= x=5.3 g
样品中碳酸钠的质量分数为×100%=70.7%
答:该样品中碳酸钠的质量分数为70.7%。
18、20g 11.1%
四、计算题(本题包括2个小题,共22分)
19、相等 B 20% 300
20、HgS+O2Hg+SO2 单质 MgCl2+2KOH=Mg(OH)2↓+2KCl 2H++CO32-=H2O+CO2↑ Fe+CuSO4=FeSO4+Cu D
参加反应的物质
X
Y
Z
W
W(NO3)2
﹣
√
﹣
ZNO3溶液
√
√
√
稀盐酸
﹣
√
﹣
√
选项
混合物(括号内为杂质)
除杂试剂或操作
A
自来水(泥沙)
过滤
B
CO2 (CO)
点燃
C
Cu粉(Fe)
足量稀硫酸,过滤
D
FeSO4溶液(CuSO4)
足量铁粉,过滤
浙江省温州市瑞安市四校联考2023-2024学年九年级化学第一学期期末质量跟踪监视模拟试题含答案: 这是一份浙江省温州市瑞安市四校联考2023-2024学年九年级化学第一学期期末质量跟踪监视模拟试题含答案,共8页。试卷主要包含了考生要认真填写考场号和座位序号,下列排列顺序正确的是等内容,欢迎下载使用。
浙江省温州市瑞安市2023-2024学年九上化学期末检测模拟试题含答案: 这是一份浙江省温州市瑞安市2023-2024学年九上化学期末检测模拟试题含答案,共9页。
浙江省温州市鹿城区2023-2024学年九年级化学第一学期期末监测模拟试题含答案: 这是一份浙江省温州市鹿城区2023-2024学年九年级化学第一学期期末监测模拟试题含答案,共7页。试卷主要包含了考生必须保证答题卡的整洁,对下列事实的解释中错误的是,下列物质属于合金的是,下列变化,一定是化学变化的是等内容,欢迎下载使用。

