2023-2024学年河南省郑州师院附属外语中学九年级化学第一学期期末预测试题含答案
展开
这是一份2023-2024学年河南省郑州师院附属外语中学九年级化学第一学期期末预测试题含答案,共10页。试卷主要包含了答题时请按要求用笔,有关空气的叙述中,正确的是,谚语诗词中蕴含着科学道理等内容,欢迎下载使用。
学校_______ 年级_______ 姓名_______
注意事项:
1.答题前,考生先将自己的姓名、准考证号码填写清楚,将条形码准确粘贴在条形码区域内。
2.答题时请按要求用笔。
3.请按照题号顺序在答题卡各题目的答题区域内作答,超出答题区域书写的答案无效;在草稿纸、试卷上答题无效。
4.作图可先使用铅笔画出,确定后必须用黑色字迹的签字笔描黑。
5.保持卡面清洁,不要折暴、不要弄破、弄皱,不准使用涂改液、修正带、刮纸刀。
一、单选题(本大题共15小题,共45分)
1.下列说法中错误的是( )
A.在化学变化中分子可以分成原子B.固体难压缩说明固体分子间无间隔
C.氧化物中一定含有氧元素D.构成物质的粒子有分子、原子和离子等
2.下列实验中,能达到相应目的是
A.除去CO2中混有的CO:将混合气体点燃
B.比较铜和银的金属活动性:将铜片和银片分别放入硫酸亚铁溶液中
C.验证质量守恒定律:将铜与稀硫酸混合,比较混合前后烧杯内溶液的质量
D.检验甲烷中含氢元素:点燃,在火焰上方罩一个冷而干燥的小烧杯
3. “嫦娥一号”卫星首次使用了铝锂合金板材,关于合金下列说法错误的是( )
A.合金是混合物
B.合金的硬度一般比各成分金属大
C.合金只能由金属和金属融合而成
D.多数合金的熔点低于组成它的成分金属
4.天然气、石油、煤是与生产生活密切相关的三大化石燃料。下列有关煤的燃烧的说法不正确的是( )
A.将煤饼做成蜂窝煤可以提高煤的燃烧效率
B.烧煤的地方能闻到刺激性气味,原因是生成了CO
C.煤中含硫元素,燃烧放出SO2是引发酸雨的主要原因之一
D.煤在干馏过程中可以产生焦炭
5.某学生欲称4.3g氯化钠,他在左边托盘上放了4g砝码,又把游码移到0.3g处,然后在右边托盘上加氯化钠直至天平平衡,这时托盘上的氯化钠的实际质量是
A.4.3gB.3.7gC.4.0gD.4.6g
6.X元素原子的最外层有6个电子,Y元素的原子最外层上有2个电子,X、Y元素化合形成的离子化合物的化学式为( )
A.YXB.Y2XC.YX2 D.XY
7.下列物质提纯或除杂所用试剂和分离方法错误的是( )
A.AB.BC.CD.D
8.有关空气的叙述中,正确的是( )
A.稀有气体有广泛的用途,可制成多种用途的电光源
B.化工厂废气及汽车尾气,不会造成空气污染
C.空气中的氧气具有可燃性,可用作火箭燃料
D.空气中的氮气与氧气质量比约为5:1
9.谚语诗词中蕴含着科学道理。下列说法正确的是( )
A.“真金不怕火炼”是说黄金熔点很高
B.“众人拾柴火焰高”是指可燃物越多,着火点越低,越容易着火
C.“百炼成钢”与“只要“功夫深铁杵磨成针”蕴含的化学原理相同
D.“满架蔷薇一院香”的原因是分子在不停地运动
10.最近科学家用钙原子轰击锫原子,合成117号元素,下列说法不正确的是
A.钙和锫都属于金属元素B.该元素的原子序数为117
C.该元素的原子核外电子数为117D.该元素的相对原子质量为294g
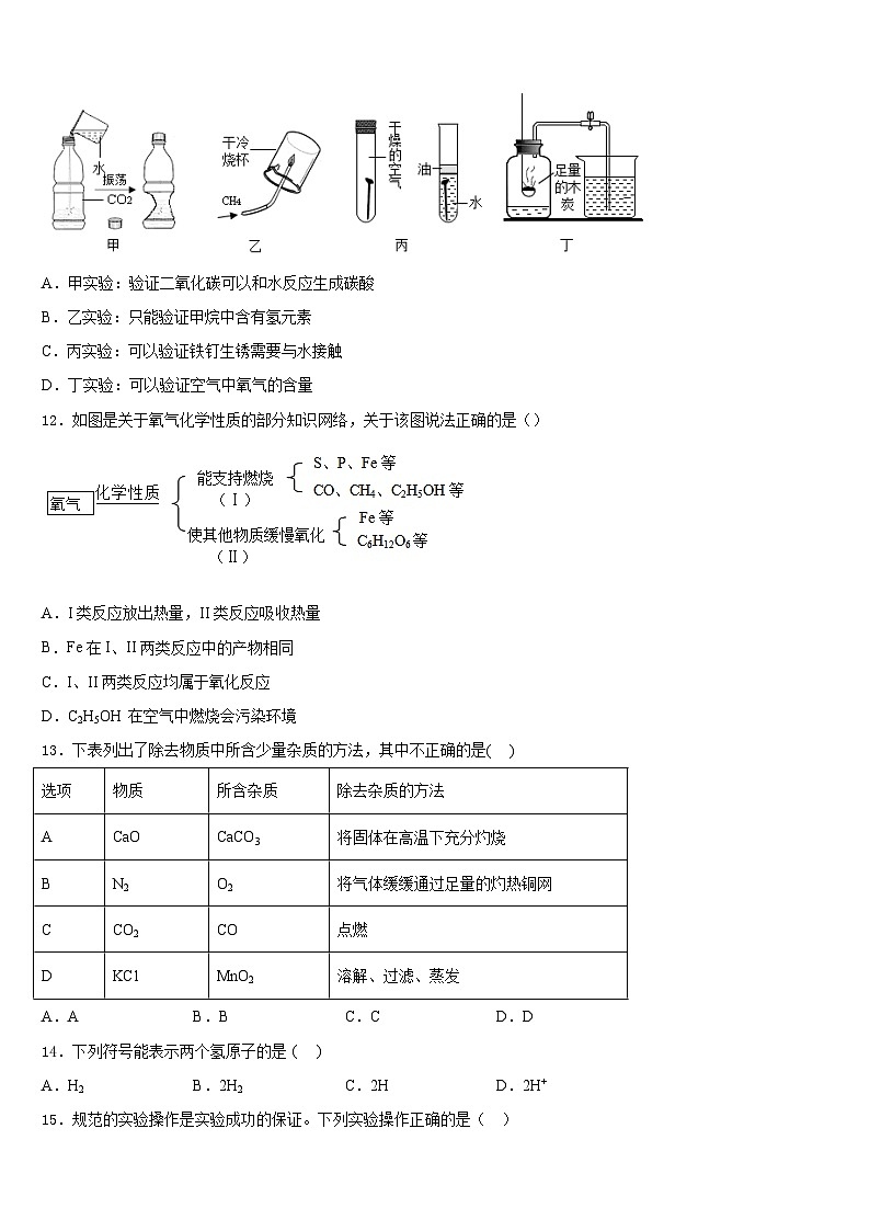
11.下列实验方案能达到实验目的的是
A.甲实验:验证二氧化碳可以和水反应生成碳酸
B.乙实验:只能验证甲烷中含有氢元素
C.丙实验:可以验证铁钉生锈需要与水接触
D.丁实验:可以验证空气中氧气的含量
12.如图是关于氧气化学性质的部分知识网络,关于该图说法正确的是()
A.I类反应放出热量,II类反应吸收热量
B.Fe在I、II两类反应中的产物相同
C.I、II两类反应均属于氧化反应
D.C2H5OH 在空气中燃烧会污染环境
13.下表列出了除去物质中所含少量杂质的方法,其中不正确的是( )
A.AB.BC.CD.D
14.下列符号能表示两个氢原子的是 ( )
A.H2B.2H2C.2HD.2H+
15.规范的实验搡作是实验成功的保证。下列实验操作正确的是( )
A.连接仪器B. 检查装置气密性C.称量食盐D.闻气体气味
二、填空题(本大题共4小题,共20分)
16.同学们利用下图所示装置进行气体的制备实验(A~F 为装置编号)
(1)写出上图C装置中甲仪器的名称____________。
(2)用 A 装置加热氯酸钾和二氧化锰的混合物制取氧气,化学方程式为______________。
(3)实验室用装置 B 来制取二氧化碳化学方程式表示为______________。
(4)实验室制取氢气应选择的发生和收集装置组合可以是_____________。(填装置编号,下同)。
(5)制取气体前应先检查装置的气密性,若按F图所示操作,结果在导管口未看到气泡,其可能原因与下列因素无关的是_____________(填序号)。
a将烧杯换成水槽 b导管伸入水中位置过深,气体无法逸出
c将水换成冰水 d先用手捂住试管壁,再将导管另一端插入水中
17.根据下列实验装置图,按要求回答下列问题:
(1)仪器a的名称是__________。
(2)实验室若用加热高锰酸钾制取氧气,应选用的制气装置是_______(填字母序号,下同),该装置设计中的一处问题是________。若要收集一瓶较纯净的氧气应选用的收集装置是__________。
(3)实验室制取二氧化碳气体,应选用的制气收集装置组合是__________。若用F装置验证二氧化碳的性质,当通入二氧化碳一段时间后试管①中产生的现象是________,试管②中的澄清石灰水变浑浊,反应的化学方程式是______。
18.燃烧是人类最早利用的化学反应之一,人类已有几十万年利用燃烧反应的历史。燃烧与我们的生活以及社会的发展有着密切的联系,接下来我们一同来探究燃烧的条件,请你依据结论写出相应的步骤和现象。
19.如图是实验室制取气体的常用装置,请回答下列问题:
(1)写出图中标号②仪器的名称:_____。
(2)实验室可用过氧化氢溶液与MnO2制取O2,应选用的气体发生装置是_____(填字母),该反应中MnO2是_____。
(3)若实验室用高锰酸钾来制取氧气,应选用的气体发生装置是_____(填字母),安装好实验仪器后,应先_____,然后装入药品,在试管口_____,作用是防止加热时高锰酸钾粉末进入导管,若用装置E收集O2,试验结束时应该先_____,然后再_____。
(4)实验室可用Zn粒与稀硫酸制取H2,应选用的气体发生装置是_____(填字母),若要收集干燥的H2,应将生成的H2依次通过F,D装置,F装置中盛放的液体是_____(填名称),选择D装置收集H2的原因是_____(填H2的物理性质)。
三、简答题(本大题共2小题,共16分)
20.(8分)复方氢氧化镁片[有效成分Mg(OH)2]和复方碳酸镁片[有效成分MgCO3]是两种常见的抗胃酸药。从A或B中任选一个作答,若均作答,按A计分。
21.(8分)某学校的化学兴趣小组为了测定一份石灰石样品的纯度,取出2.5g石灰石样品(样品中杂质不溶于水,且不参与反应)并粉碎,然后逐渐加入稀盐酸,充分反应后剩余固体与加入稀盐酸的质量关系如图所示。
(1)石灰石样品粉碎的目的是______。
(2)石灰石样品的纯度是多少。
(3)求生成的二氧化碳气体的质量(写出计算过程)。
四、探究题(本大题共2小题,共19分)
22.(9分)金属和金属材料与人类的生产和生活密切相关。
(1)下列有关金属和金属材料的说法中,不正确的是____________________(填序号)。
A 用铁锅炒菜利用了铁的导热性
B 通过在金属表面涂油、刷漆等措施可以防止金属生锈
C 硬铝(铝合金)的硬度小于纯铝
D 金属资源的回收利用既保护了环境,又节约了金属资源
(2)铜不与稀硫酸反应,但加热时铜能与浓硫酸反应,生成硫酸铜、二氧化硫气体和水,反应的化学方程式为____________________。
(3)某同学为了探究相关金属的化学性质,做了下列实验:
② A试管中的实验现象是____________________。
②只通过A和B实验尚不能证明铜、银两种金属的活动性强弱,需补充一个实验来证明,补充实验所用试剂合理的是____________________(填序号);
A Cu、Ag、稀盐酸
B Cu、AgNO3溶液
③实验C中物质充分反应后,某同学对试管中固体的成分提出以下四种猜想:
A Zn、Cu、Ag
B Zn、Cu
C Cu、Ag
D Ag
这四种猜想中明显不合理的是____________________(填序号)。
(4)某兴趣小组利用如下图装置研究-氧化碳和氧化铁的反应。
①实验停止加热前不需要先断开A和B的连接以防止石灰水倒吸,理由是____________________。
② 如何处理尾气:____________________。
③ 反应后硬质玻璃管中剩余固体总质量会____________________(选填 “增加”“减少”或 “不变”)。
23.(10分)认识和爱护水资源
(1)水的净化
天然水中含有许多杂质,可利用吸附沉淀、_____和蒸馏等方法净化。
(2)水的软化
硬水给生产和生活带来很多麻烦,生活中常用_________________降低水的硬度。
(3)水的蒸馏
实验室制取蒸馏水的装置如图所示。
①在蒸馏烧瓶中加入几粒沸石(或碎瓷片)的作用是____________。
②冷水应从冷凝管的_______________(填A或B)端进入。
③从微观角度分析,冷凝管中的水蒸气与锥形瓶中的水不同之处为_____________(写一条)。
(4)水的饮用
某品牌矿泉水,其外包装上部分文字说明如图所示。
①主要成分中的“钙”“钠”是指_______________(“分子” “原子”或“元素”)。
②偏硅酸中硅元素的质量分数是_________________(列式即可)。
③每瓶矿泉水中含钙的质量最多为______________mg。
参考答案
一、单选题(本大题共15小题,共45分)
1、B
2、D
3、C
4、B
5、B
6、A
7、D
8、A
9、D
10、D
11、B
12、C
13、C
14、C
15、B
二、填空题(本大题共4小题,共20分)
16、锥形瓶 BE或CE a
17、长颈漏斗 A 试管口缺少一团棉花 E BC 紫色石蕊试液变红
18、将卵石和木条放在酒精灯火焰上点燃 卵石不燃烧,木条燃烧 将燃着的蜡烛用烧杯罩上 蜡烛很快熄灭 分别用火柴点燃纸屑和煤块 纸屑燃烧,煤块不燃烧
19、长颈漏斗 B 催化剂 A 检查装置的气密性 塞一团棉花 将导管从水槽中移出 熄灭酒精灯 B 浓硫酸 密度小于空气
三、简答题(本大题共2小题,共16分)
20、58 MgCO3+2HCl=MgCl2+H2O+CO2↑ ×100% Mg(OH)2+2HCl=MgCl2+2H2O
21、(1)增大反应物的接触面积,利于充分反应;(2)80%;(3)0.88g
四、探究题(本大题共2小题,共19分)
22、C Cu +2 H2SO4(浓)= CuSO4+2H2O + SO2↑ 锌的表面有红色固体生成,溶液由蓝色变成无色 B B 停止加热前硬质玻璃管内一直通入一氧化碳,压强不会减小,B中液体不会倒流; 点燃或收集 减少
23、过滤 煮沸 防止暴沸(局部沸腾) B 分子间间隔不同(或分子运动速率不同) 元素 42
序号
物质(括号内为杂质)
除杂试剂
分离方法
A
Cu (Zn)
过量H2SO4溶液
溶解、过滤
B
FeCl2溶液(CuCl2 溶液)
过量的铁
过滤
C
NaCl溶液(Na2CO3)
适量稀盐酸
加入稀盐酸至不在产生气体
D
CO2 (CO)
足量石灰水
洗气
选项
物质
所含杂质
除去杂质的方法
A
CaO
CaCO3
将固体在高温下充分灼烧
B
N2
O2
将气体缓缓通过足量的灼热铜网
C
CO2
CO
点燃
D
KC1
MnO2
溶解、过滤、蒸发
步骤
现象
结论
________
________
燃烧需要可燃物
________
________
可燃物要与氧气接触
________
________
温度要达到可燃物的着火点
A
B
(1)Mg(OH)2的相对分子质量为___________。
(2)用复方碳酸镁片治疗胃酸过多症时,反应的化学方程式为_____________。
(1)MgCO3中氧元素质量分数的计算式为___________。
(2)用复方氢氧化镁片治疗胃酸过多症时,反应的化学方程式为__________。
相关试卷
这是一份河南省郑州中学2023-2024学年九年级化学第一学期期末调研试题含答案,共10页。试卷主要包含了下列说法正确的是等内容,欢迎下载使用。
这是一份江苏省淮安市淮阴师院附属中学2023-2024学年九年级化学第一学期期末综合测试试题含答案,共8页。试卷主要包含了考生必须保证答题卡的整洁,下列实验基本操作正确的是,下列实验方案设计正确的是,下列实验操作正确的是等内容,欢迎下载使用。
这是一份2023-2024学年河南省郑州市郑州中学九年级化学第一学期期末预测试题含答案,共9页。试卷主要包含了答题时请按要求用笔,下列关于水的说法正确的是等内容,欢迎下载使用。

