2023-2024学年河南省南阳卧龙区五校联考九年级化学第一学期期末综合测试试题含答案
展开学校_______ 年级_______ 姓名_______
注意事项:
1.答卷前,考生务必将自己的姓名、准考证号填写在答题卡上。
2.回答选择题时,选出每小题答案后,用铅笔把答题卡上对应题目的答案标号涂黑,如需改动,用橡皮擦干净后,再选涂其它答案标号。回答非选择题时,将答案写在答题卡上,写在本试卷上无效。
3.考试结束后,将本试卷和答题卡一并交回。
一、单选题(本大题共10小题,共30分)
1.根据下图所示实验分析得出的结论中,不正确的是
A.红磷换成木炭也能得出相同结论
B.正极相连的玻璃管中生成的是氧气
C.说明不同物质着火点不同
D.生石灰溶解在水中要放热
2.国际互联网上报道“目前世界上约有20亿人患有缺铁性贫血”,这里的“铁”是指( )
A.铁原子B.铁单质C.氧化铁D.铁元素
3.下列关于碳酸钠的认识,错误的是
A.构成:含有钠离子和碳酸根离子
B.性质:与碱类似,与酸发生中和反应
C.用途:用于石油精炼、粗盐精制、人造纤维、玻璃生产等
D.生成:工业用联合制碱法获得
4.硒是抗衰老元素,且能抑制癌细胞生长,“北大富硒康”中含有硒酸钠(Na2SeO4),则该物质中硒元素的化合价是( )
A.+2B.+4C.+6D.﹣2
5.钛被认为是的重要金属材料,四氯化钛(TiCl4)是制取金属钛的重要中间物质,该物质中氯元素为-1价,则钛元素的化合价为
A.+4
B.+3
C.+2
D.+1
6.下列关于氧气的说法正确的是
A.氧气具有可燃性,可以用作燃料
B.水生动物能在水中生存是因为氧气易溶于水
C.工业上利用分离液态空气的方法制取氧气
D.氧气的化学性质很活泼,常温下能与所有物质发生化学反应
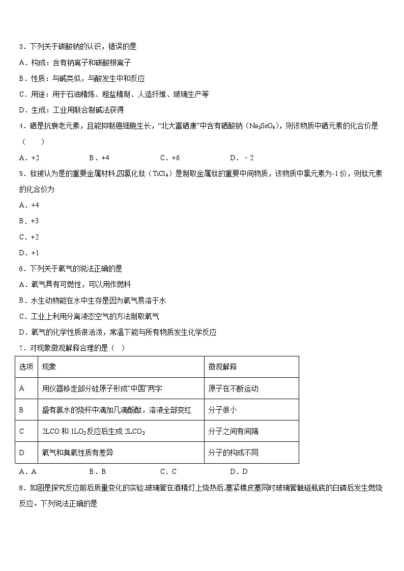
7.对现象微观解释合理的是( )
A.AB.BC.CD.D
8.如图是探究反应前后质量变化的实验,玻璃管在酒精灯上烧热后,塞紧橡皮塞同时玻璃管触碰瓶底的白磷后发生燃烧反应。下列说法正确的是
A.白磷必须过量,否则会影响实验结果
B.实验中反应的化学方程式为
C.燃烧后玻璃管顶端的小气球始终胀大
D.燃烧时有大量白烟生成
9.下列化学用语书写正确的是
A.2 个氯原子:Cl2
B.3 个一氧化氮分子:3NO
C.5 个铁离子:5Fe2+
D.氧化镁中镁元素的化合价为+2价:
10.下列实验现象的描述错误的是( )
A.铁粉和足量稀硫酸反应:黑色固体逐渐减少至消失,放热,溶液由无色变为浅黄色
B.硫在氧气中燃烧:淡黄色固体先熔化后燃烧,发出明亮的蓝紫色火焰,放热
C.灼烧羊毛:闻到一股烧毛发的焦糊味
D.甲烷燃烧:气体燃烧,发出蓝色火焰,放热。火焰上方的干冷烧杯内壁有水雾
二、填空题(本大题共4小题,共20分)
11.为庆祝元素周期表诞生150周年,联合国将2019年列为“国际化学元素周期表年”,下图是锶和镁元素在周期表中的部分信息及原子结构示意图,请回答下列问题:
(1)图A中①表示的元素符号是________,镁元素的原子序数为_____,镁的相对原子质量为___________。
(2)图D中x的数值是_______,锶原子在化学反应中容易_________(填“得到”或“失去”)电子,锶的氧化物的化学式为_________,锶元素与镁元素的化学性质相似,原因是 _________。
12.用如图装置探究燃烧的条件。
已知:白磷的着火点为40℃,红磷的着火点为240℃。
(1)红磷不燃烧的原因是______。
(2)实验过程中,能说明可燃物燃烧需要氧气的实验现象是______。
13.溶液在生产生活中有着广泛的应用。
(1)0℃时,101Kpa 时氮气溶解度为 0.024,其意义 为:________。
(2)甲、乙两种固体物质的溶解度曲线如下图所示, 析出的晶体均不含结晶水,回答下列问题:
①乙物质的溶解性属于________(填“易溶”或 “可溶”或“微溶”或“无法确定”)。
②A 是 40℃含有 120g 水的甲溶液,经过如下操作, 得到 50g 甲固体。
对以上过程的分析,正确的是________(选填编号)
a A 到 B 的过程中,溶质质量没有改变 b B 中溶质与溶剂的质量比为 138:100
c B 到 C 的过程中,溶质甲已全部析出 d A 溶液的质量等于 255g
③40℃,将甲、乙物质饱和溶液各 200g 降温至 20℃,对此过程判断一定正确的是________。
Ⅰ.现象:有析出晶体,甲溶液析出固体质量>乙溶液析出固体质量
Ⅱ.溶解度:溶解度都变小;20℃时:S 甲
Ⅳ.溶剂变化:溶质质量不变;20℃时:甲溶液中溶剂质量>乙溶液中溶剂质量
④40℃,向 100g 水中加入 143g 甲物质,搅拌后发现全部溶解,但放置一段时间后又有少量 甲物质的晶体析出(不考虑甲与空气中的物质反应和水的蒸发),“全部溶解”的原因可能 是________ 。
14.不久前有人包厢聚餐吃火锅,导致六人一氧化碳中毒。通过了解,他们使用两个炭火锅,在狭小通风不良的包厢聚餐了1.5 小时后先后而中毒。如图是此次中毒人员在高压氧舱进行急救。
(1)请写出上述中毒事件中产生CO主要反应化学方程式:____________________;
(2)产生较多的CO存在的客观因素是_________________________(从上文中包厢的建筑结构特点作答)。
(3)生活中,可以利用天然气(主要成分是甲烷)获得热量。甲烷燃烧的化学方程式为____________________;
(4)为了避免CO毒,在使用含有碳元素的燃料时,除了要注意通风透气外,还要注意用专用报警器检测是否有泄漏,以防遇明火发生_____________危险。
三、计算题(本大题共2小题,共12分)
15.(6分)为除去NaCl粗盐中NaCl、MgCl2、Na2SO4等杂质,某化学兴趣小组的同学先将粗盐样品溶解、过滤、除去泥沙后,在粗盐水中依次进行如下操作:①加过量BaCl2的溶液;②加过量的NaOH溶液;③加过量Na2CO3的溶液;④过滤;⑤加适量的盐酸;⑥蒸发、结晶。[提示:BaCl2溶液有与Na2SO4、Na2CO3溶液反应,分别生成BaSO4、BaCO3沉淀,BaSO4不溶于水,也不溶于酸]
(1)溶解、过滤、蒸发操作中都要用到的一种玻璃仪器是_____。
(2)写出一个加NaOH溶液时所发生反应的化学方程式_____。
(3)上述流程中,若将过滤和加盐酸的操作顺序颠倒,所得精盐产品中吉哪些杂质_____。
16.(6分)如图是初中化学中的三个小实验,请回答:
(1) 图甲中水的作用是什么?_____
(2) 图乙实验在操作无误的情况下可得出的结论是_____。
(3) 图丙实验可得出CO2具有什么的化学性质?_____
四、简答题(本大题共2小题,共16分)
17.(8分)下表给出了某些金属的信息。
(1)依据表中信息解释,金和铂均很昂贵的原因是______。
(2)工业上用含铝、铁的矿石制取铝和铁。
①用赤铁矿炼铁的化学方程式是______。若要得到112t铁,理论上需要Fe2O3的质量为______t。
②将熔融的氧化铝通电分解,可获得铝和另一种单质。反应的化学方程式是______。
③铝抗腐蚀性强的原因是______。
18.(8分)利用化学知识解决实际问题
实验一:模拟工业炼铁的生产过程
(1)按照装置图连接实验装置、检查装置的气密性、装药品、固定实验装置后,主要实验步骤有:①通入二氧化碳:②停止通入二氧化碳:③点燃A、C处酒精喷灯:④熄灭A、C处酒精喷灯。正确的操作顺序是_________________________;
(2)该实验中氢氧化钠溶液的作用是_________________________;
(3)按要求完成上述过程中重要的化学方程式。
①生成炼铁还原剂的反应________________________;
②D中反应的化学方程式_________________________。
实验二:测定赤铁矿粉中氧化铁的质量分数
(4)现称取l0g赤铁矿粉于上述装置C的硬质玻璃管内,向A中通入CO2.当赤铁矿中的Fe2O3全部还原为Fe时,剩余固体在CO的保护下冷却、称量,质量为7.9g (假设赤铁矿中的杂质均不与CO反应),该赤铁矿中Fe2O3的质量分数为_________________________;
(5)同学们采集了用某种热分析仪记录的CO与Fe2O3进行反应时的有关数据,并得固体质量与反应温度的关系曲线,如下图所示:
[资料] CO在不同温度条件下与氧化铁反应可生成四氧化三铁、氧化亚铁和铁。
① 根据图象分析,写出P点时固体成分的化学式___________;
② 固体质量由48.0g变为46.4g的过程中发生反应的化学方程式为___________。
③ 设计实验检验生成的黑色固体中是否有铁,写出简单的实验操作、现象及结论。 ____________________。
五、探究题(本大题共2小题,共22分)
19.(10分)工业上,高温煅烧石灰石可制得生石灰(CaO)和二氧化碳。如果制取11.2t氧化钙,需要含碳酸钙80 %的石灰石质量是多少?同时可以得到二氧化碳的质量是多少?
20.(12分)某化学兴趣小组为了测定鸡蛋壳中碳酸钙的含量,进行了如下实验:取25.0g洗净、粉碎后的鸡蛋壳样品放于烧杯中,向烧杯中滴加稀盐酸(整个过程不考虑盐酸的挥发和气体的溶解,蛋壳中的其它成分不与盐酸反应),实验测得烧杯中剩余物质的质量与加入盐酸的质量的关系如图所示,求:
(1)产生CO2的总质量为_____g。
(2)鸡蛋壳中碳酸钙的质量分数_____。
(3)反应到B点时,烧杯中含有的物质(蛋壳中的其它成分除外)有水和_____、_____。(写化学式)
参考答案
一、单选题(本大题共10小题,共30分)
1、A
2、D
3、B
4、C
5、A
6、C
7、D
8、D
9、B
10、A
二、填空题(本大题共4小题,共20分)
11、Mg 12 24.31 18 失去 SrO 原子最外层电子数相同
12、温度未达到红磷的着火点 热水中白磷不燃烧,试管中白磷燃烧
13、0℃时,101Kpa 时,1体积水总最多能溶解氮气0.024体积 易容 ad ⅠⅡⅣ 甲物质溶于水放出大量的热,溶液温度上高,溶解度增大,将固体物质全部溶解,恢复到室温后,溶解度降低,有固体物质析出;
14、2C+O22CO 包厢结构严谨,狭小、不利于空气流通 CH4+2O2CO2+2H2O 爆炸
三、计算题(本大题共2小题,共12分)
15、玻璃棒 MgCl2+2NaOH=Mg(OH)2↓+2NaCl 氯化钙、氯化镁、氯化钡
16、防止高温生成物溅落炸裂瓶底 氧气约占空气体积的1/5 二氧化碳能与水反应生成碳酸
四、简答题(本大题共2小题,共16分)
17、金和铂在地壳中的含量均稀少 3CO+Fe2O33CO2+2Fe 160 2Al2O3(熔融)3O2↑+4Al 铝能和空气中的氧气反应生成氧化铝,生成的氧化铝形成一层致密的保护膜,防止铝进一步和氧气反应
18、①③④② 吸收二氧化碳 70% Fe 取黑色固体少许于试管中,加入适量的稀盐酸(或稀硫酸) ,若有气泡产生则黑色固体中含有铁;若无气泡产生则黑色固体中不含铁。
五、探究题(本大题共2小题,共22分)
19、25t;8.8 t
20、(1)9.9g(2)90%(3)HCl;CaCl2
选项
现象
微观解释
A
用仪器移走部分硅原子形成“中国”两字
原子在不断运动
B
盛有氨水的烧杯中滴加几滴酚酞,溶液全部变红
分子很小
C
2LCO和1LO2反应后生成2LCO2
分子之间有间隔
D
氧气和臭氧性质有差异
分子的构成不同
每吨金属在2018年12月的价格(元)
地壳中的含量(%)
铝
13586
7.73
铂
305 000 000
0.000 000 1
铁
4010
4.75
金
339 000 000
0.000 000 1
河南省南阳卧龙区五校联考2023-2024学年化学九上期末调研试题含答案: 这是一份河南省南阳卧龙区五校联考2023-2024学年化学九上期末调研试题含答案,共8页。试卷主要包含了下列实验现象描述正确的是,下列化学方程式书写正确的是等内容,欢迎下载使用。
河南省南阳宛城区四校联考2023-2024学年化学九年级第一学期期末监测模拟试题含答案: 这是一份河南省南阳宛城区四校联考2023-2024学年化学九年级第一学期期末监测模拟试题含答案,共10页。试卷主要包含了考生必须保证答题卡的整洁,下列对有关事实的解释中错误的是等内容,欢迎下载使用。
河南省南阳市卧龙区2023-2024学年九年级化学第一学期期末质量检测试题含答案: 这是一份河南省南阳市卧龙区2023-2024学年九年级化学第一学期期末质量检测试题含答案,共9页。试卷主要包含了下列操作正确的是,木炭与孔雀石等内容,欢迎下载使用。

