2022年广西高考理综真题及答案
展开1.答卷前,考生务必将自己的姓名、准考证号填写在答题卡上。
2.回答选择题时,选出每小题答案后,用铅笔把答题卡上对应题目的答案标号涂黑。如需改动,用橡皮擦干净后,再选涂其他答案标号。回答非选择题时,将答案写在答题卡上,写在本试卷上无效。
3.考试结束后,将本试卷和答题卡一并交回。
可能用到的相对原子质量:H 1 C 12 N 14 O 16 F 19 S 32 Ca 40 Cu 64
一、选择题:本题共13小题,每小题6分,共78分。在每小题给出的四个选项中,只有一项是符合题目要求的。
1.钙在骨骼生长和肌肉收缩等过程中发挥重要作用。晒太阳有助于青少年骨骼生长,预防老年人骨质疏松。下列叙述错误的是( )
A.细胞中有以无机离子形式存在的钙
B.人体内Ca2+可自由通过细胞膜的磷脂双分子层
C.适当补充维生素D可以促进肠道对钙的吸收
D.人体血液中钙离子浓度过低易出现抽搐现象
2.植物成熟叶肉细胞的细胞液浓度可以不同。现将a、b、c三种细胞液浓度不同的某种植物成熟叶肉细胞,分别放入三个装有相同浓度蔗糖溶液的试管中,当水分交换达到平衡时观察到:①细胞a未发生变化;②细胞b体积增大;③细胞c发生了质壁分离。若在水分交换期间细胞与蔗糖溶液没有溶质的交换,下列关于这一实验的叙述,不合理的是( )
A.水分交换前,细胞b的细胞液浓度大于外界蔗糖溶液的浓度
B.水分交换前,细胞液浓度大小关系为细胞b>细胞a>细胞c
C.水分交换平衡时,细胞c的细胞液浓度大于细胞a的细胞液浓度
D.水分交换平衡时,细胞c的细胞液浓度等于外界蔗糖溶液的浓度
3.植物激素通常与其受体结合才能发挥生理作用。喷施某种植物激素,能使某种作物的矮生突变体长高。关于该矮生突变体矮生的原因,下列推测合理的是( )
A.赤霉素合成途径受阻 B.赤霉素受体合成受阻
C.脱落酸合成途径受阻 D.脱落酸受体合成受阻
4.线粒体是细胞进行有氧呼吸的主要场所。研究发现,经常运动的人肌细胞中线粒体数量通常比缺乏锻炼的人多。下列与线粒体有关的叙述,错误的是( )
A.有氧呼吸时细胞质基质和线粒体中都能产生ATP
B.线粒体内膜上的酶可以参与[H]和氧反应形成水的过程
C.线粒体中的丙酮酸分解成CO2和[H]的过程需要O2的直接参与
D.线粒体中的DNA能够通过转录和翻译控制某些蛋白质的合成
5.在鱼池中投放了一批某种鱼苗,一段时间内该鱼的种群数量、个体重量和种群总重量随时间的变化趋势如图所示。若在此期间鱼没有进行繁殖,则图中表示种群数量、个体重量、种群总重量的曲线分别是( )
A.甲、丙、乙 B.乙、甲、丙 C.丙、甲、乙 D.丙、乙、甲
6.某种自花传粉植物的等位基因A/a和B/b位于非同源染色体上。A/a控制花粉育性,含A的花粉可育;含a的花粉50%可育、50%不育。B/b控制花色,红花对白花为显性。若基因型为AaBb的亲本进行自交,则下列叙述错误的是( )
A.子一代中红花植株数是白花植株数的3倍
B.子一代中基因型为aabb的个体所占比例是1/12
C.亲本产生的可育雄配子数是不育雄配子数的3倍
D.亲本产生的含B的可育雄配子数与含b的可育雄配子数相等
7.化学与生活密切相关。下列叙述正确的是( )
A.漂白粉与盐酸可混合使用以提高消毒效果 B.温室气体是形成酸雨的主要物质
C.棉花、麻和蚕丝均为碳水化合物 D.干冰可用在舞台上制造“云雾”
8.辅酶具有预防动脉硬化的功效,其结构简式如下。下列有关辅酶的说法正确的是( )
A.分子式为 B.分子中含有14个甲基
C.分子中的四个氧原子不在同一平面 D.可发生加成反应,不能发生取代反应
9.能正确表示下列反应的离子方程式为( )
A.硫化钠溶液和硝酸混合:
B.明矾溶液与过量氨水混合:
C.硅酸钠溶液中通入二氧化碳:
D.将等物质的量浓度的和溶液以体积比1∶2混合:
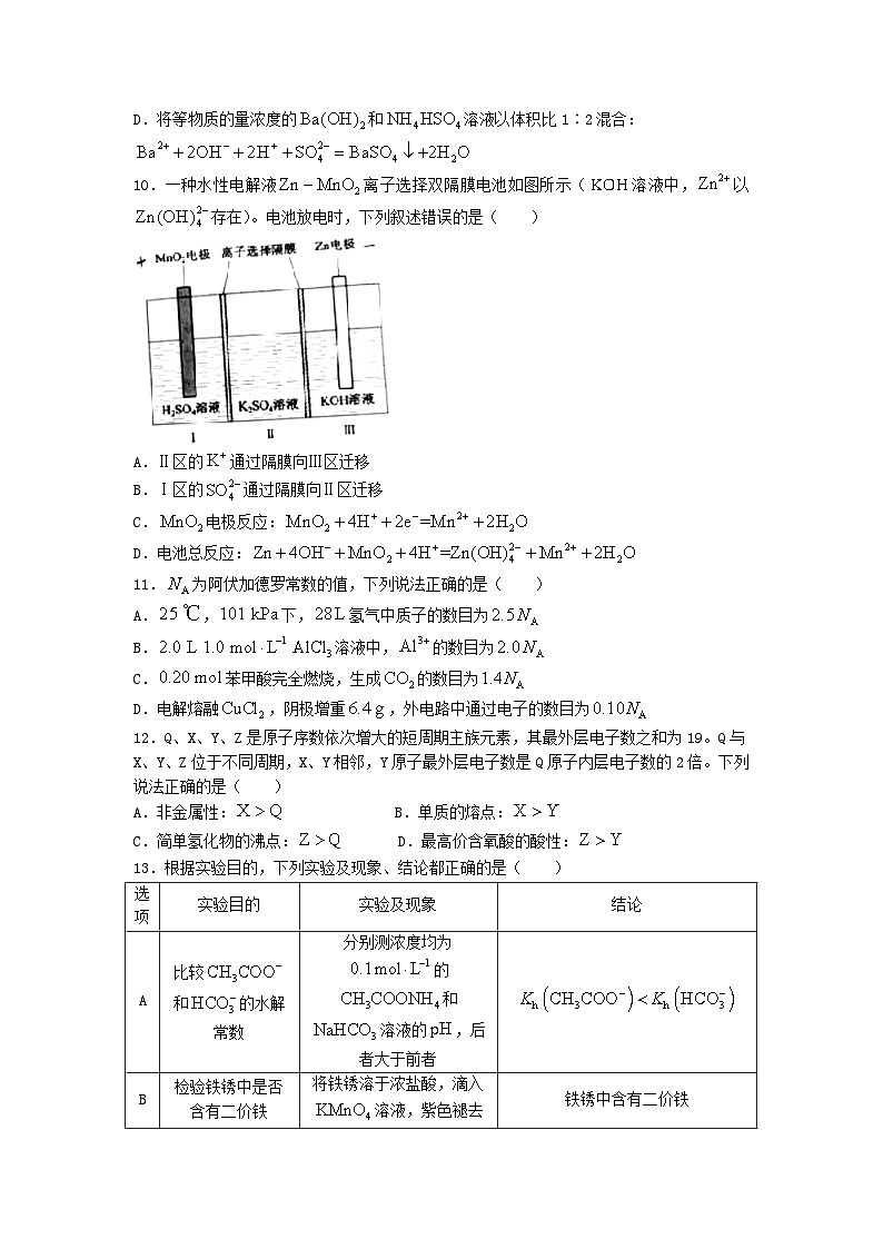
10.一种水性电解液离子选择双隔膜电池如图所示(溶液中,以存在)。电池放电时,下列叙述错误的是( )
A.Ⅱ区的通过隔膜向Ⅲ区迁移
B.Ⅰ区的通过隔膜向Ⅱ区迁移
C.电极反应:
D.电池总反应:
11.为阿伏加德罗常数的值,下列说法正确的是( )
A.,下,氢气中质子的数目为
B.溶液中,的数目为
C.苯甲酸完全燃烧,生成的数目为
D.电解熔融,阴极增重,外电路中通过电子的数目为
12.Q、X、Y、Z是原子序数依次增大的短周期主族元素,其最外层电子数之和为19。Q与X、Y、Z位于不同周期,X、Y相邻,Y原子最外层电子数是Q原子内层电子数的2倍。下列说法正确的是( )
A.非金属性: B.单质的熔点:
C.简单氢化物的沸点: D.最高价含氧酸的酸性:
13.根据实验目的,下列实验及现象、结论都正确的是( )
选择题:本题共8小题,每小题6分,共48分。在每小题给出的四个选项中,第14~18题只有一项是符合题目要求的,第19~21题有多项符合题目要求。全部选对的得6分,选对但不全的得3分,有选错的得0分。
14.北京2022年冬奥会首钢滑雪大跳台局部示意图如图所示。运动员从a处由静止自由滑下,到b处起跳,c点为a、b之间的最低点,a、c两处的高度差为h。要求运动员过c点时对滑雪板的压力不大于自身所受重力的k倍,运动过程中将运动员视为质点并忽略所有阻力,则c点处这一段圆弧雪道的半径不应小于( )
A. B. C. D.
15.长为l的高速列车在平直轨道上正常行驶,速率为,要通过前方一长为L的隧道,当列车的任一部分处于隧道内时,列车速率都不允许超过。已知列车加速和减速时加速度的大小分别为a和,则列车从减速开始至回到正常行驶速率所用时间至少为( )
A. B.
C. D.
16.三个用同样的细导线做成的刚性闭合线框,正方形线框的边长与圆线框的直径相等,圆线框的半径与正六边形线框的边长相等,如图所示。把它们放入磁感应强度随时间线性变化的同一匀强磁场中,线框所在平面均与磁场方向垂直,正方形、圆形和正六边形线框中感应电流的大小分别为和。则( )
A. B. C. D.
17.两种放射性元素的半衰期分别为和,在时刻这两种元素的原子核总数为N,在时刻,尚未衰变的原子核总数为,则在时刻,尚未衰变的原子核总数为( )
A. B. C. D.
18.空间存在着匀强磁场和匀强电场,磁场的方向垂直于纸面(平面)向里,电场的方向沿y轴正方向。一带正电的粒子在电场和磁场的作用下,从坐标原点O由静止开始运动。下列四幅图中,可能正确描述该粒子运动轨迹的是( )
A. B.
C. D.
19.如图,质量相等的两滑块P、Q置于水平桌面上,二者用一轻弹簧水平连接,两滑块与桌面间的动摩擦因数均为。重力加速度大小为g。用水平向右的拉力F拉动P,使两滑块均做匀速运动;某时刻突然撤去该拉力,则从此刻开始到弹簧第一次恢复原长之前( )
P的加速度大小的最大值为
B.Q的加速度大小的最大值为
P的位移大小一定大于Q的位移大小
D.P的速度大小均不大于同一时刻Q的速度大小
20.如图,两根相互平行的光滑长直金属导轨固定在水平绝缘桌面上,在导轨的左端接入电容为C的电容器和阻值为R的电阻。质量为m、阻值也为R的导体棒MN静止于导轨上,与导轨垂直,且接触良好,导轨电阻忽略不计,整个系统处于方向竖直向下的匀强磁场中。开始时,电容器所带的电荷量为Q,合上开关S后,( )
通过导体棒MN电流的最大值为
B.导体棒MN向右先加速、后匀速运动
导体棒MN速度最大时所受的安培力也最大
D.电阻R上产生的焦耳热大于导体棒MN上产生的焦耳热
21.地面上方某区域存在方向水平向右的匀强电场,将一带正电荷的小球自电场中Р点水平向左射出。小球所受的重力和电场力的大小相等,重力势能和电势能的零点均取在Р点。则射出后,( )
A.小球的动能最小时,其电势能最大
B.小球的动能等于初始动能时,其电势能最大
C.小球速度的水平分量和竖直分量大小相等时,其动能最大
D.从射出时刻到小球速度的水平分量为零时,重力做的功等于小球电势能的增加量
非选择题:共174分。第22~32题为必考题,每个试题考生都必须作答。第33~38为选考题,考生依据要求作答。
(一)必考题:共129分。
22.(5分)
某同学要测量微安表内阻,可利用的实验器材有:电源E(电动势,内阻很小),电流表(量程,内阻约),微安表(量程,内阻待测,约),滑动变阻器R(最大阻值),定值电阻(阻值),开关S,导线若干。
(1)在答题卡上将图中所示的器材符号连线,画出实验电路原理图;
(2)某次测量中,微安表的示数为,电流表的示数为,由此计算出微安表内阻_____。
23.(10分)
利用图示的实验装置对碰撞过程进行研究。让质量为的滑块A与质量为的静止滑块B在水平气垫导轨上发生碰撞,碰撞时间极短,比较碰撞后A和B的速度大小和,进而分析碰撞过程是否为弹性碰撞。完成下列填空:
(1)调节导轨水平.
(2)测得两滑块的质量分别为和。要使碰撞后两滑块运动方向相反,应选取质量为_________kg的滑块作为A。
(3)调节B的位置,使得A与B接触时,A的左端到左边挡板的距离与B的右端到右边挡板的距离相等。
(4)使A以一定的初速度沿气垫导轨运动,并与B碰撞,分别用传感器记录A和B从碰撞时刻开始到各自撞到挡板所用的时间和。
(5)将B放回到碰撞前的位置,改变A的初速度大小,重复步骤(4)。多次测量的结果如下表所示。
(6)表中的________(保留2位有效数字)。
(7)的平均值为________,(保留2位有效数字)。
(8)理论研究表明,对本实验的碰撞过程,是否为弹性碰撞可由判断。若两滑块的碰撞为弹性碰撞,则的理论表达式为_______(用和表示),本实验中其值为_______(保留2位有效数字),若该值与(7)中结果间的差别在允许范围内,则可认为滑块A与滑块B在导轨上的碰撞为弹性碰撞。
24.(12分)
将一小球水平抛出,使用频闪仪和照相机对运动的小球进行拍摄,频闪仪每隔发出一次闪光。某次拍摄时,小球在抛出瞬间频闪仪恰好闪光,拍摄的照片编辑后如图所示。图中的第一个小球为抛出瞬间的影像,每相邻两个球之间被删去了3个影像,所标出的两个线段的长度和之比为3:7。重力加速度大小取,忽略空气阻力。求在抛出瞬间小球速度的大小。
25.(20分)
光点式检流计是一种可以测量微小电流的仪器,其简化的工作原理示意图如图所示。图中A为轻质绝缘弹簧,C为位于纸面上的线圈,虚线框内有与纸面垂直的匀强磁场;M为置于平台上的轻质小平面反射镜,轻质刚性细杆D的一端与M固连且与镜面垂直、另一端与弹簧下端相连,为圆弧形的、带有均匀刻度的透明读数条,的圆心位于M的中心。使用前需调零:使线圈内没有电流通过时,M竖直且与纸面垂直;入射细光束沿水平方向经上的O点射到M上后沿原路反射。线圈通入电流后弹簧长度改变,使M发生倾斜,入射光束在M上的入射点仍近似处于的圆心,通过读取反射光射到上的位置,可以测得电流的大小。已知弹簧的劲度系数为k,磁场磁感应强度大小为B,线圈C的匝数为N。沿水平方向的长度为l,细杆D的长度为d,圆弧的半径为r﹐,d远大于弹簧长度改变量的绝对值。
(1)若在线圈中通入的微小电流为I,求平衡后弹簧长度改变量的绝对值及上反射光点与O点间的弧长s;
(2)某同学用此装置测一微小电流,测量前未调零,将电流通入线圈后,上反射光点出现在O点上方,与O点间的弧长为、保持其它条件不变,只将该电流反向接入,则反射光点出现在O点下方,与O点间的弧长为。求待测电流的大小。
26.(14分)
硫酸锌()是制备各种含锌材料的原料,在防腐、电镀、医学上有诸多应用。硫酸锌可由菱锌矿制备,菱锌矿的主要成分为,杂质为以及、、、等的化合物。其制备流程如下:
本题中所涉及离子的氢氧化物溶度积常数如下表:
回答下列问题:
(1)菱锌矿焙烧生成氧化锌的化学方程式为____________。
(2)为了提高锌的浸取效果,可采取的措施有____________、____________。
(3)加入物质X调溶液,最适宜使用的X是____________(填标号)。
A. B. C.
滤渣①的主要成分是____________、____________、____________。
(4)向的滤液①中分批加入适量溶液充分反应后过滤,滤渣②中有,该步反应的离子方程式为____________。
(5)滤液②中加入锌粉的目的是____________。
(6)滤渣④与浓反应可以释放并循环利用,同时得到的副产物是____________、____________。
27.(15分)
硫化钠可广泛用于染料、医药行业。工业生产的硫化钠粗品中常含有一定量的煤灰及重金属硫化物等杂质。硫化钠易溶于热乙醇,重金属硫化物难溶于乙醇。实验室中常用95%乙醇重结晶纯化硫化钠粗品。回答下列问题:
(1)工业上常用芒硝()和煤粉在高温下生产硫化钠,同时生成,该反应的化学方程式为____________。
(2)溶解回流装置如图所示,回流前无需加入沸石,其原因是____________。回流时,烧瓶内气雾上升高度不宜超过冷凝管高度的1/3。若气雾上升过高,可采取的措施是____________。
(3)回流时间不宜过长,原因是_____________。回流结束后,需进行的操作有 ①停止加热 ②关闭冷凝水 ③移去水浴,正确的顺序为____________(填标号)。
A.①②③ B.③①② C.②①③ D.①③②
(4)该实验热过滤操作时,用锥形瓶而不能用烧杯接收滤液,其原因是____________。热过滤除去的杂质为____________。若滤纸上析出大量晶体,则可能的原因是____________。
(5)滤液冷却、结晶、过滤,晶体用少量____________洗涤,干燥,得到Na2S·xH2O。
28.(14分)
金属钛()在航空航天、医疗器械等工业领域有着重要用途。目前生产钛的方法之一是将金红石转化为,再进一步还原得到钛。回答下列问题:
(1)转化为有直接氯化法和碳氯化法。在时反应的热化学方程式及其平衡常数如下:
(ⅰ)直接氯化:
(ⅱ)碳氯化:
①反应的ΔH为____________,Kp=____________。
②碳氯化的反应趋势远大于直接氯化,其原因是____________。
③对于碳氯化反应:增大压强,平衡____________移动(填“向左”“向右”或“不”);温度升高,平衡转化率____________(填“变大”“变小”或“不变”)。
(2)在,将、C、以物质的量比1∶2.2∶2进行反应。体系中气体平衡组成比例(物质的量分数)随温度变化的理论计算结果如图所示。
①反应的平衡常数Kp (1400℃) = ____________。
②图中显示,在平衡时几乎完全转化为,但实际生产中反应温度却远高于此温度,其原因是____________。
(3)碳氯化是一个“气—固—固”反应,有利于“固—固”接触的措施是____________。
29.(9分)
根据光合作用中CO2的固定方式不同,可将植物分为C3植物和C4植物等类型。C4植物的CO2补偿点比C3植物的低。CO2补偿点通常是指环境CO2浓度降低导致光合速率与呼吸速率相等时的环境CO2浓度。回答下列问题。
(1)不同植物(如C3植物和C4植物)光合作用光反应阶段的产物是相同的,光反应阶段的产物是____________(答出3点即可)。
(2)正常条件下,植物叶片的光合产物不会全部运输到其他部位,原因是____________(答出1点即可)。
(3)干旱会导致气孔开度减小,研究发现在同等程度干旱条件下,C4植物比C3植物生长得好。从两种植物CO2补偿点的角度分析,可能的原因是______________。
30.(9分)
人体免疫系统对维持机体健康具有重要作用。机体初次和再次感染同一种病毒后,体内特异性抗体浓度变化如图所示。回答下列问题。
(1)免疫细胞是免疫系统的重要组成成分,人体T细胞成熟的场所是_____________;体液免疫过程中,能产生大量特异性抗体的细胞是_____________。
(2)体液免疫过程中,抗体和病毒结合后病毒最终被清除的方式是_____________。
(3)病毒再次感染使机体内抗体浓度激增且保持较长时间(如图所示),此时抗体浓度激增的原因是_____________。
(4)依据图中所示的抗体浓度变化规律,为了获得更好的免疫效果,宜采取的疫苗接种措施是_____________。
31.(9分)
为保护和合理利用自然资源,某研究小组对某林地的动植物资源进行了调查。回答下列问题。
(1)调查发现,某种哺乳动物种群的年龄结构属于增长型,得出这一结论的主要依据是发现该种群中_____________。
(2)若要调查林地中某种双子叶植物的种群密度,可以采用的方法是_____________;若要调查某种鸟的种群密度,可以采用的方法是_____________。
(3)调查发现该林地的物种数目很多。一个群落中物种数目的多少称为_____________。
(4)该林地中,植物对动物的作用有_____________(答出2点即可);动物对植物的作用有_____________(答出2点即可)。
32.(12分)
玉米是我国重要的粮食作物。玉米通常是雌雄同株异花植物(顶端长雄花序,叶腋长雌花序),但也有的是雌雄异株植物。玉米的性别受两对独立遗传的等位基因控制,雌花花序由显性基因B控制,雄花花序由显性基因T控制,基因型bbtt个体为雌株。现有甲(雌雄同株)、乙(雌株)、丙(雌株)、丁(雄株)4种纯合体玉米植株。回答下列问题。
(1)若以甲为母本、丁为父本进行杂交育种,需进行人工传粉,具体做法是_____________。
(2)乙和丁杂交,F1全部表现为雌雄同株;F1自交,F2中雌株所占比例为_____________,F2中雄株的基因型是_____________;在F2的雌株中,与丙基因型相同的植株所占比例是_____________。
(3)已知玉米籽粒的糯和非糯是由1对等位基因控制的相对性状。为了确定这对相对性状的显隐性,某研究人员将糯玉米纯合体与非糯玉米纯合体(两种玉米均为雌雄同株)间行种植进行实验,果穗成熟后依据果穗上籽粒的性状,可判断糯与非糯的显隐性。若糯是显性,则实验结果是_____________;若非糯是显性,则实验结果是_____________。
(二)选考题:共45分。请考生从2道物理题、2道化学题、2道生物题中每科任选一题作答。如果多做,则每科按所做的第一题计分。
33.[物理——选修3-3](15分)
(1)(5分)一定量的理想气体从状态a变化到状态b,其过程如图上从a到b的线段所示。在此过程中________。(填正确答案标号。选对1个得2分,选对2个得4分,选对3个得5分;每选错1个扣3分,最低得分为0分)
A.气体一直对外做功 B.气体的内能一直增加
C.气体一直从外界吸热 D.气体吸收的热量等于其对外做的功
E.气体吸收的热量等于其内能的增加量
(2)(10分)如图,容积均为、缸壁可导热的A、B两汽缸放置在压强为、温度为的环境中:两汽缸的底部通过细管连通,A汽缸的顶部通过开口C与外界相通;汽缸内的两活塞将缸内气体分成I、Ⅱ、Ⅲ、Ⅳ四部分,其中第II、Ⅲ部分的体积分别为和。环境压强保持不变,不计活塞的质量和体积,忽略摩擦。
(i)将环境温度缓慢升高,求B汽缸中的活塞刚到达汽缸底部时的温度;
(ⅱ)将环境温度缓慢改变至,然后用气泵从开口C向汽缸内缓慢注入气体,求A汽缸中的活塞到达汽缸底部后,B汽缸内第Ⅳ部分气体的压强。
34.[物理——选修3-4](15分)
(1)(5分)一平面简谐横波以速度沿x轴正方向传播,时刻的波形图如图所示。介质中平衡位置在坐标原点的质点A在时刻的位移。该波的波长为_______m,频率为______。时刻,质点A_______(填“向上运动”“速度为零”或“向下运动”)。
(2)(10分)如图,边长为a的正方形为一棱镜的横截面,M为边的中点。在截面所在平面内,一光线自M点射入棱镜,入射角为60°,经折射后在边的N点恰好发生全反射,反射光线从边的P点射出棱镜。求棱镜的折射率以及P、C两点之间的距离。
35.【化学—选修3:物质结构与性质】(15分)
2008年北京奥运会的“水立方”,在2022年冬奥会上华丽转身为“冰立方”,实现了奥运场馆的再利用,其美丽的透光气囊材料由乙烯(CH2=CH2)与四氟乙烯()的共聚物()制成。回答下列问题:
(1)基态F原子的价电子排布图(轨道表示式)为____________。
(2)图a、b、c分别表示C、N、O和F的逐级电离能I变化趋势(纵坐标的标度不同)。第一电离能的变化图是____________(填标号),判断的根据是____________;第三电离能的变化图是____________(填标号)。
(3)固态氟化氢中存在(HF)n形式,画出(HF)3的链状结构____________。
(4)和分子中C的杂化轨道类型分别为____________和____________;聚四氟乙烯的化学稳定性高于聚乙烯,从化学键的角度解释原因____________。
(5)萤石()是自然界中常见的含氟矿物,其晶胞结构如图所示,X代表的离子是____________;若该立方晶胞参数为,正负离子的核间距最小为____________。
36.【化学—选修5,有机化学基础】(15分)
用杂环卡宾碱(NHC base)作为催化剂,可合成多环化合物。下面是一种多环化合物H的合成路线(无需考虑部分中间体的立体化学)。
回答下列问题:
(1)A的化学名称为____________。
(2)反应②涉及两步反应,已知第一步反应类型为加成反应,第二步的反应类型为___________。
(3)写出C与/反应产物的结构简式____________。
(4)E的结构简式为___________。
(5)H中含氧官能团的名称是____________。
(6)化合物X是C的同分异构体,可发生银镜反应,与酸性高锰酸钾反应后可以得到对苯二甲酸,写出X的结构简式____________。
(7)如果要合成H的类似物(),参照上述合成路线,写出相应的和的结构简式____________、____________。分子中有____________个手性碳(碳原子上连有4个不同的原子或基团时,该碳称为手性碳)。
37.【生物——选修1:生物技术实践】(15分)
某同学从被石油污染的土壤中分离得到A和B两株可以降解石油的细菌,在此基础上采用平板培养法比较二者降解石油的能力,并分析两个菌株的其他生理功能。
实验所用的培养基成分如下。
培养基Ⅰ:K2HPO4,MgSO4,NH4NO3,石油。
培养基Ⅱ:K2HPO4,MgSO4,石油。
操作步骤:
①将A、B菌株分别接种在两瓶液体培养基Ⅰ中培养,得到A、B菌液;
②液体培养基Ⅰ、Ⅱ口中添加琼脂,分别制成平板Ⅰ、Ⅱ,并按图中所示在平板上打甲、乙两孔。
回答下列问题。
(1)实验所用培养基中作为碳源的成分是____________。培养基中NH4NO3的作用是为菌株的生长提供氮源,氮源在菌体内可以参与合成____________(答出2种即可)等生物大分子。
(2)步骤①中,在资源和空间不受限制的阶段,若最初接种N0个A细菌,繁殖n代后细菌的数量是____________。
(3)为了比较A、B降解石油的能力,某同学利用步骤②所得到的平板Ⅰ、Ⅱ进行实验,结果如表所示(“+”表示有透明圈,“+”越多表示透明圈越大,“-”表示无透明圈),推测该同学的实验思路是__________。
现有一贫氮且被石油污染的土壤,根据上表所示实验结果,治理石油污染应选用的菌株是____________,理由是___________。
38.[生物 选修3:现代生物科技专题](15分)
某牧场引进一只产肉性能优异的良种公羊,为了在短时间内获得具有该公羊优良性状的大量后代,该牧场利用胚胎工程技术进行了相关操作。回答下列问题。
(1)为了实现体外受精需要采集良种公羊的精液,精液保存的方法是____________。在体外受精前要对精子进行获能处理,其原因是____________;精子体外获能可采用化学诱导法,诱导精子获能的药物是___________(答出1点即可)。利用该公羊的精子进行体外受精需要发育到一定时期的卵母细胞,因为卵母细胞达到___________时才具备与精子受精的能力。
(2)体外受精获得的受精卵发育成囊胚需要在特定的培养液中进行,该培养液的成分除无机盐、激素、血清外,还含的营养成分有___________(答出3点即可)等。将培养好的良种囊胚保存备用。
(3)请以保存的囊胚和相应数量的非繁殖期受体母羊为材料进行操作,以获得具有该公羊优良性状的后代。主要的操作步骤是___________。
理科综合参考答案
注意事项:
1.答卷前,考生务必将自己的姓名、准考证号填写在答题卡上。
2.回答选择题时,选出每小题答案后,用铅笔把答题卡上对应题目的答案标号涂黑。如需改动,用橡皮擦干净后,再选涂其他答案标号。回答非选择题时,将答案写在答题卡上,写在本试卷上无效。
3.考试结束后,将本试卷和答题卡一并交回。
一、选择题:本题共6小题,每小题6分,共36分。在每小题给出的四个选项中,只有一项是符合题目要求的。
1. B 2. C 3. A 4. C 5. D 6. B 7. D 8. B 9. D 10. A 11.C 12. D 13. C
二、选择题:
14. D 15.C 16. C 17. C 18. B 19. AD 20. AD 21. BD
三、非选择题:
(一)必考题:
22. ①. 见解析 ②. 990Ω
【详解】(1)[1]为了准确测出微安表两端的电压,可以让微安表与定值电阻R0并联,再与电流表串联,通过电流表的电流与微安表的电流之差,可求出流过定值电阻R0的电流,从而求出微安表两端的电压,进而求出微安表的内电阻,由于电源电压过大,并且为了测量多组数据,滑动电阻器采用分压式解法,实验电路原理图如图所示
(2)[2]流过定值电阻R0的电流
加在微安表两端的电压
微安表的内电阻
23. ①. 0.304 ②. 0.31 ③. 0.32 ④. ⑤. 0.33
24.
25. (1),;(2)
二、非选择题
26.(1)ZnCO3ZnO+CO2↑
(2)①. 增大压强 ②. 将焙烧后的产物碾碎,增大接触面积、增大硫酸的浓度等
(3)①. B ②. Fe(OH)3 ③. CaSO4 ④. SiO2
(4)3Fe2+++7H2O=3Fe(OH)3↓+MnO2↓+5H+
(5)置换Cu2+为Cu从而除去
(6) ①. CaSO4 ②. MgSO4
27. (1)Na2SO4·10H2O+4CNa2S+4CO↑+10H2O
(2)①. 硫化钠粗品中常含有一定量的煤灰及重金属硫化物等杂质,这些杂质可以直接作沸石 ②. 降低温度
(3)①. 硫化钠易溶于热乙醇,若回流时间过长,Na2S会直接析出在冷凝管上,使提纯率较低,同时易造成冷凝管下端堵塞,圆底烧瓶内气压过大,发生爆炸 ②. D
(4)① 防止滤液冷却 ②. 重金属硫化物 ③. 温度逐渐恢复至室温 (5)冷水
28. (1) ①. -223 ②. 1.2×1014 ③. 碳氯化反应气体分子数增加,∆H小于0,是熵增、放热过程,熵判据与焓判据均是自发过程,而直接氯化的体系气体分子数不变、且是吸热过程 ④. 向左 ⑤. 变小
(2) ①. 7.2×105 ②. 为了提高反应速率,在相同时间内得到更多的TiCl4产品,提高效益
(3)将两固体粉碎后混合,同时鼓入Cl2,使固体粉末“沸腾”
29.(1)O2、[H]和ATP
(2)自身呼吸消耗或建造植物体结构
(3)C4植物的CO2补偿点低于C3植物,C4植物能够利用较低浓度的CO2
30.(1)①. 胸腺 ②. 浆细胞
(2)抗体与病毒特异性结合形成沉淀,被吞噬细胞吞噬消化
(3)病毒再次感染时,机体内相应的记忆细胞迅速增殖分化,快速产生大量抗体 (4)多次接种
31.(1)幼年个体数较多、中年个体数适中、老年个体数较少
(2)①. 样方法 ②. 标志重捕法
(3)物种丰富度
(4) ①. 为动物提供食物和栖息空间 ②. 对植物的传粉和种子传播具有重要作用
32.(1)对母本甲的雌花花序进行套袋,待雌蕊成熟时,采集丁的成熟花粉,撒在甲的雌蕊柱头上,再套上纸袋。
(2) ①. 1/4 ②. bbTT、bbTt ③. 1/4
(3) ①. 糯性植株上全为糯性籽粒,非糯植株上既有糯性籽粒又有非糯籽粒 ②. 非糯性植株上只有非糯籽粒,糯性植株上既有糯性籽粒又有非糯籽粒
(二)选考题:共45分.请考生从2道物理题、2道化学题、2道生物题中每科任选一题作答.如果多做,则每科按所做的第一题计分。
33.(1) BCE (2)(i);(ⅱ)
34. ①. 4 ②. 0.5 ③. 向下运动
,
35. (1) (2) ①. 图a ②. 同一周期第一电离能的总体趋势是依次升高的,但由于N元素的2p能级为半充满状态,因此N元素的第一电离能较C、O两种元素高 ③. 图b
(3) (4) ①. sp2 ②. sp3 ③. C-F键的键能大于聚乙烯中C-H的键能,键能越大,化学性质越稳定
(5) ①. Ca2+ ②. a pm
36.(1)苯甲醇 (2)消去反应
(3) (4) (5)硝基、酯基和羰基
(6) (7) ①. ②. ③. 5
37.(1)① 石油 ②. DNA、RNA、蛋白质
(2)N0•2n
(3)在无菌条件下,将等量等浓度的A菌液和B菌液分别接种到平板Ⅰ的甲和乙两孔处,平板Ⅱ也进行同样的操作,在相同且适宜条件下培养一段时间,比较两个平板的两孔处的透明圈大小并作记录,根据透明圈大降解能力强,透明圈小降解能力弱,进而比较A、B降解石油的能力
(4)①. A ②. A菌株降解石油的能力高于B菌株,并且在没有添加氮源的培养基中也能生长
38.(1) ①. 放入-196℃的液氮中保存(或冷冻保存) ②. 刚排出的精子必需在雌性生殖道内发生相应生理变化后才能受精 ③. 肝素或钙离子载体A23187 ④. MⅡ中期
(2)维生素、氨基酸、核苷酸
(3)对受体母羊进行同期发情处理,将保存的囊胚进行胚胎移植,对受体母羊进行是否妊娠的检查,一段时间后受体母羊产下具有该公羊优良性状的后代
选项
实验目的
实验及现象
结论
A
比较和的水解常数
分别测浓度均为的和溶液的,后者大于前者
B
检验铁锈中是否含有二价铁
将铁锈溶于浓盐酸,滴入溶液,紫色褪去
铁锈中含有二价铁
C
探究氢离子浓度对、相互转化的影响
向溶液中缓慢滴加硫酸,黄色变为橙红色
增大氢离子浓度,转化平衡向生成的方向移动
D
检验乙醇中是否含有水
向乙醇中加入一小粒金属钠,产生无色气体
乙醇中含有水
1
2
3
4
5
0.49
0.67
1.01
1.22
1.39
0.15
0.21
0.33
0.40
0.46
0.31
0.33
0.33
0.33
离子
Ksp
菌株
透明圈大小
平板Ⅰ
平板Ⅱ
A
+++
++
B
++
-
2022年云南高考理综真题及答案: 这是一份2022年云南高考理综真题及答案,共20页。试卷主要包含了化学与生活密切相关等内容,欢迎下载使用。
2021年广西高考理综真题: 这是一份2021年广西高考理综真题,共17页。试卷主要包含了为阿伏加德罗常数的值,下列叙述正确的是等内容,欢迎下载使用。
2021年广西高考理综试题: 这是一份2021年广西高考理综试题,共17页。试卷主要包含了为阿伏加德罗常数的值,下列叙述正确的是等内容,欢迎下载使用。

