2023-2024学年广东省肇庆市德庆县化学九年级第一学期期末综合测试模拟试题含答案
展开学校_______ 年级_______ 姓名_______
注意事项:
1. 答题前,考生先将自己的姓名、准考证号填写清楚,将条形码准确粘贴在考生信息条形码粘贴区。
2.选择题必须使用2B铅笔填涂;非选择题必须使用0.5毫米黑色字迹的签字笔书写,字体工整、笔迹清楚。
3.请按照题号顺序在各题目的答题区域内作答,超出答题区域书写的答案无效;在草稿纸、试题卷上答题无效。
4.保持卡面清洁,不要折叠,不要弄破、弄皱,不准使用涂改液、修正带、刮纸刀。
一、单选题(本大题共10小题,共30分)
1.下列有关碳及其氧化物的说法,正确的是
A.烤炭火时,室内放一盆水,可防止CO中毒
B.铅笔字迹易变模糊,是因为常温下石墨的化学性质活泼
C.酸雨的形成主要是由CO2、SO2和NO排放所致
D.木炭与石墨都能与CuO反应,是因为构成它们的微粒相同
2.下列有关金属材料的说法中,正确的是( )
A.地壳中含量最高的金属元素是铁
B.钢的性能优良,所以钢是纯净的铁
C.合金都是由两种金属或多种金属熔合而成
D.钛合金是的重要材料,可用来制造人造骨
3.硝酸铵(NH4NO3)的外观与氯化钠很相似,均为白色固体。区别它们的一种方法是将两者分别隔绝空气加热,氯化钠不分解,硝酸铵能分解。硝酸铵分解得到的气体不可能是
A.NH3B.SO2C.NO2D.N2
4.下列化学用语的使用及其表示的意义,正确的是
A.H2O —1个水分子中含有1个氢分子和1个氧原子
B.4H4一4 个氢元素
C.Ca+2一1个钙离子带2个单位正电荷
D. 一“+2”表示氯化镁中镁元素的化合价为+2
5.下列实验方案的设计中,不正确的是
A.用加热的方法除去氯化钾中少量的氯酸钾固体
B.用闻气味的方法区分酒精和蒸馏水
C.用燃着的木条鉴别CO、O2和CO2
D.除去硫酸铜溶液中的硫酸,加入过量的铜粉,充分反应后过滤
6.决定元素种类的是原子的
A.外层电子数B.中子数C.质子数D.最外层电子数
7.下列说法中,错误的是
A.含碳燃料完全燃烧只会生成CO
B.通常情况下,氧气是一种无色无味的气体
C.燃烧是一种发光发热的剧烈的化学变化
D.过量的铁粉和硫酸铜溶液反应后,溶液颜色变为浅绿色
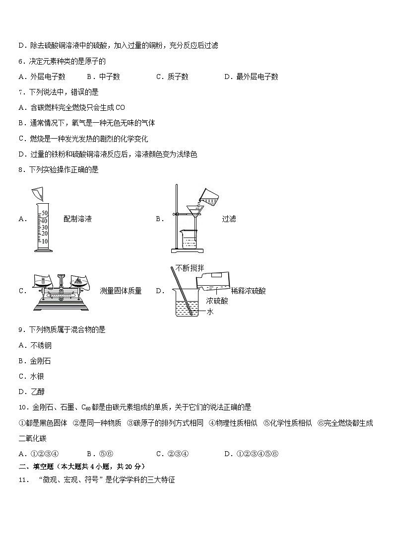
8.下列实验操作正确的是
A.配制溶液B.过滤
C.测量固体质量D.稀释浓硫酸
9.下列物质属于混合物的是
A.不锈钢
B.金刚石
C.水银
D.乙醇
10.金刚石、石墨、C60都是由碳元素组成的单质,关于它们的说法正确的是
①都是黑色固体 ②是同一种物质 ③碳原子的排列方式相同 ④物理性质相似 ⑤化学性质相似 ⑥完全燃烧都生成二氧化碳
A.①②③④B.⑤⑥C.②③④D.①②③④⑤⑥
二、填空题(本大题共4小题,共20分)
11. “微观、宏观、符号”是化学学科的三大特征
分析以上元素周期表,回答下列问题
(1)“6000L氧气在加压下可装入容积为40L的钢瓶中”是因为_____。
(2)画出①所示的原子结构示意图_____。
(3)地壳中含量最多的金属元素位于周期表的第_____周期。
(4)②所示元素与③所示元素形成化合物的化学式是_____。
(5)请写出碳不充分燃烧的化学方程式_____。
12.按要求用正确的化学符号表示:
(1)3个碳酸根离子_________
(2)负三价的氮元素 _________
(3)干冰_________
(4)2个氢原子_________
13.2018年5月9日,我国“高分五号”卫星发射成功。
(1)“高分五号”用钛镍形状记忆合金制作卫星天线。下图是镍元素在元素周期表中的信息以及原子结构示意图。镍元素的相对原子质量为_________________,X的数值是__________________。
(2)A、B、C、D四种粒子的结构示意图中和镍元素化学性质相似的是________________,属于同种元素的是(选填字母)_________________。A所表示的粒子符号为_________________。
(3)“高分五号” 是我国首颗对大气中二氧化碳、二氧化氮、二氧化硫、甲烷等多个环境要素进行监测的卫星,上述四种气体可以造成酸雨的是(填化学式,任一种即可)__________________。
14.用适当的化学符号和数字回答:
(1)三个氯原子_________;
(2)四个水分子_______________;
(3)能保持氢气化学性质的微粒_____;
(4)标出CuSO4中硫元素的化合价________。
三、计算题(本大题共2小题,共12分)
15.(6分)某同学为了探究相关金属的化学性质,做了下列实验:
(1)A试管中实验现象是_____。
(2)只通过A和B实验尚不能证明锌、铜、银三种金属的活动性强弱,需补充一个实验来证明,补充实验所用试剂合理的是_____
A Cu、Ag、稀盐酸
B Cu、AgNO3溶液
(3)实验C中物质充分反应后,某同学对试管中固体的成分提出以下四种猜想:
A Zn、Cu、Ag
B Zn、Cu
C Cu、Ag
D Zn、Ag
这四种猜想中明显不合理的是_____(填编号)
16.(6分)如图所示,在两支试管中进行实验,补全实验方案。
四、简答题(本大题共2小题,共16分)
17.(8分)在生产生活实践中,人类逐渐掌握了多种金属的冶炼技术。
(1)利用“活泼金属”可以制得H2,H2可用作汽车能源。若推广应用于汽车产业,则需综合考虑的因素有_____(填字母序号)。
a.金属原料的成本 b.生产过程中的能耗与污染 c.金属的回收利用
(2)比较两种铁矿石磁铁矿(主要成分Fe3O4)和菱铁矿(主要成分FeCO3),从化学成分的角度分析“磁铁矿作炼铁原料更具优势”,其原因是_____。
(3)钛和钛合金是重要的金属材料。钛合金制品放在海水中数年取出后仍光亮如新,是因为其_____(填字母序号)非常好。
a.可塑性 b.机械性能 c.抗腐蚀性能
(4)某兴趣小组在实验室中利用CO气体模拟炼铁的原理,如下图所示。
I.为了避免装置A中玻璃管在加热时可能发生爆炸,加热前应_____。
II.装置A玻璃管中发生反应的化学方程式是_____。
III.装置B除了吸收CO2气体外,还有_____作用。
18.(8分)我国劳动人民早在五千年前就会使用木炭炼铜。在化学实验室里模拟炼铜,既可用传统的实验装置(图甲),又能用改进的微型实验装置(图乙)。某化学兴趣小组采用图乙装置,开展以下探究活动。
(提出问题)木炭与CuO反应所得的红色固体中含有什么物质?
(查阅资料)若木炭与CuO的反应进行得不彻底,产物中还有氧化亚铜(Cu2O)。
Cu2O是红色固体,能与稀硫酸反应(Cu2O+H2SO4=Cu+CuSO4+H2O)。铜不与稀硫酸发生反应。
(做出猜想)红色固体的成分:①全部是Cu;②全部是(Cu2O);③_____。
若猜想①成立,请写出木炭与氧化铜反应的化学方程式_____。
(实验探究)(1)取木炭、CuO两种黑色粉末适量均匀混合,然后将黑色粉末装入长柄V形玻璃管的直管内。
(2)按图乙连好实验装置,然后加热反应物2分钟后,黑色粉末出现红热现象,同时澄清的石灰水_____,此时停止加热。
(3)待玻璃管冷却后,提取里面的红色固体,进行如下表所示的实验验证:
(反思与评价)使用图乙装置与使用图甲装置相比,其优点是_____(写一条即可)。
(拓展)由上述探究可知,反应生成了Cu2O。请写出木炭与CuO反应生成固体中只有Cu2O的化学反应方程式_____;根据上述探究(3)的实验结果可知,2.88g红色固体中Cu2O的质量为_____。
五、探究题(本大题共2小题,共22分)
19.(10分)向盛有锌粒的试管中逐滴加入稀硫酸,产生气体的质量与加入稀硫酸质量的关系如图所示。请计算:
(1)锌粒反应结束时,产生氢气的质量为_____。
(2)原稀硫酸溶液的溶质质量分数_____。
20.(12分)我国<室内空气质量标准>(GB/T18883-2002)规定室内空气中甲醛(HCHO)含量不得超过1.00×10-4mg/L。甲醛的含量可根据下列反应测定:
现将某装修后居室内空气样本1 L通入高锰酸钾和硫酸的混合溶液。样本中的甲醛完全反应消耗KMnO4的质量为6.32×10-4 mg。
(1)1L该空气中甲醛的质量。
(2)通过计算说明,该居室内空气中甲醛的含量是否符合国家标准。
参考答案
一、单选题(本大题共10小题,共30分)
1、D
2、D
3、B
4、D
5、D
6、C
7、A
8、D
9、A
10、B
二、填空题(本大题共4小题,共20分)
11、分子间有间隔,加压后间隔变小 三 Na2S
12、3CO32− CO2 2H
13、58.69 2 D AB O2- SO2
14、3Cl 4H2O H2
三、计算题(本大题共2小题,共12分)
15、银白色锌片表面有红色物质出现,液体由蓝色变为无色 B BD
16、稀盐酸或氯化钙溶液(答案合理即可) 碘在水和汽油中的溶解性 试管1中无明显现象;试管2中溶液由蓝色变为浅绿色,铁丝表面有红色固体析出
四、简答题(本大题共2小题,共16分)
17、abc 磁铁矿中铁元素含量更高 c 先通一会儿CO,然后再加热 3CO+Fe2O32Fe+3CO2 收集未反应的CO,防止污染或中毒
18、既有Cu也有Cu2O 变浑浊 ① ③ 节约药品等(其他合理答案也可以) 1.44g
五、探究题(本大题共2小题,共22分)
19、(1)0.08g(2)19.6%
20、1.5x10-4 mg/L;该居室内空气中甲醛含量不符合国家规定的标准
序号
目的
步骤或现象
A
鉴别NaCl溶液和Na2CO3溶液
①试管1、2中分别加入两种溶液;②再向两支试管中加入_____。
B
比较_____。
①试管1中加入一粒碘和5mL水;②试管2中加入一粒碘和5mL汽油。观察到1中固体几乎不溶解,2中固体全部溶解。
C
比较锌、铁、铜的金属活动性
①试管1中加入ZnSO4溶液,试管2中加入CuSO4溶液;
②再分别向两支试管中插入铁丝。观察到的现象是_____。
步骤
现象
结论
a.取2.88g红色固体装入试管中,滴入足量的稀硫酸,充分反应。
红色固体部分减少,溶液变为蓝色。
猜想_____错误。
b.滤出试管中残留的红色固体,洗涤干燥,称其质量为2.08g
猜想_____正确。
广东省肇庆市德庆县2023-2024学年九年级上学期1月期末化学试题: 这是一份广东省肇庆市德庆县2023-2024学年九年级上学期1月期末化学试题,共9页。试卷主要包含了5 Zn-65,实验需要规范与安全等内容,欢迎下载使用。
广东省肇庆市德庆县2023-2024学年九年级化学第一学期期末预测试题含答案: 这是一份广东省肇庆市德庆县2023-2024学年九年级化学第一学期期末预测试题含答案,共9页。试卷主要包含了下列实验操作正确的是,除去下列物质中混有的少量杂质等内容,欢迎下载使用。
广东省肇庆市高要区金利镇朝阳教育集团2023-2024学年九年级化学第一学期期末检测模拟试题含答案: 这是一份广东省肇庆市高要区金利镇朝阳教育集团2023-2024学年九年级化学第一学期期末检测模拟试题含答案,共10页。试卷主要包含了考生必须保证答题卡的整洁,下列变化属于化学变化的是,下列图像不能正确反映其描述的是等内容,欢迎下载使用。

