2023-2024学年广东省深圳市化学九年级第一学期期末质量跟踪监视模拟试题含答案
展开
这是一份2023-2024学年广东省深圳市化学九年级第一学期期末质量跟踪监视模拟试题含答案,共8页。试卷主要包含了下列说法正确的是,下列实验中发生了化学变化的是等内容,欢迎下载使用。
学校_______ 年级_______ 姓名_______
注意事项:
1.答卷前,考生务必将自己的姓名、准考证号填写在答题卡上。
2.回答选择题时,选出每小题答案后,用铅笔把答题卡上对应题目的答案标号涂黑,如需改动,用橡皮擦干净后,再选涂其它答案标号。回答非选择题时,将答案写在答题卡上,写在本试卷上无效。
3.考试结束后,将本试卷和答题卡一并交回。
一、单选题(本大题共10小题,共30分)
1.建立宏观和微观之间的联系是化学学科特有的思维方式.下列对宏观事实的微观解释错误的是( )
A.水的三态变化——分子的间隔和排列方式发生了改变
B.闻到远处饭菜的香味——分子在不断的运动
C.水通电分解——分子在化学变化中可以再分
D.夏天钢轨之间的缝隙变小——原子受热时体积变大
2.五台山“台蘑”营养丰富,味道鲜美,素称“山珍之王”。台蘑中麦角甾醇(C28H44O)含量很高,对防治佝偻病有很好的效果,下列说法不正确的是()
A.一个麦角甾醇分子中含有一个氧原子
B.麦角甾醇属于氧化物
C.麦角甾醇中C、H、O三种元素的质量比为84:11::4
D.麦角甾醇充分燃烧一定能生成二氧化碳和水
3.已知金属元素Y(只有一种化合价)的氧化物的化学式为Y2O3,则它的氯化物的化学式为
A.Y2Cl3B.YClC.YCl2D.YCl3
4.人体缺铁易患缺铁性贫血,“酱油加铁”可以有效预防缺铁性贫血。这里的铁是指( )
A.分子B.原子C.单质D.元素
5.X、Y、Z三种金属的活动性,可用下列化学方程式说明:Z+Y(NO3)2=Z(NO3)2+Y、X+Y(NO3)=X(NO3)2+Y、Z+H2SO4=ZSO4+H2↑,X跟稀H2SO4不发生反应则三种金属的活动性由强到弱的顺序是
A.Z X YB.X Y ZC.Y Z XD.X Z Y
6.下列说法正确的是
A.原子中质子数等于中子数
B.原子核由质子、中子和电子构成
C.原子的质量等于原子核的质量
D.阴离子中质子数少于核外电子数
7.某同学制作的试剂标签如下,其中化学式书写不正确的是( )
A.B.
C.D.
8.古代字画能长期保存,是由于单质碳在常温下具有( )
A.稳定性B.氧化性C.还原性D.助燃性
9.分析推理是学习化学的一种重要方法, 以下分析推理正确的是( )
A.蜡烛燃烧后质量减小,所以蜡烛燃烧不遵循质量守恒定律
B.一氧化碳和二氧化碳的分子构成不同,所以化学性质不同
C.溶液具有均一性、稳定性,所以具有均一性和稳定性的液体一定是溶液
D.原子核由质子和中子构成,则原子中都含有质子和中子
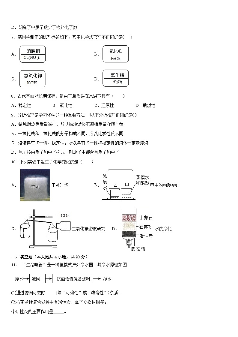
10.下列实验中发生了化学变化的是( )
A.干冰升华B.甲中的物质变红
C.二氧化碳密度研究D.水的净化
二、填空题(本大题共4小题,共20分)
11. “生命吸管”是一种便携式户外净水器。其净水原理如图:
(1)通过滤网可去除_____(填“可溶性”或“难溶性”)杂质。
(2)抗菌活性复合滤料中有活性炭、离子交换树脂等。
①活性炭的主要作用是_____。
②离子交换树脂能去除原水中的钙离子,钙离子的符号是_____。
12.按要求用相应符号表示:
地壳中含量最多的金属元素____ 2个氢分子____ 氢氧根离子_____4个亚铁离子 ______ 标出氨气中氮元素的化合价_______
13.如图是铝元素在元素周期表中的相关信息。
(1)铝元素的信息有一处错误,改正为________;
(2)铝的相对原子质量是________;
(3)图乙中属于稳定结构的原子是___________(填序号,下同) ;
(4)图乙中与铝不属于同一周期的元素是_________。
14.享受生活离不开化学知识,家庭厨房就是一个化学小世界,包含着许多化学的内容。
(1)切洋葱时人会流眼泪,是因为________________(从分子的角度解释)。
(2)白糖与红糖主要成分都是蔗糖,利用活性炭的_____性,可将红糖脱色成白糖。
(3)厨房中食盐的主要成分是氯化钠,它是由__________构成的。
(4)经检测,兰州市自来水中溶有较多量的Ca(HCO3)2,用它洗衣服时会出现较多浮渣,这样的水属于_________(填“硬水”或“软水”),生活中我们常用_________方法降低水的硬度。
三、计算题(本大题共2小题,共12分)
15.(6分)请你根据如图回答有关问题:
(1)图一中仪器C的名称是______;
(2)实验室欲制备并收集二氧化碳,需在图一中选用A、B与______(填序号)组合,该反应的化学方程式为___________
(3)图二是两套干燥气体装置,可用于干燥二氧化碳的是______(填“甲”或“乙”),不能选择另一套的原因是______.
(4)实验室用高锰酸钾制取氧气的化学方程式是___________,用该原理制取氧气时,除上述仪器外,还缺少一种用品的名称是_________,用向上排空气法收集氧气时,检验氧气是否收集满的方法是_______
16.(6分)下图为实验室炼铁的改进装置,(部分夹持仪器略去),请回答下列问题
(1)实验中,先通入CO再加热,目的是_____。
(2)装置A硬质玻璃管内发生反应的化学方程式为_____。
(3)盛满足量澄清石灰水的B装置在此实验中的作用,有以下几种说法:①收集多余的CO ②检验并吸收生成的CO2,上述说法正确的_____(填序号)。
A 只有①
B 只有②
C ①和②
四、简答题(本大题共2小题,共16分)
17.(8分)物质的组成、结构、性质与制备
(1)物质的组成和结构决定了物质的性质。请你利用已有的化学知识完成下表并填空
上表你列举的体现物质化学性质的反应中,包含的基本反应类型有______。
(2)利用物质的性质可以检验或鉴别物质。实验室有一瓶失去标鉴的溶液,为了鉴别其是稀盐酸还是氯化镁溶液,小组同学选用不同的试剂进行实验,都将其鉴别了出来。
可供选择的试剂:银片、生锈的铁钉、块状石灰石、二氧化碳、硝酸银溶液、澄清的石灰水
请按要求填写下表(只填写检验过程中可观察到明显现象的化学变化方程式)
(3)利用物质的性质可通过化学变化制备物质胆矾(CuSO4·5H2O)在工农业生产中有广泛的用途。实验室利用废旧电池的铜棒(主要含铜和锌)为原料制备胆矾。实验流程如图所示:查阅资料:氧化锌能溶于氢氧化钠溶液。
①废旧电池钢帽的表面常有油污,可用洗洁精预先除去,洗洁精在除去油污的过程中起____________作用。
②“碱溶”步骤中,为加快反应速率可采取多种措施,如搅拌、______、______等。
③“酸溶”时,发生反应的化学方程式是_____________。
④试写出胆况在工农业生产中的一种用途_______________.
18.(8分)学会物质的分离提纯和准确配制一定质量分数的溶液在实际应用中有重要意义。(已知:20℃氧化钠的溶解度为36g,水的密度可近似看作1g/mL)。
实验一:溶液配制
(1)用氯化钠固体配制100g质量分数为6%的氯化钠溶液。需要氯化钠____________g。水__________mL。
(2)0.9%的医用氯化钠济液俗称生理盐水,可用于补充人体所需电解质。生理盐水中的溶质为____________。
实验二:粗盐提纯
(3)操作①中玻璃棒的作用是___________,操作②的名称为_____________。
(4)20℃时提纯9g粗盐,若已知粗盐中氯化钠含量约为80%,溶解时应选择_____________的量筒量取所需要的水最为合适。(提供的量筒规格有“10mL ”“25mL”“50mL”和“100mL”)
(5)向盛有一定质量铁粉的烧杯中逐滴加入稀硫酸充分反应,产生气体质量与所加稀硫酸质量的关系如图所示。请根据关系图分析并计算:
①铁粉反应完时,产生氢气的质量为____________g。
②原稀硫酸中溶质的质量分数(写出计算过程)。______
五、探究题(本大题共2小题,共22分)
19.(10分)华为公司研发了一种以甲醇为原料的新型手机电池,其容量为锂电池的10倍,可连续使用个月才充一次电,其电池反应原理为:
请计算:(1)甲醇中碳元素的质量分数_____。
(2)当产生0.27克水时,理论上需要甲醇的质量。
20.(12分)某化学兴趣小组用化学方法测定一种钢样品中铁的含量。同学们称取了5. 7g钢样品,投入装有10. 0g稀盐酸(足量)的烧杯(烧杯质量为10. 0g)中。在化学反应的过程中对烧杯(包括溶液和残余固体)进行了四次称量。记录如下表:
计算:
(1)反应中产生氢气多少克?
(2)这种钢样品中铁的含量是多少? (精确到0.1%)
参考答案
一、单选题(本大题共10小题,共30分)
1、D
2、B
3、D
4、D
5、A
6、D
7、B
8、A
9、B
10、B
二、填空题(本大题共4小题,共20分)
11、难溶性 吸附 Ca2+
12、Al 2H2 OH-
13、元素符号应为Al 26.98 AD A
14、分子在不断运动(答案合理即可) 吸附 钠离子和氯离子(或Na+和Cl -) 硬水 煮沸
三、计算题(本大题共2小题,共12分)
15、酒精灯 DF CaCO3+2HCl=CaCl2+H2O+CO2↑ 甲 二氧化碳能与碱石灰反应 2KMnO4K2MnO4+MnO2+O2↑ 一团棉花 将带火星的木条平放在集气瓶口,木条复燃,证明氧气满了
16、排尽装置中的空气,防止发生爆炸 C
四、简答题(本大题共2小题,共16分)
17、氢氧化钠(或烧碱、火碱、苛性钠) NaOH+HCl=NaCl+H2O C2H5OH Cu 2Cu+O22CuO 复分解反应和化合反应 酸能与某些金属氧化物反应 酸能与某些盐反应 乳化 增大氢氧化钠溶液浓度 加热(或升温) 配制农药波尔多液
18、6g 94g 氯化钠 搅拌,加速溶解 过滤 25mL 0.08g 19.6%
五、探究题(本大题共2小题,共22分)
19、(1)37.5%;(2)0.16g
20、反应中产生氢气的质量是:5.7g+10g +10g -25.5g=0.2g
解:设这种钢样品中铁的质量是x,
=
解得x=5.6g
答:(1)反应中产生氢气0.2g ;
(2)这种钢样品中铁的含量是。
物质的名称(或俗称)
构成物质的微粒符号
体现物质化学性质的变化(用方程式表示,写一个即可)
_________
Na+、OH-
_________
乙醇
_________
_________
铜
_________
_________
检验过程中发生化学变化的方程式
运用物质的性质
_________
盐能与某些碱反应
_________
_________
_________
_________
反应时间
t0
t1
t2
t3
烧杯和药品质量/g
25.7
25.6
25.5
25.5
相关试卷
这是一份广东省深圳市罗芳中学2023-2024学年化学九上期末质量跟踪监视试题含答案,共11页。试卷主要包含了考生必须保证答题卡的整洁,用“W"型玻璃管进行微型实验,下列实验操作正确的是等内容,欢迎下载使用。
这是一份广东省云浮市名校2023-2024学年化学九年级第一学期期末质量跟踪监视模拟试题含答案,共9页。试卷主要包含了地壳中含量最多的金属元素是,下列实验操作正确的是等内容,欢迎下载使用。
这是一份2023-2024学年广东省深圳市育才第二中学九上化学期末质量跟踪监视模拟试题含答案,共7页。试卷主要包含了下列关于合金的说法错误的是,下列有关水的说法不正确的是等内容,欢迎下载使用。

