2023-2024学年安徽合肥市蜀山区文博中学化学九年级第一学期期末质量检测试题含答案
展开学校_______ 年级_______ 姓名_______
考生请注意:
1.答题前请将考场、试室号、座位号、考生号、姓名写在试卷密封线内,不得在试卷上作任何标记。
2.第一部分选择题每小题选出答案后,需将答案写在试卷指定的括号内,第二部分非选择题答案写在试卷题目指定的位置上。
3.考生必须保证答题卡的整洁。考试结束后,请将本试卷和答题卡一并交回。
一、单选题(本大题共15小题,共45分)
1.下列实验操作中正确的是
A.取用液体B.氧气验满
C.闻气体气味D.滴加液体
2.下列物质间的转化,不能一步实现的是
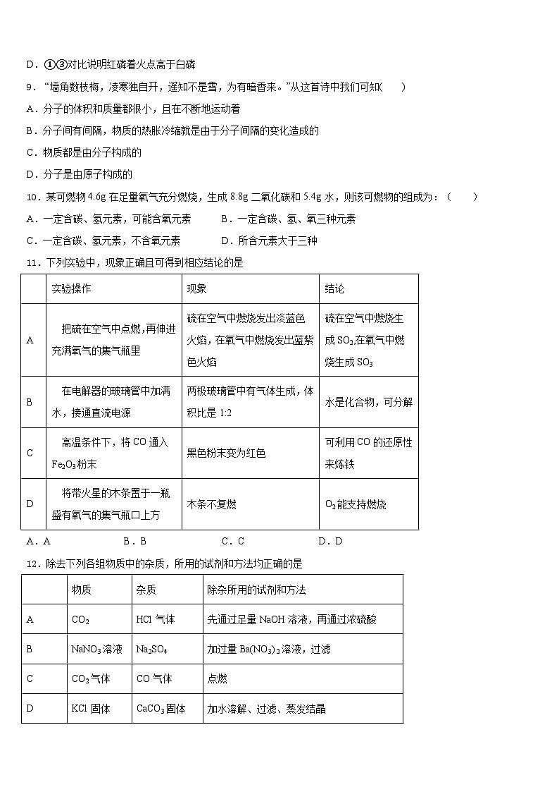
A.Zn→H2B.CuO→CuC.CO2→COD.CO→CaCO3
3. “碳海绵”是已知最轻的固体材料(如图所示),由碳元素组成,具有多孔结构,弹性好。它对石油有很强的吸附能力(不吸水),将吸入的石油挤出后仍可恢复原状。下列关于碳海绵的说法不正确的是( )
A.具有吸附性B.可重复使用
C.可处理海上石油泄漏D.在空气中燃烧的产物只有CO2
4.下列做法体现乳化作用的是
A.用酒精洗衣服上沾有的碘
B.用洗涤剂洗餐具上的油污
C.用汽油洗去衣服上的油污
D.用食醋去除菜刀上的铁锈
5.下列过程主要发生化学变化的是
A.碳酸氢铵受热消失B.水果榨成汁C.铁水铸成锅D.水的三态变化
6.如图所示,某同学为验证空气中含有少量二氧化碳,将大针筒内的空气一次性压入新制的澄清石灰水,发现石灰水没有变化.据此,你认为该同学应该( )
A.撤去大针筒,用嘴向澄清石灰水吹气
B.继续用大针筒向澄清石灰水压入空气
C.得出空气中没有二氧化碳的结论
D.得出空气中含有少量二氧化碳的结论
7.元素周期表是学习和研究化学的重要工具,可以从表中获得许多信息,下表是元素周期表的一部分,有关推断不正确的是( )
A.①代表的是碳元素B.②元素的原子容易失去两个电子
C.③元素与氮元素的化学性质相似D.元素②和④组成物质的化学式为MgCl
8.根据如图所示的实验现象分析,下列说法错误的是
A.①②对比说明物质燃烧需要与空气接触
B.①中使温度达到白磷着火点是利用了铜的导热性
C.烧杯中的热水只起提高温度的作用
D.①③对比说明红磷着火点高于白磷
9. “墙角数枝梅,凌寒独自开,遥知不是雪,为有暗香来。”从这首诗中我们可知( )
A.分子的体积和质量都很小,且在不断地运动着
B.分子间有间隔,物质的热胀冷缩就是由于分子间隔的变化造成的
C.物质都是由分子构成的
D.分子是由原子构成的
10.某可燃物4.6g 在足量氧气充分燃烧,生成8.8g 二氧化碳和5.4g 水,则该可燃物的组成为:( )
A.一定含碳、氢元素,可能含氧元素B.一定含碳、氢、氧三种元素
C.一定含碳、氢元素,不含氧元素D.所含元素大于三种
11.下列实验中,现象正确且可得到相应结论的是
A.AB.BC.CD.D
12.除去下列各组物质中的杂质,所用的试剂和方法均正确的是
A.AB.BC.CD.D
13. “墙角数枝梅,凌寒独自开,遥知不是雪,为有暗香来”(王安石《梅花》).诗人在远处就能闻到梅花香味的原因是
A.分子在不断地运动B.分子有质量
C.分子间有间隔D.分子很小
14.已知由CuS、CuSO3、CuSO4组成的混合物中,硫元素的质量分数为x,则混合物中氧元素的质量分数为
A.1-3x
B.1-2x
C.1-x
D.无法计算
15.关于金属物品的使用正确的是()
A.用铁制容器配制农药波尔多液
B.铝壶内的水垢用热的稀盐酸长时间浸泡
C.校内用钢架制作的自行车防雨棚应定期涂油喷漆防锈
D.铝合金门窗变旧变暗后用砂纸或钢丝球打磨
二、填空题(本大题共4小题,共20分)
16.实验室用下图所示装置制取并收集气体。
请回答下列各题:
(1)仪器①的名称是_____________。
(2)实验室制取二氧化碳的发生装置是_______________(填序号),反应的方程式是________________。
(3)若C瓶内充满空气,则收集CO2气体应从___________ (填“x” 或“y”)端口进入。检验二氧化碳气体是否收集满的方法是____________。
17.用石灰石与稀盐酸反应制得二氧化碳并验证其性质的装置如图,回答下列问题
(1)仪器a的名称是__________,装置A中石灰石与稀盐酸反应的化学方程式为____________。
(2)装置D中观察到下层蜡烛先熄灭,由此可得出二氧化碳的性质是_______________
(3)装置C处可观察到的现象是________________
(4)实验室用装置E来收集二氧化碳,二氧化碳应从____________(填c端”或d端”)通入。
18.如图是实验室制取二氧化碳气体的装置图。请你运用所学化学知识回答下列问题。
(1)图1中仪器①的名称是______。
(2)小红根据实验室制取二氧化碳气体的反应原理,设计了如图装置Ⅱ,装置Ⅱ与装置Ⅰ相比较,你认为装置______(填“Ⅰ”或“Ⅱ”)更好一些,理由是______。
(3)在实验室里,常用______法收集二氧化碳气体,检验集气瓶中是否为二氧化碳的方法是______。小红又设计了如图三种装置,用三种不同方法验证二氧化碳气体是否收集满。你认为,选择______装置更为合理。
19.燃烧是人类最早利用的化学反应之一,请据图回答:
(1)将注射器中的溶液缓缓推入 V 形管,有关反应的化学方程式为____________;用80℃的热水加热盛有红磷和白磷的 W 形管时,发现白磷燃烧而红磷不燃烧,由此可说明燃烧需要的条件是_________。
(2)铁丝在氧气中燃烧的现象为__________。该实验装置存在明显不足,改进措施是__________。
(3)室内起火时,若打开门窗,火会烧得更旺的原因_________。
(4)列举一种你所知道的清洁能源____________。
三、简答题(本大题共2小题,共16分)
20.(8分)市售的某些银首饰是银、锌合金。小庆同学取该合金样品20g,加入100g稀硫酸恰好完全反应,产生气体质量与反应时间的关系如图所示,计算:
(1)完全反应后生成氢气的质量为_____g。
(2)该合金中锌的质量_____。
21.(8分)某化学兴趣小组取部分变质的Ca(OH)2(含杂质CaCO3)样品4.0g投入200.0g水中,充分搅拌,通入足量CO2,溶液质量与反应的CO2质量的关系如图所示.则:
(l)以Ca(OH)2全部转化为CaCO3时消耗的CO2质量为_______g;
(2) 4.0g样品中杂质CaCO3的质量为_________?(写出计算过程)
(3)通入m3gCO2时,溶液中生成物的溶质的质量分数为__________(精确到0.1%)。若所取样品中的Ca(OH)2没有完全溶于水,对最后的计算结果_______(填“有”、“没有”)影响。原因是________________。
四、探究题(本大题共2小题,共19分)
22.(9分) “实验创新”又一化学核心素养。
用“W”型玻璃管进行微型实验模拟冶铁,如图所示:
(1)实验时一定要先通气一会再加热,理由是_____
(2)a处可观察红棕色粉末变为黑色,在b处发生的有关反应方程式的;_____
(3)若用如图装置收集与处理尾气,正确的导管接口连接顺序是______
经资料查阅,一氧化碳还可以用氯化亚铜溶液吸收生成复合物也可防止一氧化碳污染空气。
请回答:两种吸收设计中图2较图1的最大优点是______
(4)若实验前后测得红棕色粉末的质量减少了1.6g,则生成二氧化碳的质量是___
(5)若在清洗实验“W”型玻璃管前,从左端滴入一定量的硝酸银溶液于a处,还可完成金属的性质实验之一,有关化学反应方程式______
23.(10分)结合下列图示,回答有关问题。
(1)如图1,A微粒的化学性质与B、C、D中哪一种微粒的化学性质相似______(填序号);
(2)如图2,为元素周期表的一部分,X、Y、Z代表三种不同元素,以下判断正确的是______。
A原子序数:Z>Y
B核外电子数:X=Y
CY和Z处于同一周期
(3)具有相同原子数和电子数的分子或离子叫等电子体,等电子体具有相似结构和性质。下列各组微粒中属于等电子体的是________(填字母序号)。
A NH3和H2O B CO和N2 C H2O2和H2O D CO₂和SO2。
参考答案
一、单选题(本大题共15小题,共45分)
1、C
2、D
3、D
4、B
5、A
6、B
7、D
8、C
9、A
10、B
11、B
12、D
13、A
14、A
15、C
二、填空题(本大题共4小题,共20分)
16、酒精灯 B x 在y处放燃烧的木条,若熄灭则已收集满
17、长颈漏斗 密度比空气大不能燃烧也不支持燃烧 紫色石蕊试液变红 c端
18、锥形瓶 Ⅱ 能随时控制滴加液体的量(或速度) 向上排空气 向集气瓶中加入少量澄清石灰水,振荡,进行检验; B
19、2H2O22H2O+O2↑ 温度达到可燃物的着火点 剧烈燃烧,火星四射,放出大量的热,生成黑色固体 在集气瓶底部放少量的水 形成对流,增大了氧气的含量 太阳能(合理均可)
三、简答题(本大题共2小题,共16分)
20、(1)0.2(2)6.5g
21、(1)2.2g(2)0.3g(3)4.2%;没有;未溶解的氢氧化钙也能与二氧化碳生成碳酸钙
四、探究题(本大题共2小题,共19分)
22、排尽装置内的空气,防止加热时发生爆炸 CO2+Ca(OH)2=CaCO3↓+H2O cdb 增大了气体与液体的接触面积,使气体更容易被吸收 4.4 Fe+2AgNO3=2Ag+ Fe(NO3)2
23、B A、C B
实验操作
现象
结论
A
把硫在空气中点燃,再伸进充满氧气的集气瓶里
硫在空气中燃烧发出淡蓝色火焰,在氧气中燃烧发出蓝紫色火焰
硫在空气中燃烧生成SO2,在氧气中燃烧生成SO3
B
在电解器的玻璃管中加满水,接通直流电源
两极玻璃管中有气体生成,体积比是1:2
水是化合物,可分解
C
高温条件下,将CO通入Fe2O3粉末
黑色粉末变为红色
可利用CO的还原性来炼铁
D
将带火星的木条置于一瓶盛有氧气的集气瓶口上方
木条不复燃
O2能支持燃烧
物质
杂质
除杂所用的试剂和方法
A
CO2
HCl气体
先通过足量NaOH溶液,再通过浓硫酸
B
NaNO3溶液
Na2SO4
加过量Ba(NO3) 2溶液,过滤
C
CO2气体
CO气体
点燃
D
KCl固体
CaCO3固体
加水溶解、过滤、蒸发结晶
安徽省合肥市蜀山区2023-2024学年化学九年级第一学期期末质量跟踪监视模拟试题含答案: 这是一份安徽省合肥市蜀山区2023-2024学年化学九年级第一学期期末质量跟踪监视模拟试题含答案,共8页。试卷主要包含了下列有关水的说法正确的是,下列实验现象描述正确的是,下列物质由离子构成的是,下列实验操作正确的是等内容,欢迎下载使用。
安徽合肥市蜀山区文博中学2023-2024学年化学九上期末达标测试试题含答案: 这是一份安徽合肥市蜀山区文博中学2023-2024学年化学九上期末达标测试试题含答案,共8页。试卷主要包含了下列化学所表达的意义正确的是,下列化学用语表示正确的是等内容,欢迎下载使用。
2023-2024学年福建省福州文博中学化学九年级第一学期期末学业水平测试模拟试题含答案: 这是一份2023-2024学年福建省福州文博中学化学九年级第一学期期末学业水平测试模拟试题含答案,共8页。试卷主要包含了生活中处处有化学,下列图像能正确体现对应关系的是等内容,欢迎下载使用。

