2023-2024学年内蒙古包头市第二中学九上化学期末联考试题含答案
展开学校_______ 年级_______ 姓名_______
注意事项
1.考生要认真填写考场号和座位序号。
2.试题所有答案必须填涂或书写在答题卡上,在试卷上作答无效。第一部分必须用2B 铅笔作答;第二部分必须用黑色字迹的签字笔作答。
3.考试结束后,考生须将试卷和答题卡放在桌面上,待监考员收回。
一、单选题(本题包括12个小题,每小题3分,共36分.每小题只有一个选项符合题意)
1.2017年,哈佛大学科学家将微小的固态氢置于488万个大气压下,使固体中所有的氢气分子破裂为氢原子,制得具有金属性质的金属氢,下列说法正确的是( )
A.金属氢是由原子直接构成的B.金属氢与氢气的化学性质相同
C.金属氢不能导电D.金属氢形成过程中,氢原子核发生了改变
2.分析推理是化学学习中最常用的思维方法,下列说法正确的是( )
A.元素是指具有相同质子数的一类原子的总称,具有相同质子数的原子一定是同种元素
B.单质是由同种元素组成的物质,由同种元素组成的物质一定是单质
C.化学性质取决于元素原子的最外层电子数,则最外层电子数相等的原子化学性质一定相似
D.氧化物中一定含有氧元素,含氧元素的化合物一定是氧化物
3.推理是学习化学的一种重要方法,下列推理合理的是
A.离子是带电荷的粒子,则带电荷的粒子一定是离子
B.单质是由同种元素组成的,则只含一种元素的纯净物一定是单质
C.中和反应有盐和水生成,则有盐和水生成的反应一定是中和反应
D.某物质燃烧生成CO和H2O,据此推测该物质组成里一定含有C、H、O三种元素
4.国际互联网上报道“目前世界上约有20亿人患有缺铁性贫血”,这里的“铁”是指( )
A.铁原子B.铁单质C.氧化铁D.铁元素
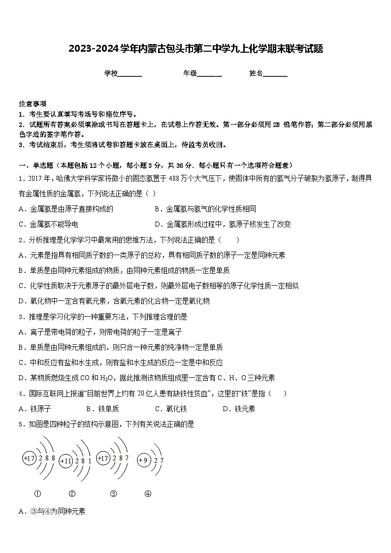
5.如图是四种粒子的结构示意图,下列有关说法正确的是
A.③与④为同种元素
B.③④表示的粒子的化学性质相似
C.②表示的粒子其对应的元素属于非金属元素
D.①表示的粒子符号为Cl+
6.水是重要的资源。下列说法正确的是( )
A.活性炭能使海水转化为淡水
B.长期饮用蒸馏水有利于人体健康
C.明矾可除去溶解在水中的钙、镁化合物
D.可用电解水的实验得出水是由氢、氧元素组成的结论
7.下列物质属于纯净物的是
A.液氧B.碘酒C.加碘食盐D.焊锡(铅锡合金)
8.下列关于碳的几种单质的组成和用途的说法,不正确的是
A.利用碳的还原性将四氧化三铁冶炼成铁
B.利用石墨的导电性制造石墨电极
C.金刚石是天然存在的最硬的物质,所以可用来切割大理石
D.利用活性炭的稳定性来吸附刚装修的房屋里的甲醛
9.X、Y、Z三种金属中,只有X在自然界通常以单质形式存在,Y放入Z的硫酸盐溶液中,有Z析出,则三种金属的活动性顺序是
A.Y>Z>XB.X>Y>ZC.Z>Y>XD.Y>X>Z
10.下列物质的用途中,利用其物理性质的是
A.氧气用于炼钢
B.硫酸用于除铁锈
C.干冰用作制冷剂
D.碳酸氢钠用于治疗胃酸过多症
11.钪(Kc)是一种“工业的维生素”。下图为钪在元素周期表中的相关信息及其原子的结构示意图。下列说法正确的是( )
A.钪属于非金属元素
B.钪的相对原子质量是 21
C.原子结构示意图中 X = 10
D.钪原子核外有四个电子层
12.总书记提出“绿水青山就是金山银山”。下列说法不正确的是( )
A.煤燃烧产生的二氧化硫、一氧化碳会引起酸雨
B.稀土是储量较少的一类金属的统称,我们应有计划、合理的开采稀土矿
C.废旧电池随意丢弃,由于金属渗出会造成地下水和土壤的污染
D.改用液化石油气作汽车燃料可减少对空气的污染
二、填空题(本题包括4个小题,每小题7分,共28分)
13.如下图1是已学的获得氧气的六种途径,根据装置图回答问题。
(1)写出B中的仪器名称:①_________。
(2)若要通过途径a制取较干燥的氧气,可选择的发生与收集装置为_____,反应的化学方程式为______。若收集O2实验中始终未能检验到O2已集满,可能的原因是______。
(3)根据“绿色化学”理念,途径________(填字母)是实验室制氧气的最佳方法。
(4)铁在氧气中燃烧的现象为___________,该反应的化学方程式为_______。铁在空气中无法燃烧,但在潮湿的空气中会发生缓慢氧化。以下四种情况,锈蚀最严重的是_________。
(5)固体氢化钙(CaH2)常温下能与水反应生成H2,是野外工作人员便携燃料的来源。若实验室利用氢化钙制取氢气,选择的发生和收集装置为______。
14.学习化学离不开实验.
(1)小明同学在家里利用替代品进行相关实验.如:配制较多溶液时用玻璃杯代替如图1所示的仪器中的_______(填仪器名称,下同);搅拌时用筷子代替_______.
(2)①写出实验室制取二氧化碳的化学方程式_______.
②小明同学选用块状的鸡蛋壳和稀盐酸反应来制取二氧化碳,并利用矿泉水瓶、玻璃杯、橡皮塞、导管、止水夹等组装了如图2所示甲、乙气体发生装置.比较甲、乙装置,甲装置的优点是________.
③选用甲装置可以进行的实验是______(填序号).
A 大理石和稀盐酸 B 过氧化氢溶液与二氧化锰粉末
C 锌粒与稀硫酸制氢气 D 浓硫酸与甲酸共热制一氧化碳
④收集二氧化碳常选用装置______(填编号,下同);若收集氨气应选用装置_____(已知氨气极易溶于水,密度比空气小).
15.某同学设计了如下气体制取与性质验证的组合实验。打开分液漏斗活塞后,A中出现大量气泡,B中白磷燃烧,C中液面下降。请看下图回答问题:
(1)打开分液漏斗活塞后, B中白磷能够燃烧的原因是什么?_____
(2)D装置中发生的化学反应_____(写出化学方程式)。
(3)本实验能够用F装置收集气体的依据是什么?_____
16.如图装置可用于实验室制取氧气和二氧化碳,并验证它们的部分性质(图中部分夹持装置已略)。请你回答:
(1)仪器①的名称_____。
(2)实验室用B装置制取二氧化碳,反应的化学方程式是_____。
(3)与A装置相比,用B装置制取氧气的优点是_____(写一点即可)。将BCD连接制取氧气,判断氧气已收集满的现象是_____。
(4)按E和F装置进行实验(在水中将胶塞取下),该实验现象说明收集氧气和二氧化碳的区别是_____。
三、实验题(本题包括2个小题,每小题7分,共14分)
17.为测定某石灰石样品中碳酸钙的质量分数,称取12.5g石灰石(杂质不参加反应)放人烧杯中,加人50g稀盐酸,二者恰好完全反应,反应后烧杯中剩余物质的总质量为58.1g(气体的溶解忽略不计)。请计算该样品中碳酸钙的质量。
18.酚酞是常用的酸碱指示剂,化学式为C20H14O4 。
(1)酚酞是由 种元素组成的;
(2)酚酞分子中碳原子和氧原子的个数比是 ;
(3)酚酞中碳、氢元素的质量比为 (最简整数比)。
四、计算题(本题包括2个小题,共22分)
19.(10分)据报道,今年5月,某货轮在维修期间因操作失误发生事故,大量二氧化碳从船用灭火装置中泄漏进入船舱,造成人员伤亡。
(1)二氧化碳能灭火反映了二氧化碳具有的性质有_____。(写出一点即可)
(2)这次意外发生后,抢险人员向船舱喷水,以降低舱中二氧化碳浓度,其原理是_____。
20.(12分)甲、乙、丙三种固体物质的溶解度曲线如图所示。
(1)_____℃时,甲、乙两种物质的溶解度相等。
(2)甲中含有少量的乙,可采用_____方法提纯甲。
(3)t1℃时,要配制100g质量分数为10%的甲溶液,需要甲物质的质量为_____g。
(4)t2℃时,甲、乙、丙三种物质的饱和溶液降温到t1℃,所得溶液中溶质的质量分数由大到小的顺序是_____。
(5)t1℃时,将15g甲物质加入到50g水中充分溶解后,所得溶液中溶质的质量分数为_____。
参考答案
一、单选题(本题包括12个小题,每小题3分,共36分.每小题只有一个选项符合题意)
1、A
2、A
3、B
4、D
5、B
6、D
7、A
8、D
9、A
10、C
11、D
12、A
二、填空题(本题包括4个小题,每小题7分,共28分)
13、长颈漏斗 AC 2KMnO4K2MnO4+MnO2+O2↑ 高锰酸钾的量不足/装置漏气/药品失效(合理即可) b 剧烈燃烧,放热,火星四射,生成黑色固体 3Fe+2O2Fe3O4 乙 BD/BE
14、烧杯 玻璃棒 CaCO3+2HCl=CaCl2+H2O+CO2↑ 控制反应的发生与停止 AC 丙 丁
15、热水中的白磷接触到A装置中放出的氧气,达到燃烧的条件 制得的气体密度大于空气,故使用向上排空气集气法
16、铁架台 CaCO3+2HCl=CaCl2+H2O+CO2↑ 节约能源,操作方便 蜡烛燃烧更旺 氧气可以用排水法收集,二氧化碳不可以
三、实验题(本题包括2个小题,每小题7分,共14分)
17、10g
18、(1)三;(2)5:1(3)120:7
四、计算题(本题包括2个小题,共22分)
19、二氧化碳不燃烧也不支持燃烧;二氧化碳的密度比空气大(写出一点即可) 二氧化碳溶于水且与水反应生成碳酸,降低二氧化碳浓度
20、t2 降温结晶 10 乙>甲>丙 20%
2023-2024学年内蒙古自治区包头市青山区化学九上期末联考模拟试题含答案: 这是一份2023-2024学年内蒙古自治区包头市青山区化学九上期末联考模拟试题含答案,共7页。试卷主要包含了考生必须保证答题卡的整洁,火法炼锌主要发生的化学反应是, “绿水青山就是金山银山”,下列说法正确的是等内容,欢迎下载使用。
2023-2024学年内蒙古呼和浩特开来中学九上化学期末检测试题含答案: 这是一份2023-2024学年内蒙古呼和浩特开来中学九上化学期末检测试题含答案,共9页。试卷主要包含了答题时请按要求用笔,在化学变化中,下列说法正确的是,为使河水变为饮用水,用铁酸钠等内容,欢迎下载使用。
2023-2024学年内蒙古赤峰市联盟学校九上化学期末联考试题含答案: 这是一份2023-2024学年内蒙古赤峰市联盟学校九上化学期末联考试题含答案,共8页。试卷主要包含了考生必须保证答题卡的整洁,有关空气的叙述中,正确的是等内容,欢迎下载使用。

