精品解析:山东省临沂市沂水县2022-2023学年七年级下学期期末生物试题(解析版)
展开这是一份精品解析:山东省临沂市沂水县2022-2023学年七年级下学期期末生物试题(解析版),共26页。试卷主要包含了07,本卷共8页,分I、Ⅱ两卷等内容,欢迎下载使用。
注意事项:
1.本卷共8页,分I、Ⅱ两卷。第I卷为选择题,共50分;第Ⅱ卷为非选择题,共50分;两卷共100分。答题时间为60分钟。
2.答卷前务必将试题密封线内及答题卡上面的项目填清楚。所有答案都必须涂、写在答题卡相应位置,答在本试卷上一律无效。
第I卷(共50分)
一、选择题(每题2分,共50分。在每题所列出的四个选项中,只有一项是最符合题目要求的)
1. 枯叶蝶的形态和体色与周围落叶的颜色基本一致,这种体色能保护自己远离敌害。这体现了()
A. 生物影响环境B. 环境影响生物C. 生物适应环境D. 生物与环境互相影响
【答案】C
【解析】
【分析】生物与环境之间的关系包括:生物影响环境、环境影响生物、生物适应环境、生物与环境互相影响。
【详解】A.生物影响环境体现为生物不变环境变,枯叶蝶形态结构与周围颜色基本一致是环境不变生物变,A不符合题意。
B.环境影响生物体现为由于环境变化导致生物变化,枯叶蝶形态结构与周围颜色基本一致是环境不变生物变,B不符合题意。
C.生物适应环境体现为环境不变生物变,枯叶蝶形态结构与周围颜色基本一致是环境不变生物变,C符合题意。
D.生物与环境互相影响体现为由于环境变化导致生物变化,生物变化又引起环境变化,枯叶蝶形态结构与周围颜色基本一致是环境不变生物变,D不符合题意。
故选C。
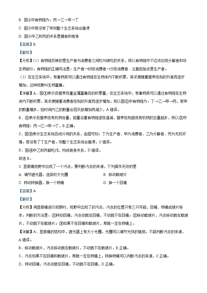
2. 如图依次表示4个不同生态系统的有关数据或关系。①表示各营养级重金属富集后的积累量,②表示各营养级有机物含量,③表示生态系统各成分间的关系,④表示能量金字塔。以下相关叙述正确的是( )
A. 图①中若甲的数量增多,短时间内乙的数量也会增多更多优质滋源请 家 威杏 MXSJ663 B. 图②中食物链为:丙→乙→甲→丁
C. 图③中若没有了甲则整个生态系统会崩溃
D. 图④中乙和丙的关系是捕食和竞争
【答案】B
【解析】
【分析】(1)食物链反映的是生产者与消费者之间吃与被吃的关系,所以食物链中不应该出现分解者和非生物部分。食物链的正确写法是:生产者→初级消费者→次级消费者…注意起始点是生产者。
(2)在生态系统中,有害物质可以通过食物链在生物体内不断积累,其浓度随着营养级别的升高而逐步增加,这种现象叫生物富集。
【详解】A.图①表示各营养级重金属富集后的积累量,在生态系统中,有害物质可以通过食物链在生物体内不断积累,其浓度随着消费者级别的升高而逐步增加,所以图①中食物链为:丁→乙→甲→丙,若甲的数量增多,短时间内乙的数量会因天敌增加而减少,A错误。
B.②表示各营养级有机物含量,能量沿着食物链逐级递减,营养级别越低有机物的总量越多,所以②中食物链:丙→乙→甲→丁,B正确。
C.图③表示生态系统各成分间的关系,由图可知:丁为生产者、甲为消费者、乙为分解者、丙为无机环境。若没有了丁生产者,则整个生态系统会崩溃,C错误。
D.图④中乙和丙都吃戊,构成竞争关系,D错误。
故选B。
3. 显微镜视野中出现了一个污点,要判断污点的来源,下列操作无效的是
A. 调节遮光器,选择较大光圈B. 移动载玻片
C. 转动转换器,换一个物镜D. 换一个目镜
【答案】A
【解析】
【分析】用显微镜进行观察时,视野中出现了的污点,污点的位置只有三只可能,目镜、物镜或玻片标本。判断的方法是:①转动目镜,污点动就在目镜,不动就不在目镜;②移动载玻片,污点移动就在载玻片,不动就不在载玻片;③如果不在目镜和载玻片,那就一定在物镜上。
【详解】A.显微镜的结构中,遮光器上有大小光圈,光圈可以调节光线的强弱,不能判断污点的来源,A错误。
B.移动载玻片,污点移动就在载玻片,不动就不在载玻片,B正确。
C.污点如果不在目镜和载玻片,那就一定在物镜上,转换物镜可以判断污点的来源,C正确。
D.转动目镜,污点动就在目镜,不动就不在目镜,D正确。
故选A。
4. 在制作动物细胞模型时,塑料袋、果脯、琼脂分别相当于细胞的哪些结构( )
A. 细胞膜、细胞核、细胞质
B. 细胞膜、细胞质、细胞核
C. 细胞壁、细胞核、细胞质
D. 细胞核、细胞膜、细胞质
【答案】A
【解析】
【分析】本题通过细胞模型的制作考查动物细胞的基本结构,分别是细胞膜、细胞质和细胞核,据此解答。
【详解】塑料袋在最外面,包裹着内容物,起保护作用,故相当于细胞膜;果脯在中间,相当于细胞核;周围的胶状物质则是相当于细胞质的琼脂,可见A符合题意,BCD不符合题意。
故选A。
5. 橘子中白色的筋络和“藕断丝连”中的“丝”属于( )
A. 保护组织B. 机械组织C. 输导组织D. 营养组织
【答案】C
【解析】
【分析】植物体的组织主要有保护组织、分生组织、营养组织和输导组织等,各具有一定的功能。
【详解】橘子中白色的筋络和“藕断丝连”中的“丝” 由导管和筛管组成,导管运输水和无机盐,筛管运输有机物,有运输功能,属于输导组织。
【点睛】熟知植物的主要组织及功能,是解答此题的关键。
6. 下图示人体结构层次(各结构不是按同一比例绘制),分析正确的是
A. 结构层次从微观到宏观是①→②→③→④,不同的④组成人体
B. ①是受精卵,在人体形成的场所是子宫,它通过不断分裂形成③
C. 皮肤、血液属于②这一结构层次,都是由不同的③按一定次序构成
D. ③有四种基本类型,其中1具有保护、分泌等功能,4主要由神经元构成
【答案】D
【解析】
【详解】观图可知:①是细胞;②是器官,③组织,④是消化系统。
人体的结构层次是细胞→组织→器官→系统→人体,用数字表示为①→③→②→④→人体,A错误;
③是组织,①受精卵不是在子宫内形成的,是在输卵管中形成的,是通过①受精卵分化形成的,不是分裂,B错误;
皮肤属于②这个结构层次,血液属于③这个层次,C错误;
③中的1是上皮组织,具有保护和分泌等作用,4是神经组织,主要由神经元构成,D正确。
7. 把40粒统一种子品种的绿豆种子(具备萌发的自身条件)按表中设置的条件放入4个相同玻璃瓶中.下列分析不正确的是( )
A. 2 号的现象是萌发B. 4号不萌发的原因是水分太多
C. 共有3组对照实验D. 2号对照组
【答案】B
【解析】
【分析】(1)种子萌发的外界条件为:适宜的温度、充足的空气和一定的水分。
(2)对照实验:在探究某种条件对研究对象的影响时,对研究对象进行的除了该条件不同以外,其他条件都相同的实验。根据变量设置一组对照实验,使实验结果具有说服力,一般来说,对实验变量进行处理的,就是实验组,没有处理的就是对照组。
【详解】2号种子有适宜的温度、充足的空气和一定的水分,2 号的现象是萌发,A不符合题意;4号加水过多,导致种子没有充足的空气,所以不萌发,B符合题意;本实验是探究种子萌发的环境条件,设置了三组对照实验:1号与2号、2号与3号、2号与4号,变量分别是水分、温度、空气。2号有适宜的温度、充足的空气和一定的水分,满足种子萌发的外界条件,属于对照组,C、D不符合题意。
【点睛】掌握种子萌发的环境条件是本题解题关键。
8. 下列关于植物类群的叙述,正确的是( )
A. 海带是藻类植物,依靠根固着在浅海岩石上
B. 种子比孢子的生命力强,是种子植物更适于陆地生活的重要原因
C. 葫芦藓的茎、叶内没有输导组织,所以不适于陆地生活
D. 卷柏和里白等蕨类植物有根茎叶的分化,但没有输导组织
【答案】B
【解析】
【分析】(1)藻类植物是多种多样的,有单细胞的,如衣藻,也有多细胞的,如水绵、海带、紫菜等,它们大多生活在水中,少数生活在陆地的阴湿处,全身都能吸收水和无机盐,都能进行光合作用,无根、茎、叶的分化。(2)裸子植物的胚珠外面无子房壁发育成果皮,种子裸露,仅仅被一鳞片覆盖起来,因此裸子植物只有种子,无果实。(3)苔藓植物一般具有茎和叶,但茎中无导管,叶中无叶脉,所以没有输导组织。(4)种子属于器官,而孢子仅仅是一个细胞,种子比孢子的生命力强。
【详解】A.海带是藻类植物,无根、茎和叶的分化,依靠它的根状物固着在浅海岩石上,A错误。
B.种子属于器官,而孢子仅仅是一个细胞,种子比孢子的生命力强,是种子植物更适于陆地生活的重要原因,B正确。
C.葫芦藓的茎、叶内没有输导组织,所以植株通常矮小,受精离不开水,适于生活在阴暗潮湿的地方,C错误。
D.卷柏和里白有了根、茎、叶的分化,根能吸收大量的水和无机盐,并且体内有输导组织,属于蕨类植物,D错误。
故选B。
9. 下列针对绿色植物植株、花、果实和种子示意图的叙述,错误的是( )
A. 图甲所示幼苗是由图丁中的①②③④发育而来的
B. 图甲中①和②分别是由图丁中的②和①发育而来的
C. 图丙中的①和②分别是由图乙中的⑤和⑥发育而来的
D. 与玉米种子相比,丁图中结构④的数量和功能都不相同
【答案】B
【解析】
【分析】从图中可以看出:图甲是种子的萌发形成的幼苗①叶、②茎、③根;图乙是花的结构①柱头、②花药、③花丝、④花柱、⑤子房壁、⑥胚珠;图丙是果实的结构①果皮、②种子;图丁是种子的结构①胚轴、②胚芽、③胚根、④子叶、⑤种皮。
【详解】图丁是种子的结构,种子包括种皮和胚,胚是新植物的幼体是种子的主要部分,胚包括①胚轴、②胚芽、③胚根、④子叶,A正确;
图甲中的①叶和②茎是由图丁中的②胚芽发育而来的,B错误;
图丙中的①果皮和②种子分别是由图乙中的⑤子房壁和⑥胚珠发育而来的,C正确;
④是子叶,玉米的子叶是1片,营养物质储存在胚乳中,大豆的子叶是2片,子叶中储存有丰富的营养,因此,丁图中结构④的数量和功能都不相同,D正确。
【点睛】解答此类题目的关键是熟知绿色植物的一生,特别是种子的发育过程和果实种子的形成。
10. 对于农业生产中的下列做法进行解释,最正确的是( )
A. 树苗移栽前去掉部分枝叶:降低呼吸作用,减少有机物的消耗
B. 秧苗的密度要合理:使秧苗保持较强的光合作用
C. 北方冬天储存白菜的窖子要通风:增加二氧化碳
D. 幼苗移栽带一土坨;降低蒸腾作用,减少水分散失
【答案】B
【解析】
【分析】1.光合作用是绿色植物利用光能,在叶绿体内,把二氧化碳和水转化成贮存能量的有机物,并释放出氧气的过程。2.呼吸作用是细胞内的有机物在氧的参与下被分解成二氧化碳和水,同时释放出能量的过程。3.水分以气体状态通过叶片表皮上的气孔从植物体内散失到植物体外的过程叫做蒸腾作用。
【详解】A.树苗移栽前去掉部分枝叶:降低蒸腾作用,减少水分散失,利于树苗成活,A错误。
B.秧苗的密度要合理,利于秧苗充分接受光照,使秧苗保持较强的光合作用,B正确。
C.北方冬天储存白菜的窖子要通风:是为了排出白菜呼吸作用释放的二氧化碳和降低温度,C错误。
D.幼苗移栽带一土坨;保护幼根和根毛,D错误。
故选B。
11. 如图为玉米生长发育过程的示意图,下列叙述正确的是( )
A. 图一中的⑥发育成图二中的⑨
B. ⑦的生长只和分生区有关
C. ③和⑥的细胞具有分裂能力
D. 玉米粥中的营养物质主要来自⑤
【答案】C
【解析】
【详解】图一中⑥胚根将来发育成图二中⑦根,A错误;
⑦根的生长与分生区细胞的分裂和伸长区细胞的伸长都有关,B错误;
③胚芽、⑥胚根都具有分生组织,细胞具有分裂能力,C正确;
玉米粥中的营养物质主要来自②胚乳,D错误。
【点睛】理解掌握种子萌发的过程是解题的关键。
12. 图表示叶在夏季一天中氧气的净吸收速率。请分析,下列有关叙述正确的是( )
A. 曲线中A点表示叶片没有进行光合作用
B. 曲线中B点表示光合作用释放氧气的速率与呼吸作用吸收氧气的速率的差值达到最大
C. 曲线中BC段上升的原因是光照强度减弱
D. 曲线中DE段上升的原因是气孔关闭
【答案】B
【解析】
【分析】呼吸作用与光合作用的区别和联系:
【详解】光合作用释放氧气,呼吸作用消耗氧气。A.曲线中A点表示光合作用产生的氧气等于呼吸作用吸收的氧气,光合作用与呼吸作用平衡,A错误。
B.曲线中B点表示光合作用释放氧气的速率与呼吸作用吸收氧气的速率的差值达到最大,B正确。
C.曲线中BC段上升的原因是光照强度过强,叶片表皮上的部分气孔会关闭,C错误。
D.在光照过强的情况下,分布在叶片表皮上的部分气孔会关闭,从而影响氧气的释放与吸收,导致光合作用减弱,D错误。
故选:B。
【点睛】主要考查了呼吸作用与光合作用的区别和联系。
13. 下列各项中,不直接体现“结构与功能相适应”观点的是( )
A. 骆驼生活在炎热缺水荒漠中,尿液很少
B. 人的心脏中有瓣膜,可以防止血液倒流
C. 蛇的体表有鳞片覆盖,能减少水分散失
D. 根尖成熟区有大量的根毛,适于吸收水分
【答案】A
【解析】
【分析】现存的每一种生物,都有与其生活相适应的结构特点,生物中普遍存在着结构和功能相适应的现象。
【详解】在炎热的沙漠中非常干燥,水源罕见。骆驼尿液非常少,而且一般不出汗,(当体温升高到46℃时才会出汗),可以减少体内水分的消耗,适应干旱缺水的环境,A符合题意。
心脏的心房和心室之间有房室瓣,防止血液倒流回心房,只能流向心室,B不符合题意。
蛇有防止水分散失的结构,爬行动物体表有鳞片,能减少水分的散失,C不符合题意。
植物的根生有大量根毛,利于吸收水分和无机盐,D不符合题意。
故选A。
14. 下列营养物质中可以通过细胞膜的是( )
①淀粉 ②葡萄糖 ③蛋白质 ④脂肪 ⑤甘油
A. ①②③⑤B. ②③⑤C. ②⑤D. ④⑤
【答案】C
【解析】
【分析】细胞膜有适于运输物质的结构,能够让细胞生活需要的物质进入细胞,而把有些物质挡在细胞外面。细胞在生活过程中产生一些不需要的有害的物质,这些物质也要通过细胞膜排出,细胞膜能够控制物质的进出,据此答题。
【详解】细胞膜能控制细胞内外物质的进出,既不让有害的物质进来,也不让有用的物质轻易出去,具有选择透过性。水、葡萄糖、甘油等的分子比较小,可以自由穿过细胞膜。淀粉、脂肪、蛋白质等它们的分子比较大,不能自由穿过细胞膜。所以,C符合题意,ABD不符合题意。
故选C。
15. 下列是人的生殖和发育过程简图,相关叙述错误的是( )
A. a器官是睾丸B. ①是卵细胞
C. 形成②的场所是子宫内膜D. 胚胎发育的场所是子宫
【答案】C
【解析】
【分析】女性的生殖系统主要包括卵巢、输卵管、子宫、阴道等,其中卵巢能产生卵细胞,分泌雌性激素,输卵管能输送卵细胞,是受精的场所。睾丸是男性生殖系统的主要器官。
【详解】A.睾丸能产生精子,a是睾丸,是男性的主要生殖器官,A正确。
B.卵巢能产生卵细胞,分泌雌性激素,是女性的主要生殖器官,①是卵细胞,B正确。
C.②是受精卵,输卵管能输送卵细胞,是受精的场所,C错误。
D.子宫是胚胎发育的场所,D正确。
故选:C。
【点睛】解答此类题目的关键是熟记受精过程和胚胎发育过程。
16. 如图为某同学探究“馒头在口腔中的变化”的实验设计。下列对实验过程及现象的分析,正确的是( )
A. 本实验的对照组是①号试管
B. ①号和②号试管对照,可以探究唾液对馒头的消化作用
C. 放在37℃温水中是模拟人体口腔的温度
D. 滴加碘液后,③号试管变蓝,①号和②号试管不变蓝
【答案】C
【解析】
【分析】(1)对照实验:在探究某种条件对研究对象的影响时,对研究对象进行的除了该条件不同以外,其他条件都相同的实验。根据变量设置一组对照实验,使实验结果具有说服力。一般来说,对实验变量进行处理的,就是实验组,没有处理是的就是对照组。
(2)在探究馒头在口腔中的变化的实验中,馒头在口腔中的消化与唾液的分泌、牙齿的咀嚼、舌的搅拌有关。要探究唾液对馒头的消化作用,应以唾液为变量设置对照实验;要探究“牙齿的咀嚼,舌的搅拌”对馒头的消化作用,应以牙齿的咀嚼和舌的搅拌为变量设置对照实验;要探究“温度对唾液消化淀粉是否有影响”,应以温度为变量设置对照实验。
【详解】A.本实验共有两组对照实验,①③和②③单一变量分别为唾液、牙齿的咀嚼和舌的搅拌,对照组有两个,分别是①和②,A错误。
B.①号和②号试管不能形成对照实验,共有两组变量分别是唾液、牙齿的咀嚼和舌的搅拌,未遵循单一变量原则,不可以探究唾液对馒头的消化作用,B错误。
C.将3支试管置于37℃温水中,目的是模拟人的口腔温度,该温度下唾液淀粉酶的活性最高,C正确。
D.滴加碘液后①号和②号变蓝;①号无唾液,对淀粉无分解作用,会变蓝。②号有唾液,对淀粉有分解作用,但是无牙齿的咀嚼和舌的搅拌,会导致分解不彻底,会变蓝;③号有唾液,对淀粉有分解作用,也有牙齿的咀嚼和舌的搅拌,彻底分解,不变蓝,D错误。
故选C。
17. 为了引导人们健康饮食,我国营养学家绘制了“平衡膳食宝塔”,有关分析正确合理是( )
A. 谷类食物含有最主要的供能物质糖类
B. 某同学了减肥,每天只吃蔬菜水果
C. 多吃豆类和瘦肉食物能预防坏血病
D. “上学族”健康三餐能量摄入比应为2:3:5
【答案】A
【解析】
【分析】合理膳食是能够满足人体对营养物质和能量需要的膳食,这种膳食所含的各种营养物质的比例合适、互相搭配合理,利于人体的生长发育。
平衡膳食宝塔中自下而上所代表的食物中含有的主要营养物质分别是:糖类、维生素和无机盐、蛋白质、脂肪五类。
【详解】A.谷类食物含有最主要的供能物质糖类,是最主要的供能物质,A正确。
B.我们要合理膳食,均衡营养,才能保证身体健康,同学为了减肥每天只吃水果和蔬菜的做法会造成营养不良,从而影响健康,B错误。
C.蔬菜水果富含有丰富的维生素C,可预防坏血病。豆类和瘦肉食物富含蛋白质,不能预防坏血病,C错误。
D.每天要一日三餐,按时进餐,合理膳食要求早、中、晚餐的能量摄入分别占30%、40%、30%,D错误。
故选A。
18. 在“观察小鱼尾鳍内血液的流动”实验时,显微镜下观察到的血液流动情况如下图,下列相关叙述不正确的是( )
A. 实验时要挑选尾鳍色素少的活的小鱼
B. 用浸湿的棉絮包裹住小鱼头部的鳃盖和躯干部
C. 图中②是毛细血管,血管中的红细胞单行通过
D. 血流速度①>②>③
【答案】D
【解析】
【分析】动脉内的血液流动方向是从主干流向分支;静脉内的血液流动方向是从分支流向主干;毛细血管管腔小,红细胞只能呈单行通过。
图中:①小动脉、②毛细血管、③小静脉。
【详解】A.用显微镜观察时,若尾鳍的色素较多时,不易观察到红细胞单行通过的情况,所以应该选择尾鳍色素少、活的小鱼,A正确。
B.小鱼生活在水中,用鳃呼吸,来获得水中的溶解氧,因此在观察小鱼尾鳍内血液的流动的实验过程中用浸湿的棉絮包裹住小鱼的鳃盖和躯干部,利于小鱼呼吸,B正确。
C.图中②是毛细血管,血管中的红细胞单行通过,C正确。
D.血流速度①小动脉>③小静脉>②毛细血管,D错误。
故选D。
19. 根据下列图示的描述,错误的是( )
A. 甲图中的血管表示的是动脉血管
B. 若图乙中b表示肾小球,则C血管里流的是动脉血
C. 丙图中,若曲线代表氧气的变化,则线段B表示组织细胞间的毛细血管
D. 丙图中,如果曲线代表二氧化碳的变化,则血管B表示组织细胞间的毛细血管
【答案】D
【解析】
【分析】(1)体循环的路线是:左心室→主动脉→各级动脉→身体各部分的毛细血管网→各级静脉→上、下腔静脉→右心房,血液流经组织细胞时,血液与组织细胞进行气体交换,血液中氧气进入组织细胞,组织细胞产生的二氧化碳进入血液,因此血液由含氧丰富的动脉血变成含氧少的静脉血。
(2)肺循环的路线是:右心室→肺动脉→肺部毛细血管→肺静脉→左心房,血液流经肺泡时,与肺泡进行气体交换,血液中的二氧化碳进入肺泡,肺泡中的氧进入血液,因此血液由含氧少的静脉血变成含氧丰富的动脉血。
(3)动脉内的血液流动方向是从主干流向分支;静脉内的血液流动方向是从分支流向主干;毛细血管管腔小,红细胞只能成单行通过。
【详解】A.甲图A血管的血液由主干流向分支,因此A血管是动脉,A正确。
B.图乙中b表示肾小球,则A入球小动脉和C出球小动脉里都流动脉血,B正确。
C.丙图中,如果曲线代表氧气的变化,图丙中显示血液流经血管B时氧气减少,因此血管B表示组织细胞间的毛细血管,C正确。
D.丙图中,如果曲线代表二氧化碳的变化,图丙中显示血液流经血管B时二氧化碳减少,因此血管B表示肺泡周围的毛细血管,D错误。
故选D。
【点睛】解答此类题目的关键是理解掌握血液循环的途径和血液变化。
20. 下列关于呼吸系统部分器官功能的叙述中,不正确的是( )
A. 鼻腔有清洁、温暖和湿润空气的作用
B. 呼吸道由骨或软骨做支架,能够保证气体的顺畅通过
C. 尘肺说明呼吸道对气体的处理能力是有限的
D. 喉是人体消化道和呼吸道的共同器官
【答案】D
【解析】
【分析】呼吸系统由呼吸道和肺组成,呼吸道包括鼻、咽、喉、气管、支气管,呼吸道一方面保证气体的顺畅通过,另一方面能使吸入的气体温暖、清洁和湿润,但呼吸道对气体的处理能力是有限的。肺是进行气体交换的器官。
【详解】A.鼻腔内有鼻毛,可阻挡进入的灰尘,有清洁作用;鼻腔内的黏膜能分泌黏液,能够湿润空气;黏膜中分布着丰富的毛细血管,能够温暖气体。因此,鼻腔由清洁、温暖和湿润空气的作用,A正确。
B.呼吸道的骨或软骨做支架,能够保证气体顺畅通过,B正确。
C.呼吸道虽然能够对吸入的空气进行处理,但是处理能力是有一定的限度的,长期在粉尘比较多的场所工作,呼吸道对粉尘的处理能力有限,会导致一部分粉尘进入肺部,使患者出现胸闷、呼吸困难等症状,C正确。
D.消化道由口腔、咽、食道、胃、小肠、大肠和肛门组成,呼吸道包括鼻、咽、喉、气管、支气管,因此,消化道和呼吸道共有的结构是咽,D错误。
故选D。
21. 甲、乙、丙、丁四种组织处的毛细血管中,氧气与血红蛋白的结合情况如图所示,请分析,新陈代谢最旺盛的是( )
A. 甲B. 乙C. 丙D. T
【答案】A
【解析】
【分析】红细胞内富含血红蛋白,血红蛋白在氧浓度高的地方与氧结合,在氧浓度低的地方与氧分离,所以红细胞的功能是运输氧气。
【详解】血红蛋白在氧浓度高的地方与氧结合,在氧浓度低的地方与氧分离;图中乙、丙、丁血红蛋白与氧气的结合率都高于甲,说明甲处的氧气大多与血红蛋白分离,进行呼吸作用了,因此甲处新陈代谢最旺盛。
故选A。
22. 根据下面的曲线图,判断正确的一项是( )
A. 图一中②能运载血细胞、运输营养物质和废物
B. 图二是三种营养物质在消化道各部位被消化的程度曲线,Y曲线表示蛋白质的主要消化场所是胃
C. 图三是某人在一次平静呼吸中肺内气压的变化曲线,BC段表示肺完成一次吸气过程
D. 图四是某人在饭前、饭后血糖含量的变化曲线,引起CD段快速下降的激素是胰岛素
【答案】D
【解析】
【分析】图一:①红细胞、②白细胞、③血小板、④血浆;图二:A口腔、B咽和食道、C胃、D小肠、E大肠。X表示淀粉的消化、Y表示蛋白质的消化、Z表示脂肪的消化。图三:AB段表示吸气,BC段表示呼气。
【详解】A.图一中④血浆能运载血细胞、运输营养物质和废物,②白细胞能吞噬病菌,A错误。
B.图二Y曲线表示蛋白质的消化过程,但是蛋白质消化的主要场所是小肠,B错误。
C.图三是某人在一次平静呼吸中肺内气压的变化曲线,BC段肺内气压大于外界气压,表示呼气,C错误。
D.图四是某人在饭前、饭后血糖含量的变化曲线,BC段表示餐后血糖上升,CD段表示胰岛素分泌增加使血糖降低,D正确。
故选D。
23. 司机看见红灯后立即踩刹车的反应,我们称之为反射。如图是反射弧结构示意图,下列说法中不正确的是( )
A. S感受器,M是效应器
B. 兴奋的传导方向是S→I→II→III→M
C. I是传出神经,III是传入神经
D. 若图示为膝跳反射的反射弧,则II代表脊髓的神经中枢
【答案】C
【解析】
【分析】分析图可知:S感受器、Ⅰ传入神经、Ⅱ神经中枢、Ⅲ 传出神经、M效应器。据此答题。
【详解】A.分析图可知:S感受器、Ⅰ传入神经、Ⅱ神经中枢、Ⅲ 传出神经、M效应器,正确。
B.兴奋的传导方向是:S感受器→Ⅰ传入神经→Ⅱ神经中枢→Ⅲ 传出神经→M效应器,正确。
C.分析图可知:S感受器、Ⅰ传入神经、Ⅱ神经中枢、Ⅲ 传出神经、M效应器,错误。
D.膝跳反射属于简单反射,神经中枢位于II脊髓,正确。
故选C。
24. 近日教育部印发《2023年全国综合防控儿童青少年近视重点工作计划》,聚焦近视防控,联合开展行动。下图中能正确表示近视成像以及矫正办法的是( )
A. ①和③B. ①和④C. ②和③D. ②和④
【答案】C
【解析】
【分析】题目考查异常眼的成因和矫正方法,据此答题。
【详解】近视眼:如果晶状体的凸度过大大,或眼球前后径过长,形成的物像就会落在视网膜的前方,形成近视眼,戴凹透镜加以矫正。②图是近视眼示意图,③佩戴凹透镜矫正。
远视眼:如果眼球晶状体的曲度过小,远处物体反射来的光线通过晶状体折射后形成的物像,就会落在视网膜的后方造成的,戴凸透镜进行矫正。①图是远视眼示意图,④佩戴凸透镜矫正。故C符合题意,ABD不符合题意。
故选C
25. 体重相似、发育正常的甲、乙、丙三只小狗,对甲、乙狗分别做不同的手术处理,丙狗不做处理。几个月后测得各自血液中两种激素含量如下表(单位:微克/100毫升),下列叙述,错误的是( )
A. 甲切除了甲状腺,乙切除了垂体
B. 甲发育正常,乙发育停滞
C. 丙作对照,生长发育正常
D. 生长激素和甲状腺激素均由内分泌腺产生
【答案】B
【解析】
【分析】垂体分泌生长激素,有促进生长的作用;甲状腺分泌甲状腺激素,促进人体生长发育的作用。
【详解】A、甲组的小狗甲状腺激素过少,因此甲组切除的是甲状腺,乙组的小狗生长激素含量过低,切除的是垂体,A正确;
B、甲状腺激素是由甲状腺分泌的,有促进人体生长发育的作用,因此甲组的小狗会发育迟缓,生长停滞。乙组生长激素是由垂体分泌的,有促进生长的作用,因此乙组的小狗会生长缓慢,发育正常,B错误;
C、通过分析此实验表中的数据可知,丙不做任何处理,甲乙分别切除某种内分泌腺,因此丙组是对照组,甲乙是实验组,C正确;
D、垂体分泌生长激素,甲状腺分泌甲状腺激素,垂体和甲状腺都属于内分泌腺,D正确。
【点睛】只要熟练掌握了生长激素和甲状腺激素的作用,结合分析本探究中的表格数据,即可解答。
第Ⅱ卷(共50分)
二、非选择题(从26--32共七个大顺,每空1分,共50分)
26. 图甲是某校生态保护志愿者在研究某草原生态系统时绘制的碳循环模式图,A、B、C、D表示生态系统的成分,①②③为特定的生理过程;图乙是该生态系统中的食物网。请据图分析并回答问题:
(1)在生物学上,把空气、光照、水分、鼠、兔等影响草生活和分布的因素统称为______。
(2)图二中过程①代表______,对维持生物圈中______平衡起重要作用:过程③中的碳以______形式进行传递。
(3)作为一个完整的生态系统,图乙中还缺少的组成成分是图甲中的______(填字母)。该生态系统的能量最终来源于______。请写出理论上猫头鹰获取能量最多的一条食物链于______
(4)由于人类大量捕捉野生蟾蜍,最终导致该生态系统遭到严重破坏,说明生态系统具有的______能力是有限的。
【答案】(1)生态因素
(2) ①. 光合作用 ②. 碳—氧平衡 ③. 二氧化碳
(3) ①. A、D ②. 太阳能 ③. 草→食草鸟→猫头鹰 (4)自动调节
【解析】
【分析】一个完整的生态系统包括生物部分和非生物部分,非生物部分包括阳光、空气、水、温度等,生物部分由生产者(植物)、消费者(动物)和分解者(细菌、真菌)组成。食物链反映的是生产者与消费者之间吃与被吃的关系,所以食物链中不应该出现分解者和非生物部分。食物链的正确写法是:生产者→初级消费者→次级消费者.….注意起始点是生产者。生态系统具有一定的自动调节能力,但这种自动调节能力有一定限度,如果外界干扰超过了这个限度,生态系统就会遭到破坏。观图可知:A表示二氧化碳、B表示生产者、C表示消费者、D表示分解者,①表示光合作用、②表示捕食关系、③表示分解作用,解答即可。
【小问1详解】
在生物学上,把空气、光照、水分、鼠、兔等影响草生活和分布的因素统称为生态因素,包括生物因素和非生物因素。
【小问2详解】
植物体利用光合作用吸收二氧化碳,因此图中①所代表的生理过程是光合作用。绿色植物在光合作用中制造氧,超过了自身呼吸作用对氧的需要,其余的氧都以气体形式排到了大气中;绿色植物还通过光合作用,不断消耗大气中的二氧化碳,这样就维持了生物圈中二氧化碳和氧气的相对平衡,简称碳——氧平衡。过程③表示分解者的分解作用,所以过程③中的碳以二氧化碳形式进行传递,这是生态系统中的D分解者完成的。
【小问3详解】
图乙中的草属于生产者,各种动物属于消费者,作为一个完整的生态系统,图乙中缺少的成分是A非生物部分和D分解者。
绿色植物通过叶绿体,利用光能把二氧化碳和水合成有机物,并储存能量,同时释放出氧气,有机物中储存着来自太阳的能量,故生态系统的能量最终来源于太阳能。
此食物网有5条食物链即:①草→食草鸟→猫头鹰;②草→昆虫→食虫鸟→猫头鹰;③草→昆虫→蜘蛛→食虫鸟→猫头鹰;④草→昆虫→蜘蛛→蟾蜍→蛇→猫头鹰;⑤草→昆虫→蟾蜍→蛇→猫头鹰。绿色植物固定的太阳光能沿着食物链是单向传递,逐级递减的,猫头鹰获取能量最多的一条食物链即最短的:草→食草鸟→猫头鹰。
【小问4详解】
在生态系统中,各种生物的数量和所占比例是相对稳定的,这说明生态系统具有一定的自动调节能力。由于人类大量捕捉野生蟾蜍,最终导致该生态系统遭到严重破坏,说明生态系统具有的自动调节能力是有限的。
27. 显微镜是重要的实验仪器,请据图回答相关问题。
(1)对光时应转动[ ]_________,使低倍物镜对准通光孔;选用一个较大光圈并转动[③]_________,从而通过目镜看到明亮的圆形视野。
(2)甲同学观察洋葱鳞片叶表皮细胞,显微镜目镜为8×,物镜有10×和40×两种,此时该显微镜的最大放大倍数是_________。
(3)图中A~D为用显微镜观察洋葱鳞片叶表皮细胞临时装片的几个视野,要使视野由A变为B应将装片向_________方方向移动;要使视野从C(模糊物像)变为D(清晰物像),应调节显微镜的[ ]_________。
(4)乙同学若观察草履虫,应从培养液的_________(表层/中层/底层)吸一滴培养液,放在载玻片上进行观察。
(5)用显微镜观察蚕豆叶片的结构时,发现_________(上表皮、下表皮)气孔较多。
【答案】(1) ①. ②转换器 ②. 反光镜
(2)320倍 (3) ①. 右下 ②. ⑤细准焦螺旋 (4)表层
(5)下表皮
【解析】
【分析】(1)显微镜对光的正确步骤是:先转动转换器,使低倍物镜对准通光孔,再转动遮光器,使一较大的光圈对准通光孔,最后左眼注视目境,转动反光镜,使光线通过通光孔反射到镜筒内,通过目镜,可以看到白亮的视野。
(2)显微镜的放大倍数是目镜的放大倍数乘以物镜的放大倍数。图中①目镜,②转换器,③反光镜,④粗准焦螺旋,⑤细准焦螺旋。
【小问1详解】
使用显微镜观察切片时,对光的正确步骤是:先转动转换器,使低倍物镜对准通光孔,再转动遮光器,使一较大的光圈对准通光孔,最后左眼注视目境,转动反光镜,使光线通过通光孔反射到镜筒内,通过目镜,可以看到白亮的视野。因此对光时应转动②转换器,使低倍物镜对准通光孔,选用一个较大光圈并转动反光镜,使光线通过通光孔反射到镜筒内,通过目镜,可能看到白亮的视野。
【小问2详解】
显微镜的放大倍数越大,视野就越小,看到的细胞就越大,看到的数目越少;显微镜的放大倍数越小,视野就越大,看到的细胞就越小,但数目越多;显微镜的放大倍数的计算是目镜的放大倍数乘以物镜的放大倍数,题中显微镜的镜头组合有两种:一种是8倍×10倍,放大倍数是80倍;一种是8倍×40倍,放大倍数是320倍。
【小问3详解】
显微镜下看到的物像不但上下颠倒而且左右相反,视野A中的物像位于右下方,说明实物位于左上方,视野B中的物像位于中央,说明实物也位于中央;要使物像从视野A变为视野B的状态,应将装片也向右下方移动,这样实物就移到了中央,物像自然也在中央了;物像C不清晰,物像D清晰,要想使物像从视野C变为视野D的状态应用细准焦螺旋进行调节。
【小问4详解】
草履虫是好氧型生物,而培养液的表层氧气多,所以培养液表层的草履虫多。所以观察草履虫的实验中,为了吸取草履虫,应吸取培养液表层。
【小问5详解】
大多数陆生植物的气孔主要分布在下表皮。用显微镜观察蚕豆叶片的结构时,发现下表皮气孔较多。
28. 图甲表示某种细胞模式图,ABC表示菜豆及其发育过程。请据图回答问题,
(1)在甲图中,对细胞有害的物质不易进入细胞,细胞中有用的物质也不会自由的流出细胞,是因为[ ]_________在起着极为重要的作用。
(2)洋葱鳞片叶常显紫色,是因为[ ]_________里贮藏有紫色物质。
(3)图A表示菜豆种子,一个豆荚中往往有多粒种子是因为_________。
(4)菜豆种子萌发时,为其提供营养的是图B中的[ ]_________,首先突破种皮的结构是[ ]_________,菜豆种子萌发过程中,有机物的变化是_________。
【答案】(1)2细胞膜
(2)5液泡 (3)菜豆花的子房里有多个胚珠
(4) ①. ⑤子叶 ②. ②胚根 ③. 先减少后增多
【解析】
【分析】图甲:1细胞壁、2细胞膜、3叶绿体、4细胞核、5液泡、6细胞质。菜豆种子的结构:①种皮、②胚根、③胚轴、④胚芽、⑤子叶、⑥根。
【小问1详解】
2细胞膜具有保护和控制物质进出的作用(选择透过性)。细胞膜将细胞内部与外界环境分开,使细胞拥有一个比较稳定的内部环境。细胞膜能让有用的物质进入细胞,有害的物质挡在外面,同时把细胞产生的废物排到细胞外。
【小问2详解】
植物细胞的5液泡内含细胞液,细胞液中溶解有多种物质,如或甜味或辣味的物质、色素以及糖类、无机盐、蛋白质等营养物质,洋葱鳞片叶常显紫色,是因为5液泡里贮藏有紫色物质。
【小问3详解】
经历传粉和受精两个重要的过程,受精后子房就会形成果实,子房壁发育成果皮,胚珠发育成种子。图A表示菜豆种子,一个豆荚中往往有多粒种子是因为菜豆花的子房里有多个胚珠。
【小问4详解】
菜豆种子萌发时,⑤子叶提供营养;②胚根首先突破种皮;种子萌发未长出真叶前期,只能通过呼吸作用分解子叶中储存的有机物供种子萌发所用,故种子中的有机物减少,子叶慢慢萎缩消失。种子长出根和叶,形成幼苗。能通过根从土壤中吸收水和无机盐,通过叶进行光合作用合成有机物,故幼苗中有机物逐渐增多。幼苗光合作用合成的有机物多于呼吸作用分解的有机物有机物在植物体内得以积累。菜豆种子萌发过程中,有机物的变化是先减少后增多。
29. 某生物兴趣小组的同学为探究植物的生命活动,用天竺葵做实验材料,设计了图一所示的A、B、C三个实验装置,图二为天竺葵叶片的横切面结构示意图。实验在夏天晴朗的上午进行。请据图分析回答。
(1)中午,兴趣小组的同学看到图一中有的塑料袋内壁上有一些小水珠,凝结成小水珠的水蒸气是通过图二中[ ]_________(填写数字序号和结构名称)散失出来的。
(2)凝结成小水珠的水蒸气主要来自植物的_________作用,若要探究叶是植物进行这一生理活动的主要器官,应选取_________(填图一中装置的字母)两组实验装置进行对照。
(3)下午,同学们打开图一装置中塑料袋的袋口,发现有的塑料袋内的气体可以使带火星的细木条复燃,说明植物释放的气体为_________,这些气体来自植物的_________作用,这一生理过程主要发生在叶片结构中的[ ]_________。
【答案】(1)⑥气孔 (2) ①. 蒸腾 ②. AC
(3) ①. 氧气##O2 ②. 光合 ③. ②叶肉
【解析】
【分析】蒸腾作用是指植物体内的水分通过叶片的气孔以水蒸气的形式散发到大气中去的一个过程,叶片是蒸腾作用的主要部位。光合作用,绿色植物通过叶绿体,利用光能,把二氧化碳和水转化成储存着能量的有机物,并释放氧气的过程。光合作用主要在叶绿体中进行,主要器官是叶。其实质是有机物合成,储存能量。题图二中,①上表皮,②叶肉,③下表皮,④保卫细胞,⑤叶脉,⑥气孔。
【小问1详解】
水分以气体状态通过叶片表皮上的⑥气孔(由两个呈半月形的④保卫细胞围成的空腔)从植物体内散失到植物体外的过程叫做蒸腾作用,晴天的中午,植物的蒸腾作用旺盛,通过气孔散失的水蒸气会在塑料袋内壁上凝结成小水珠。
【小问2详解】
由第(1)小题详解可知,凝结成小水珠的水蒸气主要来自植物的蒸腾作用。根据探究实验中对照实验的单一变量原则,在“探究叶是植物进行这一生理活动的主要器官”时,应以叶为唯一变量,故只能选择题图一中的AC两个装置,B装置中的土壤中的水分会对实验结果造成干扰。
【小问3详解】
氧气具有助燃作用。因此有的塑料袋内的气体可以使带火星的细木条复燃,说明植物释放的气体为氧气。结合分析,它来自于植物的光合作用。叶片的结构中,①上表皮、③下表皮、⑤叶脉中都没有叶绿体,因此不能进行光合作用;②叶肉内含有叶绿体,因此能进行光合作用。所以叶片中主要进行光合作用的结构是叶肉。
30. 图甲是心脏结构图,图乙是人体血液循环模式图,请据图回答下列问题。
(1)图甲中,从心脏壁的厚薄来看,心脏四腔中[ ]_________的壁最厚,此结构特点有利于增加血液进入血管[ ]_________的压力,把血液输送到全身的毛细血管,体现了_________的生物学观点。
(2)图甲所示心房与心室之间,心室与动脉之间都有能开闭的_________,并且它们只能_________开放,防止血液倒流。
(3)图乙中E是_________,其内流的是_________血。G和H所代表的气体分别是_________。
【答案】(1) ①. ⑨左心室 ②. ⑤主动脉 ③. 生物的结构与功能相适应
(2) ①. 瓣膜 ②. 朝一定的方向
(3) ①. 肺静脉 ②. 动脉 ③. 二氧化碳、氧气
【解析】
【分析】题图甲中:图中①上腔静脉、②右心房、③右心室、④下腔静脉、⑤主动脉、⑥肺动脉、⑦肺静脉、⑧左心房、⑨左心室。图乙中:A右心房、B左心房、C右心室、D左心室、E肺静脉、F肺动脉,G二氧化碳、H氧气。
【小问1详解】
左心室的收缩把血液输送到全身,而右心室的收缩把血液输送到肺,二者相比,左心室输送血液的距离长,与功能上的差别相适应,左心室的壁比右心室的壁厚。因此,体循环相对于肺循环运输血液的距离较远,所以⑨左心室壁最厚,肌肉收缩更有力。此结构特点有利于增加血液进入血管⑤主动脉的压力,把血液输送到全身的毛细血管,体现了生物的结构与功能相适应的生物学观点。
【小问2详解】
心房与心室之间、心室与动脉之间,都有能开闭的瓣膜,这些瓣膜只能向一个方向开。心房与心室之间的瓣膜为房室瓣,心室与动脉之间瓣膜为动脉瓣。房室瓣只能朝向心室开,动脉瓣只能朝向动脉开。这样就保证了血液只能按一定的方向流动,血液只能从心房流向心室,从心室流向动脉,而不能倒流。
【小问3详解】
图乙中E是肺静脉,内流动脉血;血液与组织细胞之间的气体交换,交换的结果是由含氧丰富的动脉血变成含氧少的静脉血。所以G代表二氧化碳、H代表氧气。
31. 如图1表示人体某些生理活动示意图,其中①-⑤表示体内的生理过程,a-d表示某种或某类物质。请据图并分析回答问题:
(1)图1中的a表示的物质是_________,①所示a通过消化道壁进入循环系统的过程叫做_________。
(2)图1中的过程②表示_________,是通过_________实现的。
(3)图1所示正常人的d中不含有a,原因是过程[⑤]_________使a回到血液中。若某人体检时发现d的成分中含有红细胞和大分子蛋白质,则可能是肾单位中的_________结构发生病变导致的。
(4)图2表示液体d形成过程中尿素浓度的变化曲线,其中纵轴代表尿素浓度,横轴代表肾单位的组成结构,那么AB段表示的结构是_________。
(5)尿的形成是连续的,但成年人产生尿意时能够有意识地排尿,说明_________。
【答案】(1) ①. 葡萄糖 ②. 吸收
(2) ①. 肺泡与血液的气体交换 ②. 气体扩散作用
(3) ①. 肾小管的重吸收作用
②. 肾小球
(4)肾小管 (5)低级中枢受高级中枢的调控
【解析】
【分析】图示表示的是人体新陈代谢部分过程的示意图,包括了营养物质的消化和吸收、呼吸、尿的形成和排出等生理过程,其中的a、b、c、d代表的物质分别是葡萄糖、二氧化碳、氧气、尿液。①表示营养物质的吸收过程、②表示肺泡内的气体交换、③表示肺与外界的气体交换、④表示肾小球和肾小囊内壁的滤过作用、⑤表示肾小管的重吸收作用。
【小问1详解】
图中的a是淀粉消化后的产物,所以表示葡萄糖。消化后的营养物质通过消化道壁进入循环系统的过程叫吸收。所以图中①表示a通过消化道壁进入循环系统的过程叫吸收。
小问2详解】
过程②表示肺泡与血液的气体交换,气体总是由浓度高的地方向浓度低的地方扩散,直到平衡为止。肺泡中氧气的含量比血液中的多,而二氧化碳的含量比血液中的少,因此,氧气由肺泡扩散到血液里,二氧化碳由血液扩散到肺泡里。所以过程②肺泡内的气体交换,是通过气体的扩散作用实现的。
【小问3详解】
尿的形成要经过肾小球和肾小囊壁的滤过和肾小管的重吸收作用。当血液流经肾小球时,除了血细胞和大分子的蛋白质外,其他的如水、无机盐、尿素、葡萄糖会滤过到肾小囊腔形成原尿;当原尿流经肾小管时,其中大部分水、部分无机盐和全部的葡萄糖被重新吸收回血液,而剩下的如尿素、一部分无机盐和水等由肾小管流出形成尿液。d是尿液,a是葡萄糖。原尿的成分主要有:水、无机盐、尿素、葡萄糖,形成尿的过程中,全部的葡萄糖、大部分的水、部分无机盐要被肾小管重吸收回到血液。所以正常人的d中不含有a,原因是过程⑤肾小管的重吸收作用使a回到血液中。正常的尿液中不会有蛋白质和红细胞,若出现了,可能是肾小球有炎症通透性增强使本来不能过滤的红细胞、蛋白质被过滤到原尿内,而肾小管对红细胞、蛋白质没有重吸收作用导致的。
【小问4详解】
)如图2表示液体d形成过程中尿素浓度的变化曲线,其中纵轴代表尿素浓度,横轴代表肾单位的组成结构,那么AB段表示的结构是肾小管,因为肾小管能重吸收大部分的水,而不重吸收尿素,所以尿素含量会明显增高。
【小问5详解】
尿的形成是连续的,但人体排尿是间断的,这是因为膀胱具有暂时储存尿液的功能,成年人产生尿意时能够有意识地排尿,说明低级神经中枢的活动受大脑皮层的控制。
32. 小爽的手不小心被蜜蜂蛰过。今年春游时,小爽只要在花中看见蜜蜂就躲的远远的。根据小爽的经历和反射图解,分析回答问题:
(1)完成反射的结构基础叫_________。小爽的手被蜜蜂蛰立刻缩回,请写出小爽缩手反射的神经冲动传导途径:_________(用序号和箭头表示)。
(2)小爽看见蜜蜂,光线主要经过_________的折射,成像在[ ]_________上,最终在_________形成视觉。
(3)小爽的手被蛰立刻缩回,然后感觉到痛,说明脊髓有_________功能。被蛰后,小爽只要看见蜜蜂就躲的远远的,这属于_________反射。
【答案】(1) ①. 反射弧 ②. ①→②→③→④→⑤
(2) ①. 晶状体 ②. A视网膜 ③. 大脑皮层的视觉中枢
(3) ①. 反射 ②. 复杂
【解析】
【分析】观图可知:①感受器,②传入神经,③神经中枢,④传出神经,⑤效应器,A视网膜,B视神经,C上行传导束,D下行传导束。
【小问1详解】
神经调节的基本方式是反射,反射必须通过反射弧来完成,反射弧包括感受器、传入神经、神经中枢、传出神经和效应器,缺少任何一个环节反射活动都不能完成。在反射弧中,神经冲动的传导过程是:感受器接受刺激并产生神经冲动,然后神经冲动由传入神经传到神经中枢,神经中枢位于脊髓中央的灰质内(神经元细胞体集中的部位),能接受神经冲动,产生新的神经冲动(即做出指令),传出神经再将来自神经中枢的神经冲动传至效应器,最后由效应器接受神经冲动并作出相应的反应。可见,该题中神经冲动的传导方向为:①感受器→②传入神经→③神经中枢→④传出神经→⑤效应器。
【小问2详解】
光线主要经过晶状体的折射作用,落到A视网膜上,形成清晰的物像,物像刺激视网膜上的感光细胞,产生神经冲动,神经冲动沿着视神经传到大脑皮层,形成视觉。(5)手指被蜇后立即缩手属于生来就有的非条件反射。看见蜜蜂就躲的远远的,是在非条件反射的基础上建立的条件反射。该反射必须由大脑皮层的中枢参与才能完成。
【小问3详解】
手指被蜜蜂蜇后立即缩回是简单反射,说明脊髓具有反射功能。复杂反射又叫条件反射,是出生后在生活过程中逐渐形成的反射,神经中枢位于大脑皮层,复杂反射能使人体更好地适应外界多变的环境。被蛰后,小爽只要看见蜜蜂就躲的远远的,这属于复杂反射。编号
数量(粒)
水
温度
现象
原因
1
10
无水
25℃
不萌发
没有一定的水分
2
10
适量水
25℃
?
3
10
适量水
0℃
不萌发
温度不适宜
4
10
过多水
25℃
不萌发
?
区别与联系
光合作用
呼吸作用
区别
部位
含有叶绿体的细胞
所有的活细胞
条件
光
有光、无光均可
原料
二氧化碳、水
有机物、氧气
产物
有机物、氧气
二氧化碳、水
能量转变
制造有机物,储存能量
分解有机物,释放能量
联系
如果没有光合作用制造的有机物,呼吸作用就无法进行。这是因为呼吸作用所分解的有机物正是光合作用的产物。呼吸作用所释放的能量正是光合作用储存在有机物中的能量。
如果没有呼吸作用,光合作用也无法进行。这是因为植物进行光合作用的时候,原料的吸收和产物的运输所需要的能量,正是呼吸作用释放出来的。
呼吸作用和光合作用是互相依存的关系。
组别
生长激素
甲状腺激素
甲
5.8
0.1
乙
0.1
2.8
丙
6
3
相关试卷
这是一份山东省临沂市沂水县2023-2024学年七年级上学期期末生物试题,共9页。试卷主要包含了本卷共8页,分Ⅰ、Ⅱ两卷,打赢脱贫攻坚战,产业扶贫是关键等内容,欢迎下载使用。
这是一份精品解析:山东省临沂市郯城县2022-2023学年七年级下学期期末生物试题(解析版),共30页。
这是一份2022-2023学年山东省临沂市沂水县七年级(下)期中生物试卷(含解析),共25页。试卷主要包含了 人体分泌雄性激素的器官是, “谁言寸草心,报得三春晖”等内容,欢迎下载使用。

