2023-2024学年河南省安阳市内黄县物理八年级第一学期期末考试试题含答案
展开
这是一份2023-2024学年河南省安阳市内黄县物理八年级第一学期期末考试试题含答案,共13页。试卷主要包含了考生必须保证答题卡的整洁,对下列自然现象解释不正确的是等内容,欢迎下载使用。
学校_______ 年级_______ 姓名_______
考生请注意:
1.答题前请将考场、试室号、座位号、考生号、姓名写在试卷密封线内,不得在试卷上作任何标记。
2.第一部分选择题每小题选出答案后,需将答案写在试卷指定的括号内,第二部分非选择题答案写在试卷题目指定的位置上。
3.考生必须保证答题卡的整洁。考试结束后,请将本试卷和答题卡一并交回。
一、选择题(每题1.5分,共30题,45分)
1.有关热现象中说法正确的是( )
A.夏天吃雪糕时,周围有“白气”,是汽化现象
B.在北方,冬天会看到美丽的雾凇是空气凝固形成的
C.夏天,常用干冰给食品保鲜,这是利用了干冰熔化吸热
D.冬天,汽车玻璃起“雾”影响行车安全,是车内水蒸气液化形成的
2.下列关于声音的一些说法中,正确的是( )
A.钢琴家弹奏钢琴键盘的速度越快,声音的频率就越高
B.在深圳市深南路某处装有噪声检测装置,可以减弱噪音
C.宇航员能在太空中交流,说明声音可以在真空中传播
D.拉小提琴时,左手在小提琴上不同位置按弦,主要目的是改变声音的音调
3.东东正从远处向平面镜走来,下列说法正确的是
A.他的像变小,像与人的距离变大 B.他的像大小不变,像与人的距离变小
C.他的像变小,像与人的距离变小 D.他的像大小不变,像与人的距离变大
4.超声手术刀通过超声发射器,从不同方向向身体内的病变组织发射多束超声波,利用其能量准确“烧死”病变细胞,以下超声波的特点与该手术刀的治疗功能无关的是( )
A.方向性好B.穿透力强C.能量集中D.遇物反射
5.下列有关物理量的估测,符合实际的是( )
A.人的手指宽度约为10cm
B.一瓶标有“500mL”的矿泉水,其中水的质量约为0.5kg
C.人正常心跳一次的时间约为2s
D.洗热水澡时的水温约为66℃
6.目前天津的很多路口都安装了监控摄像头,如图所示,它可以拍摄违章行驶或发生交通事故的现场照片,下列光学器材的成像原理与监控摄像头相同的是( )
A.放大镜B.照相机C.投影仪D.潜望镜
7.对密度公式的理解,下列说法正确的是( )。
A.物体的密度跟质量成正比
B.物体的密度跟体积成反比
C.物体的密度是物质的一种属性,跟质量和体积无关
D.以上说法都是错误的
8.对下列自然现象解释不正确的是( )
A.液化石油气液化的方法是压缩体积B.雾凇的形成是凝固现象
C.樟脑丸变小升华吸收热量D.水蒸气遇冷液化形成了雾
9.用天平和量筒测量植物油的密度,下列四个步骤中不需要做的是( )
A.用天平称出烧杯的质量m1
B.将植物油倒入烧杯中并用天平称出烧杯和油的总质量m2
C.将烧杯中的油倒入量筒中,测出油的体积V
D.用天平测出倒掉油后的烧杯质量m3
10.下列有关物态变化的判断,正确的是
A.凝重的“霜”的形成是放热过程,是凝固现象
B.飘渺的“雾”的形成是吸热过程,是升华现象
C.晶莹的“露”的形成是放热过程,是液化现象
D.洁白的“雪”的形成是吸热过程,是凝华现象
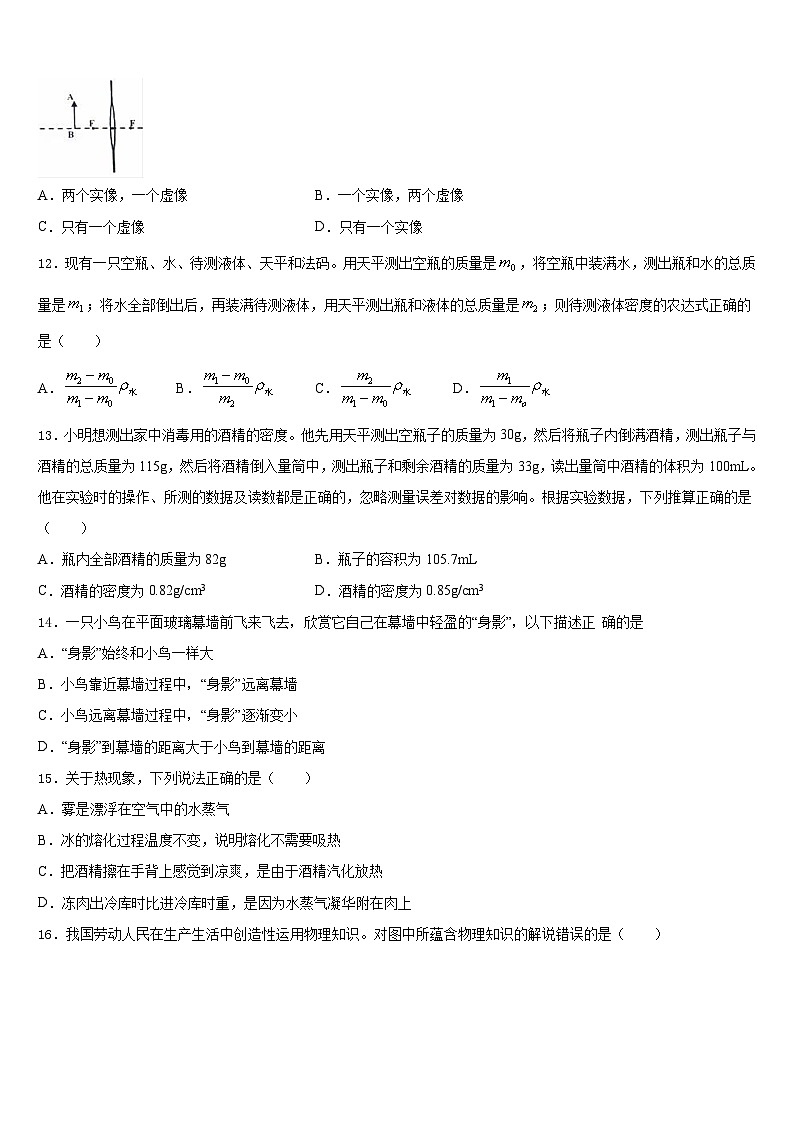
11.如图所示,竖直放置的不透光物体 (足够大)中紧密嵌有一凸透镜,透镜左侧两倍焦距处,有一个与主光轴垂直的物体AB,在透镜右侧三倍焦距处竖直放置一平面镜MN,镜面与凸透镜的主光轴垂直,B、N两点都在主光轴上,AB与MN高度相等,且与透镜上半部分等高.遮住透镜的下半部分,则该光具组中,物体AB的成像情况是( )
A.两个实像,一个虚像B.一个实像,两个虚像
C.只有一个虚像D.只有一个实像
12.现有一只空瓶、水、待测液体、天平和法码。用天平测出空瓶的质量是,将空瓶中装满水,测出瓶和水的总质量是;将水全部倒出后,再装满待测液体,用天平测出瓶和液体的总质量是;则待测液体密度的农达式正确的是( )
A.B.C.D.
13.小明想测出家中消毒用的酒精的密度。他先用天平测出空瓶子的质量为30g,然后将瓶子内倒满酒精,测出瓶子与酒精的总质量为115g,然后将酒精倒入量筒中,测出瓶子和剩余酒精的质量为33g,读出量筒中酒精的体积为100mL。他在实验时的操作、所测的数据及读数都是正确的,忽略测量误差对数据的影响。根据实验数据,下列推算正确的是( )
A.瓶内全部酒精的质量为82gB.瓶子的容积为105.7mL
C.酒精的密度为0.82g/cm3D.酒精的密度为0.85g/cm3
14.一只小鸟在平面玻璃幕墙前飞来飞去,欣赏它自己在幕墙中轻盈的“身影”,以下描述正 确的是
A.“身影”始终和小鸟一样大
B.小鸟靠近幕墙过程中,“身影”远离幕墙
C.小鸟远离幕墙过程中,“身影”逐渐变小
D.“身影”到幕墙的距离大于小鸟到幕墙的距离
15.关于热现象,下列说法正确的是( )
A.雾是漂浮在空气中的水蒸气
B.冰的熔化过程温度不变,说明熔化不需要吸热
C.把酒精擦在手背上感觉到凉爽,是由于酒精汽化放热
D.冻肉出冷库时比进冷库时重,是因为水蒸气凝华附在肉上
16.我国劳动人民在生产生活中创造性运用物理知识。对图中所蕴含物理知识的解说错误的是( )
A.自制简易冰箱利用蒸发吸热来保存食物
B.把鱼埋在冰粒中利用了冰温度较低且熔化吸热来保鲜鱼
C.北方冬天在菜窖里放几桶水是利用水凝固吸热来保存蔬菜
D.新疆坎儿井利用地下水管引水,减少水在输送过程中的蒸发
17.甲物质的密度为,乙物质的密度为,各取一定质量混合后密度为,假设混合前后总体积保持不变,则所取甲、乙两种物质的质量之比是( )
A.B.C.D.
18.如图所示的光学现象中,下列描述或解释正确的是( )
A.图(a)中,小孔成像是由于光沿直线传播,成的是倒立的虚像
B.图(b)中,人配戴的凹透镜可以矫正近视眼
C.图(c)中,平面镜中是狗狗的虚像,若狗狗后退像将变小
D.图(d)中,漫反射的光线杂乱无章,所以不遵循光的反射定律
19.月球表面有很多陨石撞击造成的大大小小的陨石坑,关于造成陨石坑大小不一的因素,下列猜测不合理的是( )
A.陨石的质量B.陨石的撞击速度C.被撞处的硬度D.被撞处是否在阴影中
20.如图四幅图中,分别表示近视眼成像情况和矫正做法的是( )
A.②①B.③①C.②④D.③④
21.2011年5月10日出版的《解放军报》刊发题为《亚丁湾,记者体验护航“十八般兵器”》的报道称,中国海军第五批护航编队的护航舰艇上,出现了一种神秘的声波武器——“金嗓子”,对索马里海盗构成了有效威慑.如图所示,若要阻挡这一武器的袭击,可以用薄薄的一层
A.真空带B.塑料板C.木板D.钢板
22.如图所示,用水壶烧水,水烧开后能看到壶嘴周有“白气”产生,其中a、b两位置有一处“白气”较浓。以下关于“白气”的描述正确的是( )
A.它是水蒸气,a处较淡B.它是水蒸气,b处较淡
C.它是小水滴,b处较浓D.它是小水滴,a处较浓
23.和谐号动车组列车与和谐型大功率机车的上线,宣告我国动车组开始了第六次大提速。从科学的角度看,当列车进站时,乘客需站在安全线外的原因是( )
A.车与人之间的空气流速减小,压强增大
B.车与人之间的空气流速减小,压强减小
C.车与人之间的空气流速加大,压强增大
D.车与人之间的空气流速加大,压强减小
24.在做凸透镜成像规律实验时,发现蜡烛距离凸透镜30cm的时候恰好得到一个等大的清晰的像。如果将凸透镜向蜡烛移动10cm,并移动光屏,则光屏上得到的像是( )
A.成倒立、放大的实像B.成正立、放大的虚像
C.不能成像D.成倒立、缩小的实像
25.在做“凸透镜成像的规律”实验时,某实验小组所描绘的图象如图所示.图中A、B、C三点分别与蜡烛在光具座上移动过程中的三个位置相对应.下列说法正确的是( )
A.凸透镜的焦距是 20cm
B.照相机是利用 A 点的成像原理制成的
C.蜡烛在 C 点时成倒立、缩小的实像
D.将蜡烛从 C 移到 A 的过程中,所成像逐渐变小
26.如图所示,能正确的描述冰的熔化过程的图象是( )
A.B.C.D.
27.做匀速直线运动的甲、乙两物体,它们通过的路程之比为2:3,所用的时间之比为1:2,则它们的速度之比为( )
A.3:4B.4:3C.1:1D.1:3
28.小明将钢质刻度尺的一端紧压在桌面上,另一端伸出桌面,改变尺子伸出桌面的长度,用大小相同的力拨动尺子,尺子振动的快慢不同,他听到的声音不同。这表明
A.声速与声源振动的幅度有关B.音色与声源振动的幅度有关
C.响度与声源振动的频率有关D.音调与声源振动的频率有关
29.如图所示,小红站在平面玻璃制的地铁安全门外候车。当安全门向两侧水平移动,缓慢打开时,小红在左右两侧平面玻璃中所成的像
A.都逐渐变小B.位置始终重合
C.随平面玻璃向两侧移动D.一个是实像,一个是虚像
30.下列各种常见的自然现象中,属于升华的是
A.春天,清晨河面淡淡的白雾B.夏天,玻璃上的水很快变干
C.秋天,瓦片上出现一层层霜D.冬天,室外冰冻的衣服变干
二、填空题(每空1分,共10题,20分)
31.如图所示,在“探究水的沸腾”实验中:测量工具除温度计外,还需要_____;实验中看到“白气”不断从烧杯中冒出,这些“白气”实质上是_____(选填“水蒸气”或“小水珠”)。
32.如图是一种新概念武器---次声武器,次声武器能发射频率低于____________Hz的次声波,使其与人体发生共振,致使共振的器官造成损伤,甚至导致人死亡。你认为次声武器___________(选填“能”或“不能”)用在科幻小说的太空大战中。
33.如图所示,左边刻度尺的分度值是______,被测物体的长度是______cm,合______m。右边被测圆的直径是______cm。
34.由于不良用眼习惯、偏食等因素的影响,青少年患近视的人数不断增长。图中的_______(选填“甲”或“乙”)可用来解释近视的成因,可选用_______来矫正(选填“凸透镜”或“凹透镜”)。
35.某种昆虫靠翅的振动发声,如果这种昆虫的翅膀振动频率是300Hz,人类______听到该频率的声音(填“能”或“不能”);蝴蝶飞过时我们听不见声音,蚊子靠近时却可以听见是因为蚊子翅膀振动的频率比蝴蝶要______(高或低);频率高于20000HZ的声波叫______。
36.某同学想测量一卷筒纸的长度,考虑到纸筒上绕的纸很长,不可能将纸全部拉直了再测量,他从纸筒标签上了解到:拉开后的纸厚度为 d。然后测出卷筒纸的内半径 r、外半径R 即可求得一卷筒纸的长度,则此卷筒纸的长度为____________________。
37.野生大象群也有自己的“语言”。研究人员录下象群“语言”交流时发出的声音,发现以2倍速度快速播放录音时,人耳能听到比正常播放时更多的声音。播放速度变为原来的2倍时,声波的频率是正常播放时的2倍,此时声音的音调________(选填“变高”、“变低”或“不变”),能听到更多声音的原因是________。
38.量筒内装有500ml的盐水,密度1.1g/cm3,由于蒸发,一段时间后,从量筒刻度上发现还剩400ml盐水,则剩余盐水密度是______g/cm3。
39.如图是某种物质熔化图象,它的熔点是_______℃,该物质是______(选填“晶体”或“非晶体”)从开始熔化到完全熔化,持续了______min。此过程中该物质处于______ 状态。(填 “固态“液态”“固液共存”)
40.计算速度的公式是___________,其中s表示___________,t表示___________,v表示___________。
三、实验题(每空1分,共2题,15分)
41.在探究“凸透镜成像规律”的实验中.
(1)如图甲,平行光正对凸透镜照射,光屏上出现一个最小最亮的光斑,则凸透镜的焦距f=_____cm.
(2)如图乙,光屏上呈现清晰的像,此像的性质是_____的实像.若保持蜡烛和光屏位置不变,移动透镜至_____刻度线处,光屏上能再次呈现清晰的像.
(3)如图丙,保持蜡烛位置不变,移动透镜至16cm刻度线处,则人眼在图中_____处能观察到烛焰的像.
(4)如图丁,在烛焰和凸透镜之间放一副眼镜,发现光屏上的像由清晰变模糊了,将光屏向透镜移动适当距离后光屏上再次呈现清晰的像.则该眼镜是_____眼镜(近视/远视).
42.如图甲所示,小明在“研究气泡的运动规律”的实验中,发现气泡运动得较快,测量时间的误差较大。如何使气泡运动得慢一些?气泡的运动快慢到底与哪些因素有关呢?小明做出了如下猜想:
猜想一:跟气泡的大小有关;
猜想二:跟玻璃管与水平面的坡角有关于是小明课后找了几位同学一起探究“气泡运动的快慢与气泡的大小、坡角有什么关系”。得到的数据如下(玻璃管内径8mm,气泡通过路程为80cm,玻璃管内液体为水):
(1)实验中,小明将标有刻度的玻璃管一端放在水平桌面上,另一端抬高,如图甲所示。为了完成实验,他还需要的器材有量角器、秒表、滴管、棉线和________;
(2)计时的起点“0”刻度线没有设定在玻璃管的底端,原因是_______;
(3)分析表一(或表二、表三)的数据,可以发现气泡运动的快慢随坡角的变化关系是:_________;
(4)分析表中第________(填表中实验序号)次实验数据可知,气泡运动的快慢与气泡的大小有关。在分析过程中,小明他们运用的科学方法是________(类比法/转换法/控制变量法);
(5)要使气泡运动得慢一些,小明他们选择的气泡大小为2cm,坡角大小应为_________(5°/45°/90°);请你猜想气泡运动的快慢还可能与_______有关。
四、计算题(每题10分,共2题,20分)
43.在今年抗击新冠肺炎疫情的工作过程中,空气净化消毒机发挥了不小的作用。其工作原理是将室内空气吸入并通过内部设备净化消毒后吐出。下表为某型号空气净化消毒机的有关参数。该机内部有一个探测电路,图甲为其简化后的电路图,电源电压为6V恒定,R0阻值为10Ω,R为气敏电阻,其阻值大小与有害气体浓度的关系如图乙所示。当电压感应装置探测到R两端的电压等于或小于4.5V时,净化消毒机即开始工作。求:
甲 乙
(1)该空气净化消毒机正常工作时的电流是多少?
(2)有害气体浓度达到多大时,空气净化消毒机开始工作?
(3)某房间长5m、宽4m、高3.5m,正常工作时,将该房间空气全部净化消毒完需要消耗多少电能?
44.油罐车一次最多能装满的汽油,已知汽油的价格为,密度为求:
(1)这辆油罐车的油罐容积是多少?
(2)若小车一次加油100元,可装多少千克汽油?
参考答案
一、选择题(每题1.5分,共30题,45分)
1、D
2、D
3、B
4、D
5、B
6、B
7、C
8、B
9、A
10、C
11、D
12、A
13、C
14、A
15、D
16、C
17、A
18、B
19、D
20、A
21、A
22、D
23、D
24、A
25、C
26、C
27、B
28、D
29、B
30、D
二、填空题(每空1分,共10题,20分)
31、秒表 小水珠
32、20 不能
33、0.1cm(或1mm) 1.93(最后一位为估计位) 0.0193 1.9
34、甲 凹透镜
35、能 高 超声波
36、
37、变高 部分次声波变成可听见声音
38、1.125
39、70 晶体 15 固液共存
40、 路程 时间 速度
三、实验题(每空1分,共2题,15分)
41、10.0 倒立、放大 40cm B 远视
42、刻度尺 刚开始时气泡不是匀速运动 气泡大小一定,随着坡角增大,气泡运动速度先增大后减小 1、6、11(或2、7、12或3、8、13或4、9、14或5、10、15) 控制变量法 5° 液体种类
四、计算题(每题10分,共2题,20分)
43、 (1)0.2A;(2)0.33%;(3)
44、 (1); (2) 。
表一
气泡大小1cm
坡角
时间/s
速度/cm·s-1
实验序号
1
15°
14.80
5.41
2
30°
13.10
6.11
3
45°
14.70
5.44
4
60°
17.70
4.52
5
90°
32.40
2.47
表二
气泡大小2cm
坡角
时间/s
速度/cm·s-1
实验序号
6
15°
22.47
3.56
7
30°
14.84
5.39
8
45°
12.16
6.58
9
60°
13.77
5.81
10
90°
19.95
4.01
表三
气泡大小4cm
坡角
时间/s
速度/cm·s-1
实验序号
11
15°
18.20
4.40
12
30°
13.40
5.97
13
45°
12.50
6.40
14
60°
13.50
5.93
15
90°
19.10
4.19
额定电压U(V)
频率f(Hz)
额定功率P(W)
每小时净化消毒空气的体积V0(m3/h)
220
50
44
140
相关试卷
这是一份河南省安阳市林州市2023-2024学年物理九年级第一学期期末考试试题含答案,共8页。试卷主要包含了考生要认真填写考场号和座位序号,下列过程中内能转化为机械能的是,下列有关导体的说法中正确的是等内容,欢迎下载使用。
这是一份2023-2024学年河南省安阳市名校物理八年级第一学期期末联考模拟试题含答案,共8页。试卷主要包含了一瓶矿泉水喝掉一半后,剩余水的等内容,欢迎下载使用。
这是一份河南省安阳市内黄县实验中学2023-2024学年八年级上学期期末物理试题,共8页。试卷主要包含了小明生病了,医生给他开了药等内容,欢迎下载使用。

