2023-2024学年江苏省无锡市和桥区八年级物理第一学期期末监测试题含答案
展开
这是一份2023-2024学年江苏省无锡市和桥区八年级物理第一学期期末监测试题含答案,共12页。试卷主要包含了考生必须保证答题卡的整洁,关于近视,下列说法中正确的是,下列几种估测最符合实际情况的是,关于重力说法正确的是,以下事例是利用声音传递能量的是等内容,欢迎下载使用。
学校_______ 年级_______ 姓名_______
考生请注意:
1.答题前请将考场、试室号、座位号、考生号、姓名写在试卷密封线内,不得在试卷上作任何标记。
2.第一部分选择题每小题选出答案后,需将答案写在试卷指定的括号内,第二部分非选择题答案写在试卷题目指定的位置上。
3.考生必须保证答题卡的整洁。考试结束后,请将本试卷和答题卡一并交回。
一、选择题(每题1.5分,共30题,45分)
1.元旦文艺晚会结束后班主任组织照合影,摄影师发现最边上的几位同学没有进入取景框内,下列关于摄影师的做法正确的是( )
A.照相机靠近同学,镜头向前伸B.照相机靠近同学,镜头向后缩
C.照相机远离同学,镜头向前伸D.照相机远离同学,镜头向后缩
2.下列设备与应用到的物理知识解释,其中正确的是
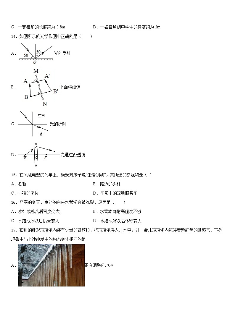
A.B超——利用超声波获得人体内部的信息
B.声呐——利用次声波测绘海底地形
C.验钞机——红外线使钞票上的荧光物质发光
D.遥控器——靠紫外线实现对电视机的控制
3.著名诗词:“满眼风光多闪烁,看山恰似走来迎;仔细看山山不动,是船行”,诗人在诗词中前后两次对山的运动的描述,所选择的参照物分别是
A.风和水B.风和地面C.山和船D.船和地面
4.关于近视,下列说法中正确的是( )
A.长时间看近处的物体,晶状体变薄,来自远处物体的光会聚在视网膜前
B.长时间看近处的物体,晶状体变厚,来自远处物体的光会聚在视网膜前
C.长时间看近处的物体,晶状体变薄,来自远处物体的光会聚在视网膜后
D.长时间看近处的物体,晶状体变厚,来自远处物体的光会聚在视网膜后
5.如图所示,国庆70周年阅兵时,加、受油机梯队通过天安门广场,加油机和受油机模拟了空中加油。如果说加油机是静止的,那么我们所选的参照物是( )
A.广场上的受检官兵B.天安门城楼
C.蓝天上的白云D.受油机
6.热现象在生活中随处可见,下列说法中正确的是( )
A.擦在皮肤上的酒精很快变干,这是升华现象,需要吸热
B.夏天,揭开冰棒包装后会看到冰棒冒“白气”,这是升华现象,需要吸热
C.秋天的早晨,花草上出现小露珠,这是液化现象,需要放热
D.冬天的早上,有时地面上会出现白色的霜,这是凝固现象,需要放热
7.下面是小明收集的人们生活和学习中的一些做法,其中正确的是:( )
A.在图书馆中大声交流B.学习时眼睛距离书本25cm左右
C.用红外线等鉴别假钞D.阳光下用平面镜照射同学的眼睛
8.下列几种估测最符合实际情况的是( )
A.一本八年级物理教材的质量约50g
B.大多数中学生的质量约为100kg
C.全新的2B铅笔长约18cm
D.一张试卷厚度大约0.75mm
9.关于重力说法正确的是
A.重力没有施力物体B.重力的方向竖直向下
C.有些物体有重心,有些没有重心D.漂浮在空中的气球不受重力作用
10.以下事例是利用声音传递能量的是( )
A.将超声波应用到倒车雷达B.医生用听诊器给病人诊断病情
C.利用次声波判断地震方位D.利用超声波排除人体内的结石
11.下列的估测中,最接近生活实际的是( )
A.一节物理课的时间约为40 s
B.中学生身高16dm
C.一根新铅笔的长约为10mm
D.运动会上中学生200米跑时间大约为20min
12.下列估测符合生活实际的是( )
A.成年人的步行速度约为1.1m/sB.人感觉舒适的温度是40℃
C.人的脉搏1s跳动约70次 D.教室的高度约为1.5 m
13.下列数据最接近生活实际的是( )
A.普通中学生步行的速度约为8m/sB.正常人1min的脉搏数约为70次
C.一支铅笔的长度约为0.8mD.一名普通初中学生的身高约为2m
14.如图所示的光学作图中正确的是( )
A.光的反射
B.平面镜成像
C.光的折射
D.光通过凸透镜
15.在风驰电掣的列车上,妈妈对孩子说“坐着别动”,其所选的参照物是( )
A.铁轨B.路边的树林
C.小孩的座位D.车厢里的流动服务车
16.严寒的冬天,室外的自来水管常会被冻裂,原因是( )
A.水结成冰以后密度变大B.水管本身耐寒程度不够
C.水结成冰以后质量变大D.水结成冰以后体积变大
17.密封的锤形玻璃泡内装有少量的碘颗粒,将玻璃泡漫入开水中,过一会儿玻璃泡内弥漫着紫红色的碘蒸气.下列现象中与上述碘发生的物态变化相同的是
A.正在消融的冰凌
B.花朵上形成的露珠
C.冬天冰冻的衣服晾干
D.冬天形成的雾凇
18.图是某大学研究小组研发的一种独特的复合材料——“石墨纸”.其成分以石墨为主,薄如纸张,比钢还要硬10倍且轻巧,还可以回收再利用.下列说法错误的是
A.与同体积的钢相比,石墨纸的质量较小
B.与钢相比,石墨纸的硬度较大
C.石墨纸是一种环保材料
D.石墨纸是绝缘体,不易导电
19.下列情况中,铁块的质量发生变化的是( )
A.铁块磨掉一个角B.铁块熔化成铁水
C.铁块轧成薄铁片D.铁块从地球运到月球
20.为了证明碘的升华,两位同学实验的方法如图甲、乙所示,两试管中都出现了紫色烟雾.已知碘的熔点是 114℃、沸点是 184.35℃、水的沸点是100℃、酒精灯火焰温度约为 400℃.由上述信息判断
A.乙的方法更能说明碘直接发生升华
B.实验过程中碘发生升华时要放热
C.碘升华是由液态变为气态
D.乙装置中,水沸腾后,试管内才会出现紫色的烟雾
21.如图所示.“海巡”轮配备有强声设备,可遥控定向远距离发射高达的警示音、语音等声波,主要用于对付海盗等人员.根据以上信息,下列说法中错误的是
A.声波具有能量
B.声波定向发射器的喇叭状外观可以减少声音分散,增大响度
C.护航官兵佩戴耳罩是为了在人耳处减弱噪声
D.强声设备发出的声波是次声波
22.许昌冬天的早晨,自来水龙头流出水的温度最接近( )
A.5℃B.20℃C.30℃D.40℃
23.下列诗词能用平面镜成像原理解释的是
A.明月松间照
B.长河落日圆
C.池水映明月
D.起舞弄清影
24.关于声现象,下列说法中正确的是( )
A.“公共场所不要大声喧哗”是要求人们在公共场所说话音调放低些
B.声音的传播需要介质,声音在传播过程中响度会减弱
C.关紧门窗后,屋外传来的声音明显变小,是由于固体不能传声
D.用大小不同的力敲击同一音叉,音叉发声的音色会不同
25.下列现象中不属于机械运动的是
A.一江春水向东流 B.心潮澎湃 C.海水奔腾 D.流星似箭
26. “吹制玻璃工艺”是用一个管子插入加热熔化后的玻璃,在室温下不停的转动和吹气,使料泡不断胀大,再使用手工工具塑造出各种造型在吹制过程中,玻璃的温度随时间而变化,下列图象最能正确反映这一变化的是( )
A.B.C.D.
27.小明学习了物理之后对生活中的现象非常感兴趣,他对身边一些常见的物理量进行估测,以下估测数据,不符合实际的是( )
A.发高烧时人体温度可达40℃
B.中学生的脉搏跳动一般每分钟约65次左右
C.校运会百米赛跑,冠军同学平均速度可15 m/s
D.一位中学生身高约1.6m
28.甲、乙两个物体做匀速直线运动,它们的速度比,它们通过相同路 程所用的时间比是( )
A.B.C.D.
29.在银行和商场,人们使用验钞机来辨别钞票的真伪,这主要是利用( )
A.紫外线可以杀菌
B.紫外线的穿透力强
C.紫外线能使荧光物质发光
D.紫外线可以传递光能
30.质量和体积都相等的三个空心球,分别由铝、铁、铜制成,已知,由此可得三个球空心部分体积的关系是
A.铜球的最大B.铁球的最大C.铝球的最大D.一样大
二、填空题(每空1分,共10题,20分)
31.晚上,在桌面上铺上一张白纸,把一块小平面镜平放在纸上,让手电筒的光正对着平面镜照射,如图所示,从侧面看去,白纸是 ________ (选填“亮”或“暗”,下同)的,平面镜是 _______ 的,这时因为光照在白纸发生了_______反射,照在平面镜上发生了________反射.
32.实验室用温度计的原理是液体的_____,摄氏温度的规定是把一标准大气压下,_____的温度规定为100℃。
33.座钟钟面正对平面镜,在镜里见到的指针位置如图所示,则座钟实际指的时刻是______。
34.如图所示,图甲中铅笔的长度是_______cm,图乙中机械停表的示数是________s。
35.我们听不到蝴蝶飞行发出的声音,但能听到蜜蜂飞行时发出的声音,这是因为它们翅膀振动______不同;外科医生可以利用超声波振动除去人体内结石,这说明声波具有______ 。
36.如图是水上乐园飞行表演,表演者双脚站在向下喷水的踏板上。当踏板向下喷水,人向上升起,利用了物体间力的作用是______,改变喷水方向,人急速翻滚,说明力可以改变物体的______。
37.小明用天平测量苹果的质量,在调节天平平衡的过程中,发现指针如图所示,他应将平衡螺母向 _________ (选填“左”或“右”)移动,直到指针指在分度盘中央,然后将苹果放到天平的左盘,向右盘加减砝码并_________,使天平再次平衡时,砝码质量和游码对应的刻度值如图所示,则苹果的质量为__________g。
38.照相机、投影仪的镜头相当于一个_____镜。
39.将一个苹果放入盛有200ml水的量杯后漂浮在水面上,再用一枚轻小的细针将苹果压入水中刚好浸没,此时量杯中的水面如图所示(苹果未画出)。则这个苹果排开水的体积为_______ml,再用天平测出苹果的质量为180g,则其密度为_________kg/m3。
40.2014年10月8日我国上空出现罕见的月全食天象奇观。月食是自然界的一种现象,它的形成是由于______;如图(甲)所示,发生“月食”时太阳、地球、月球应处在同一直线上,则地球应在图中______所示的位置。(选填“甲”或“乙”)。如图(乙)是小明用相机拍摄了的美丽的月食图像,刚好小华在湖边玩耍时也看到的了河水中的“红月亮”,已知河水深为2m,月球到地球的距离约为3.8×105km,小华看到的“红月亮”到水面的距离为______km。
三、实验题(每空1分,共2题,15分)
41.下面是小明同学的实验报告,请按要求帮他将报告补充完整。
实验:测量盐水的密度
实验目的:测量盐水的密度
实验器材:天平(砝码)、量筒、烧杯、盐水
实验原理:______
主要实验步骤:
(1)调节天平横梁平衡时,发现指针指在分度盘中线的左侧,要使横梁平衡,应将平衡螺母向______(选填“左”或“右”)侧调节;
(2)在烧杯中盛入适量盐水,称出烧杯和盐水的总质量,如图1所示。
(3)将烧杯中的部分盐水倒入量筒中,测出量筒中盐水的体积,如图2所示;
(4)用天平称出烧杯和剩余盐水的总质量为30 g;
实验数据记录:
在虚线框内设计一个记录本次实验数据的表格,并将测量数据及计算结果填入表中。______
42.如图所示,在探究光的反射定律时,将一块平面镜放在水平桌面上,再把一块纸板垂直放置在平面镜上。
(1)硬纸板在实验中的作用是:
①_____;
②_____;
(2)如果纸板没有与平面镜垂直放置,当光贴着纸板沿AO入射时,_____(选填“能”或“不能”)在纸板上看到反射光,此时反射光线_____(选填“存在”或“不存在”);
(3)多次改变入射角的大小,是为了得出_____与_____的大小关系的普遍规律。
四、计算题(每题10分,共2题,20分)
43.将一质量是6g的金戒指缓慢投进盛满水的溢水杯中,称得溢出水的质量是0.4g,问:此戒指是纯金制成的吗?(已知金的密度是19.3g/cm3)
44.一列长150m的火车正在匀速行驶,一名观察者站在路基旁的一个安全位置测出整列 火车通过他共用时5s,求:
(1)这列火车的速度为多少?
(2)如果这列火车从合肥到上海的平均速度正好等于这个速度,合肥到上海的路程 450km,则火车从合肥到上海需用多少小时?(结果保留一位小数)
(3)如果火车以这个速度穿越一条长为 1200m 的隧道,则需要多少时间?
参考答案
一、选择题(每题1.5分,共30题,45分)
1、D
2、A
3、D
4、B
5、D
6、C
7、B
8、C
9、B
10、D
11、B
12、A
13、B
14、B
15、C
16、D
17、C
18、D
19、A
20、A
21、D
22、A
23、C
24、B
25、B
26、A
27、C
28、D
29、C
30、A
二、填空题(每空1分,共10题,20分)
31、亮 暗 漫 镜面
32、热胀冷缩 沸水
33、10∶45
34、4.40 32
35、频率 能量
36、相互的 运动状态
37、右 移动游码 156.4
38、凸透
39、200 0.9×103
40、光的直线传播 甲 3.8×105
三、实验题(每空1分,共2题,15分)
41、 右
42、显示光路 探究反射光线、入射光线和法线是否在同一平面上 不能 存在 反射角 入射角
四、计算题(每题10分,共2题,20分)
43、此戒指不是纯金制成的。
44、 (1)30m/s;(2) 4.2h;(3) 45s。
盐水和烧杯的总质量/g
剩余盐水和烧杯的总质量/g
量筒中盐水的质量/g
量筒中盐水的体积/mL
盐水的密度/
72
30
42
40
1.05
相关试卷
这是一份江苏省无锡市和桥区、张渚区2023-2024学年九年级物理第一学期期末学业水平测试模拟试题含答案,共8页。
这是一份江苏省无锡市和桥区2023-2024学年物理九年级第一学期期末联考模拟试题含答案,共8页。试卷主要包含了答题时请按要求用笔,下列有关导体的说法中正确的是等内容,欢迎下载使用。
这是一份江苏省无锡市和桥区2023-2024学年九年级物理第一学期期末检测试题含答案,共12页。试卷主要包含了把小灯泡L1等内容,欢迎下载使用。

