2023-2024学年广东省深圳市福田区北环中学八上物理期末监测试题含答案
展开学校_______ 年级_______ 姓名_______
注意事项:
1.答题前,考生先将自己的姓名、准考证号码填写清楚,将条形码准确粘贴在条形码区域内。
2.答题时请按要求用笔。
3.请按照题号顺序在答题卡各题目的答题区域内作答,超出答题区域书写的答案无效;在草稿纸、试卷上答题无效。
4.作图可先使用铅笔画出,确定后必须用黑色字迹的签字笔描黑。
5.保持卡面清洁,不要折暴、不要弄破、弄皱,不准使用涂改液、修正带、刮纸刀。
一、选择题(每题1分,共30题,30分)
1.关于光现象的说法正确的是( )
A.物体逐渐靠近平面镜,所成的像逐渐变大
B.光发生漫反射时,反射角一定等于对应的入射角
C.光发生折射时,折射角一定小于入射角
D.在狭窄山路的拐角处,工程人员用凹面镜增加驾驶员的视野
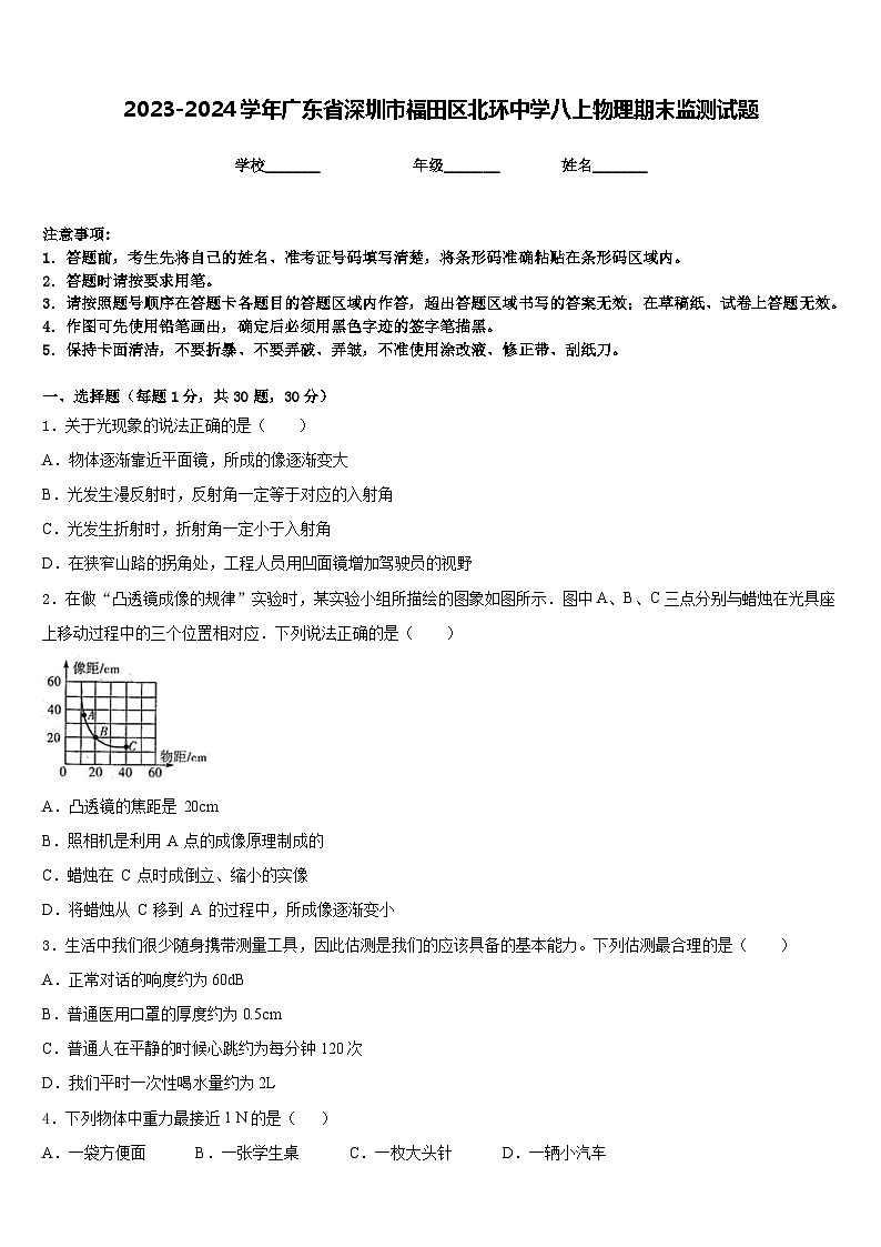
2.在做“凸透镜成像的规律”实验时,某实验小组所描绘的图象如图所示.图中A、B、C三点分别与蜡烛在光具座上移动过程中的三个位置相对应.下列说法正确的是( )
A.凸透镜的焦距是 20cm
B.照相机是利用 A 点的成像原理制成的
C.蜡烛在 C 点时成倒立、缩小的实像
D.将蜡烛从 C 移到 A 的过程中,所成像逐渐变小
3.生活中我们很少随身携带测量工具,因此估测是我们的应该具备的基本能力。下列估测最合理的是( )
A.正常对话的响度约为60dB
B.普通医用口罩的厚度约为0.5cm
C.普通人在平静的时候心跳约为每分钟120次
D.我们平时一次性喝水量约为2L
4.下列物体中重力最接近1 N的是( )
A.一袋方便面B.一张学生桌C.一枚大头针D.一辆小汽车
5.为了减弱噪声,下列措施中不可行的是( )
A.在耳孔中塞上一团棉花B.在公路和住宅间设立屏障或植树
C.将噪声大的机器换成噪声小的机器D.关闭所有的电源和不用任何机器
6.从波形上看,下列属于噪声波形图的是 ( )
A.B.
C.D.
7.小明想拍一张雨后晴空的照片,小华建议他加一块滤色镜,小明应选择( )
A.红滤色镜B.黄滤色镜C.蓝滤色镜D.绿滤色镜
8.香水的主要成分是易燃酒精,如图所示为四瓶香水,透明玻璃瓶盖形状各异,最容易在阳光下引发火灾的是( )
A.
B.
C.
D.
9.如图甲、乙、丙、丁四幅图,下列说法正确的是
A.甲图中,城市某些路段两旁的透明板墙可以减小噪声污染
B.乙图中,敲鼓时用力越大,所发声音的音调越高
C.丙图中,随着向外不断抽气,正在发声的手机铃声越来越大
D.丁图中,演奏者通过手指在弦上按压位置的变化来改变声音的音色
10.将质量和体积都相同的空心铁球和铝球分别注满水(),再比较它们的质量,则( )
A.铁球质量大B.铝球质量大C.两球质量一样大D.无法判断
11.一根粗细均匀的铜棒(如图所示),截去一段后,则( )
A.质量变小,体积变小,密度也变小了
B.质量变小,体积变小,密度不变
C.质量不变,体积变小,密度变小
D.质量、体积和密度都不变
12.下列四种现象中,属于光的直线传播现象的是( )
A.日食和月食B.用潜望镜观看海面上的船只
C.看到斜插入水中的筷子向上弯折D.平静的水面能形成岸上景物清晰的像
二、填空题(每题5分,共4题,20分)
13.某同学为了进一步掌握“视力矫正”原理,利用如图所示的探究凸透镜成像规律的装置做了这样的实验:他将近视镜片放在发光体和凸透镜之间,光屏上原来清晰的像变模糊了;使光屏远离凸透镜,又能在光屏上看到发光体清晰的像。这说明近视镜对光线有______作用,在近视眼得到矫正之前,物体的像成在视网膜的______(填“前方”或“后方”)
14.声是由物体的_________产生的,乐音和噪声会对人们的日常生活产生不同的影响,描述乐音的三个特征是_________,从声音的产生、传播、接收来看,控制噪声应着眼于________三个环节。
15.如图甲所示,将敲响的音叉接触水面能激起水花说明声音是由物体______产生的;如图乙所示,鱼儿能听见拍手声,说明声音可以在______和______中传播。
16.有A、B、C三个由同种材料制成的金属球,它们的质量分别为120g、256g、800g,体积分别为24cm3、32cm3、100cm3;其中只有一个球是空心的,则空心的是球_____,该金属的密度是_____kg/m3。
三、实验题(共12分)
17.(4分)在探究凸透镜的成像原理时,小明同学研制了如图所示的实验装置,用水透镜模拟眼睛,光屏模拟视网膜,通过对水透镜注水或抽水可改变水透镜的厚薄。蜡烛、光屏和水透镜在光具座上的位置如图所示。
(1)实验时,首先要使烛焰、水透镜、光屏三者的中心在_________上,目的是使像成在光屏中心;
(2)三者摆放位置如图所示,在光屏上成了一个清晰的像(像未画出),该像为倒立、________的实像。利用了这个成像规律的是___________(选填:“照相机”、“投影仪”或“放大镜”);
(3)用水透镜模拟正常眼睛,将图中的蜡烛移动到光具座上40cm处,透镜和光屏都不动,此时应对水透镜__________(填“注水”或“抽水”),使其焦距变_______(填“长”或“短”),才能在光屏上重新得到一个清晰的像。
18.(4分)探究水沸腾时温度变化的特点;
(1)图甲所示是小红安装的实验装置,实验器材有:①烧杯和水②酒精灯③温度计、纸板④B和石棉网⑤铁架台。它们的合理安装顺序是:______(填序号),调节铁圈的高度时______(需要/不需要)点燃酒精灯;
(2)如表是小红记录的实验数据
实验时她发现在第2min时,水中的气泡在上升的过程中逐渐______(变大/变小);
(3)根据表格数据请在图乙中的坐标上绘出水温与时间的关系图象______;
(4)通过学习,小红终于明白妈妈用炉火炖汤时,在汤沸腾后总是______(保持大火/调为小火),其中的道理是______;
(5)小华与小红同做了这个实验,小红按下秒表且每隔1min通报对方并及时记录自己看到的温度计示数,但小华每次都迟5s读出温度计的示数。他也要在小红绘制的图象中根据自己的数据绘制图象,并认为时间上一致,小华的图象应在小红的______(左/右)边。
19.(4分)某兴趣小组测量一种易溶于水且形状不规则的固体颗粒物质的密度,测量的部分方法和结果如图所示:
(1)用调节好的天平测量适量小颗粒的质量。当天平平衡时,右盘中的砝码和游码位置如图甲所示,则称量的颗粒的质量是________g。
(2)因颗粒易溶于水,小组同学采用图乙方法测量体积,则颗粒的体积是________cm3。
(3)该颗粒物质的密度是________kg/m3。
(4)在 C 步操作中,若摇动不够充分,铁砂未充满颗粒的空隙,则测出的值比实际密度_______(选填“偏大””偏小”或“不变”)。
四、作图题(共16分)
20.(8分)S是一个点光源,S发出的哪一条入射光线经过镜面发射后通过点A,请作出这条入射光线.
21.(8分)如图所示.一束光线经平面镜反射后,过凸透镜的焦点F射向凸透镜.请在图中画出射向平面镜的入射光线和经凸透镜后的折射光线,并标出入射角的度数.
(______)
五、计算题(共22分)
22.(10分)宁启高速南通至启东段全程限速120km/h。一辆汽车的电脑收费卡上显示,该车8:35从启东北进入高速公路,9:05到达南通,驶出高速公路,启东北到南通的路程约为65km。如果你是值勤交警,是否要对该车司机作出超速处罚?请用2种方法判断,写出必要的运算过程。
23.(12分)张晓在实验室帮教师整理实验器材时,无意中发现房间内有一个铜球,他拿到手中一掂量,又感觉有什么不对。教师告诉他这个确实是铜的,他便向教师要了相关器材开始了他的测量与计算了。如果他测得该铜球的质量为178g、体积为40cm3,现在请你和张晓一起完成他想知道的以下内容:
(1)这个铜球的密度是多少?
(2)这个铜球是空心的还是实心的?
(3)若是空心的请你求出空心部分体积?
(4)如果将其空心部分注满水,则球的总质量为多少?( ρ铜=8.9×103kg/m3)
参考答案
一、选择题(每题1分,共30题,30分)
1、B
2、C
3、A
4、A
5、D
6、D
7、C
8、B
9、A
10、A
11、B
12、A
二、填空题(每题5分,共4题,20分)
13、发散 前方
14、振动 音调、响度和音色 消声、隔声、吸声
15、振动 气体 液体
16、A 8×103
三、实验题(共12分)
17、同一高度 缩小 照相机 注水 短
18、⑤②④①③ 需要 变小 调为小火 水沸腾时吸热但温度不变 左
19、61 20 3.05×103 偏小
四、作图题(共16分)
20、
21、
五、计算题(共22分)
22、见详解
23、 (1) 4.45g/cm3;(2)是空心的;(3) 20cm3;(4)198g
时间/min
0
1
2
3
4
5
6
7
温度/C
88
90
92
94
96
98
98
98
广东省深圳市福田区北环中学2023-2024学年物理九年级第一学期期末统考试题含答案: 这是一份广东省深圳市福田区北环中学2023-2024学年物理九年级第一学期期末统考试题含答案,共8页。试卷主要包含了下列三个现象等内容,欢迎下载使用。
2023-2024学年广东省深圳市福田区耀华实验学校九上物理期末检测模拟试题含答案: 这是一份2023-2024学年广东省深圳市福田区耀华实验学校九上物理期末检测模拟试题含答案,共13页。试卷主要包含了关于热现象,下列说法中正确的是等内容,欢迎下载使用。
2023-2024学年广东省深圳市福田区八校九上物理期末复习检测试题含答案: 这是一份2023-2024学年广东省深圳市福田区八校九上物理期末复习检测试题含答案,共13页。试卷主要包含了考生必须保证答题卡的整洁等内容,欢迎下载使用。

