2023-2024学年山东省莱城区刘仲莹中学物理八上期末达标检测模拟试题含答案
展开学校_______ 年级_______ 姓名_______
注意事项
1.考生要认真填写考场号和座位序号。
2.试题所有答案必须填涂或书写在答题卡上,在试卷上作答无效。第一部分必须用2B 铅笔作答;第二部分必须用黑色字迹的签字笔作答。
3.考试结束后,考生须将试卷和答题卡放在桌面上,待监考员收回。
一、选择题(每题1分,共30题,30分)
1.下列说法中正确的是( )
A.凹透镜对太阳光有会聚作用
B.白光由红黄蓝三种色光组成
C.虚像一定是由光的反射形成的
D.人远离平面镜,他在镜中的像大小不变
2.下列估测数据,最接近实际情况的是( )
A.一个鸡蛋的质量大约是50g
B.光在真空中的传播速度约为340m/s
C.中学生课桌的高度约10cm
D.适合人们洗澡的热水温度约为70℃
3.下列现象表明分子做无规则运动的是( )
A.灰尘四起
B.花香满园
C.雪花飘飘
D.黄沙扑面
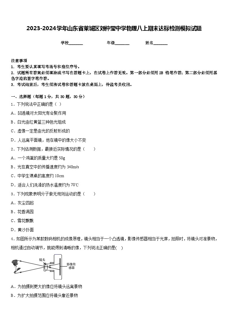
4.如图所示为某款数码相机的成像原理,镜头相当于一个凸透镜,影像传感器相当于光屏,拍照时,将镜头对准景物,相机通过自动调节,就能得到清晰的像,下列说法正确的是( )
A.为拍摄到更大的像应将镜头远离景物
B.为扩大拍摄范围应将镜头靠近景物
C.影像传感器上成的是正立的实像
D.景物在二倍焦距以外才能成缩小的像
5.关于声现象,下列说法正确的是( )
A.调节手机音量是为了改变声音的音调
B.考场附近禁止鸣笛,是在声源处减弱噪声
C.超声波的传播不需要介质
D.医生通过听诊器给病人诊病是利用声波可以传递能量
6.下列关于厨房中发生的生活现象,说法正确的是( )
A.打开锅盖看到“白气”,这是汽化现象
B.把食盐放进水里,一会儿水变成了盐水,这是熔化现象
C.取出存放在冰箱中的冰糕,发现包装外层出现小水珠,这是液化现象
D.烧水时,发现水温达不到100℃就沸腾了,是因为气压高于标准大气压
7.下列对物体或现象的估测,正确的是
A.一支铅笔长的为50cm
B.一个鸡蛋重约为5N
C.一本物理课本质量约为450g
D.中学生步行速度约为5m/s
8.下列现象中由于光的直线传播而形成的是( )
A.雨后天空出现彩虹
B.物体在阳光下有影子
C.玻璃幕墙造成光污染
D.罕见的海市蜃楼现象
9.超声手术刀是通过从不同角度向病变组织发射多束超声波,从而实现准确“烧死”病变细胞.手术过程中,与医生、护士之间的说话声相比,超声波具有的特点是( )
A.振动频率高,方向性好,能量集中
B.振动频率高,方向性差,能量分散
C.振动频率低,方向性好,能量集中
D.振动频率低,方向性差,能量分散
10.在没有其它光源的情况下,舞台追光灯发出的红光照射到演员身上时, 演员浑身呈黑色,则实际该演员穿的衣服可能是( )
A.全身都是红色的B.上衣是白色的,裙子是红色的
C.上衣是绿色的,裙子是紫色的D.上衣是红色的,裙子是黑色的
11.香水的主要成分是易燃酒精,如图所示为四瓶香水,透明玻璃瓶盖形状各异,最容易在阳光下引发火灾的是( )
A.
B.
C.
D.
12.在发生下列几种物态变化的过程中,需要放出热量的是:①晾在室外的湿衣服变干了;②夏天,揭开冰棒包装纸后会看到冰棒冒“白气”;③严冬的深夜,教室玻璃窗的内表面上有一层冰花;④放在衣柜里的樟脑丸会越来越小,最后“消失”了。
A.①②B.②④C.②③D.③④
二、填空题(每题5分,共4题,20分)
13.当五星红旗冉冉升起时,现场观众能从各个角度看到红旗,是由于光在红旗表面发生了____(选填“镜面”或“漫”)反射的缘故。如果大家都在亮处,当你从平面镜中看见别人的眼睛时, 别人也能从平面镜里看到你的眼睛,说明在反射现象中,光路是_______的。
14.人站在北京天坛回音壁圆形围墙内说话,声音经过多次_______,可在围墙的任何位置听到.编钟是我国春秋时代的乐器,敲击大小不同的钟能发出不同的_______(选填“音调”、“响度”或“音色”).
15.舞台上绿色追光灯照到穿白色上衣、红裙子的演员身上,观众看到她上衣呈______色,裙子呈____色。
16.有一质量为5.4kg的铝球,体积为3dm3,则这个铝球中铝的体积为_____dm3,空心部分的体积为_____dm3,若将空心部分灌满水,则球的总质量为_____kg.(铝的密度为2.7×103kg/m3)
三、实验题(共12分)
17.(4分)小亮利用如图甲所示的装置探究某物质熔化时温度的变化规律。
(1)安装实验器材时,小亮应按照__________(选填“自上而下”或“自下而上”)的顺序进行;
(2)测量过程中,温度计在某一时刻的示数如图乙所示,此时的温度为_______℃;
(3)将装有物质的试管放入水中加热,而不是用酒精灯直接对试管加热,这样做的目的是_______。
(4)根据该物质的温度随加热时间变化的图象如图丙所示,由图可知,该物质温度为70℃时处于______态;当加热到8min末,试管中物质所处的物态是______态,从开始熔化到完全熔化,大约持续了_____ 分钟。
(5)该物质的熔化过程的特点是继续吸热但温度_____,此物质为______(选填“晶体”或“非晶体”)。
18.(4分)小明同学在做“探究凸透镜成像规律”的实验,
(l)前面学过,物体离照相机的镜头比较远,成缩小的实像,物体离投影仪的镜头比较近,成放大的实像,物体离放大镜比较近,成放大、正立的虚像.据此小明提出的问题是,像的虚实、大小、正倒跟_____有什么关系?
(2)如图1所示,小明让平行光正对凸透镜照射,光屏上出现一个最小最亮的光斑,则凸透镜的焦距f=_____cm.
(3)小明所用实验装置如图2所示,若将凸透镜放在光具座刻度25cm位置处不变,把蜡烛放在刻度10cm处,利用此时凸透镜成像的特点制成的光学仪器是_____(选填“照相机”、“放大镜”或”投影仪”)
(4)如图3所示,保持蜡烛位置不变,移动透镜至16cm刻度线处,则人眼在_____(选填“A、B、C”)处能观察到蜡烛的像,像是图4中的_____(选填“1、2、3、4”).
(5)如图5所示是小明通过实验得到的凸透镜成像时的像距v和物距u关系的图象,由图象可知成实像时物距逐渐减小,像距逐渐_____.当u>2f时,物体移动速度_____(选“大于”、“小于“或“等于”)像移动的速度,当f(6)实验完成之后,小明把自己的近视眼镜放在蜡烛与凸透镜之间,如图6所示,光屏上原来清晰的像变得模糊了,若想在光屏上重 新得到清晰的像,在不改变蜡烛和凸透镜位置的情况下,应将光屏_____凸透镜.(选填“靠近”或“远离”)
19.(4分)在探究“平面镜成像特点”实验中,装置如图所示。
(1)实验时应选 ___________(选填“较厚”或“较薄”)的玻璃板代替平面镜竖立在水平桌面上;
(2)使用刻度尺的作用是便于比较像与物的_____________关系;
(3)选取两段完全相同的蜡烛是为了比较像与物的_________关系;
(4)在玻璃板前放置棋子A,将完全相同的棋子B 放在玻璃板后并移动。眼睛应一直在玻璃板的 ____(选填“前”或“后”)侧观察,直至 B 与 A 的像完全重合。由此可得结论______。
四、作图题(共16分)
20.(8分)根据图中的入射光线作出相应的折射光线。
(_____)
21.(8分)请在图中画出AB经凸透镜成像的光路图并画出AB的像。
(_______________)
五、计算题(共22分)
22.(10分)某地有一块水库,已知它的最大容积是7.5×106m3,那么,这个水库最多可以储蓄多少千克水?
23.(12分)如图所示,用200N的拉力拉着物体A在水平面上匀速向左运动,A与滑轮相连的绳子所受的拉力为A所受摩擦力的4倍,若不计滑轮重、绳重及滑轮装置摩擦,则B与地面间的摩擦力为多大____?
参考答案
一、选择题(每题1分,共30题,30分)
1、D
2、A
3、B
4、D
5、B
6、C
7、C
8、B
9、A
10、C
11、B
12、C
二、填空题(每题5分,共4题,20分)
13、漫 可逆
14、反射 音调
15、绿 黑
16、2; 1; 6.4。
三、实验题(共12分)
17、自下而上 69 使被加热物体受热均匀 固 固液共存 7 不变 晶体
18、物距 10 投影仪 B 4 增大 大于 小于 远离
19、较薄; 位置; 大小; 前; 平面镜所成的像与物体大小相等。
四、作图题(共16分)
20、
21、
五、计算题(共22分)
22、7.5×109kg
23、80N
山东省莱芜市牛泉镇刘仲莹中学2023-2024学年九上物理期末预测试题含答案: 这是一份山东省莱芜市牛泉镇刘仲莹中学2023-2024学年九上物理期末预测试题含答案,共11页。
2023-2024学年山东省莱城区刘仲莹中学九年级物理第一学期期末达标测试试题含答案: 这是一份2023-2024学年山东省莱城区刘仲莹中学九年级物理第一学期期末达标测试试题含答案,共12页。试卷主要包含了下面关于电功率的说法中正确的是,下列说法正确的是等内容,欢迎下载使用。
2023-2024学年山东省莱城区刘仲莹中学物理九上期末监测模拟试题含答案: 这是一份2023-2024学年山东省莱城区刘仲莹中学物理九上期末监测模拟试题含答案,共15页。试卷主要包含了考生必须保证答题卡的整洁,以下说法正确的是等内容,欢迎下载使用。

