2023-2024学年山东省滕州市育才中学物理八年级第一学期期末考试试题含答案
展开学校_______ 年级_______ 姓名_______
注意事项:
1.答题前,考生先将自己的姓名、准考证号码填写清楚,将条形码准确粘贴在条形码区域内。
2.答题时请按要求用笔。
3.请按照题号顺序在答题卡各题目的答题区域内作答,超出答题区域书写的答案无效;在草稿纸、试卷上答题无效。
4.作图可先使用铅笔画出,确定后必须用黑色字迹的签字笔描黑。
5.保持卡面清洁,不要折暴、不要弄破、弄皱,不准使用涂改液、修正带、刮纸刀。
一、选择题(每题1分,共30题,30分)
1.下列现象中,由光的反射形成的是( )
A.透过水面看到水中的“鱼”
B.灯光下看到地上的“人影“”
C.用凸透镜看到放大的“字”
D.在化妆镜中看到的“自己“”
2.在下列几种现象中,属于光的反射现象的是( )
A.人在阳光下,地面出现人影
B.人在湖边看到水中的鱼在游动
C.晴天,看见“白云”在水中飘动
D.注满清水的碗底,看起来像变浅了
3.关于声现象,下列说法正确的是( )
A.“公共场所不要大声喧哗”是要求人们说话音调放低些
B.“闻其声而知其人”主要是根据声音的音色来判断的
C.临街的房屋安装隔音玻璃不能减弱在室内听到外面的噪声
D.只要物体振动,我们就能听到声音
4.下列说法正确的是( )
A.电荷的移动形成电流
B.电路中有电压就一定有电流
C.把一根铜丝均匀拉长后电阻变小
D.长时间使用的手机发烫,是因为电流的热效应
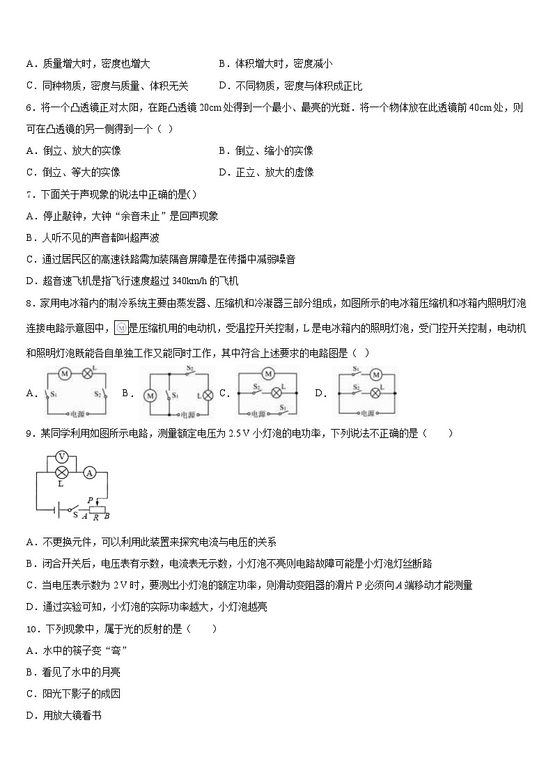
5.对于密度公式的理解,下列说法正确的是( )
A.质量增大时,密度也增大B.体积增大时,密度减小
C.同种物质,密度与质量、体积无关D.不同物质,密度与体积成正比
6.将一个凸透镜正对太阳,在距凸透镜20cm处得到一个最小、最亮的光斑.将一个物体放在此透镜前40cm处,则可在凸透镜的另一侧得到一个( )
A.倒立、放大的实像B.倒立、缩小的实像
C.倒立、等大的实像D.正立、放大的虚像
7.下面关于声现象的说法中正确的是( )
A.停止敲钟,大钟“余音未止”是回声现象
B.人听不见的声音都叫超声波
C.通过居民区的高速铁路需加装隔音屏障是在传播中减弱噪音
D.超音速飞机是指飞行速度超过340km/h的飞机
8.家用电冰箱内的制冷系统主要由蒸发器、压缩机和冷凝器三部分组成,如图所示的电冰箱压缩机和冰箱内照明灯泡连接电路示意图中,是压缩机用的电动机,受温控开关控制,L是电冰箱内的照明灯泡,受门控开关控制,电动机和照明灯泡既能各自单独工作又能同时工作,其中符合上述要求的电路图是( )
A.B.C.D.
9.某同学利用如图所示电路,测量额定电压为2.5 V小灯泡的电功率,下列说法不正确的是( )
A.不更换元件,可以利用此装置来探究电流与电压的关系
B.闭合开关后,电压表有示数,电流表无示数,小灯泡不亮则电路故障可能是小灯泡灯丝断路
C.当电压表示数为2 V时,要测出小灯泡的额定功率,则滑动变阻器的滑片P必须向A端移动才能测量
D.通过实验可知,小灯泡的实际功率越大,小灯泡越亮
10.下列现象中,属于光的反射的是( )
A.水中的筷子变“弯”
B.看见了水中的月亮
C.阳光下影子的成因
D.用放大镜看书
11.如图所示,水平桌面上有两个质量相等、底面积不等的圆柱形薄壁容器A和B,分别盛有甲、乙液体,液体对两个容器底部的压力大小相等。现将完全相同的两小球分别放入甲、乙液体中,液体未溢出,静止时,甲液体中的小球漂浮。下列说法正确的是( )
A.甲液体质量比乙液体质量大
B.小球在乙液体中静止时沉在容器底部
C.投入小球之后,A、B容器对水平桌面的压力不相等
D.投入小球之后,A、B容器对水平桌面的压强不相等
12.在“探究平面镜成像特点”的实验中,下列说法正确的是( )
A.实验最好在较暗的环境中进行
B.把光屏放在玻璃板后面像的位置,光屏上有像出现
C.将蜡烛向玻璃板靠近时像会变大
D.物体靠近玻璃板时,所成的像将远离玻璃板
二、填空题(每题5分,共4题,20分)
13.家庭和实验室里常用的温度计是根据液体______ 的原理制成的,小明用温度计测量教室外的温度如图所示,其示数为______℃;商场里的保洁员在拖过地后,常用电扇对着地面吹,这样做的目的是通过______来加快______(填物态变化的名称),使地面尽快变干。
14.飞机的防冰与除冰是保障飞行安全的重要功能,常用于飞机防冻除冰的化学溶液除冰法,是将防冻液喷洒到飞机结冰表面进行防冻和除冰,防冻液是凝固点比水的凝固点______(选填 “高”或“低”)的化学液体,它能使已形成的冰层熔化,冰在熔化过程中要______(选填 “吸收”或“放出”)热量。
15.在探究“凸透镜成像规律”的实验中,凸透镜的焦距为15cm。将蜡烛、凸透镜、光屏放置在图所示位置,烛焰能在光屏上形成清晰的像,此像是______、______的实像。如果此时撤去光屏,人眼在如图所示的位置______直接看到烛焰的实像(选填“能”或“不能”)。
16.太阳光是白光,它通过三棱镜后被分解成各种颜色光,这种现象叫做光的______;电视机遥控器的前端有一个发光二极管,按下不同的键,可以发出不同的______(选填“红外线”或“紫外线”)脉冲,来实现对电视机的遥控。
三、实验题(共12分)
17.(4分)如图所示,是小滨同学探究“水的沸腾”实验的过程。
(1)安装好器材开始实验后,小滨的操作如图所示,请指出小滨的错误之处:① ______ ②_____ ;
(2)下表是实验过程中不同时刻的温度记录,小滨由于粗心大意记错了一个实验数据,你认为错误的数据是第_______min的温度值,你这样判断的理论依据是____________ ;
(3)改正数据后,小滨根据实验数据判定该地水的沸点为 _______ ℃,可能的原因是当地的大气压_______(填“大于”、“等于”或“小于”)标准大气压;
(4)小滨撤去酒精灯后,发现水未停止沸腾,试分析其原因_______________。
18.(4分) (1)如图,图甲所示木块的长度为______cm;图乙所示秒表的示数为______s;图丙所示温度计的示数为______℃。
(2)如图丁是某物质熔化时温度随时间变化的图象,根据图象的______(选填“OA段“、“AB段”或“BC段”)可以判断这种物质是晶体,它的熔点是______℃,晶体从开始熔化到完全熔化大约持续了______min,在8min时此物质处于______(选填“固态”、“液态”或“固液共存态”)。
19.(4分)保温瓶是一种生活用品。保温瓶的保温效果与其盛水量究竟有什么关系呢?某物理兴趣小组对这一问题进行了探究,他们从学校仓库借来10只保温瓶,经过保温性能测试,选取了保温性能相同的6只保温瓶进行实验。实验时,他们在6只保温瓶中同时装入初温都为98的不同质量的热水,经过10小时后测出每只瓶中水的温度为。实验数据如下表所示。
分析表中数据,你能得到什么结论________?
在探究同一问题时,小明采用如下方案:选用同一只保温瓶连续进行多次实验,每次实验时,保温瓶内装入温度相同、不同质量的热水,经过较长相同时间后,测出保温瓶中水的温度,然后将其比较,从而确定保温瓶保温效果与盛水量的关系。请分析小明设计的实验方案有何优点和不足,并说出理由____________。
物理实验室现有只保温瓶,请设计一个可行的实验方案,来比较它们的保温性能_________。
四、作图题(共16分)
20.(8分)如图两个透镜有一个焦距是重合的,请画出经过两透镜的光路
(_______)
21.(8分)如图所示,一束光射向一块玻璃砖.画出这束光线进入玻璃和离开玻璃后的径迹(注意标出法线).
(____)
五、计算题(共22分)
22.(10分)子骁同学从家中出发到大润发超市,其中前一半路程步行,后一半路程骑自行车。全程的路程与时间图象如图所示,求:
(1)子骁同学步行的速度。
(2)子骁同学到大润发超市全程的平均速度。
(3)以子骁同学骑车的速度,请计算他骑车50s通过的路程。
23.(12分)如图所示为音叉在空气中传播时的波形图,其中最凸起的点称为波峰,最凹下的点称为波谷,相邻两个波峰或波谷之间的距离称为波长(符号)。波长与波速、频率之间的关系是:波速=波长×频率,即v=λf,声音在空气中的传播速度是340m/s人耳听到的频范围是20Hz﹣200000Hz,那么,人耳听到声音的波长范围是多大?
参考答案
一、选择题(每题1分,共30题,30分)
1、D
2、C
3、B
4、D
5、C
6、C
7、C
8、D
9、A
10、B
11、D
12、A
二、填空题(每题5分,共4题,20分)
13、热胀冷缩 -2 加快液体表面的空气流速 汽化
14、低 吸收
15、放大 倒立 能
16、色散 红外线
三、实验题(共12分)
17、读数时视线没有和温度计液面相平 温度计接触到容器底 12 水在沸腾过程中温度保持不变 98 小于 石棉网的温度高于水的沸点,水可以继续吸热
18、2.25 337.5 ﹣21 AB段 80 10 固态
19、表格数据可知,水的质量越大,保温效果越好; 见解析 见解析
四、作图题(共16分)
20、
21、
五、计算题(共22分)
22、 (1)1.2m/s;(2)2m/s;(3)300m。
23、0.017m~17m之间
时间/min
……
8
9
10
11
12
13
14
……
温度/℃
……
96
97
98
98
95
98
98
……
热水瓶编号
装水的质量m/kg
水温t/
2023-2024学年山东省青岛育才中学物理九上期末调研试题含答案: 这是一份2023-2024学年山东省青岛育才中学物理九上期末调研试题含答案,共8页。
2023-2024学年山东省滕州市北辛中学物理九上期末经典试题含答案: 这是一份2023-2024学年山东省滕州市北辛中学物理九上期末经典试题含答案,共13页。试卷主要包含了答题时请按要求用笔等内容,欢迎下载使用。
2023-2024学年甘肃省白银市育才中学物理八年级第一学期期末调研试题含答案: 这是一份2023-2024学年甘肃省白银市育才中学物理八年级第一学期期末调研试题含答案,共7页。试卷主要包含了考生要认真填写考场号和座位序号等内容,欢迎下载使用。

