2024长沙一中高三上学期月考(五)历史试卷含解析
展开2024长沙一中高三上学期月考试卷(五)历史含解析: 这是一份2024长沙一中高三上学期月考试卷(五)历史含解析,共21页。试卷主要包含了 南宋朱熹认为, 从以下玉米图的变化可推知, 《北京学界全体宣言》呼吁等内容,欢迎下载使用。
2024长沙一中高三上学期月考试卷(五)历史含解析: 这是一份2024长沙一中高三上学期月考试卷(五)历史含解析,共21页。试卷主要包含了 南宋朱熹认为, 从以下玉米图的变化可推知, 《北京学界全体宣言》呼吁等内容,欢迎下载使用。
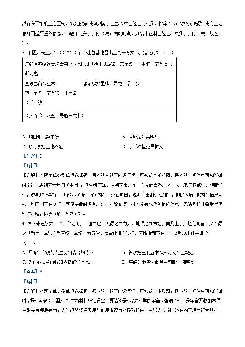
2024长沙长郡中学高三上学期月考试卷(五)历史含解析: 这是一份2024长沙长郡中学高三上学期月考试卷(五)历史含解析,文件包含湖南省长沙市长郡中学2023-2024学年高三上学期月考五历史试卷docx、湖南省长沙市长郡中学2023-2024学年高三上学期月考五历史答案pdf等2份试卷配套教学资源,其中试卷共9页, 欢迎下载使用。

