2023-2024学年四川省遂宁市大英县八年级物理第一学期期末学业水平测试模拟试题含答案
展开学校_______ 年级_______ 姓名_______
注意事项:
1.答卷前,考生务必将自己的姓名、准考证号填写在答题卡上。
2.回答选择题时,选出每小题答案后,用铅笔把答题卡上对应题目的答案标号涂黑,如需改动,用橡皮擦干净后,再选涂其它答案标号。回答非选择题时,将答案写在答题卡上,写在本试卷上无效。
3.考试结束后,将本试卷和答题卡一并交回。
一、选择题(每题1.5分,共30题,45分)
1.以下对声音的描述中,正确的是( )
A.把一只耳朵紧贴在桌面上仍然能听到老师讲课的声音,说明声音可以通过固体传播
B.民乐团合奏时人们能区分出不同的乐器,是因为这些乐器演奏时的响度不同
C.录课教室通常用泡沫材料将墙壁包装起来,是为在了声源处减弱噪声
D.击鼓时放在鼓面上的碎纸屑跳起来,说明发声的物体在振动
2.小明步行的平均速度是1.2m/s,从家到学校要走15min,那么他上学要走的路程是
A.1080mB.108mC.18kmD.0.3km
3.日常生活中,为了让同学们养成关注生活的良好习惯,物理老师倡导同学们对身边一些常见的物理量进行估测的实践活动,以下是他们交流时的一些估测数据,你认为数据明显符合实际的是
A.一本物理课本受到的重力约为30N
B.一名中学生的体积约为1 m3
C.正常人的体温约为47℃
D.一位成年人正常跨一步约为0.75m
4.用体温计测定病人甲的体温,示数为38.5℃,如果该体温计未经甩过就用来测定病人乙的体温,示数也是38.5℃,下列判断正确的是( )
A.甲的体温一定等于乙的体温 B.乙的体温不可能高于甲的体温
C.甲的体温一定高于乙的体温 D.乙的体温不可能等于甲的体温
5.当喇叭里响起”我和你,心连心,共住地球村…”的歌声时,小红大声说:“是刘欢在演唱!”她作出判断的依据是,不同演员的声音的( )
A.音色不同B.音调不同C.音速不同D.响度不同
6.下列关于声波的说法不正确的是 ( )
A.声波在空气中的传播速度约是340m/s,比水中传播快
B.正常人耳能听到振动频率范围约为20赫兹到20000赫兹
C.声波是靠介质传播的,它不能在真空中传播
D.声波在不同介质中传播的速度不同,但保持原有的频率不变
7.我们听不到次声波,是因为次声波( )
A.音调太低B.响度太小
C.音色太差D.传播速度太慢
8.第24届冬季奥林匹克运动会将于2022年由北京市和张家口市联合举办。冰壶运动是在冰上进行的一种投掷性竞赛项目,很有观赏性。如图所示,在某次比赛中,运动员将冰壶甲掷出去,冰壶甲在水平冰面上做减速直线运动,经过一段时间,冰壶甲与赛道上的冰壶乙相撞。不计空气阻力。冰壶甲在水平冰面上做减速直线运动的过程中( )
A.运动状态保持不变
B.运动方向发生了改变
C.运动快慢发生了改变
D.运动的方向和快慢均发生了改变
9.如图所示,入射光线与平面镜成30°角,则
A.入射角是30° B.反射光线与镜面的夹角是60°
C.反射角是60° D.入射角增大5°,反射角增大10°
10.12岁的李明一年内明显长高了,他增加的高度可能是( )
A.8mmB.8cmC.8dmD.8μm
11.在“小白兔与狼外婆”的故事中小白兔能分辨出门外不是自己的外婆,主要是依据声音的( )
A.响度B.音色C.音调D.频率
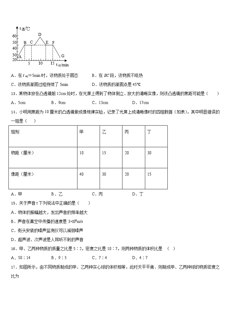
12.如图是“探究某物质熔化和凝固规律”的实验图象,下列说法正确的是( )
A.在t时=5min时,该物质处于固态B.在BC段,该物质不吸热
C.该物质凝固过程持续了5minD.该物质的凝固点是45℃
13.某物体放在凸透镜前12cm处时,在光屏上得到了物体倒立、放大的清晰实像,则该凸透镜的焦距可能是( )
A.5cmB.9cmC.13cmD.17cm
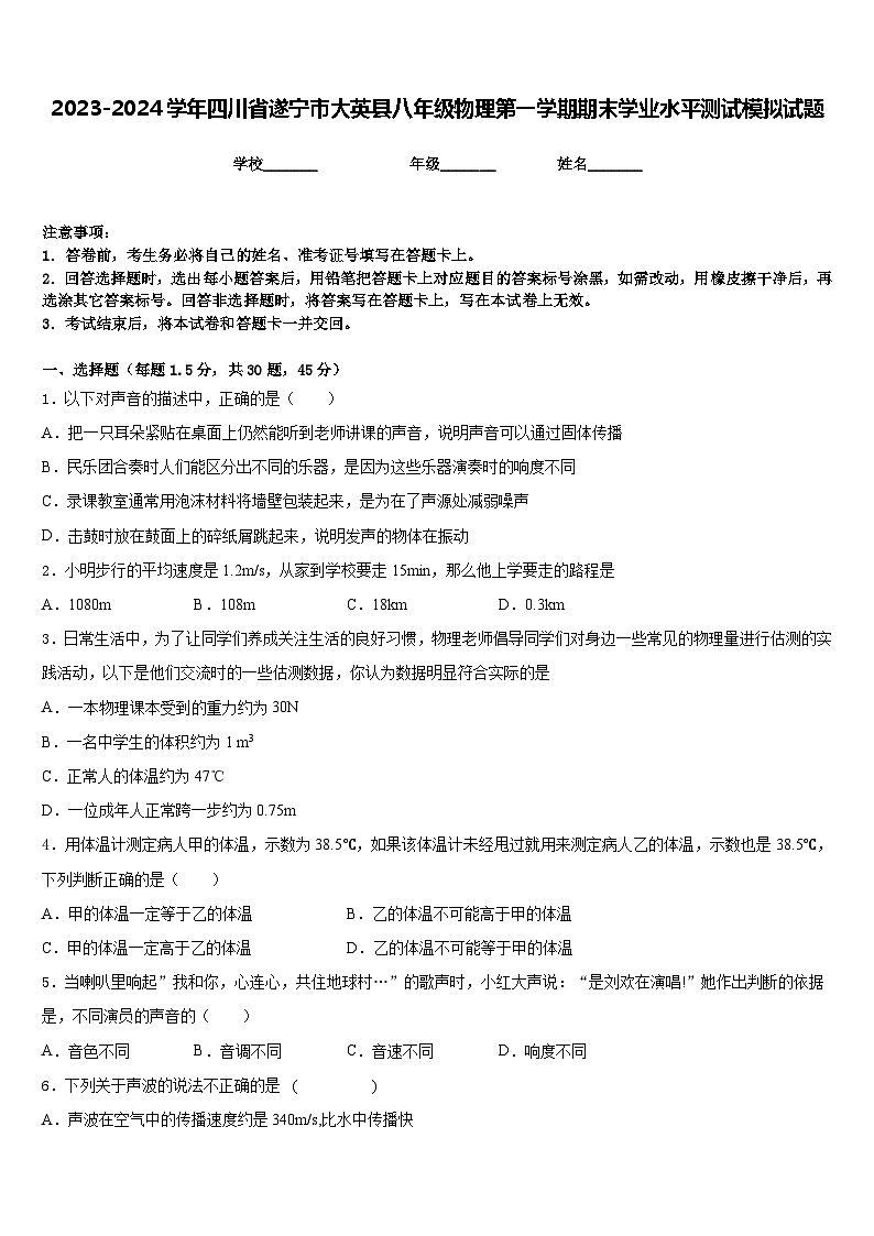
14.小明用焦距为10厘米的凸透镜做成像规律实验,记录了光屏上成清晰像时的四组数据(如表),其中明显错误的一组是( )
A.甲B.乙C.丙D.丁
15.关于声音t下列说法中正确的是( )
A.物体的振幅越大,发出声音的频率越大
B.声音在真空中传播的速度是3×l08m/s
C.街头安装的噪声监测仪可以减弱噪声
D.超声波、次声波是人耳听不到的声音
16.甲、乙两种物质的质量之比是5∶2,密度之比是10∶7,则两种物质的体积比是 ( )
A.50∶14B.9∶5C.7∶4D.4∶7
17.如图所示,由不同物质制成的甲、乙两种实心球的体积相等,此时天平平衡.则制成甲、乙两种球的物质密度之比为
A.3︰4B.4︰3C.2︰1D.1︰2
18.光从空气射到平静的水面上发生反射,若入射光线与水面夹角为30°,则反射角为
A.30°B.60°C.90°D.150°
19.五千年华夏文明,创造了无数的诗词,下面是某位同学对部分诗句中蕴涵的物理知识的理解,正确的是
①“不敢高声语,恐惊天上人”——“高”是指声音的特征“响度”
②“露似珍珠月似弓”——露实际是小水珠,是由冰熔化形成
③“人面桃花相映红”——桃花是光源,发出的红光映红了人的脸
④“孤帆一片日边来”——“孤帆”运动,是以江岸为参照物的
A.①②B.②③C.①④D.③④
20.如图所示为一种常用核桃夹,用大小相同的力垂直作用在B点比A点更易夹碎核桃,这说明力的作用效果与( )
A.力的大小有关B.力的方向有关C.力的作用点有关D.受力面积有关
21.下列现象中,属于光的反射的是
A.开凿隧道时,利用激光束引导掘进方向
B.用凸面镜扩大视野
C.放大镜使光会聚
D.手影的形成
22.下列对物理量的估测,符合实际的是( )
A.人正常步行的平均速度是10m/s
B.物理考试时,脉搏跳动1次大约需要1min
C.房间的门高约2m
D.人体的正常体温约为38°C
23.如图是小孔成像示意图。右侧是实物﹣蜡烛,中间是可以左右移动开有小孔的挡板,左侧是接收屏。下列说法正确的是
A.木板上的小孔一定是圆形的
B.蜡烛在光屏上形成的像是虚像
C.蜡烛在光屏上的像是烛焰的影子
D.如果挡板往左移动,像会逐渐减小
24.水平桌面上放有三个相同的烧杯,烧杯里都装有水。把质量相等的实心铜块、铁块和铝块,分别浸没在三个烧杯的水中,三个烧杯的水面恰好相平(水均未溢出)。已知金属的密度(ρ铜>ρ铁>ρ铝),则三个烧杯里装水多少的情况是( )
A.三个烧杯一样多B.放铝块的烧杯最多
C.放铁块的烧杯最多D.放铜块的烧杯最多
25.如图是一种沙漠里能收集空气中水分的甲虫。清晨,空气中水蒸气含量高,甲虫从洞穴中走出爬上沙丘,迎着风整个身体呈倒立的姿势,很快空气中的水蒸气在背部凝结成水珠,水珠越聚越多,顺着背部流入甲虫的嘴里。科学家利用该原理制造了沙漠集水器,实现沙漠淡水的补给,能让沙漠变成一块块绿洲。甲虫收集水的过程中,物态变化是( )
A.液化B.汽化
C.熔化D.凝固
26.如图所示,为潜望镜的结构示意图,通过这样的潜望镜看到物体AB的像是
A.倒立、放大的虚像B.正立、等大的虚像
C.倒立、放大的实像D.正立、缩小的实像
27.如图是国庆70周年大阅兵海军方队场景,下列说法正确的是( )
A.方队队员军帽上的帽徽熠熠发光,因为帽徽是光源
B.整个队列整齐划一,观众是通过光的折射来判断的
C.现场观众所听到方队的脚步声,是通过空气传来的
D.海军方队发出的齐整整脚步声,是空气振动产生的
28.下列说法中正确的是( )
A.水的温度没有达到沸点时,水是不能变为水蒸气的
B.将水果用保鲜膜包好后再放入冰箱冷藏是为了减缓蒸发
C.夏天将-10℃的冰棒从冰箱取出,它会立即熔化
D.使用干冰进行人工增雨过程中,干冰先升华后液化
29.根据所学知识和如表中的数据判断,下列说法中不正确的是( )
A.一个瓶子装满水,水的质量为1kg,这个瓶子最多能装0.8kg酒精
B.一定质量的水结成冰,体积比原来小
C.同种物质其状态改变,密度一般会变化
D.泡沫灭火机喷出的二氧化碳的密度比空气密度大,二氧化碳会沉在下面将可燃物包围
30.a、b 两物质的凝固图像如图所示,则( )
A.a 固体是冰
B.b 是晶体
C.a 的凝固点为80℃
D.b 的凝固点为80℃
二、填空题(每空1分,共10题,20分)
31.使用温度计时,首先要观察它的_______和认清它的分度值。小明用温度计测量烧杯中液体的温度,分别进行了三次操作,如图(甲)所示,其中正确的操作是_______。图(乙)中所示的是用温度计分别测得的冰和水的温度,那么冰的温度是_______℃,水的温度是_______℃,如果此水的温度升高到100℃,则水的温度升高了_______K。
32.将一质量为2kg的铜球熔化成液态,其质量为_____kg;体积和质量都相等的空心铜球和铁球,空心部分体积较大的是_____球,如果在它们的空心部分都注满水,则_____球的质量较大(已知ρ铜>ρ铁)。
33.如上图所示是声音输入到示波器上时显示的波形,其中声音音调相同的是_____两图;响度相同的是______两图。
34.寒冷的冬天,我们向手背“哈气”会感到暖和,这是因为呼出的水蒸气______(填物态变化名称)放出的热被手吸收;北方的冬天气温很低,早晨会看到玻璃窗______(选填“外表面”、“内表面”)出现“冰花”,这是______(填物态变化名称)现象。一次性打火机里的丁烷,常态下呈气态,它是在常温下用______的方法使它液化后储存在打火机里的。
35.下图所示木块的长度是________cm;物体的重力为__________N.
36.如图甲为电影放映机,其成像原理如图乙所示。为让观众看到清晰的实像应将胶片放在距离透镜____(选填“一倍焦距以内”“一倍焦距到二倍焦距之间”或“二倍焦距以外”)的位置。白色银幕是为了____(选填“反射”或“吸收”)所有颜色的光。
37.科学家对飞机进行结冰实验,飞机表面结冰是由于飞机飞行过程中过冷水滴或降雨碰到机体后________(填物态变化过程)而形成的,也可以由水蒸气在机体表面________(填物态变化过程)而形成,上述两个过程都需要________热。
38.我们看到的树木在水中的“倒影”是它们的_____,产生这种现象的原理是_____。“立竿见影”的“影”产生这种现象的原理是光的_____。
39.如图所示为汽油机的______冲程,如果飞轮的转速为1200r/min,每次做功冲程做功600J,则该汽油机每分钟对外做功______J。
40.如图甲,气体打火机中的燃料是通过______的方法变成液体的。利用打火机还可以做以下实验:在燃料喷口套上一根细铜管,压下打火机的按钮,燃料会沿铜管上升,在铜管的顶端就可以点燃(如图乙),在此实验中,在铜管下端的外壁会出现霜,这是______现象(填物态变化名称)。
三、实验题(每空1分,共2题,15分)
41.市油菜获得大面积的丰收,种植大户王叔家长10m,宽8m的仓库中堆了1m厚的菜籽,王叔请小燕帮他估算这些菜籽质量。小燕将菜籽样品带到学校,进行了下面的实验:
a.将托盘天平放到水平台上,把游码放到标尺______,再调节横梁右端的平衡螺母,使天平平衡;
b.在左右两盘中分别放一张大小相同的纸,将菜籽倒入左盘中,在右盘中加减砝码并使用游码,使天平平衡。结果如图所示,菜籽质量为______g;
c.将菜籽全部倒入量筒中,轻敲量筒壁,使菜籽表面______,读出体积为80cm3;
d.计算出菜籽密度为______kg/m3,王叔家仓库菜籽的总质量为______kg。
42.雪灾给人民的生活、生产带来很多困难。小明看到抢险队员在冰雪覆盖的道路上撒大量的盐,他产生了这样的疑问:含盐的冰熔化时跟纯净的冰熔化时特点有何不同?为此,他进行了下列探究过程:
他用同样多的纯水、淡盐水、浓盐水制得纯冰、淡盐冰、浓盐冰,然后将这些冰弄碎放入不同试管中,之后每隔0.5min记录一次温度计的示数,同时观察试管中冰块状态的变化在相同条件下测量三者的温度变化,得到如图乙所示的三条温度随时间变化的曲线(纯冰对应曲线①、淡盐冰对应曲线②、浓盐冰对应曲线③)。
(1)如图甲,在选择冰块的加热方式时,你认为最佳的选择是__(选填“A”或“B”);
(2)分析图乙可知,盐水冰和纯冰这一类固体都属于____,在熔化过程中都要____热量,但含盐浓度越大,____越低;
(3)小明通过分析实验数据和图像,还发现:含盐浓度越高的冰,熔化前升温越___(选填“快”或“慢”);
(4)本实验中收集多组数据是为了____;
(5)若某次雪后气温为﹣5℃,则撒盐浓度以达到曲线___(选填图乙中相应序号)对应的浓度为宜。
四、计算题(每题10分,共2题,20分)
43.一个同学向着远处的山崖大喊一声,2s后听到了回声。该同学距离远处山崖多远?(当时气温为15℃)
44.港珠澳大桥(Hng Kng-Zhuhai-Maca Bridge)是中国境内一座连接香港、珠海和澳门的桥隧工程,位于中国广东省伶仃洋区域内,为珠江三角洲地区环线高速公路南环段。港珠澳大桥于2009年12月15日动工建设;2017年7月7日,港珠澳大桥主体工程全线贯通;2018年2月6日,港珠澳大桥主体完成验收,于同年9月28日起进行粤港澳三地联合试运。港珠澳大桥东起香港国际机场附近的香港口岸人工岛,向西横跨伶仃洋海域后连接珠海和澳门人工岛,止于珠海洪湾;桥隧全长55千米,其中主桥29.6千米、香港口岸至珠澳口岸41.6千米;桥面为双向六车道高速公路,设计速度100千米/小时。工程项目总投资额1269亿元。2018年10月23日,港珠澳大桥开通仪式在广东珠海举行。出席仪式并宣布大桥正式开通。10月24日,港珠澳大桥正式通车。自2018年12月1日开始,首批粤澳非营运小汽车可免加签通行港珠澳大桥。求:
(1)当轿车以设计时速在港珠澳大桥上行驶时,通过主桥需要多少分钟;
(2)同学们有没有这样的疑虑:海水那么深,跨海大桥的桥墩是怎么建上去的呢?首先,我们要知道桥的下部是由桩基础、承台、桥墩和支座系统组成的,今天我们在这里主要说桥墩是怎么建到海上的。从桩基础说起:其中一种叫沉井基础:利用沉井做基础,沉井简单理解就是一个带刃脚的大铁桶,当然有的是非常非常大,比如长江大桥用的沉井基础长度是86.9米(约90米),宽度是58.7米(约60米),高105米(约100米),请计算若用密度为2.8×103kg/m3的钢筋混凝土来浇灌该沉井基础,大约需要多少吨这种混凝土。
参考答案
一、选择题(每题1.5分,共30题,45分)
1、D
2、A
3、D
4、B
5、A
6、A
7、A
8、C
9、C
10、B
11、B
12、D
13、B
14、A
15、D
16、C
17、C
18、B
19、C
20、C
21、B
22、C
23、D
24、D
25、A
26、B
27、C
28、B
29、B
30、C
二、填空题(每空1分,共10题,20分)
31、量程 C -2 88 285
32、2 铜球 铜球
33、甲乙 乙丙
34、液化 内表面 凝华 压缩体积
35、3.20 2.8(或2.80)
36、一倍焦距到二倍焦距之间 反射
37、凝固 凝华 放
38、虚像 光的反射 光的直线传播
39、做功 3.6×105
40、压缩体积 凝华
三、实验题(每空1分,共2题,15分)
41、零刻度线处 72 平整
42、A 晶体 吸收 熔点 快 防止偶然性的发生,获得普遍的规律 ③
四、计算题(每题10分,共2题,20分)
43、340m
44、 (1)17.76min;(2)1.512×106t
组别
甲
乙
丙
丁
物距(厘米)
10
15
20
30
像距(厘米)
40
30
20
15
物质
水
冰
煤油
空气
二氧化碳
密度/kg⋅m-3
(常温常压下)
1.0×103
0.9×103
0.8×103
1.29
1.34
岳阳市2023-2024学年物理八年级第一学期期末学业水平测试模拟试题含答案: 这是一份岳阳市2023-2024学年物理八年级第一学期期末学业水平测试模拟试题含答案,共12页。试卷主要包含了考生必须保证答题卡的整洁,下列估测最接近实际情况的是等内容,欢迎下载使用。
孝感市2023-2024学年八年级物理第一学期期末学业水平测试模拟试题含答案: 这是一份孝感市2023-2024学年八年级物理第一学期期末学业水平测试模拟试题含答案,共9页。试卷主要包含了一个初中学生的质量最接近于等内容,欢迎下载使用。
四川省南充市阆中学2023-2024学年物理八年级第一学期期末学业水平测试模拟试题含答案: 这是一份四川省南充市阆中学2023-2024学年物理八年级第一学期期末学业水平测试模拟试题含答案,共11页。试卷主要包含了以下关于误差的说法中正确的是,下列物质属于晶体的是等内容,欢迎下载使用。

