2023-2024学年四川省荣县物理八年级第一学期期末质量跟踪监视试题含答案
展开学校_______ 年级_______ 姓名_______
注意事项
1.考生要认真填写考场号和座位序号。
2.试题所有答案必须填涂或书写在答题卡上,在试卷上作答无效。第一部分必须用2B 铅笔作答;第二部分必须用黑色字迹的签字笔作答。
3.考试结束后,考生须将试卷和答题卡放在桌面上,待监考员收回。
一、选择题(每题1.5分,共30题,45分)
1.中华古诗词、俗语中蕴含着丰富的声学知识,下列有关理解正确的是
A.“谁家玉笛暗飞声”中的笛声由笛管的振动产生
B.“响鼓还要重锤敲”说明声音的音调与振幅有关
C.“闻其声而知其人”是根据声音的响度来辨别的
D.“柴门闻犬吠,风雪夜归人”说明声音可传递信息
2.下列实例中属于次声波应用的是
A.声呐测量距离B.B超
C.监测核爆炸D.清洗眼镜
3.关于物体的质量和物质的密度,下列说法错误的是( )
A.1kg棉花和1kg的铁质量一样大
B.一个杯子随飞船进人太空后,质量和密度都变为零
C.一块冰全部化成水后,质量不变,密度变大
D.密度的大小与物体的质量和体积无关
4.下列数值最接近实际情况的是( )
A.初中生的身高30dmB.人步行的速度约为20m/s
C.人的平均密度1.0×103kg/m3D.初中生的腰围约200cm
5.在“探究凸透镜的成像规律”时,把光屏移动到距离凸透镜12cm处,光屏上可接收到倒立缩小清晰的像,则该凸透镜的焦距可能为( )
A.5cmB.10cm
C.15cmD.20cm
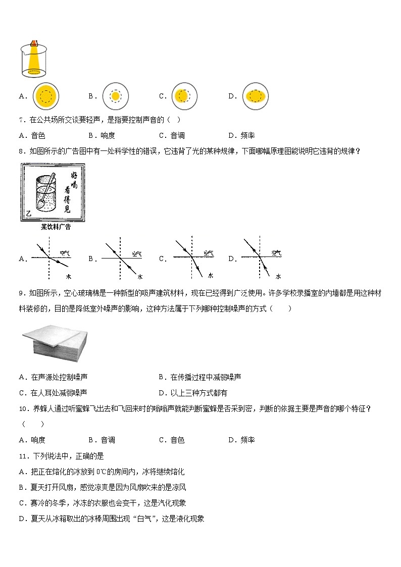
6.如图所示,一束光照射到一个空的烧杯的底部,形成的光圈用虚线表示,若往烧杯中注满水,烧杯底部的光圈会变为
A.B.C.D.
7.在公共场所交谈要轻声,是指要控制声音的( )
A.音色B.响度C.音调D.频率
8.如图所示的广告图中有一处科学性的错误,它违背了光的某种规律,下面哪幅原理图能说明它违背的规律?
A.B.C.D.
9.如图所示,空心玻璃棉是一种新型的吸声建筑材料,现在已经得到广泛使用。许多学校录播室的内墙都是用这种材料装修的,目的是降低室外噪声的影响,这种方法属于下列哪种控制噪声的方式( )
A.在声源处控制噪声B.在传播过程中减弱噪声
C.在人耳处减弱噪声D.以上三种方式都有
10.养蜂人通过听蜜蜂飞出去和飞回来时的嗡嗡声就能判断蜜蜂是否采到密,判断的依据主要是声音的哪个特征?( )
A.响度B.音调C.音色D.频率
11.下列说法中,正确的是
A.把正在熔化的冰放到0℃的房间内,冰将继续熔化
B.夏天打开风扇,感觉凉爽是因为风扇吹来的是凉风
C.赛冷的冬季,冰冻的衣服也会变干,这是汽化现象
D.夏天从冰箱取出的冰棒周围出现“白气”,这是液化现象
12.李白是我国唐代著名的诗人,他写的《早发白帝城》中“两岸猿声啼不住,轻舟已过万重山”中,以下列哪个物体为参照物,舟是静止的( )
A.大地B.岸边的树C.远处的山D.坐在舟上的李白
13.如图所示,是小明在探究平面镜成像的特点,他将蜡烛A作为物体,用蜡烛B模拟A的像。下列说法错误的是( )
A.白纸应放在水平面上,茶色玻璃板应与白纸垂直
B.为了使成像更清晰,蜡烛B应该点燃
C.蜡烛A、B的长度应该相等
D.该实验在较暗的环境中进行效果更好
14.2019 年 12 月 26 日,地球迎来一场日环食。如图,本次环食带没有穿越中国,但我国全境能看到不同程度的日偏食。日食成因属于( )
A.光的折射B.光的反射
C.光的直线传播D.凸透镜成像
15.在一次体育锻炼后,小华对一些物理量做了估测,与实际相符的是( )
A.篮球的质量约为50g
B.跑完1000m后心跳120次用时约1min
C.当时气温约为60℃
D.跑步时的步幅约为10cm
16.中国海上巨型风机﹣巨无霸SL5000是史上最大的单体风力发电机,如图所示,它的每个叶片长62m,它转动起来能够扫过将近两个足球场大的面积.为了让风更易带动起扇叶,制成叶片的材料应该具有
A.较大的质量B.较低的熔点
C.尽量小的密度D.较好的吸热性
17.下列各图中,能正确描述铁锭熔化成铁水过程中,温度随时间变化情况的是
A.B.C.D.
18.下列四个生活实例中,通过热传递的方式使(加“•”)物体内能减少的是
A.春天,人在院子里晒太阳B.夏天,给杯中的饮料加冰块
C.秋天,给妈妈用热水泡脚D.冬天,操场上的同学搓搓手
19.某辆汽车启动后,经过20s,速度表的指针指在如图所示的位置,由表可知:( )
A.此时汽车的速度是90km/hB.此时汽车的速度是90m/s
C.启动后20s内汽车的平均速度是90km/hD.启动后20s内汽车的平均速度是90km/s
20.在炎热的夏天,阳江部分县市最高气温有时会高达 35℃,小马同学在家使用电风扇吹风,感到凉爽,这是因为
A.电风扇吹出的风,能够降低气温
B.电风扇吹出的风为冷风
C.电风扇吹出的风,能加快人体汗液的蒸发
D.电风扇吹出的风,能吸收人体的能量
21.某小组凤堂用托盘天平和量筒测量某液体的密度,图甲是调节天王空盘土衡时的情形,天平调平衡后,他进行了四次实验操作;(1)测出空烧杯的质量为28g;(2)测出烧杯与液体的总质量为160g;(3)测出烧杯与剩余液体的质量如图乙;(4)烧杯中液体部分倒入量筒测量液体体积如图丙。下列说法正确的是( )
A.甲图中应将右边的平衡螺母向右调,使横梁平衡
B.乙图中测质量时,天平的读数是94.2g
C.小明按(1)(4)(3)实验操作顺序测得液体的密度为1.1g/cm3比真实值偏大
D.小聪按(2)(4)(3)实验操作顺序测得液体的密度为1.1g/cm3
22.我们曾听到鸟与飞机相撞而引起机毁人亡的报道,空中飞翔的鸟对飞机构成了巨大威胁,鸟与飞机相撞引起机毁的原因是( )
A.鸟飞行的速度很大
B.鸟飞行的速度很小
C.以飞机为参照物,鸟的速度很小
D.以飞机为参照物,鸟的速度很大
23.如图所示,某同学在“探究凸透镜成像规律”实验时,烛焰在光屏上成了一个清晰的像,下列说法正确的是( )
A.利用这一成像规律可制成照相机
B.要使光屏上烛焰的像变小,只需将蜡烛靠近凸透镜
C.实验中,蜡烛越烧越短,光屏上烛焰的像向上移动
D.若遮住凸透镜的下半部,则光屏上烛焰的像将不完整
24.如图所示是“探究平面镜成像特点”的实验示意图。关于这个实验,下列说法中正确的是
A.实验最好在明亮的环境中进行
B.在蜡烛远离玻璃板过程中,蜡烛的像始终与蜡烛等大
C.将光屏放在玻璃板后面,可以从光屏上观察到像
D.蜡烛不动,前后移动玻璃板时像的位置保持不变
25.一个人向平面镜靠近,他在镜中像的大小及像与镜面距离的变化情况是( )
A.像变大,像与镜面距离变小 B.像变大,像与镜面距离不变
C.像大小不变,像与镜面距离变小 D.像大小不变,像与镜面距离不变
26.铁的比热容大于铜的比热容,质量相等的铁块和铜块吸收相等的热量,若吸收的热量全部转化为内能,则铁块( )
A.内能较少B.末温较低C.温度升高较少D.内能增加较少
27.小明利用最小分度值为1mm的刻度尺测量一个物体的长度,三次测量的数据分别为2.35cm、2.36cm、2.36cm,则测量结果应记为
A.2.36cmB.2.357cm
C.2.35cmD.2.4cm
28.许多高速公路上,在交通标志线上每隔2 m安装一个凸起的纯玻璃元件,这种元件叫“夜精灵”。晚上只要汽车的灯光一照,司机就能看到附近地上的“夜精灵”亮起来(如图所示)。下列几种元件的工作原理与“夜精灵” 完全不同的是( )
A.公路上反光标志牌
B.环卫工人穿的反光马甲
C.自行车的尾灯
D.路口的红绿交通标志灯
29.利用航空摄影拍摄,如果拍摄时所用照相机的镜头焦距是50mm,则胶片到镜头的距离(像距)应
A.大于100mm B.略大于50mm C.小于50mm D.恰好等于50mm
30.小明身高为1.5m.站立在平面镜前2m处,他以0.1m/s的速度远离平面镜,2秒后,他的像到他的距离和像的大小变化描述正确的是( )
A.1.5m,像变大B.2m,像变小
C.3.6m,像不变D.4.4m,像不变
二、填空题(每空1分,共10题,20分)
31.加湿器是利用超声波将水“打碎”而形成白雾,说明超声波具有________;阳光下,白雾渐渐消失,这是________(填物态变化名称)现象,________(选填“吸热”或“放热”)过程。
32.如图所示的图像是某物体在40s内沿直线运动的s-t图像。
分析图像信息,前20s内物体通过的路程为_______________m;在这40s内,该物体的平均速度为______________m/s。若以地面为参照物,该物体在第15s时______________( 选填“静止”、“运动”)。
33.自然界中的水循环是通过水的物态变化实现的。大海、湖泊、河流、土壤和植物中的水__(填物态变化名称)后,在高空遇到冷空气放出热量,液化成小水滴或___(填物态变化名称)成小冰晶。大量的小水滴和小冰晶集中悬浮在高空,就形成了云。
34.如图是某住宅小区内的场景.
(1)图中A是禁鸣标志,人们能从各个方向看到此标志是因为发生了_______,禁鸣是在_______处控制噪声,鸣叫的笛声是由汽车喇叭的_______产生的;
(2)图中B是汽车限速标志,它表示的含义是____,按规定,汽车在小区内行驶200m,至少需要___s;
(3)图中C是摄像头,它的内部有光学元件,其作用相当于凸透镜,小区内的景物通过它所成像的性质是倒立、_______的实像.当汽车远离摄像头过程中,所成的像____(选填“变大”、“变小”或“不变”) .
35.小红用照相机给小刚照了一张全身相,小刚还想照一张半身照,则小红应离小刚再________一些(选填“近”“远”),同时将照相机的镜头________(选填“前伸”或“后缩”)。
36. (1)如图,是“用弹簧测力计测量物重”的实验。弹簧测力计的量程为_____N,分度值为_____N,所测物体的重为_____N;
(2)如图,是“用刻度尺测量长度”的实验。所使用的刻度尺的分度值为_____cm,被测木块的长度为_____cm。
37.某旅游船在湖面上航行,小红坐在该旅游船的座位上。如果以岸上的树木为参照物,游船是_____的;如果说小红是静止的,则选择的参照物是_____。
38.小明家有一枚质量为2.1 g的银币,他想用量筒测算出该银币是不是纯银的(ρ银=10.5 g/cm3),所用的量筒规格如图所示,此量筒的分度值是________ mL,他能否鉴别出该银币?________(选填“能”或“不能”),原因是________;小明家还有一捆粗细均匀的铜线,其横截面积是25 mm2,质量为89 kg,已知铜的密度为8.9×103 kg/m3,则这捆铜线的长度是________ m。
39.小明坐在一列从扬州开往启东的动车上,看到窗外的树向后退,他是以_______为参照物的.小明想测动车的速度.在路上动车通过一座大桥,已知大桥长1000m,小明从上桥到离开桥,小明通过大桥的时间是20s,则动车速度是________m/s,已知车长150m,则动车全部通过大桥所需要的时间是________s.
40.《是真的吗》?有人说在塑料袋中装入少量酒精,且把塑料袋内的气体排放干净并扎紧袋口,再把装有酒精的塑料袋放入盛有开水的玻璃碗中,塑料袋会鼓起来。你认为这种说法是________(选填“真有”或者“假的”)。判断的依据是____;若再将塑料袋置于冰水中,袋内酒精将会___。(酒精沸点78℃)
三、实验题(每空1分,共2题,15分)
41.在做“探究凸透镜成像规律”实验时,实验桌上有两个凸透镜,规格如图所示,光具座上标尺的刻度范国是0﹣90cm。
(1)实验中选用_____凸透镜较好(选填“甲”或“乙”),选好器材后,依次将点燃的蜡烛、凸透镜、光屏放在光具座上的A、O位置,在光屏上得到清晰的烛焰的像如图所示。
(2)图中出现的像不在光屏的中心,其原因是_____;为了使像重新回到光屏中心,应将凸透镜向_____(选填“上”或“下”)移动,可以使烛焰的像清晰的成在光屏的中央。
(3)正确调节烛焰、凸透镜、光屏的高度后,再将蜡烛向远离凸透镜方向移动一段距离,这时应将光屏向_____(选填“靠近凸透镜”或“远离凸透镜”)方向移动,得到一个清晰的像,这个像与原来相比将_____(选填“变大”、“变小”或“不变”)。
(4)在探究凸透镜成像规律的实验中,当蜡烛从很远处向二倍焦距处移动时,物体移动的速度_____(选填“大于”、“小于”或“等于”)像移动的速度。
42.在用光具座研究凸透镜成像规律的实验中:
(1)测量凸透镜的焦距如图甲所示,则该凸透镜的焦距约为_____。
(2)将蜡烛、凸透镜、光屏依次从左向右放在光具座上。点燃蜡烛后,调节烛焰、凸透镜、光屏的中心大致在_____上。
(3)当烛焰距凸透镜30cm时,移动光屏,可在光屏上得到一个倒立的_____(填“缩小”或“放大”)的像。拿走光屏,将蜡烛放在原光屏位置处,则此时光屏应放在原先放_____的位置才能成清晰的像,此现象说明凸透镜的光路是_____的。
(4)经实验发现,凸透镜成放大像与缩小像的分界点是图乙中的_____处。
四、计算题(每题10分,共2题,20分)
43.在图甲所示的电路中,已知电源为电压可调的直流学生电源,灯泡的额定电压为8V,灯泡的额定电压为6V,图乙是灯泡的图象。
当开关S接a时,电压表的示数为,电流表的示数为,求定值电阻的阻值。
开关S接a时,调节电源电压,使灯泡正常发光,此时消耗的功率为1W,求灯泡的额定功率。
开关S接b时,通过调节电源电压可使电路允许达到的最大总功率是多少?
44.某课外活动小组需要对两只定值电阻R1、R2和一只滑动变阻器R3的电阻进行测量,将这些元件连成如图所示的电路.闭合Sl,断开S2,将滑动变阻器的阻值调到最大时,电流表的示数为0.2 A,电压表的示数为2 V;若将Sl、S2都闭合,将滑动变阻器的阻值调到0时,电压表的示数为6 V,电流表的示数为0.9 A.求:
(1)R1的阻值是多少?
(2)滑动变阻器的最大阻值R3是多少?
(3)R2的阻值是多少?
参考答案
一、选择题(每题1.5分,共30题,45分)
1、D
2、C
3、B
4、C
5、B
6、B
7、B
8、D
9、B
10、B
11、D
12、D
13、B
14、C
15、B
16、C
17、B
18、B
19、A
20、C
21、D
22、D
23、C
24、B
25、C
26、C
27、A
28、D
29、B
30、D
二、填空题(每空1分,共10题,20分)
31、能量 汽化 吸热
32、100米 5m/s 静止
33、汽化 凝华
34、漫反射 声源 振动 进此小区汽车最大速度为5km/h 144 缩小 变小
35、近 前伸
36、0~5 0.2 3.8 0.1 2.50(合理即可)
37、运动 座位
38、1 不能 银币的体积可能小于量筒的分度值 400
39、动车 50 1.
40、真的 酒精汽化,体积变大 液化
三、实验题(每空1分,共2题,15分)
41、乙 烛焰、凸透镜、光屏的中心不在同一高度 下 靠近凸透镜 变小 大于
42、10cm 同一高度 缩小 蜡烛 可逆 P
四、计算题(每题10分,共2题,20分)
43、。 4W。 6W。
44、 (1) 10 Ω (2) 20 Ω (3) 20 Ω
序号
直径
焦距
甲
5cm
30cm
乙
4cm
10cm
四川省阿坝市2023-2024学年九上物理期末质量跟踪监视试题含答案: 这是一份四川省阿坝市2023-2024学年九上物理期末质量跟踪监视试题含答案,共9页。试卷主要包含了下列利用电流热效应工作的用电器,如图,用酒精灯给试管中的水加热等内容,欢迎下载使用。
2023-2024学年四川省渠县物理九年级第一学期期末质量跟踪监视试题含答案: 这是一份2023-2024学年四川省渠县物理九年级第一学期期末质量跟踪监视试题含答案,共9页。试卷主要包含了有关分子热运动,下列说法正确的等内容,欢迎下载使用。
四川省宜宾中学2023-2024学年八上物理期末质量跟踪监视试题含答案: 这是一份四川省宜宾中学2023-2024学年八上物理期末质量跟踪监视试题含答案,共14页。

