2023-2024学年云南省昆明市祯祥初级中学八年级物理第一学期期末考试试题含答案
展开
这是一份2023-2024学年云南省昆明市祯祥初级中学八年级物理第一学期期末考试试题含答案,共8页。试卷主要包含了考生必须保证答题卡的整洁,下列估计符合生活实际的一项是等内容,欢迎下载使用。
学校_______ 年级_______ 姓名_______
注意事项:
1.答卷前,考生务必将自己的姓名、准考证号、考场号和座位号填写在试题卷和答题卡上。用2B铅笔将试卷类型(B)填涂在答题卡相应位置上。将条形码粘贴在答题卡右上角"条形码粘贴处"。
2.作答选择题时,选出每小题答案后,用2B铅笔把答题卡上对应题目选项的答案信息点涂黑;如需改动,用橡皮擦干净后,再选涂其他答案。答案不能答在试题卷上。
3.非选择题必须用黑色字迹的钢笔或签字笔作答,答案必须写在答题卡各题目指定区域内相应位置上;如需改动,先划掉原来的答案,然后再写上新答案;不准使用铅笔和涂改液。不按以上要求作答无效。
4.考生必须保证答题卡的整洁。考试结束后,请将本试卷和答题卡一并交回。
一、选择题(每题1分,共30题,30分)
1.人站在竖直放置的穿衣镜前3m处,若人向镜走近1m,则人离像的距离为( )
A.3mB.4mC.5mD.6m
2.有一条平缓流动、流速恒定的河流,学校准备组织同学们在此河流上举行划船比赛。为此,学生会体育部长给划船比赛制定了一个规则:①将甲、乙两船队分别置于上、下游;②在两个船队之间的中点处放置一个插有红旗的小木箱,发令枪响时被释放且随河水流动:③甲、乙两船队听发令枪声同时从上游和下游向着小木箱出发,先到达小木箱的船队获胜。针对这个比赛规则,其他同学开展了激烈讨论,其中正确的是( )
A.比赛规则公平,因木箱释放时相对于水是运动的
B.比赛规则公平,因水流动对两船队比赛的影响效果是一样的
C.比赛规则不公平,因木箱顺水而下,所以对下游的船队有利
D.比赛规则不公平,因上游的船顺水而下,所以对上游船队有利
3.发声的音叉难以观察到的微小振动可以通过其激起的水花来体现,以下实例中采用类似研究方法的是
A.研究光现象时,引入光线用来描述光的传播路径和方向
B.研究熔化现象时,比较冰、蜡的熔化特点
C.研究蒸发现象时,探究影响蒸发快慢与液体温度的关系
D.液体温度计利用液柱长度的变化来显示温度高低
4.某物体放在凸透镜前12cm处时,在光屏上得到了物体倒立、放大的清晰实像,则该凸透镜的焦距可能是( )
A.5cmB.9cmC.13cmD.17cm
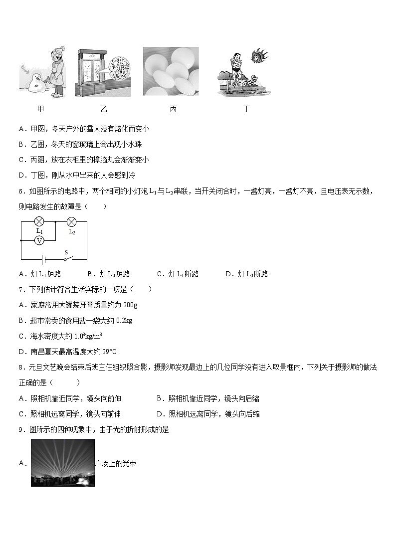
5.如图所示的四种现象中所涉及的物态变化属于放热过程的是( )
A.甲图,冬天户外的雪人没有熔化而变小
B.乙图,冬天的窗玻璃上会出现小水珠
C.丙图,放在衣柜里的樟脑丸会渐渐变小
D.丁图,刚从水中出来的人会感到冷
6.如图所示的电路中,两个相同的小灯泡L1与L2串联,当开关闭合时,一盏灯亮,一盏灯不亮,且电压表无示数,则电路发生的故障是( )
A.灯L1短路B.灯L2短路C.灯L1断路D.灯L2断路
7.下列估计符合生活实际的一项是( )
A.家庭常用大罐装牙膏质量约为200g
B.超市常卖的食用盐一袋大约0.2kg
C.海水密度大约1.03kg/m3
D.南昌夏天最高温度大约29°C
8.元旦文艺晚会结束后班主任组织照合影,摄影师发现最边上的几位同学没有进入取景框内,下列关于摄影师的做法正确的是( )
A.照相机靠近同学,镜头向前伸B.照相机靠近同学,镜头向后缩
C.照相机远离同学,镜头向前伸D.照相机远离同学,镜头向后缩
9.图所示的四种现象中,由于光的折射形成的是
A.广场上的光束
B.亭桥在水中的倒影
C.铅笔好像折断了
D.墙上的手影
10.如图所示,将甲、乙两音叉发出的声音信号输入到示波器上,得到甲、乙两种波形,从波形上可以得出
A.甲、乙两种声音的音调相同
B.甲、乙两种声音的响度相同
C.乙声音的音调高于甲声音的音调
D.甲声音的响度高于乙声音的响度
11.如图中,不能用光沿直线传播规律来解释的现象是( )
A.手影
B.小孔成像
C.看见不发光的书
D.激光准直
12.下列说法中正确的是( )
A.登月舱从地球到月球,质量变小
B.1 kg铁比1 kg棉花的质量大
C.把钢棒轧成一张薄钢板,形状发生了变化,但质量不变
D.一杯水凝固成冰后,质量变大
二、填空题(每题5分,共4题,20分)
13.如图,甲、乙、丙是几种声音输入到示波器上时显示的波形,其中音调相同的是_____;响度相同的是_____,图丁所示两种声音的_____不同。
14.如图所示,一束激光沿直线射到空水槽底部O点,形成—个光斑。现在向水槽中注入一定量水,光斑将移动到O点的_______(选填“左”或“右”)侧。继续沿水槽壁缓慢注水,在此过程中,折射角______(填“变大”、“变小”或“不变”),若把水槽右端垫高,折射角会_______(填 “变大”、“变小”或“不变”)。
15.容积为250mL的容器,装满水后的总质量为100g,则容器质量为 g;若装满另一种液体后的总质量为250g,则这种液体的密度为 g/cm1.(ρ水=1.0×101kg/m1)
16.如图是甲、乙两种固体的熔化实验图象,固体甲第6分钟的状态是_____(选填“固态”或“液态”或“固液共存”)。由图象可知,_____是晶体(选填“甲”或“乙”),它_____固定的熔点(选填“有”或“没有”)。
三、实验题(共12分)
17.(4分)某同学们在西昌市太和镇寻到了一块鹅卵石,为测量它的密度,该同学选用天平、量筒、鹅卵石、细线和水,进行如下的实验操作:
A、在量筒中倒入适量的水,记下水的体积;再将鹅卵石用细线系好后,慢慢地浸没在水中,记下鹅卵石和水的总体积。
B、把天平放在水平桌面上,把游码移到标尺左端的零刻度线处,调节横梁上的平衡螺母,使横梁平衡。
C、将鹅卵石放在左盘中,在右盘中增减砝码并移动游码,直至横梁恢复平衡,测出鹅卵石的质量。
(1)为了减少实验误差,最佳的实验操作顺序是:_____。(填写字母)
(2)在调节天平时发现指针的位置如图1所示,此时应将平衡螺母向_____调。(选填“左”或“右”)
(3)用调节好的天平称量鹅卵石的质量,天平平衡时,右盘中砝码的质量和游码的位置如图2所示,用量筒测量鹅卵石的体积如图3所示,由此可以算出鹅卵石的密度为ρ =_____g/cm3。
(4)量筒不小心被打碎了,老师说已知水的密度ρ水只用天平还能测量出陈醋的密度。某组同学添加了两个完全相同的烧杯和适量的水,设计了如下实验步骤,请你补充完整:
①调节好天平,用天平测出空烧杯质量为m0;
②将一个烧杯装满水,用天平测出烧杯和水的总质量为m1;
③用另一个烧杯装满陈醋,用天平测出为_____m2;榆根据测得的物理量求出了该陈醋的密度ρ=_____。
18.(4分)小明发现严冬季节水缸里的水结冰了,但腌菜缸里的盐水却没有,小明猜想,水中加入别的物质后,一定会对水的凝固点产生影响.为了验证这一猜想,他将一些盐放入水中,并把盐水用容器盛好放入冰箱,研究盐水的凝固过程.每隔一定时间,小明就观察盐水状态、测出温度,并将凝固过程记录的温度数据画成了凝固图象如图甲所示.
(1)从图象中得到晶体的液态物质在凝固时的温度将_____.(选填“变大”“变小”或“不变”)
(2)盐水的凝固点为_____℃.由此证明了小明的猜想是_____(选填“正确”、“错误”)的,严寒的冬天,地面上的积雪不能及时熔化,会影响交通安全.人们采取在雪上撒盐的方法,可使雪在较低气温下熔化.原因是:在雪上撒盐可以_____(填“提高”或“降低”)雪的熔点.
(3)如果将一个装有冰水混合物的试管放入正在熔化的盐冰水混合物中如图乙所示,试管中冰水混合物中的冰会_____(选填“变多”、“变少”或“不变”).
19.(4分)如图所示,小聪在探究“平面镜成像特点”的实验中:
(1)选取两只完全相同的蜡烛是为探究______关系;
(2)小聪只进行了一次实验,就得到了“物和像到镜面的距离相等”的结论,这样得出结论的做法不合理之处是______。
四、作图题(共16分)
20.(8分)按照要求作图.如图所示,S是点光源,作出入射光线SO的反射光线和大致的折射光线_______.
21.(8分)如图所示,入射光线与镜面成30°角射在平面镜上,请画出反射光线并标出反射角的大小.
(______)
五、计算题(共22分)
22.(10分)科考队在野外发现了一块形状不规则的石头,质量5000kg,为了知道石头的体积,队员用锤子敲下一小块,测得体积是8cm3,质量是20g,请估测大石头的体积是多少?
23.(12分)随着人们健康意识的不断增强,骑山自行车出行已经成为一种时尚,如图所示的山地车,其相关数据见下表(g取10N/kg)
(1)求碳纤维车架的密度是多少?
(2)这辆山地自行车所受重力是多少?
参考答案
一、选择题(每题1分,共30题,30分)
1、B
2、B
3、D
4、B
5、B
6、A
7、A
8、D
9、C
10、A
11、C
12、C
二、填空题(每题5分,共4题,20分)
13、甲乙 甲丙 音色
14、左 不变 不变
15、50;0.2.
16、固液共存 甲 有
三、实验题(共12分)
17、BCA 左 2.6 烧杯和醋的总质量
18、不变 −2 正确 降低 变多
19、物和像的大小 实验次数少,具有偶然性
四、作图题(共16分)
20、见解析
21、
五、计算题(共22分)
22、2m3
23、 (1)1.8×103kg/m3;(2)100N
车架材料
碳纤维
车架材料体积/cm3
2500
车架质量/kg
4.5
整车质量/kg
10
相关试卷
这是一份云南省昆明市官渡区第一中学2023-2024学年九上物理期末考试模拟试题含答案,共13页。试卷主要包含了水是人类生存环境的重要组成部分等内容,欢迎下载使用。
这是一份2023-2024学年云南省昆明市祯祥初级中学物理九年级第一学期期末学业水平测试模拟试题含答案,共14页。试卷主要包含了考生要认真填写考场号和座位序号,举重是我国的优势体育项目等内容,欢迎下载使用。
这是一份2023-2024学年云南省昆明市祯祥中学物理九年级第一学期期末质量跟踪监视模拟试题含答案,共15页。

