2023-2024学年内蒙古呼伦贝尔市物理八年级第一学期期末质量跟踪监视试题含答案
展开
这是一份2023-2024学年内蒙古呼伦贝尔市物理八年级第一学期期末质量跟踪监视试题含答案,共11页。试卷主要包含了考生要认真填写考场号和座位序号,打兵乓球是同学们喜爱的运动,我国是严重缺水的国家,一根粗细均匀的铜棒等内容,欢迎下载使用。
学校_______ 年级_______ 姓名_______
注意事项
1.考生要认真填写考场号和座位序号。
2.试题所有答案必须填涂或书写在答题卡上,在试卷上作答无效。第一部分必须用2B 铅笔作答;第二部分必须用黑色字迹的签字笔作答。
3.考试结束后,考生须将试卷和答题卡放在桌面上,待监考员收回。
一、选择题(每题1.5分,共30题,45分)
1.小刚同学是一位初二的男生,下列与他相关的一些估测数据,不合理的是( )
A.他在学校的课桌高大约80cm
B.他的正常体温大约是36.5℃
C.他穿的鞋的长度大约是26cm
D.他的脉搏跳动50次大约需要2min
2.下列运动中,最接近匀速直线运动的是( )
A.奥运会上百米赛跑
B.自由下落的苹果
C.站在商厦的自动扶梯上上楼的顾客
D.从滑梯上下滑的小朋友
3.2017年2月25日,江西省南昌市红谷滩白金汇海航酒店发生火灾,造成了多人死亡、受伤的重大事故,在发生火灾时,为了避免吸入燃烧后产生的有毒气体,人应贴近地面爬行,这样做的主要原因是有毒气体( )
A.受热膨胀,密度变小,飘于室内下方
B.受热膨胀,密度变小,飘于室内上方
C.受热膨胀,密度变大,飘于室内上方
D.受热膨胀,密度变大,飘于室内下方
4.打兵乓球是同学们喜爱的运动。打兵乓球时发生的下列现象中,不属于力改变物体运动状态的是
A.发球时,将乒乓球向上抛起
B.接球的同学用球拍将球挡回去
C.球打在桌面上,向上跳起
D.掉在地上的球被同学踩扁了
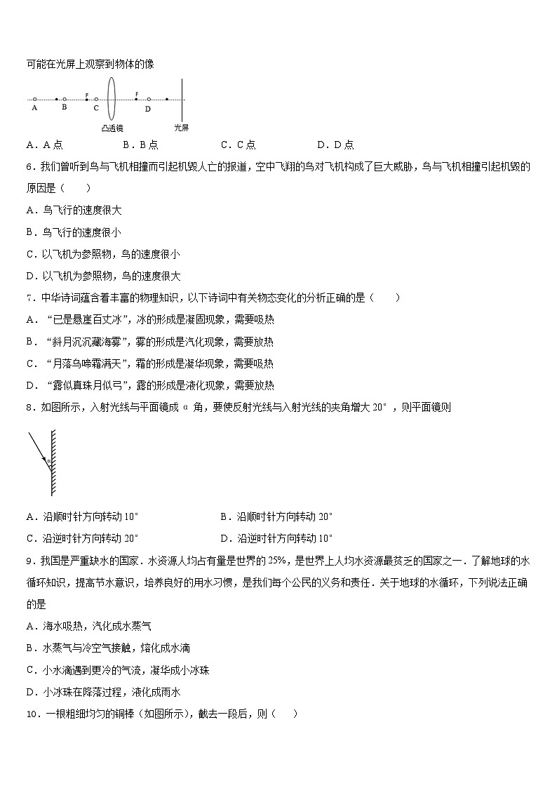
5.如图所示,A、B、C、D在凸透镜主光轴上,F为焦点.若保持凸透镜和光屏的位置不变,则物体放在哪个位置时,可能在光屏上观察到物体的像
A.A点B.B点C.C点D.D点
6.我们曾听到鸟与飞机相撞而引起机毁人亡的报道,空中飞翔的鸟对飞机构成了巨大威胁,鸟与飞机相撞引起机毁的原因是( )
A.鸟飞行的速度很大
B.鸟飞行的速度很小
C.以飞机为参照物,鸟的速度很小
D.以飞机为参照物,鸟的速度很大
7.中华诗词蕴含着丰富的物理知识,以下诗词中有关物态变化的分析正确的是( )
A.“已是悬崖百丈冰”,冰的形成是凝固现象,需要吸热
B.“斜月沉沉藏海雾”,雾的形成是汽化现象,需要放热
C.“月落乌啼霜满天”,霜的形成是凝华现象,需要吸热
D.“露似真珠月似弓”,露的形成是液化现象,需要放热
8.如图所示,入射光线与平面镜成α角,要使反射光线与入射光线的夹角增大20°,则平面镜则
A.沿顺时针方向转动10°B.沿顺时针方向转动20°
C.沿逆时针方向转动20°D.沿逆时针方向转动10°
9.我国是严重缺水的国家.水资源人均占有量是世界的25%,是世界上人均水资源最贫乏的国家之一.了解地球的水循环知识,提高节水意识,培养良好的用水习惯,是我们每个公民的义务和责任.关于地球的水循环,下列说法正确的是
A.海水吸热,汽化成水蒸气
B.水蒸气与冷空气接触,熔化成水滴
C.小水滴遇到更冷的气流,凝华成小冰珠
D.小冰珠在降落过程,液化成雨水
10.一根粗细均匀的铜棒(如图所示),截去一段后,则( )
A.质量变小,体积变小,密度也变小了
B.质量变小,体积变小,密度不变
C.质量不变,体积变小,密度变小
D.质量、体积和密度都不变
11.已知,一个瓶子最多能盛1kg的水,则可用该瓶子盛的液体是
A.酒精B.汽油C.植物油D.水银
12.同学们在课下的实践中是否做过这样一个实验:在纸上剪一个很小的“▽”形孔,让太阳垂直照射到“▽”形孔上,去观察地面上的光斑。那么地面上形成的光斑是( )
A.“▽”B.“△”形C.圆形D.无法判定
13.如图所示的现象产生的过程中,需要放热的是( )
甲∶北方的春天,冰雕逐渐变小
乙∶北方的冬天,植物上出现雾凇
丙∶水烧开时,冒出“白气”
丁:铁矿石熔化成铁水
A.甲、丙B.甲、乙C.丙、丁D.乙、丙
14.有一个医用氧气瓶,装满时氧气的密度为3kg/m³,后来输氧消耗了,则剩余氧气的密度为( )
A.2kg/m³B.3kg/m³C. kg/m³D. kg/m³
15.小宇在同学生日宴会上,敲击注入高度水的几个相同玻璃杯,为同学演奏一曲优美动听的《生日快乐》歌,如图所示注入不同高度的水是为了改变声音的( )
A.响度B.音调C.音色D.振幅
16.如图甲所示为某物质的熔化图像,根据图像可知( )
A.该物质是非晶体
B.第 15min 该物质处于液态
C.若将装有冰水混合物的试管放入正在熔化的该物质中(如图乙所示),则试管内冰的质量 会逐渐增加
D.该物质的熔化过程持续了 20min
17.一个质量为0.2kg的容器,装满水后总质量为1.2kg;装满某液体后总质量为2kg,下表中有几种物质的密度(常温常压下)供你参考,你经过分析可知该液体为( )
A.硫酸B.酒精
C.水银D.缺少条件,无法判断
18.在观察碘升华的实验中,小刚同学将碘锤浸入开水加热,小明直接将碘锤放在酒精灯火焰上加热,碘锤中都会出现碘蒸气,已知碘的熔点是114℃、沸点是184℃;水的沸点是100℃,酒精灯火焰温度约为400℃,下列说法正确的是
A.碘升华是物质从液态变为气态
B.甲图中固态碘可能先变为液态,再由液态碘变为气态碘
C.选用甲图加热方式,主要目的是为了使得碘锤受热均匀
D.做碘升华实验,选用图甲装置更加合理
19.已知铝的密度小于铜的密度,分别用铝和铜做一个实心球,下面情况不可能的是
A.铝球的体积和质量都比铜球的小B.铝球的体积和质量都比铜球的大
C.铝球的体积大于铜球的体积,但铝球比铜球轻D.铝球的体积小于铜球的体积,但铝球比铜球重
20.在下面的问题中,不属于可探究的科学问题的是
A.改变接触面积的大小,滑动摩擦力的大小改变吗?
B.液体的质量越大,液体产生的压强越大吗?
C.一切物体都具有惯性吗?
D.浮力的大小与排开液体的体积有关吗?
21.下列关于声现象的说法中,正确的是:
A.声音可以在固体中传播
B.声音在真空中的传播速度为340s
C.敲锣时锣面振动的幅度越大,音调越高
D.只要物体振动,我们就能听到声音
22.在使用下列设备中,其中使用到紫外线的是( )
①冬天家里洗澡时,采用浴霸取暖;
②家用消毒柜或卤菜店用灭菌灯;
③验钞机发光的灯能检验纸币的真伪;
④夜视仪进行侦察的原理;
A.①②③B.②③C.③④D.①④
23.下列四种光现象实例中由于光的直线传播形成的是( )
A.树荫下的光斑
B.海市蜃楼
C.水中筷子弯折
D.雨后彩虹
24.下列数据最符合实际的是( )
A.人们感觉最舒适的室温约37℃
B.一个中学生的身高约为160cm
C.某中学生的质量约为150kg
D.光在真空中的传播速度为340m/s
25.把凸透镜正对着太阳,在离凸透镜10 cm的纸上得到一个很小的亮点。当一个物体位于此凸透镜前25 cm处时,在凸透镜另一侧,调整光屏的位置可以得到( )
A.倒立、放大的实像B.正立、放大的实像
C.倒立、缩小的实像D.正立、缩小的实像
26.有一瓶食用油用掉一半,则剩下半瓶油的( )
A.密度变为原来的一半B.质量不变
C.质量、密度都变为原来的一半D.质量变为原来的一半,密度不变
27.关于声现象,下列说法中正确的是
A.声音不能传递能量
B.只要物体振动,我们就一定能听到声音
C.离音箱近时听到的声音更大,是因为声源振动的更快
D.将水泥路面改成有许多空隙的“海绵”沥青路面可以减弱噪声
28.如图所示的实例中,目的是为了减小摩擦的是
A.戴上橡胶手套拧开瓶盖
B.打球时用力握紧球拍
C.磁悬浮列车行驶时不接触铁轨
D.手表旋钮上有凹凸的花纹
29.上体育课时,体育老师发现同学们要用的篮球很软,于是他用打气筒给篮球充气,当篮球变圆后,仍继续给它充气。则篮球内气体的( )
A.质量增大,体积增大,密度增大
B.质量增大,体积不变,密度增大
C.质量增大,体积增大,密度不变
D.质量不变,体积不变,密度不变
30.如图所示为“探究平面镜成像特点”的实验装置图,下列有关该实验的说法,正确的是( )
A.为了便于观察,该实验最好在较暗的环境中进行
B.如果将蜡烛A向玻璃板靠近,蜡烛A的像会变大
C.移去蜡烛B,并在原蜡烛B的位置放一光屏,发现光屏上能得到蜡烛A的像
D.保持A、B两支蜡烛的位置不变,无论怎样改变玻璃板的位置,发现蜡烛B始终能与蜡烛A的像重合
二、填空题(每空1分,共10题,20分)
31.小明测量了一些数据,但是忘记了记录单位,请帮他补上合适的单位:
(1)物理课本的长25.6_________;
(2)中学生骑自行车的速度约为18_______________;
(3)一个热水瓶的容积2_______;
(4)一枚大头针的质量约为80________ 。
32.小丽学习了水的沸腾知识后,课后做了“纸锅烧水”实验,她将适当水加入纸锅后,放到火上加热(没有让火苗烧到水面以上的纸),一会儿水沸腾了,但纸锅并没有燃烧起来。水的沸腾是剧烈的_____现象,锅没有燃烧,是因为水沸腾时仍要继续吸热,温度_____,低于纸的着火点,所以纸没有燃烧起来。
33.把一杯水放入冰箱的冷冻室中,当水结成冰后质量___________,密度___________(选填“变大”、“不变”或“变小”)
34.有A、B、C、三个由同种材料制成的金属球,它们的质量分别为128g、400g、60g,体积分别为16cm3、50 cm3、12 cm3.在A、B、C三个金属球中,若只有一个是空心的,那么________球是空心的.这种材料的密度是________kg/ m3
35.下图中F是凸透镜的焦点,a、b、c、d、e是凸透镜主光轴上的五个点。将物体放在________点时,是放大镜成像的原理;将物体放在________点时,所成的实像最小。
36.在测量平均速度的实验中(如图),斜面应选择较小坡度,这样设计是为了实验中便于测量_____。实验中,让车长为10.0cm的小车从斜面的A处以某一初始速度开始下别测出小车到达B点和C点的时间,即可测出不同阶段的平均速度,如果测得时间tAB=2.0s,tAC=3.6s,则AB段的平均速度vAB=_____cm/s。实验中,小车通过AB段的平均速度_____(选填“大于”、“小于”或“等于”)小车通过BC段的平均速度。
37.蜻蜓点水是指雌蜻蜓将卵直接产入水中。如图所示,是小华观察到的蜻蜓贴着水面沿直线飞行,连续三次“点水”后水面振动的波纹图片(每次点水只形成一个波纹,时间忽略不计),三个波纹刚好内切于坐标原点O。由图片可知:
(1)蜻蜓的飞行方向是沿y轴______(选填“正方向”或“负方向”),其平均速度______水波的移动速度(选填“大于”、“等于”或“小于”);
(2)小华测得蜻蜓由第一次点水到第三次点水历时2s,则蜻蜓飞行的平均速度为______m/s。
38.如图,小车从斜面上滑下,在水平桌面上受到______力的作用逐渐停下,该力的施力物体是______。
39.我国北方的冬天,若水管保护不好,往往会发生水结冰而冻裂水管的现象,原因是冰的密度比水的密度_____,水结冰后体积会增大;房间的暖气一般都安装在窗户_____面,是依据气体的密度随温度的升高而变_____。
40.张家界因山而著名,吸引许多中外游客来旅游,有少数游客在山上游玩时将空纯净水瓶扔在山上,这样做既污染了环境,同时还可能引起山林火灾.这是因为,当下雨时纯净水瓶装入水后,就相当于一个________透镜.晴天强太阳光照射它时,它对光线会产生________作用,可能会引起枯叶着火.因此我们在山中游玩时一定要注意保护环境.
三、实验题(每空1分,共2题,15分)
41.小天妈妈买到一块绿松石小工艺品,小天想知道绿松石的密度,进行了如下实验步骤:
(1)按图甲调节天平横梁平衡,这一过程中的错误是______;
(2)纠正错误后,小天调节天平平衡并测量出该工艺品的质量如图乙所示;
(3)用量筒和水测量出工艺品体积。“先往量筒中倒入适量的水”,其中“适量”的确切含义是:①______;②______。小天利用量筒测量工艺品的体积如图丙所示;
(4)计算出这块绿松石制作的工艺品的密度为______g/cm3;
(5)如果小天将实验步骤(2)、(3)互换一下,测出工艺品的密度将偏______(选填“大”或“小”)。
42.小强同学买了一盒自动铅笔用的笔芯,但包装盒上注明的笔芯直径看不清了.聪明的小强利用一把分度值是的刻度尺,用实验的方法测出了笔芯的直径,你知道小强的实验方案吗?请你写出:
实验步骤及所测量物理量的符号_____________________.
笔芯直径的表达式:________.
四、计算题(每题10分,共2题,20分)
43.某机床厂生产了一个机器零件,由钢制成,质量为7.9kg,因检测质量超标2080g,换成钢和铝的合金来制成合格机器零件(体积和形状不变),则这个钢铝合金的机器零件中钢和铝的质量各是多少千克?(ρ钢=7.9kg/dm3,ρ铝=2.7kg/dm3)
44.汽车以25m/s的速度匀速行驶,司机突然发现前方有紧急情况,经过0.5s(反应时间)开始制动刹车,又经过4.5s滑行60m车停止。求:
(1)汽车从发现情况到完全停止的这段时间内汽车通过的路程是多少?
(2)汽车从发现情况到完全停止的这段时间内汽车的平均速度是多少m/s?
(3)根据以上情况和你的经历,请给司机一句忠告?
参考答案
一、选择题(每题1.5分,共30题,45分)
1、D
2、C
3、B
4、D
5、B
6、D
7、D
8、D
9、A
10、B
11、D
12、C
13、D
14、A
15、B
16、C
17、A
18、D
19、D
20、C
21、A
22、B
23、A
24、B
25、C
26、D
27、D
28、C
29、B
30、A
二、填空题(每空1分,共10题,20分)
31、cm km/h L mg
32、汽化 不变
33、不变 变小
34、C 8×101
35、e a
36、时间 20 小于
37、负方向 等于 3.5
38、摩擦 桌面
39、小 下 小
40、凸 会聚
三、实验题(每空1分,共2题,15分)
41、游码没有放在标尺的零刻线处 倒入的水能完全浸没被测物体 被测物体完全浸没后不能超过量筒的最大刻度 2.7 大
42、详见解析 d=
四、计算题(每题10分,共2题,20分)
43、1.08kg,4.74kg。
44、(1)12.5m;(2)14.5m/s;(3)为了行车安全,请减速慢行和保持车距。
物质
密度/(kg•m﹣3)
物质
密度/(kg•m﹣3)
水银
13.6×103
纯水
1.0×103
硫酸
1.8×103
酒精
0.8×103
相关试卷
这是一份内蒙古重点中学2023-2024学年九年级物理第一学期期末质量跟踪监视模拟试题含答案,共12页。试卷主要包含了下列说法正确的是等内容,欢迎下载使用。
这是一份内蒙古鄂托克旗乌兰镇中学2023-2024学年九上物理期末质量跟踪监视试题含答案,共12页。试卷主要包含了考生必须保证答题卡的整洁,下列估计符合生活实际的是等内容,欢迎下载使用。
这是一份内蒙古呼和浩特市赛罕区2023-2024学年九年级物理第一学期期末质量跟踪监视模拟试题含答案,共12页。

