资料中包含下列文件,点击文件名可预览资料内容
还剩4页未读,
继续阅读
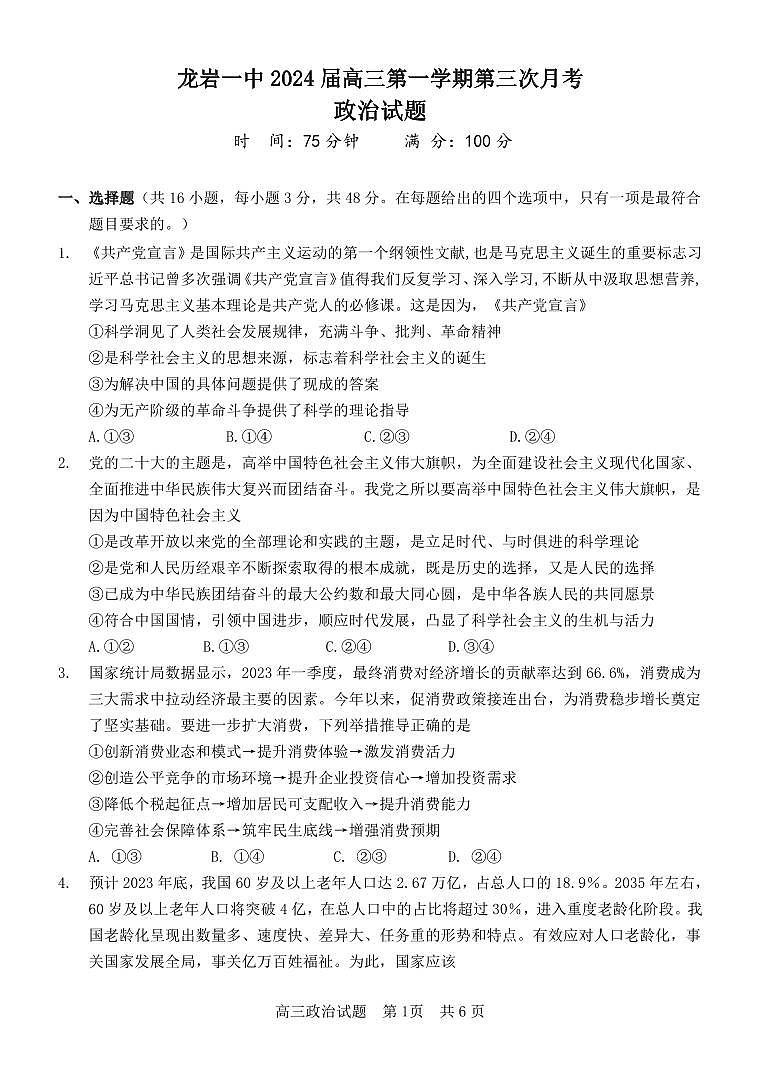
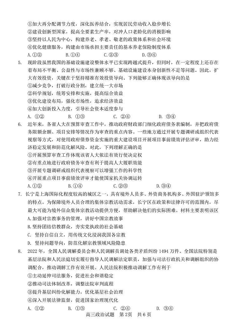
福建省龙岩第一中学2024届高三上学期第三次月考政治
展开相关试卷
福建省龙岩第一中学2023-2024学年高一上学期第三次月考政治试题:
这是一份福建省龙岩第一中学2023-2024学年高一上学期第三次月考政治试题,共22页。试卷主要包含了选择题,非选择题等内容,欢迎下载使用。
福建省龙岩第一中学2023-2024学年高三上学期第三次月考政治试题(Word版附解析):
这是一份福建省龙岩第一中学2023-2024学年高三上学期第三次月考政治试题(Word版附解析),共15页。试卷主要包含了选择题,非选择题等内容,欢迎下载使用。
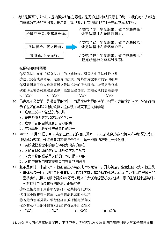
福建省龙岩第一中学2023-2024学年高三上学期第三次月考政治试题:
这是一份福建省龙岩第一中学2023-2024学年高三上学期第三次月考政治试题,文件包含2024届高三政治第三次月考试卷20231219docx、2024届高三政治第三次月考试卷20231219pdf等2份试卷配套教学资源,其中试卷共13页, 欢迎下载使用。

