四川省南充高级中学2023-2024学年高一上学期12月月考物理试卷(含答案)
展开一、单选题
1、2023年10月8日第19届亚运会在杭州顺利闭幕,下列分析正确的是( )
A.跳水过程中,以运动员为参考系,跳板是静止的
B.忽略空气阻力,双杠运动员腾空上升过程中,其加速度为重力加速度
C.研究体操运动员的技术动作要领时,能将其视为质点
D.马拉松比赛里程为42.195km,完成比赛的运动员的位移大小是42.195km
2、如图所示,大小分别为、、的三个力恰好围成一个闭合的三角形,且三个力的大小关系是,则下列四个图中,这三个力的合力最小的是( )
A.B.
C.D.
3、在光滑水平面上,一个质量为1kg的物体受到大小分别为3N、4N和5N的三个水平方向的共点力作用静止,现在撤去其中5N的力,其余力不变,则物体的加速度大小为( )
A.B.C.D.
4、如图所示,表示做直线运动的某一物体在0~5s内的运动图象,由于画图人粗心未标明图还是图,但已知第1s内的平均速度小于第3s内的平均速度,下列说法正确的是( )
A.该图一定是图B.该图一定是图
C.物体的速度越来越大D.物体的位移先增大后减小
5、如图所示,汽车中一条细线下挂着小球。当汽车做匀变速直线运动时,细线与竖直方向成某一角度θ。若在汽车底板上还有一与汽车相对静止的物体M。则关于汽车的运动情况和物体M的受力情况,下列说法正确的是( )
A.汽车一定向右做匀加速直线运动
B.汽车一定向左做匀加速直线运动
C.物体M受重力、支持力和向右的摩擦力作用
D.物体M受重力、支持力和向左的摩擦力作用
6、物体以初速度竖直上抛,经3s到达最高点,空气阻力不计,g取,则下列说法错误的是( )
A.物体上升的最大高度为45m
B.物体速度改变量的大小为30m/s,方向竖直向下
C.物体在第1s内、第2s内、第3s内的平均速度之比为
D.物体在第1s内、第2s内、第3s内的平均速度之比为
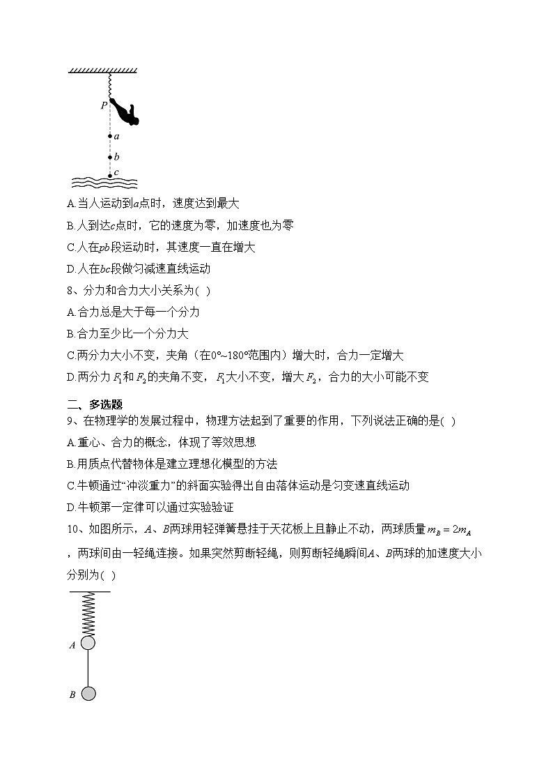
7、“蹦极”是一项非常刺激的体育运动,如图所示,a点是弹性绳的原长位置,b点是人静止悬吊着时的平衡位置,c点是人能到达的最低点,则人在从P点下落到最低点c的过程中( )
A.当人运动到a点时,速度达到最大
B.人到达c点时,它的速度为零,加速度也为零
C.人在pb段运动时,其速度一直在增大
D.人在bc段做匀减速直线运动
8、分力和合力大小关系为( )
A.合力总是大于每一个分力
B.合力至少比一个分力大
C.两分力大小不变,夹角(在0°~180°范围内)增大时,合力一定增大
D.两分力和的夹角不变,大小不变,增大,合力的大小可能不变
二、多选题
9、在物理学的发展过程中,物理方法起到了重要的作用,下列说法正确的是( )
A.重心、合力的概念,体现了等效思想
B.用质点代替物体是建立理想化模型的方法
C.牛顿通过“冲淡重力”的斜面实验得出自由落体运动是匀变速直线运动
D.牛顿第一定律可以通过实验验证
10、如图所示,A、B两球用轻弹簧悬挂于天花板上且静止不动,两球质量,两球间由一轻绳连接。如果突然剪断轻绳,则剪断轻绳瞬间A、B两球的加速度大小分别为( )
A.B.C.D.
11、甲、乙两物体沿x轴做匀变速直线运动的位置—时间图象如图所示,两图线相切于A点,其坐标为(2.0s,4.0m)。已知甲物体的初速度为零,乙物体的加速度大小为。两物体均可视为质点,下列说法正确的是( )
A.乙物体的初速度大小为8m/s
B.甲、乙两物体的加速度方向相同
C.乙物体的初始位置坐标为8m
D.时,甲、乙两物体的速度大小均为4.0m/s
12、如图所示,质量为m的小球A和质量为2m的物块B用跨过光滑定滑轮的细线连接,物块B放在倾角为的斜面体C上,刚开始都处于静止状态,现用水平外力F将A小球缓慢拉至细绳与竖直方向夹角,该过程物块B和斜面C始终静止不动,最大静摩擦力等于滑动摩擦力(已知,)。则下列说法正确的是( )
A.水平外力F逐渐减小
B.物块B和斜面C之间的摩擦力先减小后增大
C.斜面C对地面的压力逐渐减小
D.物块B和斜面C之间的摩擦因数一定小于等于0.5
三、计算题
13、一辆汽车在平直公路上做初速度的匀加速直线运动,已知第1s内位移为,求:
(1)汽车的加速度大小a;
(2)汽车在第2s内的位移大小;
(3)汽车前2s内的平均速度大小。
14、如图所示,一个质量的物块从倾角的光滑斜面顶端A由静止开始下滑,斜面长。物块与水平面动摩擦因数为0.1,斜面与水平面平滑连接于B点,物块运动到水平面C点静止。g取,求:
(1)物块在斜面上运动时的加速度;
(2)物块到达斜面末端B点时的速度大小v;
(3)BC的距离。
15、如图所示,倾角为θ、质量为M的斜面体A置于水平地面上,在斜面体和竖直墙面之间放置一质量为m的光滑球B,斜面体受到水平向右的外力,系统始终处于静止状态。已知,重力加速度大小为g。
(1)求球B受到斜面体的弹力大小 QUOTE N1 N1和墙面的弹力大小 QUOTE F1 F1;
(2)若斜面体受到水平向右的外力大小为,求此时斜面体受到的水平地面的摩擦力;
(3)若斜面体与水平地面间的动摩擦因数为μ,最大静摩擦力等于滑动摩擦力,为了使系统处于静止状态,求水平向右的外力大小F的范围.
四、实验题
16、某物理兴趣小组的同学在研究弹簧弹力的时候,测得弹力的大小F和弹簧长度L的关系如图1所示,则由图线可知:
(1)弹簧的劲度系数为_______。
(2)两同学分别设计如图2所示的甲、乙两种方案,来测定木块A、B间的动摩擦因数μ;
①为了用某一弹簧测力计的示数来表示A、B之间滑动摩擦力的大小,你认为方案_______更合理。
②甲方案中,若A、B的重力分别为30.0N和20.0N。当A被拉动时,弹簧测力计a的示数稳定时为4.0N,b的示数为15.0N,则A、B间的动摩擦因数μ为_______。
17、如图所示为验证“牛顿第二定律”的实验装置简图,电源频率为50Hz,请回答下列问题:
(1)如图是某次实验时得到的一条纸带,纸带上相邻两计数点之间的时间间隔为,由图中数据可计算出打计数点“1”时小车速度为_____m/s,小车的加速度大小为_____。(结果保留2位有效数字)
(2)实验中,以下说法正确的是__________;
A.实验时,先放开小车,后接通电源
B.平衡摩擦力时,小车后面的纸带必须连好,因为运动过程中纸带也要受到阻力
C.平衡摩擦力后,改变小车质量多次实验,长木板与水平桌面间的角度需要调整
D.本实验需要小车质量远大于砂和砂桶的质量
(3)实验中改变砂和砂桶总质量,依次记录弹簧测力计的示数F并求出所对应的小车加速度大小a,画出的图象是一条直线如图所示,则图象不过原点的原因是___________。
参考答案
1、答案:B
解析:A.跳水过程中,以运动员为参考系,跳板是运动的,故A错误;
B.忽略空气阻力,双杠运动员腾空上升过程中,只受重力作用,其加速度为重力加速度,故B正确;
C.研究体操运动员的技术动作要领时,其大小形状不可忽略,不能将其视为质点,故C错误;
D.马拉松比赛里程为42.195km,完成比赛的运动员的路程是42.195km,故D错误。
故选B。
2、答案:B
解析:A.由图可知,、的合力大小等于,合力方向与的方向相同,故A图合力的大小为;
B.由图可知,、的合力大小等于,合力方向与的方向相反,故B图合力的大小为0;
C.由图可知,、的合力大小等于,合力方向与的方向相同,故C图合力的大小为;
D.由图可知,、的合力大小等于,合力方向与的方向相同,故D图合力的大小为;
又知道,综上所述,故这三个力的合力最小的是B图,ACD不符合题意,B符合题意。
故选B。
3、答案:C
解析:根据题意,物体受到大小分别为3N、4N和5N的三个水平方向的共点力作用静止,而对于三力平衡问题,任意两个力的合力与第三个力一定大小相等方向相反,因此当撤去其中5N的力,其余力不变时,则可知平衡时大小为3N、4N的两个力的合力一定与大小为5N的这个力大小相等、方向相反,则撤去大小为5N的这个力时,物体所受合外力等于5N,根据牛顿第二定律
可得物体的加速度大小为。
故选C。
4、答案:A
解析:B.如果该图象为位移时间图,在2~4s间物体静止不动,不符合题干的条件,B错误;
A.速度时间图象象的面积为位移大小,在第1s内的平均速度为初末速度之和的一半,而第3s内物体做的是匀速直线运动,速度等于最大速度,所以如果是速度时间图象符合题干的条件,该图一定是图,A正确;
C.物体先做匀加速直线运动再做匀速直线运动,最后过程为匀减速直线运动,C错误;
D.由于物体的速度方向不变,所以物体的位移一直增大,D错误。
故选A。
5、答案:C
解析:AB.小球的合力向右,加速度向右,汽车可能向右做匀加速直线运动,也可能向左做匀减速直线运动,AB错误;
CD.物体的加速度向右,合力向右,物体M受重力、支持力和向右的摩擦力作用,C正确,D错误。
故选C。
6、答案:D
解析:A.上升高度
故A正确,不符题意;
B.速度改变量大小为
方向向下,故B正确,不符题意;
CD.由运动学推论可知,在第1s末、第2s末、第3s末的速度分别为20m/s,10m/s,0,由平均速度公式得,物体在第1s内、第2s内、第3s内的平均速度之比为,故选项C正确,不符题意;D错误,符合题意。
故选D。
7、答案:C
解析:A.当人运动到a点时,弹性绳的拉力为零,人受到的合力为重力,继续向下加速,故A错误;
B.c点是人能到达的最低点,故人在c点时的速度为零,b点是人静止悬吊时的平衡位置,故bc段弹性绳的拉力大于重力,c点加速度不为零,方向竖直向上,故B错误;
C.人在Pb段所受的弹性绳的拉力小于重力,合力向下,向下做加速运动,故C正确;
D.人在bc段弹性绳的拉力大于人的重力,弹性绳的弹力F越来越大,由
可知,人的加速度逐渐变大,故D错误。
故选C。
8、答案:D
解析:AB.随两分力夹角的不同,合力的大小也不同,合力可能大于每一个分力,也可能小于每一个分力,故AB错误;
C.根据平行四边形定则,如果两分力大小不变,当夹角(在0°~180°范围内)增大时,合力一定减小,故C错误;
D.当分力之间的夹角不变,如果夹角为180°,当分力增大时,合力的大小可能不变,但方向变化了,故D正确。
故选D。
9、答案:AB
解析:A.重心、合力的概念,体现了等效思想,故A正确;
B.用质点代替物体是建立理想化模型的方法,故B正确;
C.伽利略通过“冲淡重力”的斜面实验得出自由落体运动是匀变速直线运动,故C错误;
D.在地球上完全不受力的物体是没有的,故牛顿第一定律不可以用实验直接验证,而是以可靠的实验为基础,运用逻辑推理得到的,故D错误。
故选AB。
10、答案:BC
解析:AB.对AB整体,弹簧弹力
剪断轻绳瞬间弹簧弹力不变,A加速度
故A错误,B正确;
CD.对B,剪断轻绳瞬间只受重力作用,加速度为
故C正确,D错误。
故选BC。
11、答案:AD
解析:ABD.由图可知甲做匀加速直线运动,乙做匀减速直线运动,所以甲、乙两物体的加速度方向相反,甲物体做初速度为零的匀加速直线运动,根据匀变速运动规律,有
利用A点坐标(2.0s,4.0m)知0~2s内,甲物体通过的位移为
可求得甲的加速度为
设乙物体的初速度为,两图象相切于A点,即此刻两者速度相等,有
解得乙物体的初速度为
故AD正确,B错误;
C.设时刻,乙物体位置在处,从0到2s内其位移关系为
解得
故C错误。
故选AD。
12、答案:BC
解析:A.对小球A受力分析,设绳子与竖直方向夹角为α,根据平衡条件
绳拉力
α从0到60°,可知拉力T逐渐增大,水平外力F逐渐增大,故A错误;
B.当绳子与竖直方向夹角时,绳子拉力最小
此时斜面C对B的静摩擦力方向沿斜面向上,大小为
解得
当绳子与竖直方向夹角
时,绳子拉力最大
解得
此时斜面C对B的静摩擦力方向沿斜面向下,大小为
解得
当绳子拉力
解得
斜面C对B的静摩擦力为零,可知物块B和斜面C之间的摩擦力先减小后增大,故B正确;
C.以B、C为整体,竖直方向,根据受力平衡
由于拉力T逐渐增大,根据牛顿第三定律可知斜面C对地面的压力逐渐减小,故C正确;
D.当绳子与竖直方向夹角时,绳子拉力最大,斜面C对B的静摩擦力最大,则有
又
联立可得
可知物块B和斜面C之间的摩擦因数一定大于等于0.5,故D错误。
故选BC。
13、答案:(1)(2)13m(3)12m/s
解析:(1)根据
代入数据得汽车的加速度大小
(2)汽车内的位移大小
汽车在第2s内的位移大小
(3)汽车前2s内的平均速度大小
14、答案:(1),方向沿斜面向下(2)5m/s(3)12.5m
解析:(1)物块在斜面上运动时的加速度
方向沿斜面向下。
(2)根据
物块到达斜面末端B点时的速度大小
(3)物块在水平面上运动的加速度大小
根据
得
15、答案:(1) QUOTE N1=54mg N1=54mg, QUOTE F1=34mg F1=34mg
(2) QUOTE f=38mg f=38mg,摩擦力方向水平向右
(3)当 QUOTE μ(m+M)g≥34mg μ(m+M)g≥34mg时, QUOTE 0≤F≤34mg+μm+Mg Errr! Digit expected.;当 QUOTE μ(m+M)g<34mg μ(m+M)g<34mg时, QUOTE 34mg-μ(m+M)g≤F≤34mg+μ(m+M)g Errr! Digit expected.
解析:(1)研究B球,由共点力的平衡条件有
解得 QUOTE N1=54mg N1=54mg, QUOTE F1=34mg F1=34mg
(2)研究A、B整体,设斜面体受到的摩擦力为f,则由共点力的平衡条件有
解得 QUOTE f=-38mg f=-38mg
摩擦力方向水平向右。
(3)斜面体受到的最大静摩擦力
①水平向右的外力最大(设为 QUOTE Fm Fm)时,斜面体有向右运动的趋势,由平衡条件有
解得
②水平向右的外力最小(设为)时,斜面体可能有向左运动的趋势
(a)当 QUOTE μ(m+M)g≥34mg μ(m+M)g≥34mg时, QUOTE Fmin=0 Fmin=0,则
(b)当 QUOTE μ(m+M)g<34mg μ(m+M)g<34mg时, QUOTE Fmin=34mg-μ(m+M)g Fmin=34mg-μ(m+M)g,则
16、答案:(1)(2)甲;0.2
解析:(1)由图甲可知弹簧的劲度系数为
(2)乙方案中必须要保证木块A做匀速运动时,弹簧测力计的读数才等于物块A的摩擦力,不容易控制,另外弹簧测力计不容易读数,甲方案弹簧测力计a是静止的,只要A、B相对滑动,弹簧测力计a的读数就是B所受的滑动摩擦力,实验中不需要控制B做匀速运动,对静止的弹簧测力计a更容易读数,所以甲方案更合理;
甲方案中弹簧秤a的读数等于物块A对物块B的滑动摩擦力,则对物块B而言
解得
17、答案:(1)0.36;0.40(2)B(3)平衡摩擦力不够或者没有平衡摩擦力
解析:(1)打计数点“1”时小车速度为
小车的加速度大小为
(2)A.实验时,应先接通电源,后放开小车,故A错误;
B.平衡摩擦力是为了平衡斜面对小车的摩擦和打点计时器与纸带之间的阻力,因此平衡摩擦力时小车后面的纸带必须连好,故B正确;
C.平衡摩擦力后,改变小车质量多次实验,不需要重新平衡摩擦力,所以长木板与水平桌面间的角度不需要调整,故C错误;
D.对小车的拉力数值上等于弹簧测力计的读数,因此不需要小车质量远大于砂和砂桶的质量,故D错误。
故选B。
(3)题图说明弹簧测力计的示数较小时,小车的加速度仍是0,其原因是平衡摩擦力不够或者没有平衡摩擦力。
2024南充高级中学高一上学期12月月考试题物理含答案: 这是一份2024南充高级中学高一上学期12月月考试题物理含答案,文件包含物理试题docx、南充高中高2023级第一学期第二次月考物理参考答案pdf、高2023级物理月考题pdf等3份试卷配套教学资源,其中试卷共10页, 欢迎下载使用。
四川省南充高级中学2023-2024学年高一上学期第一次月考物理试卷(含答案): 这是一份四川省南充高级中学2023-2024学年高一上学期第一次月考物理试卷(含答案),文件包含核心素养人教版小学数学五年级下册27奇偶性课件pptx、核心素养人教版小学数学五年级下册《奇偶性》教案docxdocx、核心素养人教版小学数学五年级下册27奇偶性导学案docx等3份课件配套教学资源,其中PPT共23页, 欢迎下载使用。
四川省南充高级中学2023-2024学年高二上学期第一次月考物理试卷(含答案): 这是一份四川省南充高级中学2023-2024学年高二上学期第一次月考物理试卷(含答案),共24页。试卷主要包含了单选题,多选题,填空题,实验题,计算题等内容,欢迎下载使用。

