陕西省榆林市靖边县多校2023-2024学年八年级上学期期末考试地理试题
展开八年级地理试题(卷)(湘教版)
老师真诚地提醒你:
1.本试卷共6页,满分60分;
2.答卷前请将密封线内的项目填写清楚;
3.书写要认真、工整、规范;卷面干净、整洁、美观。
第一部分(选择题共22分)
一、选择题(共22小题,每小题1分,共22分。每小题只有一个选项是符合题目要求的,请将正确答案的序号填在题前的答题栏中)
在第35届金鸡奖获奖名单上,《长津湖》荣获最佳故事片奖。《长津湖》讲述了抗美援朝战争中,中国人民志愿军在极寒条件下以钢铁般的意志和英勇无畏的战斗精神保家卫国的感人故事。读中国局部疆域图,完成下面小题。
1. 与朝鲜相比,关于中国地理位置优越性的叙述,错误的是( )
A. 东部海域广阔,有众多岛屿和港湾B. 腹地广阔,陆上与多国接壤
C. 地跨北温带和热带,光热条件好D. 位于北半球、东半球
2. 我国是一个团结统一的多民族国家,主要分布在东北地区的少数民族是( )
A. 朝鲜族B. 苗族C. 壮族D. 维吾尔族
【答案】1. D 2. A
【解析】
【1题详解】
读图并结合所学知识,与朝鲜相比,我国的地理位置优越性体现在,东部海域广阔,有众多岛屿和港湾,A正确;腹地广阔,陆上与多国接壤,B正确;地跨北温带、热带,光热条件好,C正确;朝鲜和中国都位于北半球和东半球,D错误。根据题意,故选D。更多课件教案等低价滋源(一定远低于各大平台价格)请 家 威杏 MXSJ663 【2题详解】
根据所学知识,朝鲜族主要分布在黑龙江、吉林、辽宁东北三省地区,A正确;苗族主要分布于中国的黔、湘、鄂、川、滇、桂、琼等省区,B错误;壮族集中分布在广西壮族自治区,C错误;维吾尔族集中分布在新疆维吾尔自治区,D错误。故选A。
【点睛】我国是一个海陆兼备的大国,东临太平洋,降水较多,大陆海岸线长1.8万多千米,有利于发展海洋事业和海上交通;西部深入亚欧大陆腹地,陆上能与南亚、西亚、中亚直接往来,便于发展边境贸易。中国辽阔的土地上,共同生活着56个民族,少数民族主要分布在西南、西北和东北地区。
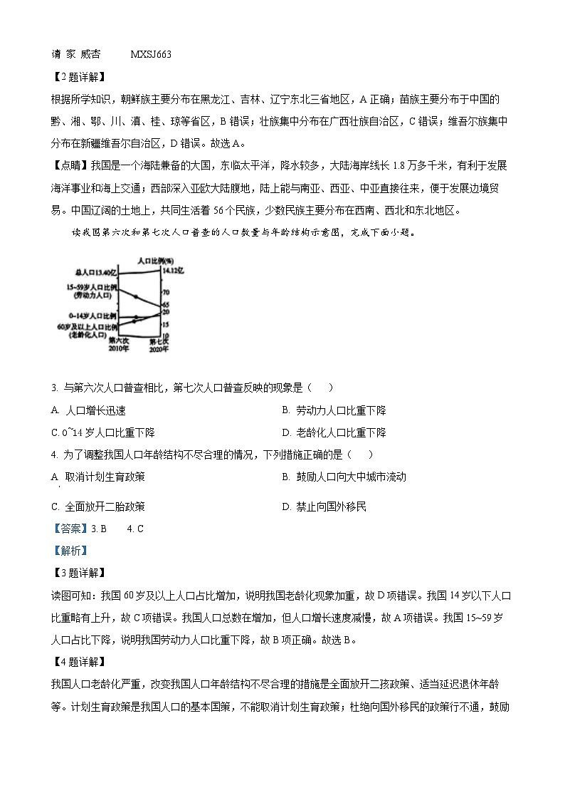
读我国第六次和第七次人口普查的人口数量与年龄结构示意图,完成下面小题。
3. 与第六次人口普查相比,第七次人口普查反映的现象是( )
A. 人口增长迅速B. 劳动力人口比重下降
C. 0~14岁人口比重下降D. 老龄化人口比重下降
4. 为了调整我国人口年龄结构不尽合理的情况,下列措施正确的是( )
A 取消计划生育政策B. 鼓励人口向大中城市流动
C. 全面放开二胎政策D. 禁止向国外移民
【答案】3. B 4. C
【解析】
【3题详解】
读图可知:我国60岁及以上人口占比增加,说明我国老龄化现象加重,故D项错误。我国14岁以下人口比重略有上升,故C项错误。我国人口总数在增加,但人口增长速度减慢,故A项错误。我国15~59岁人口占比下降,说明我国劳动力人口比重下降,故B项正确。故选B。
【4题详解】
我国人口老龄化严重,改变我国人口年龄结构不尽合理的措施是全面放开二孩政策、适当延迟退休年龄等。计划生育政策是我国人口的基本国策,不能取消计划生育政策;杜绝向国外移民的政策行不通,鼓励人口向大中城市流动不能改变我国人口年龄结构不合理。故ABD错误、C正确,故选C。
【点睛】20世纪70年代以来,我国实行了计划生育,在控制人口数量方面取得巨大成就,但同时也出现劳动力减少、社会养老负担加重,人口老龄化等问题。
读沿32°N中国地形剖面示意图,完成下面小题。
5. 读图可知,我国地势第三级阶梯的主要地形是( )
A. 山地和高原B. 盆地和高原C. 平原和丘陵D. 平原和盆地
6. 我国地势特征产生的影响不包括( )
A. 沟通了东西交通B. 有利于发展旅游业和采矿业
C. 便于海洋湿润气流深入内地D. 河流水能资源丰富
【答案】5. C 6. B
【解析】
【5题详解】
由剖面图得出,我国自西向东分为三级阶梯,第一级阶梯地形以高原为主,第二级阶梯以高原和盆地为主,第三级阶梯以平原和丘陵为主。C符合题意;ABD不符合题意。故选C。
【6题详解】
我国地势西高东低,呈三级阶梯状分布,众多大河自西向东流,有利于沟通东西部水上交通,A正确;我国地形复杂多样,山区面积广大,利于发展旅游、采矿和农业多种经营,这是地形特征对我国的影响,B错误;便于来自海洋的湿润气流深入内陆,带来降水,C正确;阶梯与阶梯交界处,河流落差大,蕴藏有丰富的水能,D正确。根据题意,故选B。
【点睛】中国地势西高东低,大致呈阶梯状分布,并且向海洋倾斜,有利于海洋湿润气流深人内地,形成降水。这种地势,使许多大河滚滚东流,沟通了东西交通,加强了沿海与内地的联系;还使许多河流在从高一级阶梯流入低一级阶梯的地段,水流湍急,产生巨大的水能。
读我国冬季集中供暖区域示意图(左图)和我国1月部分等温线分布示意图(下图),完成下面小题。
7. 集中供暖区域与未集中供暖区域的分界线大致与我国1月____等温线接近。( )
A. -16℃B. -8℃C. 0℃D. 8℃
8. 我国各地区是否进行集中供暖,主要考虑的因素是( )
A. 各地气温的差异B. 各地降水的差异C. 各地地形的差异D. 各地人口多少的差异
【答案】7. C 8. A
【解析】
【7题详解】
秦岭-淮河一线是我国一月份0°C等温线通过的地方,读图可知,集中供暖区域与未集中供暖区域的分界线大致与我国1月0°C等温线接近。C符合题意;排除ABD,故选 C。
【8题详解】
我国冬季气温分布特点:冬季南北气温差异大,南方温暖,而越往北气温就越低。冬季,我国各地区是否进行集中供暖,主要考虑各地气温的差异。A符合题意,排除BCD,故选A。
【点睛】秦岭、淮河一线是我国东部地区重要的地理界线,在它的南北两侧,自然环境、地理景观和居民的生产生活习惯有明显的差异,该线的地理意义很多,如该线是我国一月份0°C等温线经过的地方,是800毫米年等降水量线经过的地方等。
2022年11月30日,据人民日报报道,黄河内蒙古三湖河口至头道拐河段出现凌汛现象,即日起黄河进入2022至2023年度凌汛期。读黄河流域图,完成下面小题。
9. 图中①②③④河段,最有可能出现凌汛现象的是( )
A. ①B. ②C. ③D. ④
10. 关于黄河水文特征的叙述,正确的是( )
A. 是我国水量最大的河流B. 流经黄土高原,中下游河段含沙量大
C. 下游河段水流湍急,水能资源丰富D. 流经暖温带地区,无结冰期
11. 治理黄河的根本措施是( )
A. 源头开垦农田,扩大耕地面积B. 上游建坝拦洪
C. 中游加强水土保持工作D. 下游改道,增加入海口
【答案】9. D 10. B 11. C
【解析】
【9题详解】
根据所学知识,一条河流发生凌汛的条件有两个,一是河流冬季有结冰期;二是河流要有从较低纬度流向较高纬度的河段;我国凌汛多发生在初冬或初春季节,由此可得黄河“凌汛”主要发生在④河段,D正确,ABC错误。故选D。
【10题详解】
根据所学知识,长江是我国水量最大的河流,A错误;黄河中游流经水土流失严重的黄土高原,导致中下游河段含沙量变大,B正确;黄河下游流经华北平原,地势低平,不具备形成水能资源的落差条件,黄河的水能集中在上中游,C错误;黄河位于秦岭—淮河以北,1月平均气温低于0℃,河流冬季会结冰,D错误。故选B。
【11题详解】
黄河区别于其他江河的一个最大特点,就是含沙量大,因此,治黄的关键在于治沙,加强中游黄土高原的水土保持工作,C正确;源头开垦农田,扩大耕地面积,会造成生态环境恶化,A错误;上游气候干旱,很少出现洪涝灾害,B错误;下游形成“地上河”,改道、增加入海口不是治理黄河的根本措施,D错误。故选C。
【点睛】黄河发源于巴颜喀拉山,自西向东注入渤海,黄河上中下游的分界点分别是河口和桃花峪。黄河中游流经黄土高原,由于水土流失严重,河流含沙量大增;黄河下游流经华北平原,河床坡度变缓,水流速度减慢,泥沙大量淤积,河床抬升,于是人们不断被迫加高堤坝,黄河成为举世闻名的“地上河”。
为确保粮食安全,必须要落实最严格的耕地保护制度,确保18亿亩耕地实至名归。读我国土地资源分布图,完成下面小题。
12. 下列地区与主要土地资源类型对应正确的是( )
A. 内蒙古高原—林地B. 长江中下游平原一草地
C. 大兴安岭—水田D. 华北平原—旱地
13. 关于我国土地资源的特点,叙述正确的是( )
①土地资源总量丰富,人均占有量少②土地资源类型齐全,难以利用的土地比重较大
③耕地资源与水资源空间匹配度较好④耕地比重小,耕地后备资源匮乏
A. ①②③B. ①②④C. ①③④D. ②③④
【答案】12. D 13. B
【解析】
【12题详解】
根据所学知识可知,内蒙古高原位于西北地区,降水稀少,以草地为主,发展畜牧业,A错误;长江中下游平原位于南方地区,水热条件优越,形成以水田为主的耕地,发展水田农业,B错误;大兴安岭位于东北天然林区,应该对应林地,C错误;华北平原位于北方地区,降水较少,形成以旱地为主的耕地,发展旱作农业,D正确。故选D。
【13题详解】
我国土地资源的特点是:土地资源总量丰富,但人均占有量少,①正确;土地利用类型齐全,但比例构成不合理—耕地少,难以利用的土地多,后备耕地资源匮乏,②④正确;耕地资源与水资源空间匹配度较差,南方地少水多,北方地多水少,③错误。综上所述,①②④正确,③错误,即B正确,ACD错误。故选B。
【点睛】我国主要土地利用类型分布很不均衡:耕地主要分布在半湿润、湿润的平原、盆地和低缓的丘陵地区,北方以旱地为主,南方以水田为主;林地主要分布在东北、西南、东南山区和丘陵地区;草地主要分布在西北的干旱和半干旱地区,主要用于牧业。
读我国部分流域人均水资源拥有量柱状图,完成下面小题。
14. 该图反映出我国水资源的分布特点是( )
A 东多西少B. 南多北少C. 东南多,西北少D. 夏秋多,冬春少
15. 造成图中水资源分布的主要原因是( )
A. 地形复杂多样B. 人口分布不均C. 夏季风的影响D. 水污染严重
【答案】14 B 15. C
【解析】
【14题详解】
海河和黄河流经北方地区,淮河是南方地区与北方地区分界线,长江及其以南河流流经南方地区,从图中可以看出,我国北方大部分流域人均水资源拥有量远少于长江及其以南地区,所以我国水资源空间分布特点为南多北少,B正确;图中不能得出我国水资源分布具有“东多西少”、“东南多,西北少”、“夏秋多,冬春少”的特点,ACD错误。故选B。
【15题详解】
根据所学知识可知,受海陆位置的影响,夏季风给我国东部地区带来了降水,但也受到纬度位置的影响,我国南方地区的降水量大于北方地区,所以可以推知南方的水资源比北方丰富,主要原因是由于夏季风的影响,C正确;地形复杂多样、人口分布不均、水污染严重都不是水资源分布南多北少的主要原因,排除ABD。故选C。
【点睛】我国的水资源时空分布很不均衡。从空间分布上看,水资源南丰北缺,东多西少,针对空间分布不均的状况,我们采取的措施是跨流域调水;从时间分布上看,夏秋多,冬春少,年际变化大,针对水资源时间分布不均的有效解措施是兴建水库。
海洋生态文明是中国生态文明建设不可或缺的重要组成部分。据此完成下面小题。
16. 我国著名的四大海产不包括( )
A. 对虾B. 小黄鱼C. 乌贼D. 大黄鱼
17. 下列开发和利用海洋资源的措施中,合理的是( )
A. 禁止沿海地区发展海盐生产B. 禁止近海地区发展鱼虾养殖业
C. 禁止在近海大陆架上开采石油D. 禁止过度捕捞海洋生物资源,努力做到捕育结合
【答案】16. A 17. D
【解析】
【16题详解】
我国四大著名海产为小黄鱼、大黄鱼、带鱼、乌贼,不包括对虾,A正确,故选A。
【17题详解】
禁止沿海地区的海盐生产、禁止海水养殖业的发展和禁止在沿海大陆架上开采石油等会影响我国经济的发展,不太现实不可取,ABC不合理;禁止过度捕捞海洋生物资源,努力做到捕养结合既有利于海洋生物的繁殖,又促进了经济发展,D合理;故选D。
【点睛】海洋资源按其属性可分为海洋生物资源、海底矿产资源、海水资源、海洋能与海洋空间资源。在当今全球粮食、资源、能源供应紧张与人口迅速增长的矛盾日益突出的情况下,开发海洋资源是历史发展的必然。在开发利用过程中,必须注意海洋资源的可持续发展,禁止过度捕捞海洋生物资源,努力做到捕养结合。
中国是世界畜牧业大国之一。读我国四大牧区分布示意图,完成下面小题。
18. 图中A、B、C、D四大牧区对应的优良畜种,不正确的是( )
A. A—三河马B. B—阿拉善骆驼
C. C—牦牛D. D—新疆细毛羊
19. 我国四大牧区发展畜牧业的优势条件是( )
A. 位于湿润的平原地区B. 河湖众多
C. 降水较少,有广阔的天然牧场D. 地形陡峭,水土易流失
20. 图中甲省区位于我国长江中下游地区,该省区最主要的油料作物是( )
A. 甜菜B. 花生C. 油菜D. 大豆
【答案】18. B 19. C 20. C
【解析】
【18题详解】
读图可知,A、B、C、D分别是内蒙古牧区、青海牧区、西藏牧区、新疆牧区;三河马是内蒙古牧区的优良畜种,阿拉善骆驼是新疆牧区的优良畜种,牦牛是西藏牧区和青海牧区的优良畜种,细毛羊是新疆牧区的优良畜种,B错误,故选B。
【19题详解】
我国四大牧区位于半干旱、干旱地区,A错误;四大牧区气候较干旱,河湖较少,B错误;降水较少,有广阔的天然牧场,C正确;地形陡峭,水土易流失不属于优势,D错误;故选C。
【20题详解】
甜菜是北方地区的糖料作物,A错误;花生、大豆是北方地区的油料作物,BD错误;甲省区位于我国长江中下游地区,最主要的油料作物是油菜,C正确;故选C。
【点睛】根据生产对象的不同,可以将农业分为种植业、畜牧业、渔业和林业等部门。种植业集中分布在东部季风区(平原地区);西部地区种植业主要分布在地势较低、水源较充足的平原、河谷和绿洲地区。我国四大牧区是内蒙古牧区、青海牧区、西藏牧区、新疆牧区。
中欧班列是指往返于中国和欧洲之间的铁路货运列车,沿着新丝绸之路奔向欧洲读图,完成下面小题。
21. 与海洋运输相比,中欧班列的主要优势是( )
①单次运载量更大②运价更低③线路距离较近④速度快
A ①②B. ①③C. ②③D. ③④
22. 从义乌到欧洲西班牙的行进过程中,列车可能途经我国的( )
A. 沪昆线B. 兰新线C. 京沪线D. 京哈线
【答案】21. D 22. B
【解析】
【21题详解】
与海洋运输相比,采用铁路运输方式实现两地间的货物运输,其主要优势是速度快,耗时短和线路距离较近,③④正确;铁路运输运量比海运更小,运价也更高,①②错误;故选D。
【22题详解】
从浙江义乌到西班牙的便捷线路中,班列经过的铁路线有京沪线、陇海、兰新线,B正确;未经过沪昆线、京沪线、京哈线,ACD错误;故选B。
【点睛】货运要根据货物的性质、数量、运输距离、价格、时效等情况,选择运输方式。一般来说,贵重或急需的货物而数量又不大的,多由航空运送;容易死亡、变质的活物或鲜货,短程可由公路运送,远程而又数量大的可用铁路上的专用车;大宗笨重的货物,远距离运输,尽可能利用水运或铁路运输。
第二部分(综合题共38分)
二、综合题(共5小题,共38分)
23. 我国是一个海陆兼备的大国。读我国疆域图,完成下列问题。
(1)图中A为我国领土的最南端——____,当我国领土最南端天气炎热,树木葱郁时,我国领土最北端却冰天雪地,银装素裹,造成这种现象的原因是____。
(2)若一艘商船想要从渤海出发前往海南岛,且其行驶路线如图中的①所示,则接下来该船将经过的海洋分别是____、____和南海,该商船的目的地——海南岛所在的省级行政区域单位的简称是____。
(3)图中的②线为我国的人口地理界线,该线以西的省区人口____(填“稠密”或“稀疏”),该线以东的省区人口____(填“稠密”或“稀疏”)。
【答案】23. ①. 曾母暗沙 ②. 南北跨纬度大
24. ①. 黄海 ②. 东海 ③. 琼
25. ①. 稀疏 ②. 稠密
【解析】
【分析】本题以我国疆域图为材料,涉及我国的地理位置、领土四至点、我国的海域面积、海南省的简称、人口分界线等知识点,考查学生对课本知识的掌握能力和区域认知的核心素养。
【小问1详解】
图中A为我国领土的最南端——曾母暗沙,属于海南省管辖范围,纬度为4°N,属于热带。我国南北跨纬度近50度,大部分在北温带,小部分在热带,冬季温南北差异大,所以当冬季我国领土最南端天气炎热,树木葱郁,黑龙江沿岸却冰天雪地、银装素裹。
【小问2详解】
我国濒临的海洋,自北向南依次是渤海、黄海、东海和南海,若一艘商船想要从渤海出发前往海南岛,且其行驶路线如图中的①所示,则接下来该船将经过的海洋分别是黄海、东海和南海,海南岛所在的省级行政区域是海南省,简称琼。
【小问3详解】
图中的②线为我国的人口地理界线,连接黑龙江省黑河和云南省的腾冲,该线以西的省区人口稀疏,该线以东的省区人口稠密。
24. “学党史,念党恩”,让我们共同回顾中国工农红军长征历程,铭记长征精神。读红军长征路线示意图,完成下列问题。
(1)长征起点瑞金位于____(填山脉名称)南段西麓,先在吴起镇会师,该地所在的地形区是____。
(2)红军长征先后经过我国地势的第____、____级阶梯,经过的地形区有东南丘陵、A____、四川盆地等最终到达甘肃会宁。
(3)当年红军长征路途艰辛,穿越众多山脉、河流、困难重重,最有可能遇到的地质灾害有____(至少一点)。
(4)长征途经的地区大都为经济欠发达区。为发展经济,请你因地制宜充分发挥地方特色优势,为当地老百姓出谋划策:____(至少一点)。
【答案】24. ①. 武夷山脉 ②. 黄土高原
25. ①. 三 ②. 二 ③. 云贵高原
26. 滑坡;泥石流;崩塌
27. 发展旅游业;发展果林业;发展生态农业、观光农业;优化交通建设
【解析】
【分析】本大题以红军长征路线图为材料,设置四道小题,涉及长征沿线的地形地势、山脉、地质灾害、经济发展措施等相关内容,考查学生对相关知识的掌握程度。
【小问1详解】
读图可知,武夷山脉基本呈东北-西南走向,是福建和江西的分界线,长征起点瑞金位于武夷山南段西麓,先在吴起镇会师,该地所在的地形区是黄土高原。
【小问2详解】
红军长征起点瑞金位于地势的第三级阶梯,向西到贵州遵义,经云贵高原向北最后到达黄土高原上的吴起镇,先后经过我国地势的第三、二级阶梯,经过的地形区有东南丘陵、A云贵高原、四川盆地等最终到达甘肃会宁。
【小问3详解】
红军长征图中,穿越众多山脉、河流、困难重重,夏季降水多且集中,地形崎岖,地势起伏较大,地质灾害频繁,可能遇到的地质灾害有滑坡、泥石流、崩塌等。
【小问4详解】
长征途经的地区为革命老区,大多为山区,可大力发展红色旅游产业,优化交通建设,发展果林业、生态农业、观光农业等。充分发挥地方特色优势,有利于增加当地农民的经济收入、带动当地服务业和交通运输业的发展、有助于传承红色文化。
25. 读中国季风区和非季风区示意图,完成下列问题。
(1)读图:中国季风区面积广大。习惯上以大兴安岭一阴山山脉一贺兰山一巴颜喀拉山脉—____以东一线为界,把我国划分为季风区和非季风区。
(2)判断:图示为影响我国的____(填“冬”或“夏”)季风,在它的影响下,我国东部大部分地区夏季____。
(3)分析:下列为我国东部的气温曲线和降水量柱状图,能够表示我国东部自北向南气候类型的序号依次是____。
(4)探究:我国的季风气候很容易带来各种灾害性天气。冬季风活动强烈时,就会爆发____灾害;夏季风活动不稳定时,容易导致____灾害。
(5)延伸:季风气候对我国农业生产的有利影响是:____。
【答案】25. 冈底斯山脉
26. ①. 夏 ②. 高温多雨
27. ②①③ 28. ①. 寒潮 ②. 旱涝
29. 雨热同期,有利于农作物生长
【解析】
【分析】本大题以中国季风区和非季风区示意图为材料,设置五道小题,涉及我国的气候特点、季风区与非季风区分界线、季风气候对农业的影响等相关内容,考查学生对相关知识的掌握程度。
【小问1详解】
读图分析,我国季风气候区面积广大,习惯上以大兴安岭—阴山山脉—贺兰山—巴颜喀拉山脉—冈底斯山脉一线为界,把我国划分为季风区和非季风区,该线以东为季风区,以西为非季风区。
【小问2详解】
读图分析,夏季风从海洋吹向陆地,图示为影响我国的夏季风,夏季风温暖湿润,在它的影响下,我国大部分地区的气候特点是夏季高温多雨。
【小问3详解】
我国东部季风气候显著,自北向南分别是温带季风气候、亚热带季风气候、热带季风气候;能够表示我国东部自北向南气候类型的序号依次是②①③。
【小问4详解】
影响我国的季风分为冬季风和夏季风,冬季风从陆地吹向海洋,寒冷干燥;夏季风从海洋吹向陆地,温暖湿润。冬季风活动强烈,就会暴发寒潮,加剧了北方的严寒;夏季风活动不稳定,有的年份来得早、退的晚;有的年份来得晚、退的早;有的年份风力强盛;有的年份势力不足,造成旱涝灾害频发。
【小问5详解】
我国的季风气候区受夏季风影响,夏季高温多雨,此时正是农作物生长旺盛的季节,雨热同期的气候特点有利于农作物的生长。
26. 农业是关系国计民生的大事,世界风云变化多端,粮食安全问题越来越突出。读中国水稻、小麦分布图,完成下列问题。
(1)我国地域辽阔,农业生产存在着明显的地区差异。从地形方面看,我国小麦、水稻主要分布在____(填地形类型)地区。
(2)我国东部地区小麦、水稻集中产区的分界线大致是____一线,造成这种差异的主要因素是____。
(3)我国在一些农业条件较好、粮食商品率较高的地区,建立了商品粮基地,图中甲是____商品粮基地,该基地的农作物熟制是____。
(4)随着现代农业不断发展,科学技术在农业发展中的作用越来越明显,试举两例说明:____。
【答案】26. 平原 27. ①. 秦岭—淮河 ②. 气候
28. ①. 三江平原 ②. 一年一熟
29. 病虫害的防治;大棚蔬菜;粮种培育;无土栽培;杂交水稻;节水灌溉等
【解析】
【分析】本大题以中国小麦、水稻主要分布示意图为材料,设置4个小题,涉及气候、农业等内容,考查学生对相关知识的掌握程度。
【小问1详解】
我国地域辽阔,农业生产存在着明显的地区差异。东部地区主要以种植业为主,西部以畜牧业为主。从地形方面看,我国小麦、水稻主要分布在平原地区。
【小问2详解】
我国东部地区种植业以秦岭—淮河一线为界,南方水田,种植水稻;北方旱地,种植小麦。造成这种差异的原因是气候(气温和降水)不同。
【小问3详解】
读图可知,甲地是我国三江平原,是我国重要商品粮基地,位于中温带,纬度高,该基地的农作物熟制是一年一熟。
【小问4详解】
科技在现代农业中的作用越来越明显,表现在生物技术防治病虫害;大棚蔬菜;粮种培育;无土栽培;杂交水稻;节水灌溉;信息技术对畜牧、养殖流程的监控等。
27. 读我国四大工业基地分布图,完成下列问题。
(1)写出图中序号代表的工业基地名称:③____,④____。
(2)图中①是东北地区重要的____(填“重”或“轻”)工业基地,该工业基地发展的区位因素是____(至少两点)。
(3)连接②④两工业基地的铁路线是____线,该铁路线与长江在湖北相交于M____市;②工业基地____资源短缺是制约该地经济发展的不利因素。
(4)与其他工业基地相比,④工业基地发展的优势条件有____(至少两点)。
【答案】27. ①. 沪宁杭工业基地(长江三角洲工业基地) ②. 珠江三角洲工业基地
28. ①. 重 ②. 矿产资源丰富、交通便利等
29. ①. 京广 ②. 武汉 ③. 水
30. 毗邻香港和澳门,多侨乡;面向东南亚,有利于对外交往;
【解析】
【分析】本题以我国工业基地的分布图为材料,设置四道小题,涉及我国四大工业基地的分布及概况、铁路线分布等内容,考查学生对相关知识的掌握程度。
【小问1详解】
读图可知,③是位于长江三角洲的沪宁杭工业基地,是我国最大的综合性工业基地;④是珠江三角洲工业基地,以轻工业为主。
【小问2详解】
读图可知,①是辽中南工业基地,是我国重要的重工业基地,该地发展重工业的优势条件是该地区煤、铁、石油等资源丰富、水陆交通便利等。
【小问3详解】
读图可知,②是京津唐工业基地,④是珠江三角洲工业基地,连接②④两工业基地的铁路线是京广线(北京—广州),该铁路线与长江在湖北相交于其行政中心M武汉;②京津唐工业基地发展经济由于工业用水量大,城市密集,人口众多,其最大限制因素是水资源不足。
【小问4详解】
读图可知,④是珠江三角洲工业基地,发展的优势条件有毗邻香港和澳门,多侨乡,有利于引进先进的管理经验;面向东南亚,有利于对外交往,市场广阔等。
陕西省榆林市靖边县2023-2024学年七年级上学期期末质量监测地理试卷: 这是一份陕西省榆林市靖边县2023-2024学年七年级上学期期末质量监测地理试卷,共17页。试卷主要包含了答卷前将密封线内的项目填写清楚, 杭州的地理位置是, 据表可知,世界人口, 世界人口主要分布在, 据图推测, 图中人物交流的语言是等内容,欢迎下载使用。
陕西省榆林市靖边县多校2023-2024学年八年级上学期期末考试地理试题(无答案): 这是一份陕西省榆林市靖边县多校2023-2024学年八年级上学期期末考试地理试题(无答案),共7页。试卷主要包含了本试卷共6页,满分60分;,我国地势特征产生的影响不包括等内容,欢迎下载使用。
陕西省榆林市靖边县多校2023-2024学年八年级上学期期末考试地理试题: 这是一份陕西省榆林市靖边县多校2023-2024学年八年级上学期期末考试地理试题,共6页。

