吉林省松原市油田第十二中学2023-2024学年七年级上学期期末地理试卷
展开一、选择题(每小题1分,共20分)
1. 下列选项中可以说明地球的形状为球体的是( )
①麦哲伦环球航行②卫星照片③欲穷千里目,更上一层楼④天圆如张盖,地方如棋局⑤流星现象⑥昼夜更替
A. ③④⑤B. ②③⑥C. ①②③D. ①②⑥
【答案】C
【解析】
【详解】麦哲伦环球航行、欲穷千里目,更上一层楼、卫星照片都可以说明地球的形状是球体,地球是一个巨大的球体,但经过科学家的精密测量,发现地球是一个两极稍扁、赤道略鼓的不规则球体,故选C。
2. 划分发达国家和发展中国家的主要依据是( )
A. 军事强弱B. 人口多少C. 发展水平D. 科技水平
【答案】C
【解析】
【分析】
【详解】从经济发展状况看,世界各国的发展水平存在着明显差异。根据经济发展水平的高低,通常可以把世界上的国家划分为发达国家和发展中国家,C正确。故选C。
【点睛】我们一般可以从陆地面积大小、人口多少、政治体制、经济状况等方面来描述国家,而划分发达国家和发展中国家的主要依据是经济发展水平。
3. 南北半球季节相反的主要原因是( )
A. 地球形状B. 地球公转C. 地球自转D. 地球大小
【答案】B
【解析】
【详解】地球的公转运动使得太阳直射点在南北回归线之间来回移动,形成了各地四季更替、南北半球季节相反的现象。与地球形状、大小、自转无关。B正确,ACD错误。故选B。
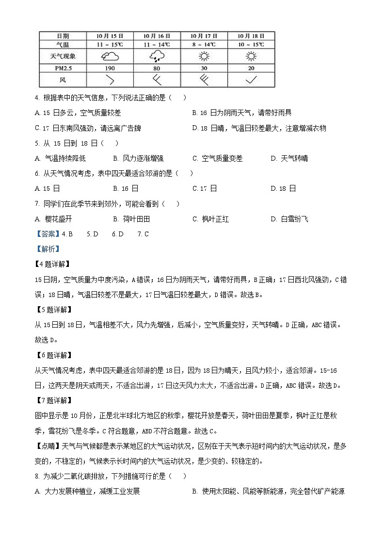
计划举办郊游活动,同学们查询了近期的天气情况,回答下面小题。更多课件教案等低价滋源(一定远低于各大平台价格)请 家 威杏 MXSJ663
4. 根据表中的天气信息,下列说法正确的是( )
A. 15 日多云,空气质量较差B. 16 日为阴雨天气,请带好雨具
C. 17 日东南风强劲,请远离广告牌D. 18 日晴,气温日较差最大,注意增减衣物
5. 从 15 日到 18 日( )
A. 气温持续降低B. 风力逐渐增强C. 空气质量变差D. 天气转晴
6. 从天气情况考虑,表中四天最适合郊游的是( )
A. 15 日B. 16 日C. 17 日D. 18 日
7. 同学们在此季节来到郊外,可能会看到( )
A. 樱花盛开B. 荷叶田田C. 枫叶正红D. 白雪纷飞
【答案】4. B 5. D 6. D 7. C
【解析】
4题详解】
15日阴,空气质量为中度污染,A错误;16日为阴雨天气,请带好雨具,B正确;17日西北风强劲,C错误;18日晴,气温日较差不是最大,17日气温日较差最大,D错误。故选B。
【5题详解】
从15日到18日,气温相差不大,风力先增强,后减小,空气质量变好,天气转晴。D正确,ABC错误。故选D。
【6题详解】
从天气情况考虑,表中四天最适合郊游的是18日,因为18日为晴天,且风力较小,适合郊游。15-16日,这两天是阴天或雨天,不适合出游,17日这天风力太大,不适合出游。D正确,ABC错误。故选D。
【7题详解】
图中显示是10月份,正是北半球北方地区的秋季,樱花开放是春天,荷叶田田是夏季,枫叶正红是秋季,雪花纷飞是冬季。C符合题意,ABD不符合题意。故选C。
【点睛】天气与气候都是表示某地区的大气运动状况,区别在于天气表示短时间内的大气运动状况,是多变的,不稳定的;气候表示长时间内的大气运动状况,是少变的、较稳定的。
8. 为减少二氧化碳排放,下列措施可行是( )
A. 大力发展种植业,减缓工业发展B. 使用太阳能、风能等新能源,完全替代矿产能源
C. 增加森林蓄积量,提高生态效益D. 大量发展公共交通事业,禁止私家车出行
【答案】C
【解析】
【详解】增加森林蓄积量,提高生态效益,可以减少二氧化碳排放,C正确;减缓工业发展、禁止私家车出行不利于经济发展,AD错误;新能源不能完全替代矿产能源,B错误。故选C。
9. 我国的住宅主卧室通常朝南的主要原因是( )
A. 住宅设计者的习惯B. 更好地采光C. 美观D. 使用方便
【答案】B
【解析】
【分析】
【详解】太阳光线的直射点有规律的在南北回归线之间来回移动,我国位于北半球,当太阳在南方时,主卧室通常朝南光照最好,故我国住宅的卧室通常朝向南面,目的是为了更好的采光。故选B。
【点睛】
10. 某地东侧是西半球,西侧是东半球,南侧是南温带,北侧是热带,该地的位置是( )
A. 25°W,23.5°SB. 20°W,23.5°N
C. 160°E,23.5°ND. 160°E,23.5°S
【答案】D
【解析】
【详解】东西半球分界线是20°W和160°E组成的经线圈,20°W以东、160°E以西为东半球,20°W以西、160°E以东为西半球,南侧为热带,北侧为北温带,说明该点位于北回归线上,故该地位置为160°E,23.5°S,D正确,故选D。
11. 下图是地面高度的计算示意图,读图判断下列说法正确的是( )
A. 甲地海拔为50米B. 丙地海拔为150米
C. 甲、丙的相对高度为150米D. 甲、乙的相对高度为50米
【答案】D
【解析】
【详解】由图可知,甲地海拔是高出海平面部分的高度为100米,A错误;丙地的海拔是高出海平面部分的高度,海拔高度是200米,B错误;甲、丙的相对高度为200-100=100米,C错误;甲、乙的相对高度为100-50=50米,D正确。故选D。
下图为“探究海陆温度变化的差异”模拟实验示意图,据此完成下面小题。
12. 白天砂石的温度最有可能是
A. 8℃B. 17℃C. 23℃D. 34℃
13. 该模拟实验可以用来说明,地球同纬度地带
A. 夏季海洋气温高于陆地B. 高原山地气温低于平原
C 内陆气温年较差比沿海大D. 沿海降水多于内陆
【答案】12. D 13. C
【解析】
【分析】本题考查海陆热力学性质差异以及其对气温的影响。
【12题详解】
如图所示,白天砂石温度应该高于水温(23℃),只有选项D符合题意。正确选项选D。
【13题详解】
该模拟实验可以用来说明,地球同纬度地带冬季陆地气温低于海洋,夏季陆地气温高于海洋,选项A错误。选项B是地形因素对气温的影响,与海陆位置无关,选项D与该模拟实验内容无关。选项C正确。
【点睛】受海陆热力学性质差异的影响,夏季陆地气温比海洋高,气压比海洋低,空气受大气压影响从高压流向低压地区,表现出来就是夏季风从海洋吹向陆地,冬季相反,这就是季风气候。
14. 世界上使用范围最广的语言是( )
A. 汉语B. 英语C. 俄语D. 法语
【答案】B
【解析】
【详解】由所学知识可知,汉语是世界上使用人数最多的语言,A错误;英语是世界上使用范围最广的语言,英语主要分布地区有:英国、美国、加拿大、印度、澳大利亚、新西兰等,B正确;法语使用范围很广,主要在欧洲和非洲一些国家,俄语主要是俄罗斯使用,CD错误;故选B。
15. 北京冬奥会(2022年2月4日—2022年2月20日)期间:( )
A. 北京昼短夜长
B. 地球公转至图中的④-①段
C. 太阳直射点逐渐南移
D. 南半球正处于冬季
【答案】A
【解析】
【详解】北京冬奥会(2022年2月4日—2022年2月20日)期间,太阳直射南半球,位于北半球的北京昼短夜长,A正确;北京冬奥会(2022年2月4日—2022年2月20日)期间,地球公转至图中的③-④段,B错误;北京冬奥会(2022年2月4日—2022年2月20日)期间,太阳直射点逐渐北移,C错误;北京冬奥会(2022年2月4日—2022年2月20日)期间,南半球正处于夏季,D错误。故选A。
16. 当120°E是正午的时候下列处于午夜时分的是( )
A. 0°经线B. 60°W经线C. 60°E经线D. 180°经线
【答案】B
【解析】
【详解】国际上规定:从西经7°30'到东经7°30'(经度间隔为15°)为零时区。由零时区的两个边界分别向东和向西,每隔经度15°划一个时区,东、西各划出12个时区,全球共划分为24个时区,相邻时区的时间相差1小时,而且东边时区的时间要比西边时区的时间早。当120°E(东八区)是正午(12时)时,处于午夜时分(0时)的地区应在西4区,也就是52.5°W-67.5°W之间的地方,B正确。故选B。
17. 根据板块构造学说,下列现象可能发生的是( )
A. 地中海不断缩小,终将消亡B. 红海面积缩小,将形成山脉
C. 喜马拉雅山下降,沉入海底D. 南极洲漂向低纬,冰川融化
【答案】A
【解析】
【详解】地中海位于亚欧板块与非洲板块的碰撞挤压处,是消亡边界,因此地中海将不断缩小,终将消亡,A正确;红海位于印度洋板块与非洲板块的断裂拉伸处,是生长边界,红海的面积将不断扩大,B错误;喜马拉雅山位于印度洋板块与亚欧板块的碰撞挤压处,是消亡边界,因此喜马拉雅山会不断隆起抬升,C错误;南极洲位于板块内部,比较稳定,不会漂向低纬,D错误。故选A。
18. 新冠疫情的持续传播给世界经济发展带来重大影响,这说明( )
A. 技术、人才、信息互不交流B. 各国生产相互依赖、相互协作
C. 各国之间可相对封闭,各自为战D. 各国之间产品生产的分工不协调
【答案】B
【解析】
【详解】经济全球化是世界经济发展的重要特征,世界各国的经济发展是相互合作,相互影响的,新冠肺炎的持续传播对今年世界经济发展带来了重大影响,这说明各国之间生产是相互依赖,相互协作的。B正确,ACD说法错误。故选B。
19. 图为小明去意大利旅行拍到的建筑物,当地主要人种和宗教是( )
A. 白色人种、伊斯兰教B. 白色人种、基督教
C. 黄色人种、佛教D. 黑色人种、基督教
【答案】B
【解析】
【详解】意大利位于欧洲,该国家居民主要信奉基督教,属于白色人种。故选B。
20. 放大或缩小手机屏幕的地图时,以下说法正确的是( )
A. 放大屏幕时,区域范围变大,内容变粗略
B. 放大屏幕时,区域范围变小,内容变详细
C 缩小屏幕时,区域范围变大,内容变详细
D. 缩小屏幕时,区域范围变小,内容变粗略
【答案】B
【解析】
【详解】同样图幅大小,表示的范围越大,比例尺越小内容越简略;表示的范围越小,比例尺越大内容越详细。放大屏幕时,区域范围变小,比例尺变大,内容变详细,故B正确,A错误; 缩小屏幕时,区域范围变大,比例尺变小,内容变粗略,故CD错误。故选B。
二、综合题(每空1分,共30分)
21. 《海底两万里》是法国小说家儒勒•凡尔纳的代表作之一,他带领读者登上“鹦鹉螺”号,随着尼摩船长和他 的“客人们”饱览变幻无穷的海底世界。结合“鹦鹉螺号航行路线图”,回答下列各题 。
(1)航线描述:“鹦鹉螺”号从大洋①______出发,经过大洲 B_______,在大洋②_______中航行,经过红海,穿过亚洲和大洲 C_______的分界线运河a_______,过地中海,到达大洋③________, 南行到达大洲 D______,它是世界上跨______(纬度/经度)最广的大洲,北上途径大洲 E_________,最终到达大洲 G_______沿岸。
(2)途中在地中海e处看到了海底火山喷发,用板块构造学说解释_________;在b处海底参观了亚特兰蒂斯古城,说明这个地方发生了地壳_________(上升/下降)运动;当“鹦鹉螺”号到达南极大陆时,他们发现在冰雪覆盖的地下埋藏有丰富的煤炭资源,对这一事实解释合理的是_______(植被迁移/人类活动/气候变暖/大陆漂移)。
(3)“鹦鹉螺”号航行证明地球表面海陆分布特点是( )
A. 有连续而广阔的陆地B. 有连续而广阔的海洋
C. 陆地相连但海洋不相连D. 海洋主要分布在北半球
【答案】21. ①. 太平洋 ②. 大洋洲 ③. 印度洋 ④. 非洲 ⑤. 苏伊士运河 ⑥. 大西洋 ⑦. 南极洲 ⑧. 经度 ⑨. 北美洲 ⑩. 欧洲
22. ①. 板块交界处,地壳比较活跃 ②. 下降 ③. 大陆漂移
23. B
【解析】
【分析】本大题以鹦鹉螺号航行路线图为材料,设置三道小题,涉及七大洲、四大洋的位置、轮廓、大洲分界线、板块运动的影响等相关内容,考查学生对相关知识的掌握程度。
【小问1详解】
读图可知,①是太平洋——世界上最大的大洋,B是大洋洲——面积最小的大洲,②是印度洋——完全位于东半球,C是非洲——热带大陆,a是苏伊士运河——亚洲和非洲的分界线,③是大西洋——呈s形,D是南极洲——跨经度最广的大洲,E是主要位于西半球和北半球的北美洲,G是欧洲——以白种人为主,经济发达。
【小问2详解】
e处位于亚欧板块和非洲板块碰撞挤压处,地壳活跃,多火山地震。在b处海底参观了亚特兰蒂斯古城,说明这个地方之前是陆地,现在变成海底,说明地壳下降。当“鹦鹉螺”号到达南极大陆时,他们发现在冰雪覆盖的地下埋藏有丰富的煤炭资源,原因在于南极大陆是从温带或热带地区漂移过来的,那时这片大陆生长着大片森林,后来埋藏于地下,形成了丰富的煤炭资源。对这一事实解释合理的是大陆漂移。
【小问3详解】
地球表面71%是海洋,而陆地面积仅占29%,地球上有彼此相连的四个大洋,故B正确;陆地不相连但海洋相连,故AC错误;陆地集中分布在北半球,海洋集中分布在南半球,故D错误。故选B。
22. “十一”长假期间,外出旅游的游先生登山到甲地,通过GPS卫星定位确定了自己所在的位置(如图),请你帮助游先生判断。
(1)甲地位于(南、北)____半球,____ (温度带)。
(2)图东部是____ (地形),西部是____ (地形),河流大致流向是____ 。
(3)如果游先生想到达山顶,分别从甲、乙两地爬山,哪条线路省力?请说明理由____。
(4)游先生在乙地测得气温是21.6℃,此时山顶的气温不低于____℃。
【答案】(1) ①. (1)南 ②. 南温带
(2) ①. 山地 ②. 平原 ③. 自北向南
(3)甲地,甲地比乙地的等高线要稀疏。 (4)18
【解析】
【分析】本大题等高线地形图以为材料,涉及半球、五带的判读、等高线地形图的判读、气温的计算等相关内容,考查学生掌握课本知识的能力和综合思维的地理素养。
【小问1详解】
由图中的纬线可以看出,该区域是位于南半球,位于南回归线与南极圈之间的南温带。
【小问2详解】
由图可知,图中东部是等高线较密集的山地,西部等高线稀疏,是平原地形。根据经纬网确定方向,经线指示南北方向,纬线指示东西方向。 河流大致沿经线自北向南流。
【小问3详解】
如果游先生想到达山顶,分别从甲、乙两地爬山,从甲地更省力,因为甲地比乙地的等高线要稀疏、坡度较平缓。
【小问4详解】
一般来说,海拔每上升100米,气温会下降0.6℃,游先生在乙地测得气温是21.6℃,山顶海拔为800-1000,跟乙地的高差为400-600,温差为2.4-3.6℃之间,故此时山顶的气温不低于21.6℃-3.6℃=18℃。
23. 下图为 A、B 两地降水柱状图和气温曲线图,读图分析下列问题。
(1)A地最高气温出现在________月,B地降水最多出现在________月。
(2)AB两地气温年较差最大的是______地。
(3)在南北半球中,B 地在_____半球。
(4)影响气候的主要因素有海陆、地形和______。
(5)A地的气候类型是______,其特征是______,________。
【答案】23. ①. 1 ②. 8
24. B 25. 北
26. 纬度 27. ①. 地中海气候 ②. 夏季炎热干燥 ③. 冬季温和多雨
【解析】
【分析】本大题以A、B 两地降水柱状图和气温曲线图为材料,设置五道小题,涉及降水柱状图和气温曲线图判读、气温年较差、影响气温因素等相关内容,考查学生对相关知识的掌握程度。
【小问1详解】
读图可知,A地最高温出现在一月,将近30℃,B地B地降水最多出现在八月,将近600毫米。
【小问2详解】
气温年较差:一年内的最高月平均气温与最低月平均气温的差。A、B两地最高月平均气温都接近30℃,但A地最冷月平均气温在0℃以上,B地最冷月平均气温在0℃以下,气温年较差大的是B地。
【小问3详解】
最热月在7月、8月在北半球,最热月在1月、2月在南半球。B地最热月出现在七八月份,为北半球。
【小问4详解】
影响气候的主要因素有海陆因素、纬度因素、地形因素等。纬度因素:纬度越高,气温越低;纬度越低,气温越高。海陆因素:距海近,降水多,温差小;距海远,降水少,温差大。地形因素:地势(海拔)高,气温低;地势(海拔)低,气温高。山地背风坡降水少,迎风坡降水多。
【小问5详解】
读图可知,A地夏季炎热干燥、冬季温和多雨,为地中海气候,主要分布于南北纬30°-40°大陆西岸。
吉林省松原市油田第十二中学2023-2024学年七年级上学期期末地理试卷: 这是一份吉林省松原市油田第十二中学2023-2024学年七年级上学期期末地理试卷,共8页。试卷主要包含了选择题,综合题等内容,欢迎下载使用。
吉林省松原市油田第十二中学2023-2024学年七年级上学期期末地理试卷: 这是一份吉林省松原市油田第十二中学2023-2024学年七年级上学期期末地理试卷,共3页。
吉林省松原市吉林油田第十二中学2023-2024学年八年级上学期期末地理试卷: 这是一份吉林省松原市吉林油田第十二中学2023-2024学年八年级上学期期末地理试卷,共3页。

