(期末押题)2023-2024学年六年级数学上册期末考试满分冲刺押题卷(北师大版)
展开考试分数:100分;考试时间:90分钟
注意事项:
1.答题前,填写好自己的姓名、班级、考号等信息,请写在答题卡规定的位置上。
2.选择题、判断题必须使用2B铅笔填涂答案,非选择、判断题必须使用黑色墨迹签字笔或钢笔答题,请将答案填写在答题卡规定的位置上。
3.所有题目必须在答题卡上作答,在试卷上作答无效。
4.考试结束后将试卷和答题卡一并交回。
一.选择题(满分16分,每小题2分)
1.用同样大小的四个正方形摆成的物体,从正面看是,从上面看是从右面看到下面哪个图形
A.B.C.D.
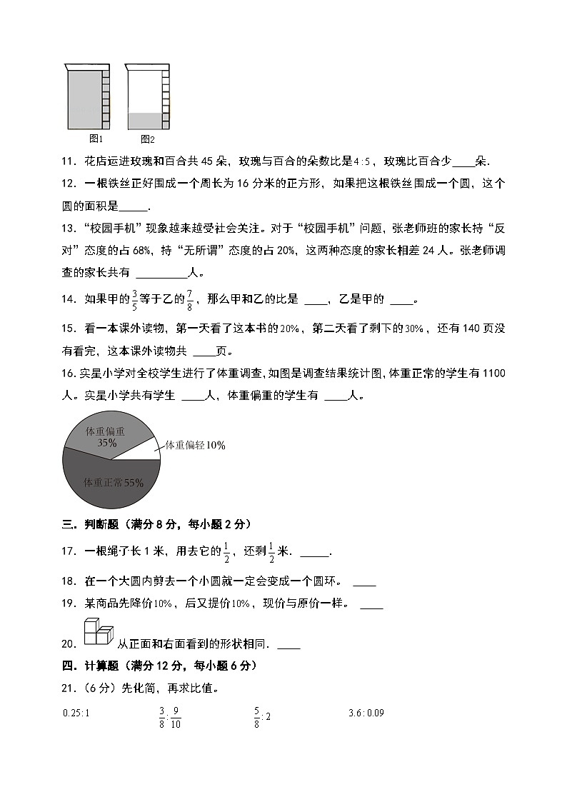
2.国家规定个人收入超过5000元的部分,要按不同的标准缴纳个人所得税,如图所示如果小明的爸爸三月份应缴纳个人所得税为390元,如图各点能表示小明爸爸三月份的税后收入的是
A.点B.点C.点D.点
3.甲乙两人行驶同一条路,甲用9分钟,乙用12分钟,乙与甲的速度比是
A.B.C.D.
4.一桶油重,倒出后又灌进,这时桶里的油
A.比原来少B.比原来多C.和原来一样多D.无法确定
5.王老师用80元买了甲、乙、丙三件商品(如图),她购买甲商品比购买乙商品多花了 元。
A.8B.10C.16D.20
6.用圆规画一个周长是28.26厘米的圆,那么圆规两脚之间的距离应是
A.12厘米B.9厘米C.8厘米D.4.5厘米
7.在一次学生视力普查中,春晖小学的学生近视率是,朝阳小学的学生近视率是,两个学校近视人数相比,
A.春晖小学多B.朝阳小学多C.一样多D.无法确定
8.阅读材料:“勾股定理”是指在一个直角三角形中,两条直角边的平方和等于斜边的平方。例如:两条直角边的长分别为3、4,则,即斜边的长为5。已知图中两条直角边的长度,求出图中以斜边为直径所作圆的面积是
A.314平方分米B.78.5平方分米
C.153.86平方分米D.31.4平方分米
二.填空题(满分16分,每小题2分)
9.如图图形是小丽分别从正面、上面、左面看一个立体图形得到的.
这个立体图形是由 个小正方体搭成的.
10.一个空量杯能装800毫升水,如图1。图2是往空量杯倒入一些水后的情况。如果要让两个杯子的水同样多,应从左面的量杯倒 的水到右面的量杯。
11.花店运进玫瑰和百合共45朵,玫瑰与百合的朵数比是,玫瑰比百合少 朵.
12.一根铁丝正好围成一个周长为16分米的正方形,如果把这根铁丝围成一个圆,这个圆的面积是 .
13.“校园手机”现象越来越受社会关注。对于“校园手机”问题,张老师班的家长持“反对”态度的占68%,持“无所谓”态度的占20%,这两种态度的家长相差24人。张老师调查的家长共有 人。
14.如果甲的等于乙的,那么甲和乙的比是 ,乙是甲的 。
15.看一本课外读物,第一天看了这本书的,第二天看了剩下的,还有140页没有看完,这本课外读物共 页。
16.实星小学对全校学生进行了体重调查,如图是调查结果统计图,体重正常的学生有1100人。实星小学共有学生 人,体重偏重的学生有 人。
三.判断题(满分8分,每小题2分)
17.一根绳子长1米,用去它的,还剩米. .
18.在一个大圆内剪去一个小圆就一定会变成一个圆环。
19.某商品先降价,后又提价,现价与原价一样。
20.从正面和右面看到的形状相同.
四.计算题(满分12分,每小题6分)
21.(6分)先化简,再求比值。
22.(6分)下面各题,怎样简便就怎样算。
五.操作题(满分6分,每小题6分)
23.(6分)画一画。
六.解答题(满分42分)
24.(6分)一本书,小华已经看了52页,剩下的他准备8天看完,如果每天看的页数相等,3天看的页数正好为全书的,这本书共有多少页?
25.(6分)公园里有一个圆形花池,它的半径是,花池的周围有一条宽的石子路(如图)。这条石子路的面积是多少?
26.(6分)有一款手机原价4500元,现在商店进行降价促销活动。李叔叔是商店降价促销活动时第21位购买该款手机的顾客。他买这款手机实际付了多少钱?
27.(6分)一辆汽车从甲地开往乙地,一段时间后,已经行驶的路程和剩下的路程比是。又行驶了24千米后,剩下了全程的。甲地到乙地一共有多少千米?
28.(6分)乘坐飞机的每位成人旅客,可以免费携带20千克行李,如果超过20千克,超过的部分每千克需按飞机票原价的付行李费.王叔叔从北京乘飞机到南京,飞机票价打六折后是540元.王叔叔带了30千克的行李,应付行李费多少元?
29.(12分)下面是光明小学六年级学生的视力情况统计图。
(1)根据以上信息,下面分析不正确的是
假性近视的人数和视力正常的人数一样多。
近视人数占全年级人数的。
视力不良(包括假性近视和近视)的人数占全年级人数的。
假性近视的人数可能比近视的人数少一些。
(2)视力正常的有70人,六年级共有多少人?
(3)这所学校六年级学生的视力情况如何?对于保护视力,你有什么建议?请写下来。
参考答案
一.选择题(满分16分,每小题2分)
1.【分析】由从正面看是,从上面看是可知,四个正方体摆成两行,前面一行三个,后面一行一个摆在三个中间的后面,由此得出从右面看到的是左右两个正方形.
【解答】解:从正面看是,从上面看是可知,四个正方体摆成两行,前面一行三个,后面一行一个摆在三个中间的后面,所以从右面看到的图形是从.
故选:。
【分析】此题考查了从不同方向观察物体和几何体,锻炼了学生的空间想象力和抽象思维能力.
2.【分析】小明的爸爸三月份应缴纳个人所得税为390元,先求出按纳税部分,那么剩下的个人所得税就是按纳税部分,据此解答即可。
【解答】解:
(元
(元
(元
(元
所以小明爸爸三月份的税后收入是10610元,点符合题意。
故选:。
【分析】解答本题关键是明确分段计税。
3.【分析】因为速度时间路程(一定),所以速度和时间成反比。也就是在路程一定时,速度的比等于时间比的反比。据此解答。
【解答】解:因为乙与甲所用时间的比是。
所以乙与甲的速度比。
故选:。
【分析】此题考查的目的是理解掌握比的意义及应用,关键是明确:路程一定时,速度和时间成反比。
4.【分析】把整桶油的质量看作单位“1”,倒出的质量整桶油的质量,比较倒出的和灌进的质量,即可发现其变化。
【解答】解:(千克)
答:这时桶里的油比原来少。
故选:。
【分析】本题主要考查分数四则运算的应用,关键找到单位“1”,利用数量关系做题。
5.【分析】将三种商品的总价看作单位“1”,先用“1”减去,再减去,求出乙商品的钱数占总钱数的百分之几;然后用80乘甲、乙两种商品的钱数占总钱数的百分率之差即可。
【解答】解:
(元
答:她购买甲商品比购买乙商品多花了8元。
故选:。
【分析】本题考查了利用百分数四则混合运算解决问题,准确识图是关键。
6.【分析】半径决定圆的大小,画圆时,圆规两脚之间的距离等于所画的半径,根据圆的周长公式:,那么,把数据代入公式解答。
【解答】解:
(厘米)
答:圆规两脚之间的距离应是4.5厘米。
故选:。
【分析】此题主要考查圆的周长公式的灵活运用,关键是熟记公式。
7.【分析】两所学校的人数不确定,即单位“1”不确定,无法确定近视人数,据此分析。
【解答】解:总人数近视率近视人数,总人数不确定,因此无法确定。
故选:。
【分析】解答的关键是有单位“1”意识,整体数量部分对应百分率部分数量。
8.【分析】根据:“勾股定理”,即在一个直角三角形中,两条直角边的平方和等于斜边的平方,据此求出直角三角形斜边的平方,斜边的长等于圆的直径,进而求出圆的半径,再根据圆的面积公式:,把数据代入公式解答求出这个圆的面积。
【解答】解:设斜边长为分米
(平方分米)
答:图中以斜边为直径所作圆的面积是785平方分米。
故选:。
【分析】此题考查的目的是理解掌握“勾股定理”的应用,圆面积公式的灵活运用,关键是熟记公式,重点是求出直角三角形斜边的长。
二.填空题(满分16分,每小题2分)
9.【分析】根据几何体从不同方位观察到的形状不同,推出几何体的形状,即可知道是由几个小正方体搭成的.
【解答】解:从正面、上面、左面看一个立体图形得到的.
这个立体图形是由6个小正方体搭成的,如图:
故答案为:6.
【分析】本题是考查从不同方向观察物体和几何图形.是培养学生的观察能力.
10.【分析】通过观察图可知,量杯的容积看作单位“1”,两个量杯都是8格,图1量杯里装满水,图2量杯内的水占量杯容积的,因此可知,现在两个量杯共有的水相当于图1量杯水的,根据一个数乘分数的意义,用乘法求出共有水多少毫升,如果要让两个杯子的水同样多,也就是把现在共有的水除以2求出每个量杯中各有水多少毫升,然后800毫升减去现在每个量杯的水的体积即可。
【解答】解:
(毫升)
(毫升)
答:应从左面的量杯倒300毫升的水到右面的量杯。
故答案为:300毫升。
【分析】解答此题,首先弄清题意,分清已知与所求,再找出基本数量关系,由此列式解答。
11.【分析】由题意可知,玫瑰占两种花朵数的,百合占,根据分数乘法的意义,用玫瑰和百合的朵数乘玫瑰比百合少占的分率就是少的朵数.
【解答】解:
(朵
答:玫瑰比百合少5朵.
故答案为:5.
【分析】此题属于按比例分配问题,除按上述解答方法外,由题可知,玫瑰比百合的朵数少份,比也可把两种花的总朵数平均分成份,先用除法求出1份的朵数,再求出份的朵数.
12.【分析】已知铁丝的长度,也就等于知道了圆的周长,进而求出圆的半径,再据圆的面积公式:,即可求解.
【解答】解:
(平方分米)
答:这个圆的面积是平方分米.
故答案为:平方分米.
【分析】解答此题的关键是明白:铁丝的长度是不变的.注意约分计算,降低计算量.
13.【分析】根据题意可知两种态度相差的分率是:68%﹣20%=48%,即家长人数的48%是24人,根据已知一个数的百分之几是多少,求这个数用除法计算即可。
【解答】解:24÷(68%﹣20%)
=24÷48%
=24÷0.48
=50(人)
答:张老师调查的家长共有50人。
故答案为:50。
【分析】本题考查的是百分数的实际应用,解答本题的关键是准确理解百分数除法的意义。
14.【分析】根据题意甲乙,则甲:乙,把此比化成最简整数比即可;用乙的份数除以甲的份数即可求出乙是甲的几分之几。据此求解。
【解答】解:由题意可得:甲乙
所以甲:乙
故答案为:;。
【分析】本题主要考查了比的意义。
15.【分析】把这本课外读物的总页数看作单位“1”,第一天看了总页数的,还剩下总页数的,第二天看了剩下的,即第二天看了总页数的的,还剩下总数的,根据已知一个数的几分之几是多少,求这个数,用除法解答即可。
【解答】解:
(页
答:这本课外读物共250页。
故答案为:250。
【分析】解答此题的关键是:先把第二天看的页数转化为看了总数的几分之几,进而判断出单位”1“,根据“对应数对应分率单位“1”的量”进行解答。
16.【分析】把全校学生人数看作单位“1”,体重正常的学生有1100人,占全校学生人数的,根据已知一个数的百分之几是多少,求这个数,用除法求出全校学生人数。再根据求一个数的百分之几是多少,用乘法求出体重偏重的人数。
【解答】解:
(人
(人
答:实星小学共有学生2000人,体重偏重的有700人。
故答案为:2000,700。
【分析】此题考查的目的是理解掌握扇形统计图的特点及作用,并且能够根据统计图提供的信息,解决有关的实际问题。
三.判断题(满分8分,每小题2分)
17.【分析】首先根据题意,把这根绳子的长度看作单位“1”,根据分数乘法的意义,用这根绳子的长度乘用去的占的分率,求出用去了多少米;然后用这根绳子的长度减去用去的长度,求出还剩下多少米即可.
【解答】解:
(米
答:一根绳子长1米,用去它的,还剩米.
故答案为:.
【分析】此题主要考查了分数乘法的意义的应用,要熟练掌握,解答此题的关键是要明确:求一个数的几分之几是多少,用乘法解答.
18.【分析】在一个圆内剪去一个小圆,可以出现很多种情况只有当大圆和小圆是同一个圆心时,才能成为圆环;进而判断即可。
【解答】解:在一个大圆内剪去一个小圆就形成了一个圆环。说法错误,因为只有当大圆和小圆是同一个圆心时,从大圆中减去一个小圆,才能成为圆环。
故答案为:。
【分析】解答此题应明确圆环的含义,形成圆环的前提条件是两圆是同一个圆心。
19.【分析】把这件商品的原价看成单位“1”,降价后的价格是原价的,再把降价后的价格看成单位“1”,现价是降价后的,用乘法求出现价是原价的百分之几,然后与原价1比较,即可判断。
【解答】解:
现价是原价的,比原价价格便宜了,原题说法是错误的。
故答案为:。
【分析】本题注意区分两个单位“1”的不同,根据分数乘法的意义求出现价是原价的百分之几,进而求解。
20.【分析】观察所给几何体,从正面看和从右面看,都颗看到3个小正方形,下层2个,上层1个,左齐,据此判断.
【解答】解:从正面和右面看到的形状相同.原说法正确.
故答案为:.
【分析】本题是考查从不同方向观察物体和几何图形.关键是培养学生的观察能力.
四.计算题(满分12分,每小题6分)
21.【分析】(1)根据比的基本性质,的前、后项都乘100再都除以25即可将此比化简;用比的前项除以后项的商就是比值(下同)。
(2)同理,的前、后项都乘40,再都除以3即可将此比化简。
(3)同理,的前、后项都乘8即可将此比化简。
(4)同理,的前、后项都乘100,再都除以9即可将此比化简。
【解答】解:(1)
(2)
(3)
(4)
。
【分析】此题是考查比的化简与求比值,属于基础知识,要掌握。
22.【分析】,先算括号里面的加法,再算除法;
,运用乘法分配律简算;
,运用乘法分配律简算;
,运用乘法结合律简算。
【解答】解:
【分析】此题考查的目的是理解掌握分数四则混合运算的顺序以及它们的计算法则,并且能够灵活选择简便方法进行计算。
五.操作题(满分6分,每小题6分)
23.【分析】根据从上面、前面和右面看到的物体的形状画图即可。
【解答】解:
【分析】本题考查了从不同方向观察物体和几何图形,培养了学生的观察能力和空间想象能力。
六.解答题(满分42分)
24.【分析】把这本书的总页数看作单位“1”,单位“1”是未知的,用除法计算,用分量除以对应的分数,所以此题关键是求出52页占这本书的几分之几;根据3天看的页数恰好是全书的,先求出每天看这本书的几分之几,进而求出剩下的所占的分数,再进一步求出已看的页数所对应的分数,即可解答。
【解答】解:
(页
答:这本书共有132页。
【分析】此题是分数除法类型的应用题,解答此题,关键是判断单位“1”,看单位“1”是已知的还是未知的,来确定算法。
25.【分析】先求出外圆的半径,再根据圆环的面积公式可得这条石子路的面积。
【解答】解:(米
(平方米)
答:这条石子路的面积是21.98平方米。
【分析】考查了圆环的面积计算,本题要明确石子路的面积是一个圆环的面积。
26.【分析】降价出售,即按原价的出售,根据分数乘法的意义,求一个数的几分之几是多少,用乘法计算。再根据“前30位购买手机的顾客再返还购机价格的现金”,再用购机价格乘求出返还金额,最后作差求解即可。
【解答】解:
(元
(元
(元
答:他买这款手机实际付了3933元钱。
【分析】本题主要考查百分数的应用,关键是找到单位“1”,利用关系式做题。知道在商品销售中,打几折即是按原价的百分之几十出售。
27.【分析】把这条路的全长看作单位“1”,根据“已经行驶的路程和剩下的路程比是”可知剩下的路程占全长的,然后根据分数除法的意义,用24千米除以它所对应的分率,可以计算出甲地到乙地一共有多少千米。
【解答】解:
(千米)
答:甲地到乙地一共有120千米。
【分析】本题考查分数应用题的解题方法,解题关键是先找出题目中的单位“1”是哪个量,再根据分数除法的意义,列式计算。
28.【分析】由“超过的部分每千克需按飞机票原价的付行李费”把原价可知单位“1”,单位“1”不知道用除法进行计算,求出原价乘以行李超过的部分的重量,再乘以计算应付的行李费.
【解答】解:,
,
,
(元;
答:应付行李费135元.
【分析】本题找准单位“1”,用求出原价,进一步求出应付的行李费即可.
29.【分析】(1)把六年级学生总人数看作单位“1”,其中视力正常的占,假性近视的占,近视的占,据此解答。
(2)把六年级学生总人数看作单位“1”,其中视力正常的有70人,占总人数的,根据已知一个数的百分之几是多少,求这个数,用除法解答。
(3)这个年级学生视力不正常的人数高达,建议学校按时做眼保健操,科学用眼,防止视力不良率进一步上升(答案不唯一)。
【解答】解:(1)假性近视的人数和视力正常的人数一样多。说法正确。
近视人数占全年级人数的。说法正确。
视力不良(包括假性近视和近视)的人数占全年级人数的。说法正确。
假性近视的人数可能比近视的人数少一些,说法错误。
(2)(人
答:六年级共有学生200人。
(3)这个年级学生视力不正常的人数高达,建议学校按时做眼保健操,科学用眼,防止视力不良率进一步上升(答案不唯一)。
故答案为:。
【分析】此题考查的目的是理解掌握扇形统计图的特点及作用,并且能够根据统计图提供的信息,解决有关的实际问题。惊喜购机优惠
所有手机降价出售:
前30位购买手机的顾客再返还购机价格的现金。
(期末押题)2023-2024学年五年级数学上册期末考试满分冲刺押题卷(北师大版): 这是一份(期末押题)2023-2024学年五年级数学上册期末考试满分冲刺押题卷(北师大版),共8页。试卷主要包含了顶天寺公顷,五年级45名同学玩摸球游戏等内容,欢迎下载使用。
(期末押题)2023-2024学年六年级数学上册期末考试满分冲刺押题卷(苏教版): 这是一份(期末押题)2023-2024学年六年级数学上册期末考试满分冲刺押题卷(苏教版),共9页。
(期末押题)2023-2024学年六年级数学上册期末考试满分冲刺押题卷(人教版): 这是一份(期末押题)2023-2024学年六年级数学上册期末考试满分冲刺押题卷(人教版),共9页。

