浙江省宁波市精准联盟2020-2021学年七年级下学期期中科学试卷
展开1.(3分)下列做法能有效解决水资源短缺问题,并且符合可持续发展原则的是( )
①推广喷灌、滴管技术 ②增加地下水的开采 ③生活用水一水多用 ④直接利用工业和生活污水灌溉农田 ⑤推广节水器具
A.①②③B.②③⑤C.①③⑤D.②④⑤
2.(3分)下列有关溶液的说法中,正确的是( )
A.溶液都是由溶质和溶剂组成的,溶剂不一定是水
B.碘酒是碘的水溶液
C.均一、稳定的液体都是溶液
D.溶液不一定是无色透明的,比如牛奶就是白色的溶液
3.(3分)大气平流层中的臭氧对地球上的生物具有保护作用,是因为它能( )
A.阻挡和削弱过强的紫外线
B.增强植物的光合作用
C.增强紫外线的杀菌能力
D.透过更多的紫外线
4.(3分)大气压在生活中有许多应用,下列情境中没有利用大气压原理的是( )
A.挤压钢笔弹簧片,吸墨水
B.挂毛巾的吸盘挂钩
C.注射新冠疫苗
D.用吸尘器打扫卫生
5.(3分)下列物质的用途中,利用其化学性质的是( )
①氢气用于填充气球
②氧气用于气焊
③氮气为原料制取氨
④利用液态空气中各成分的沸点不同,可以分离出氧气、氮气等
⑤干冰用于人工降雨
A.①②B.②⑤C.②③D.④⑤
6.(3分)某同学在探究“影响蒸发快慢的因素”实验过程中,设计了如下实验:取两只相同的烧杯,分别盛等量的酒精和水,放在相同环境中看谁蒸发快。该同学设计这个实验的同的是为了验证猜想:影响液体蒸发快慢的因素可能与下述哪个因素有关( )
A.液体温度B.液体的表面积
C.液面上气流的快慢D.液体的种类
7.(3分)对“10%的食盐溶液”含义的解释错误的是( )
A.将10g食盐溶解于90g水中所得的溶液
B.100g食盐溶液中溶解有10g食盐
C.100g水中溶解了10g食盐
D.将食盐与水按1:9质量比配成的溶液
8.(3分)下列关于空气的说法正确的是( )
A.纯净空气是一种混合物,其中氮气最多,其质量分数约为78%
B.通过液化空气获得的液氧可以用作火箭的燃料
C.门捷列夫通过实验得出结论:空气主要是由氧气和氮气组成的
D.铁丝在空气中无法燃烧,是因为空气中氧气的浓度不够
9.(3分)在盛有约10毫升20℃水的烧杯中,加入一药匙的蔗糖后搅拌,蔗糖很快就全部溶解了;再加入一药匙蔗糖,搅拌后,有部分蔗糖不能溶解;若将烧杯放在酒精灯上加热,搅拌后,蔗糖又很快溶解完了。下列结论不符合上述实验研究的是( )
A.物质的溶解能力不是固定不变的
B.温度不同,物质在水中的溶解能力也不同
C.在一定条件下,物质能够溶解的数量是有限的
D.不同种类的物质,在水中的溶解能力也会不同
10.(3分)根据如图所示的溶解度曲线,判断下列说法中正确的是( )
A.c不可能是气体的溶解度随温度变化的曲线
B.t1℃时,a物质的饱和溶液和c物质的饱和溶液中含有的溶质质量相等
C.将t2℃时的a、b两物质的饱和溶液降温到t1℃时a析出的晶体比b多
D.t2℃15% a溶液降温到t1℃质量分数不变
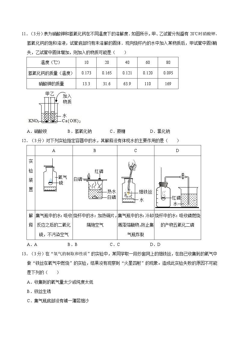
11.(3分)表为硝酸钾和氢氧化钙在不同温度下的溶解度.如图所示,甲、乙试管分别盛有20℃时硝酸钾、氢氧化钙的饱和溶液,试管底部均有未溶解的固体.现向烧杯内的水中加入某物质后,甲试管中固体消失,乙试管中固体增加,则加入的物质可能是( )
A.硝酸铵B.氢氧化钠C.蔗糖D.氯化钠
12.(3分)对下列实验指定容器中的水,其解释没有体现水的主要作用的是( )
A.AB.BC.CD.D
13.(3分)在“氧气的制取和性质”的实验中,某同学取一段纱窗网上的细铁丝,在自己收集到的氧气中做“铁丝在氧气中燃烧”的实验,结果没有观察到“火星四射”的现象。造成此实验失败的原因不可能是下列的( )
A.收集到的氧气量太少或纯度太低
B.铁丝生锈
C.集气瓶底部没有铺一薄层细沙
D.铁丝的温度未达到着火点
14.(3分)如图所示,在室温下搭建此装置后,关于现象和原理解释错误的是( )
A.A装置中干冰逐渐减少是升华现象
B.C装置中会看到紫色石蕊试液变红
C.整个过程中既有物理变化,又有化学变化
D.干冰全部消失后,A装置温度逐渐升高,C中导管的液面上升
15.(3分)如图所示,容器底部放水,水面浮有一层沸点比水高的油,如果对容器底部加热,则下面说法中正确的是( )
A.水先沸腾,油然后沸腾。但水和油同时蒸发
B.开始油蒸发,水不蒸发,然后同时沸腾
C.油蒸发,水不蒸发,然后水先沸腾,最后同时沸腾
D.油蒸发,水不蒸发,直到水全部汽化以后,油才能沸腾
二、填空题(本题共9小题,每空2分,共70分)
16.(8分)如图是电解水的简易装置。回答下列问题:
(1)电解水实验所用到的电源是直流电,则甲管生成 (选填“氧气”或“氢气”)气体,b应接电源 极(选填“正”或“负”)。
(2)检验乙管中气体的方法是 。
(3)在实际操作时,常在水中滴加少量稀硫酸和氢氧化钠溶液,这是为了 。
17.(6分)给下列混合物归类:①食盐水,②色拉油溶于汽油,③牛奶,④血液,⑤冰水混合物,⑥泥水,⑦色拉油加入水中,⑧豆浆,⑨碘酒。属于溶液的是 ,属于乳浊液的是 ,属于悬浊液的是 。
18.(8分)(1)黄山景色闻名天下,严冬经常会出现“雨松”现象,这种现象一般是由在朔风里飘扬的雨滴附于树枝、草等物体上形成的冰晶;而松花江畔,严冬却经常出现“雾凇”现象,“雨凇”“雾凇”的形成的物态变化是 (填“相同”或“不相同”)的。
(2)农谚说“霜前冷,雪后寒”,其中蕴含的道理是气温低的时候水蒸气会 形成霜,而雪熔化形成水的过程中需要 热,因此雪熔化感觉更冷了。
(3)宁波修建地铁站附近会产生大量烟尘,这时围栏上的喷雾系统就大显身手了。喷出的水雾会捕获空气中的尘埃,然后由于自身重力下沉,达到降尘的目的。这些喷雾器不断喷出“白气”又不断消失,这个过程中的物态变化为 。
19.(6分)空气是一种宝贵的资源。经过许多科学家们的不懈努力,我们对空气中不同的成分越来越了解。
(1)工业上用液化空气的方法获得液氧和液氮,已知液氧的沸点为﹣183℃,液氮的沸点为﹣196℃,因此在液化过程中,最先分离得到的是 。(填“液氧”或“液氮”)
(2)新疆棉因得天独厚的条件,凭借绒长、品质高而闻名于世。日照时间超过18小时,光合作用充分,这说明空气中含有 。
(3)空气中的稀有气体经常被作为保护气,那是因为它们 。
20.(6分)如图甲为小科自制简易气压计的简图。气压计由一个集气瓶,带玻璃管的橡皮塞组成。预先在集气瓶中装入一部分水,能够超过玻璃管的最低处,又没有把集气瓶装满。小科想先检验这个装置的气密性怎么样,就向玻璃管内吹气,观察到玻璃管口有大量气泡冒出,静置后观察到 ,说明该装置的气密性良好。之后,小科将该装置倒置(如图乙),仅有少量水流出,此时瓶内气压 (填“大于”、“小于”或“等于”)大气压。把该装置(图乙)从山脚带到山顶,观察到玻璃管内液面 (填“上升”或“下降”),这是因为随着海拔的升高,气压减小。
21.(8分)如图为小贾为探究二氧化碳性质设计的实验:
(1)乙装置中的现象为 ;
(2)欲使甲中变红的石蕊试液再变为紫色,可以采取 措施;
(3)丙装置中,小贾不小心把点燃的蜡烛与导气管放在同一侧,根据所学,预计会看到的现象是 ,更正后,丙实验可以说明二氧化碳具有 的物理性质。
22.(8分)水是生命之源,人类的日常生活与工农业生产都离不开水。读图表信息,回答下列问题:
(1)写出图中下列字母所代表的水循环环节名称。A. B.蒸发C. D.植物蒸腾E.地表径流F.地下径流
(2)“南水北调”说明我国的水资源在地理上的分布特点是 。
(3)宁波人均拥有水资源量990m3•年﹣1,上表资料显示,宁波属于 缺水城市。
23.(10分)化学变化是化学研究的重要内容,它对认识和确定物质的组成、结构等有着极其重要的作用。某化学小组围绕燃烧与灭火的主题开展了相关活动,请你参与完成:
(1)图一中对比铜片上的白磷和热水中的白磷,可以得到可燃物燃烧的条件之一为 。
(2)图一中对比铜片上的白磷和红磷,可以得到可燃物燃烧的条件之一为 。
(3)改进后的装置(如图二)与图一相比,其优点是 。
(4)向装有热水的白磷鼓入某种气体后(如图三所示),结果观察到了“水火相容”的奇观,请你猜测这种气体可能是 。
(5)由于白磷的着火点低,为了安全,实验室往往把白磷浸没在冷水中保存,这样保存的原理是 。
24.(10分)请根据图中A、B两种固体物质的溶解度曲线,回答下列问题。
(1)在 ℃时,A、B两种物质溶解度相同;
(2)t2℃时,20g水中溶解 gA物质恰好达到饱和,该饱和溶液中溶质的质量分数为 。
(3)将t2℃时A、B两种物质的饱和溶液降温至t1℃(其它条件不变),溶质的质量分数保持不变的是 。
(4)将等质量的A、B两物质的饱和溶液由t1℃升温至t2℃,溶剂质量的大小关系为A B。(填“>”、“<”或“=”)(不考虑蒸发)
三、实验探究题(本题共4小题,每空2分,共40分)
25.(8分)如图是配制50克溶质质量分数为10%的氯化钠(NaCl)溶液的有关操作示意图:
(1)需要称取氯化钠的质量是 g,称量时出现了右盘低的现象,接下来的操作应该是: 。
(2)配制氯化钠溶液的正确顺序是 (用上述图示的序号表示)。
(3)经检测,所配制的溶液溶质质量分数偏小,其原因可能有 。
A.称量时使用了生锈的砝码
B.量筒用蒸馏水清洗后,没有擦干就直接量取水的体积
C.量取水时,仰视读数
D.装瓶时,有少量溶液洒出
E.氯化钠晶体不纯
26.(14分)某校科学兴趣小组就空气中氧气的含量进行实验探究:
为了充分消耗容器中的氧气,药品的用量应保证 。
(1)小组同学共同设计了如图所示的两套装置,你认为合理的是(填编号) 。
(分组实验):在讨论的基础上,他们分组进行了实验。
(数据分析):实验结束后,整理数据如下:(注:集气瓶容积为100mL)
(2)通过对实验结果的交流,大多数同学都验证出氧气约占空气体积的 。通过实验还可以推断集气瓶中剩余气体的物理性质是 。
(实验拓展):
(3)之后同学们安装了气压检测装置,并绘制了集气瓶内压强变化的图像。如图,瓶内气压发生了很大的变化,BC段气压升高的原因是 ,DE段进行了 操作,使瓶内气压又回到大气压。
(4)以下操作有可能导致实验结果偏大的是 。
A.用木炭代替红磷做实验
B.点燃红磷后,没有迅速塞紧橡胶塞
C.装置气密性不好
D.实验开始时没有使用弹簧夹,待完全冷却后读数
27.(10分)为了比较水和食用油吸热能力的大小,小华做了如图甲的探究实验:在2个相同的烧杯中分别装质量相同的食用油和水,用两个相同的酒精灯对其加热,实验数据记录如下。
(1)实验中:有两个相同的酒精灯对其加热的目的是 。
(2)分析表中的实验数据可知:质量相同的水和食用油,升高相同的温度时,水吸收的热量 (选填“大于”、“小于”或“等于”)食用油吸收的热量。如果加热相同的时间,质量相同的水和食用油, (选填“水”或“食用油”)的温度升得更高。
(3)小雨经过分析思考,将实验装置加以改进,如图乙所示。与图甲的实验装置相比,图乙的优点是:更容易控制 相同,图乙的实验操作中存在一处错误:没有控制 相同。
28.(8分)小科为探究二氧化碳和水反应能产生酸性物质,设计了如图所示的实验装置。在锥形瓶中放入用紫色石蕊试液染成的干燥纸花,以纸花的颜色变化判断是否有酸性物质。
(1)为验证二氧化碳没有酸性,小科先将二氧化碳气体从 (填“a”或“b”)管通入,观察到二氧化碳不能使紫色石蕊花变红;
(2)接下来,小科打开活塞,将水缓慢注入锥形瓶,观察到 ,说明二氧化碳与水反应产生了酸性物质。
(3)小红认为小科的实验不严谨,原因是 ,小红在小科注水之前再从b管通入氮气(氮气的密度比空气小),她这么做的目的是 。
四、简答题(本题共3小题,第28、30题每题6分,弟29题共3分,共15分)
29.(6分)空调与冰箱都能给我们制造低温的环境,而且它们的工作原理也几乎相同。都是由蒸发器、压缩机、冷凝器、毛细管等部件组成(如图甲),冰箱工作时利用致冷剂氟利昂(一种既容易汽化又容易液化的化学物质)。冰箱的蒸发器和冷凝器装在同一箱体内,而空调则是把两者分别装室内机和室外机里。
根据以上材料,回答下面的问题:
(1)氟利昂的液化发生在空调机的 (选填“室内”或“室外”)机。
(2)夏天开空调时,常会在玻璃窗上出现水珠,则这水珠应出现在玻璃窗的 (填“内侧”或“外侧”)。
(3)空调制冷时,室内机(蒸发器)中的氟利昂 (填物态变化名称),因此房间空气的热量被氟利昂吸收,空气温度降低。
30.(3分)小科欲将蛋黄和蛋清分离,他进行了如图操作:准备一个空塑料瓶,挤压瓶身,瓶身变瘪,然后对准蛋黄的位置,使塑料瓶恢复原形,鸡蛋黄就自动进入塑料瓶内。请你解释其中的原理。
31.(6分)20℃时,有200g质量分数为10%的硝酸钠溶液。(20℃时,硝酸钠的溶解度为87g)
(1)200g该溶液中有溶质硝酸钠多少克?
(2)恒温蒸发50g水后,溶质质量分数变为多少?
参考答案
一、选择题
1.C。
2.A。
3.A。
4.C。
5.C。
6.D。
7.C。
8.D。
9.D。
10.D。
11.B。
12.D。
13.C。
14.D。
15.D。
二、填空题
16.(1)氢气;正;
(2)用带火星的木条检验,木条复燃;
(3)增强水的导电性;
17.①②⑨;③⑦;④⑥⑧。
18.(1)不相同;(2)凝华;吸;(3)汽化。
19.(1)液氮;
(2)二氧化碳;
(3)化学性质很稳定。
20.玻璃管中液柱上升一段距离后,不再下落;小于;下降。
21.
(1)澄清石灰水变浑浊;
(2)对甲装置进行加热;
(3)上层的蜡烛先熄灭,下层的蜡烛后熄灭;密度比空气大。
22.
(1)降水;水汽输送
(2)南多北少
(3)重度
23.(1)与氧气接触。
(2)温度达到着火点。
(3)更环保。
(4)空气或氧气。
(5)隔绝氧气、降低温度。
24.(1)t1;
(2)5;20%;
(3)B;
(4)=。
三、实验探究题
25.(1)5;继续向左盘中增加氯化钠,使天平平衡;
(2)④②①⑤③;
(3)CE。
26.
过量;
(1)A;
(2)20%;不溶于水;
(3)红磷燃烧放出热量,使得集气瓶内温度升高了;打开止水夹;
(4)BD。
27.(1)使油和水在相同的时间内吸收相等的热量;(2)大于;食用油;(3)吸收的热量;食用油和水的质量。
28.
(1)a;
(2)用紫色石蕊试液染成的干燥纸花变红;
(3)没有验证一下水能否使石蕊变红;将二氧化碳排出。
四、简答题
29.(1)室外;(2)外侧;(3)汽化。
30.答:挤压瓶身,瓶身变瘪,瓶内空气减少,此时瓶内气体的压强小于瓶外大气压,然后对准蛋黄的位置,使塑料瓶恢复原形,鸡蛋黄就在瓶外大气压的作用下被压入塑料瓶内。
31.(1)200g该溶液中有溶质硝酸钠20g;
(2)恒温蒸发50g水后,溶质质量分数变为13.3%。
声明:试题解析著作权属菁优网所有,未经书面同意,不得复制发布日期:2023/12/27 17:49:43;用户:张娇娇;邮箱:15286836286;学号:27624348
温度(℃)
10
20
40
60
80
氢氧化钙的质量(温度)
0.173
0.165
0.121
0.120
0.095
硝酸钾的质量
13.3
31.6
63.9
110
169
A
B
C
D
实验
装置
解释
集气瓶中的水:吸收反应之后的二氧化硫,不污染空气
烧杯中的水:加热铜片,隔绝空气
集气瓶中的水:冷却溅落熔融物,防止集气瓶炸裂
烧杯中的水:吸收磷燃烧的产物五氧化二磷
缺水程度
人均水量/m3•年﹣1
轻度缺水
1700~3000
中度缺水
1000~1700
重度缺水
500~1000
极度缺水
<500
组别
1
2
3
4
5
6
进入集气瓶中水的体积(mL)
20
21
19
20
22
18
温度升高10℃
所用的时间/s
温度升高20℃
所用的时间/s
温度升高30℃
所用的时间/s
食用油
68
136
204
水
98
196
294
浙江省宁波市2020-2021学年七年级上学期期中科学试卷: 这是一份浙江省宁波市2020-2021学年七年级上学期期中科学试卷,共12页。试卷主要包含了选择题,实验探究题等内容,欢迎下载使用。
浙江省宁波市精准联盟2020-2021学年八年级下学期期中科学试卷: 这是一份浙江省宁波市精准联盟2020-2021学年八年级下学期期中科学试卷,共14页。试卷主要包含了选择题,填空题,实验探究题等内容,欢迎下载使用。
浙江省宁波市北仑区精准联盟八校2023-2024学年七年级上学期期中联考科学试卷: 这是一份浙江省宁波市北仑区精准联盟八校2023-2024学年七年级上学期期中联考科学试卷,共33页。试卷主要包含了单选题,填空题,实验探究题等内容,欢迎下载使用。

