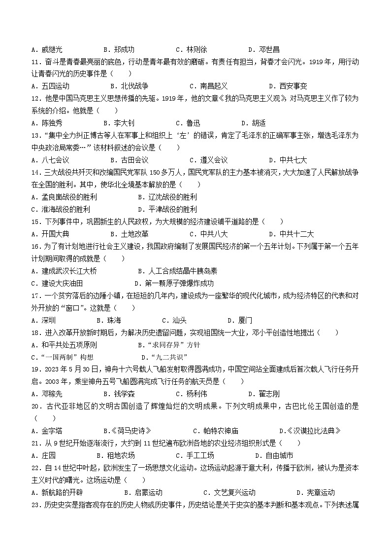
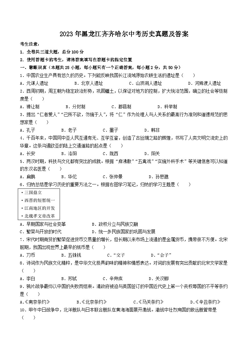
2023年黑龙江齐齐哈尔中考历史真题及答案
展开2023年黑龙江省齐齐哈尔市中考历史真题: 这是一份2023年黑龙江省齐齐哈尔市中考历史真题,文件包含精品解析黑龙江省齐齐哈尔市中考历史真题原卷版docx、精品解析黑龙江省齐齐哈尔市中考历史真题解析版docx等2份试卷配套教学资源,其中试卷共28页, 欢迎下载使用。
2023年黑龙江省齐齐哈尔市中考历史真题: 这是一份2023年黑龙江省齐齐哈尔市中考历史真题,文件包含黑龙江省齐齐哈尔市中考历史真题解析版docx、黑龙江省齐齐哈尔市中考历史真题原卷版docx等2份试卷配套教学资源,其中试卷共28页, 欢迎下载使用。
2023年黑龙江省齐齐哈尔市中考历史真题(含答案): 这是一份2023年黑龙江省齐齐哈尔市中考历史真题(含答案),共11页。试卷主要包含了全卷共三道大题,总分100分等内容,欢迎下载使用。

