2022-2023学年广东省云浮市新兴县九年级(上)期末语文试卷(含详细答案解析)
展开1.下列句子中加点的词语使用不恰当的一项是( )
A. 发动机的咆哮声越来越大,舰载机越来越近了。
B. 在刀法之交响中,投入一丝一毫的杂声,都是中伤整个的和谐。
C. 李博士在学术报告会上,旁征引证,断章取义,赢得在场观众的热烈举声。
D. 他恃着自己的经理职位,就摆出目空一切,不可一世的架势,从不把每个人放在眼里。
2.下列对病句的修改不正确的一项是( )
A. 这个县很好地执行了党的政策,今年即使给国家完成各项税务的征收,也没有接受政府的救济粮。(把“即使”改为“不但”,“也”改为“而且”)
B. 从今年9月开始,劳动正式走进课堂,这是培养学生树立正确劳动观念,塑造基本劳动品质,培养积极劳动精神。(在“精神”后加上“的途径”)
C. 正因为大家在研讨会上提出了真知灼见的意见,这份方案才获得了上级领导的认可和支持。(把“的意见”删掉)
D. 著名物理学家霍金倾尽毕生,通过自己杰出的大脑,试图解开浩瀚的宇宙之谜。(把“倾尽毕生”与“通过自己杰出的大脑”调换)
二、默写:本大题共1小题,共10分。
3.根据课文默写古诗文。
(1) ______ ,夜吟应觉月光寒。(李商隐《无题》)
(1) 鸡声茅店月, ______ 。(温庭筠《商山早行》)
(3) ______ ,到乡翻似烂柯人。沉舟侧畔千帆过, ______ 。(刘禹锡《酬乐天扬州初逢席上见赠)
(2) 欲渡黄河冰塞川, ______ 。 ______ ,忽复乘舟梦日边。(李白《行路难》)
(3) 嗟夫! ______ , ______ 。(范仲淹《岳阳楼记》)
(4) 诗人常在诗词中借明月来表情达意。如苏轼的《水调歌头》(明月几时有)用“ ______ , ______ ”寄托对亲人的思念和祝愿;如王维的《竹里馆》“ ______ , ______ ”在与自然的对话中感悟隐居生活的美好情趣。
三、名著阅读:本大题共2小题,共7分。
4.请你根据阅读积累,在下面表格的横线处填写相应的人物或亦物。
5.名著阅读要有自己的思考和判断。在《水浒传》阅读分享会上,同学们对鲁智深展开了争论。请在下面两个问题中选一个谈谈你的看法,并结合名著内容简述理由。
A.鲁智深是一个性情急躁的人。
B.鲁智深是一个粗中有细的人。
四、现代文阅读:本大题共2小题,共25分。
6.阅读下面的文字,完成下面小题。
ㅤㅤ材料一
ㅤㅤ疫苗是将病原微生物(如细菌、立克次氏体、病毒等)及其代谢产物,经过人工减毒、灭活或利用基因工程等方法制成的用于预防传染病的自动免疫制剂。疫苗保留了病原菌刺激动物体免疫系统的特性。当动物体接触到这种不具伤害力的病原菌后,免疫系统便会产生一定的保护物质,如免疫激素、活性生理物质、特殊抗体等。当动物再次接触到这种病原菌时,动物体的免疫系统便会依循其原有的记忆,制造更多的保护物质来阻止病原菌的伤害。
ㅤㅤ材料二
ㅤㅤ疫苗主要分为三大类:人工主动免疫制剂、人工被动免疫制剂、新型疫苗。人工主动免疫制剂最常见的有以下三种:
ㅤㅤ第一种是灭活疫苗。灭活疫苗是从病原体本身选用免疫原性好的细菌、病毒、立克次氏体、螺旋体等,经人工培养,收获该病毒的毒液或者毒素,再用物理或化学方法将其杀灭制成。此种疫苗失去繁殖能力,但保留免疫原性。死疫苗进入人体后不能生长繁殖,对机体刺激时间短,要获得持久免疫力需多次重复接种。
ㅤㅤ第二种是减毒活疫苗。用人工定向变异方法,从自然界筛选出毒力减弱或基本无毒的活微生物制成活疫苗或减毒活疫苗。接种后在体内有生长繁殖能力,接近于自然感染,可激发机体时病原体的持久免疫力。活疫苗用量较小,免疫持续时间较长。活疫苗的免疫效果优于死疫苗。
ㅤㅤ第三种是类毒素。细胞外毒素经甲醛处理后失去毒性,仍保留免疫原性,为类毒素。其中加连量磷酸铝和氢氧化铝即成吸附精制类毒素。这种疫苗体内吸收慢;能长时间刺激机体,产生更高滴度抗体,增强免疫效果。
ㅤㅤ材料三
ㅤㅤ天花的免疫预防最早起源于中国,英国的乡村医生在我国种痘法的启示下发明了牛痘接种!
ㅤㅤ早在宋真宗时期(公元998-1022年)我国就发明了人痘接种法。具体的方法是将干燥的天花病人的痂皮研成细末,用小管吹入健康儿童的鼻孔,之后,孩子就会患一次轻微的或不显性的天花,在发病过程中,孩子获得了对天花的抵抗力。实际上这种由天花病人的痂皮研成的细末,就是减低了毒力的天花病毒。吹入鼻孔后,使儿童产生对天花的免疫力。这种方法叫“人痘接种法”。
ㅤㅤ人痘接种法很快传播到世界各地。1796年,英国人詹纳试用牛痘接种获得成功。清嘉庆十年(公元1805年),牛痘接种法由葡萄牙商人传入我国。牛痘法因为更加安全而逐渐取代了人痘法。
ㅤㅤ我国在世界上首先发明了人痘接种法,为天花预防开辟了一条行之有效的途径,在世界医学史上占有重要的地位。
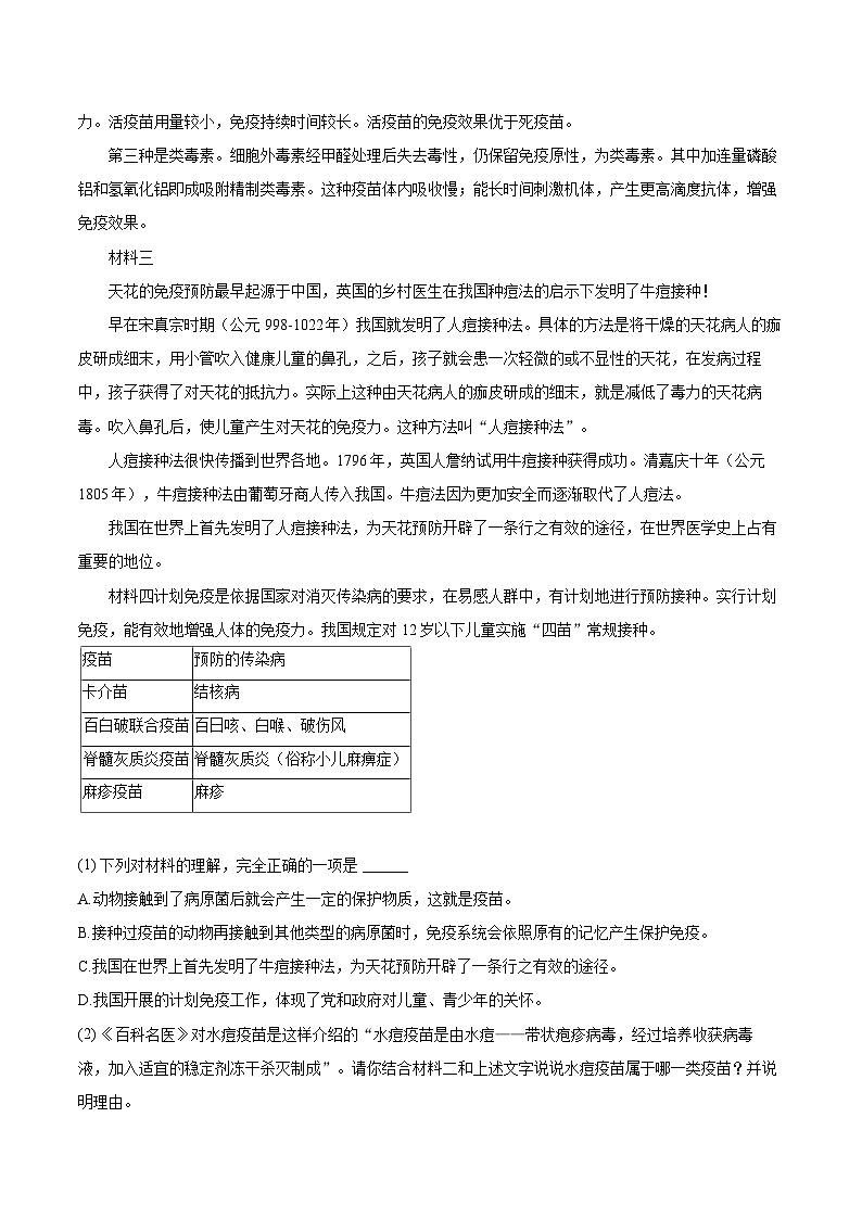
ㅤㅤ材料四计划免疫是依据国家对消灭传染病的要求,在易感人群中,有计划地进行预防接种。实行计划免疫,能有效地增强人体的免疫力。我国规定对 12岁以下儿童实施“四苗”常规接种。
(1) 下列对材料的理解,完全正确的一项是 ______
A.动物接触到了病原菌后就会产生一定的保护物质,这就是疫苗。
B.接种过疫苗的动物再接触到其他类型的病原菌时,免疫系统会依照原有的记忆产生保护免疫。
C.我国在世界上首先发明了牛痘接种法,为天花预防开辟了一条行之有效的途径。
D.我国开展的计划免疫工作,体现了党和政府对儿童、青少年的关怀。
(2) 《百科名医》对水痘疫苗是这样介绍的“水痘疫苗是由水痘——带状疱疹病毒,经过培养收获病毒液,加入适宜的稳定剂冻干杀灭制成”。请你结合材料二和上述文字说说水痘疫苗属于哪一类疫苗?并说明理由。
(3) 全球疫情仍处于流行态势,国内新发疫情不断出现,国家二十条防疫新规提出“有序推进新冠病毒疫苗接种”。为了落实这一项规定,你对参与街道社区疫情防控的姐姐,提哪些具体的工作建议?
7.阅读下面的文字,完成下面小题。
抹不去的乡愁
丁玲
ㅤㅤ①说起乡愁,就不能不说起小时候。
ㅤㅤ②因为穷,我很小就开始帮母亲干家务。那时候没有煤,烧的是麦草,拉风箱是每天必须要干的,姐姐身体弱,弟弟小,拉风箱自然就轮到我头上,一只手拉不动,就两只手抱着拉,要是风箱收拾的不利落还得使劲拉,一顿饭下来,胳膊又酸又疼,还不敢吱声,母亲脾气不好,稍有不顺劈头盖脸就是一顿。
ㅤㅤ③也是因为穷,父亲为了能让我们都吃饱肚子,每次磨面的时候都会多磨几遍,然后把前三遍的白面收起来,剩下的黑面收在一起,母亲做饭时半碗白面加一碗黑面和成硬面,用擀面杖擀成案板大的一张,切成面条,等锅里的洋芋煮烂的时候下进去,一年四季洋芋煮面条是吃的最多的。可那个年代也只有洋芋可以养活人,于是洋芋鱼鱼,洋芋饼子,洋芋饺子,烧洋芋,烤洋芋,母亲变着法儿给我们做洋芋吃,才让我们在那个贫穷的年代里不至于挨饿。
ㅤㅤ④还是因为穷,我要干许多活,放猪,放羊,割草,拔芨芨草,割麦子,打场……一年四季每个季节都有每个季节的活。条件稍微好点的人家姐弟俩放一头猪,而我一人放一头回去的时候还要捎带割一筐猪草。
ㅤㅤ⑤那时候的庄稼收完后是不犁地的,麦茬地便成了放羊的好地方。每天天不亮就被母亲叫醒的我赶着羊群深一脚浅一脚的到了麦茬地里的时候,整个鞋早就被露水打湿了,好不容易等到太阳出来,找个不长草的田埂学着父亲的样子点上一堆柴火,坐在火堆旁边烤火边烤鞋子,湿透的鞋子上一会功夫就开始冒热气,这时的脚是最难受的,于是干脆把鞋子脱掉放在火堆旁烤,两只手抱着脚捂着,捂着,要好长时间脚上才会有知觉。等到鞋烤干了,脚也捂热了,羊也吃饱了。
ㅤㅤ⑥这时还要去拔田埂上已经长饱的芨芨草,拔芨芨草可是个技术活,拔不好芨芨草会把手割破,为了回去少挨骂, 我想尽了办法,终于找到了一个小窍门,从芨芨草的最靠近根部的地方下手,两只手上都要把劲用饱,找一个合适的角度斜着拔,这样不但快,而且芨芨草还不断。每天羊群回家的时候,我拔的芨芨草总是最多,看着别的孩子羡慕的眼神心里别提多高兴了。
ㅤㅤ⑦小时候最快乐的时光是在玩游戏的时候。从学校到回去的半路上有一个大坡,这个坡在冬天便成了我们的滑雪场,这是个考验人胆量的游戏,通常是有几个胆大的孩子领头才能玩的。最前面的孩子双脚并找先蹲下,后面孩子也蹲下抱住前面孩子的腰,以此类推越多越好,一切准备就绪后,站在边上看热闹的孩子用力往前一推,随着惯性抱在一起的孩子们尖叫着往坡底滑去,越滑越快越快越危险,遇上弯道,后面没抱紧的孩子就会被甩出去,剩下的继续尖叫着往下滑,领头的孩子要反应敏捷,身体灵活,这样才能安全到达坡底,但很多时候等到坡底的时候十有八九都是人仰马翻的结果,有的孩子裤子扯破了,有些孩子一头扎进雪堆里满头满脸都是雪,鼻涕,眼泪,哭着笑着,手冻红了无所谓,脚冻疼了也不管。
ㅤㅤ⑧长大后才知道,人就是这样,身边那么多人,记住的多是小时候的玩伴;每天那么多事,记住的总是那些童年旧事;顿顿那么多好吃的,难忘的却是小时候母亲做过的粗茶淡饭。而且这些旧年往事,几十年后依旧在脑子里记着,记着记着便成了乡愁,成了记忆深处永远也抹不去的乡愁啊!
(选文有删节)
[链接材料]
土壤有梦多收获,胸襟开放多风云
深南路像一条流水线,流过青春又青春
云找青山山找云,人找机缘缘找人
天地间苍茫千万里,你我相知一颗心
不论你从哪里来都能听到乡音
异乡和故乡很难分
不论你从哪里来这座城敞开门
来了就是深圳人
(节选自歌曲《来了就是深圳人》)
(1) “因为穷”在选文中②③④段的开头反复出现,请简要分析起作用。
(2) 请从描写的角度赏析选文第⑥段中画线的句子。
(3) 对丁玲的《抹不去的乡愁》、余光中的《乡愁》和歌曲《来了就是深圳人》理解不正确的一项是 ______
A.丁玲的《抹不去的乡愁》,描写小时候在家乡的旧年往事,表达作者对家乡的热爱、对亲人的思念。
B.“抹不去”突出乡愁之浓重,直抒胸臆,抒发对故土深深的思念、眷恋之情,突出主旨。
C.余光中内心的乡愁是指两岸国家统一的期盼和故土、亲人的思念。
D.歌曲《来了就是深圳人》,表达无数的狂热追梦人在深圳这座城市找不到精神上的归宿感,突出现实的残酷。
(4) 模仿余光中的《乡愁》,创作一首以“友谊”为题的诗歌。
乡愁
小时候,乡愁是一枚小小的邮票,我在这头,母亲在那头。
长大后,乡愁是一张窄窄的船票,我在这头,新娘在那头。
后来啊,乡愁是一方矮矮的坟墓,我在外头,母亲在里头。
而现在,乡愁是一湾浅浅的海峡,我在这头,大陆在那头。
五、文言文阅读:本大题共2小题,共15分。
8.阅读下面文字,完成下面小题。
ㅤㅤ崇祯五年十二月,余住西湖。大雪三日,湖中人鸟声俱绝。 是日更定矣,余拏一小舟,拥毳衣炉火,独往湖心亭看雪。雾凇沆砀,天与云与山与水,上下一白,湖上影子,惟长堤一痕、湖心亭一点、与余舟一芥、舟中人两三粒而已。
ㅤㅤ到亭上,有两人铺毡对坐,一童子烧酒炉正沸。见余大喜曰:“湖中焉得更有此人?”拉余同饮。余强饮三大白而别。问其姓氏,是金陵人,客此。及下船,舟子喃喃曰:“莫说相公痴,更有痴似相公者。”
(张岱《湖心亭看雪》)
(1) 解释文中加点词语的意思。
①湖中人鸟声俱绝 ______
②余强饮三大白而别 ______
③客此 ______
(2) 把文中画线的句子翻译成现代汉语。
是日更定矣,余拏一小舟,拥毳衣炉火,独往湖心亭看雪。
9.阅读下文,回答问题。
ㅤㅤ六一居士初谪滁山①,自号醉翁。既老而衰且病,将退休于颍水之上,则又更号六一居士。
ㅤㅤ客有问曰:“六一,何谓也?”居士曰:“吾家藏书一万卷,集录三代以来金石遗文一千卷,有琴一张,有棋一局,而常置酒一壶。”客曰:“是为五一尔②,奈何?” 居士曰以吾一翁老于此五物之间是岂不为六一乎?客笑曰:“子欲逃名③者乎?而屡易其号。此庄生所诮畏影而走乎日中者也:余将见子疾走大喘渴死,而名不得逃也。”居士曰:“吾固知名之不可逃,然亦知夫不必逃也;吾为此名,聊以志吾之乐尔。”
(欧阳修《六一居士传》)
[注]①滁山:地名,在安徽滁州。②尔:罢了。③逃名:逃避名声
(1) 解释文中加点词语的意思。
①六一居士初谪滁山 ______
②屡易其号 ______
(2) 用三条“/”给文中画线句子断句。
居士曰以吾一翁老于此五物之间是岂不为六一乎
(3) 欧阳修为什么在“既老而衰且病”的境况下将自己的号更为“六一居士”?(请用原文语句回答)谈谈你对作者在文中所追求的“乐”的理解?
六、作文:本大题共1小题,共50分。
10.生活中总有很多遇见,世间万物都是遇见。与自然遇见,也许就是一次诗意的旅程;与书籍遇见,也许就是一次心智的陶冶;与他人遇见,也许就是一次心灵的碰撞。当温暖遇见了寒冷,便有了雨;当春天遇见冬天,便有了岁月;当梅花遇见了寒冬,便有了生命的绽放……总有一次遇见,会让我们难以忘怀。
请以“遇见”为标题,写一篇文章。
七、其他:本大题共2小题,共7分。
11.根据拼音写出相应的词语。
(1) 如今却只见他生命的静流,随着季节的起伏而piā yì ______ 。
(2) 怎样才能把一种劳作做到圆满呢?唯一的mì jué ______ 就是忠实。
(3) 果然,十年之久,于勒叔叔没再来信。可是父亲的希望却yǔ rì jù zēng ______ 。
(4) 富有创造力的人总是zī zī bù juàn ______ 地汲取知识,使自己学识渊博。
12.班级拟开展经典诗文鉴赏活动,请根据要求完成下列任务。
(1) 任务一:下面是语文老师向同学们展示的一幅书法作品,请你用一个词评价这幅作品,最恰当的一项是 ______
A.刚劲有力
B.潇洒飘逸
C.笔酣墨饱
D.纤细柔美
(2) 任务二:请把图中能表达朋友情谊的两句诗抄写在田字格中。
答案和解析
1.【答案】C
【解析】ABD.正确。
C.有误,断章取义:引用别人的诗文或谈话,不顾全文或原意,孤立地截取片段,是贬义词。这句话要表达的意思是李博士在学术报告会上的发言非常好,应该用褒义词,因此“断章取义”用在这里不符合本句的感情色彩。
故选:C。
本题考查学生正确使用词语的能力。解答此题,我们平时要积累大量的词语,还要结合句意表述,从词性、词义轻重、感情色彩、习惯用法等多方面考虑。
解答这道题,要有比较扎实的语文基本功。这要求我们要养成多读书、多积累的好习惯,这样才能厚积薄发,提高解题的准确率。
2.【答案】A
【解析】A.有误,句子有两处毛病,一是关联词运用不当,前后分句是递进关系,应把“即使……也……”改为“不但……而且……”,二是前一分句表示的意思比后一分句更进一步,前后分句的位置应互相调换。
BCD.正确。
故选:A。
本题考查学生辨析病句的能力。常见病因有搭配不当、用词不当、成分残缺、语序不当、句式杂糅、前后矛盾、不合事理、重复多余等。如果在考试中凭语感一眼找不出来答案,就要静下心来,多读几遍,对照着病因一一分析。
辨析病句,一般来说,一看语法通不通,二看意思对不对,三看修辞妥不妥。要想快速而准确地辨析病句,除了平时多阅读,增强语感外,还应该掌握一定的方法,如语感审读法、枝干梳理法、逻辑分析法。
3.【答案】【小题1】晓镜但愁云鬓改,人迹板桥霜,怀旧空吟闻笛赋
【小题2】病树前头万木春,将登太行雪满山
【小题3】闲来垂钓碧溪上,予尝求古仁人之心
【小题4】或异二者之为,但愿人长久,千里共婵娟,深林人不知
【解析】(1)晓镜但愁云鬓改 (注意“鬓”的书写)
(2)人迹板桥霜
(3)怀旧空吟闻笛赋 病树前头万木春 (注意“赋”的书写)
(4)将登太行雪满山 闲来垂钓碧溪上 (注意“碧溪”的书写)
(5)予尝求古仁人之心 或异二者之为
(6)但愿人长久 千里共婵娟 (注意“婵娟”的书写) 深林人不知 明月来相照
本题考查学生对古诗文名句的识记能力。解答此类题目,我们需要在平时的学习中,做好积累,根据提示语句写出相应的句子,尤其要注意不能出现错别字。理解性识记,注意结合语境填充。
古诗文名句的识记能力,需要在平时的学习中,做好积累,根据提示语句写出相应的句子,尤其要注意不能出现错别字。
4.【答案】林冲,礁石
【解析】本题考查名著人物。
①由选段内容可知,该情节是“林教头风雪山神庙”,故主要人物是:林冲。
相关内容:林冲被陷害后来到草料场看守工作,因大雪压塌住处而来到一个破旧的山神庙暂住一宿。在这里,他听到了门外陆谦、富安和差拨的谈话,得知自己已被陷害,差点被害死。恼怒中,林冲终于爆发,提枪戳死三人,并将陆谦剖腹剜心。这次事件使得林冲对官场的美好愿景化为泡影,被逼上梁山。
《艾青诗选》收集了艾青从上世纪三十年代到七十年代末的作品。艾青早期的诗歌,注重通过描写具体的事物来捕捉和选择意象以凝结成形象,形成了他早期诗歌艺术显著的特征之一。他以敏锐的观察力,现实主义手法,描摹出了当时历史背景下祖国和人民遭受的苦难,同时他的诗篇也激励了千千万万不愿做奴隶的人们,为神圣的国土而英勇斗争,是一部集历史性、思想性和艺术性于一体的诗集,高度浓缩了作者的思想,蕴含着强烈深沉的情感。
②由阅读积累可知,节选内容出自《礁石》。《礁石》是是现代诗人艾青于1954年7月创作的一首新诗。诗人通过此诗表达了对这种坚韧顽强的生命存在的由衷赞美,亦对正处在种种困扰和挤压中的祖国人民以深切的鼓舞。此诗语言凝练,采取烘托、比拟等手法,以冷静客观的描写手法,以旁观者的叙述视角作形象的勾勒,不作意义或感情的阐发,把其中的意韵留给读者去体会,十分富于诗歌美。
答案:
林冲 礁石
《水浒传》以农民起义的发生、发展过程为主线,描写了北宋末年,以宋江为首的一百零八条好汉在山东梁山泊聚义的故事。描写出他们由个体觉醒到走上小规模联合反抗,到发展为盛大的农民起义队伍的全过程,深刻反映出北宋末年的政治状况和社会矛盾。
阅读名著要注意积累的广泛性,既要注意名著表面的知识,如作者、背景、特色、涉及人物及故事,还要知道一些细节,并且及时做笔记,做到积少成多,常读常新,逐步深化印象。做题时才能信手拈来,得心应手。
5.【答案】本题考查分析名著人物。作答时从题干中任选一个鲁智深的性格特点来分析即可。
示例一:鲁智深是一个性情急躁的人。例如鲁智深为了给金氏父女出气,三拳打死镇关西,惹上官司;鲁智深出逃代州雁门县,金老女婿赵员外送他去五台山,做僧避祸,鲁智深晚不坐禅,喝酒打人,大闹五台山;可见其性格急躁。
示例二:鲁智深是一个粗中有细的人。他为保证金氏父女安全上路,耐心地在客店坐了很久,才去找郑屠算账;在林冲被发配途中,他暗中保护,沉稳冷静,直到林冲在野猪林遇到危险时才冲出来;可见他粗中有细。
答案:
示例一:鲁智深是一个性情急躁的人。他在酒楼与人吃酒,听到隔壁有人哭,就心烦气躁发脾气,摔碗碟;在五台山,卖酒汉子怕长老责罚不愿卖给他酒,他就一脚踢倒汉子抢酒吃。
示例二:鲁智深是一个粗中有细的人。鲁智深在具体做事情的时候,非常讲究策略和章法。比如,在解救金翠莲父女的时候,在客店坐守了两个时辰,约莫父女走远了,才去找郑屠户。后来三拳打死镇关西,谎称他诈死,然后寻机会在人群中脱身。诸如此类的行为,足可看见鲁智深处事的灵活多变,粗中带细。
【解析】《水浒传》以农民起义的发生、发展过程为主线,描写了北宋末年,以宋江为首的一百零八条好汉在山东梁山泊聚义的故事。描写出他们由个体觉醒到走上小规模联合反抗,到发展为盛大的农民起义队伍的全过程,深刻反映出北宋末年的政治状况和社会矛盾。
阅读名著要注意积累的广泛性,既要注意名著表面的知识,如作者、背景、特色、涉及人物及故事,还要知道一些细节,并且及时做笔记,做到积少成多,常读常新,逐步深化印象。做题时才能信手拈来,得心应手。
6.【答案】【小题1】D
【小题2】
【小题3】
【解析】(1)A.有误,结合材料一“疫苗是将病原微生物(如细菌、立克次氏体、病毒等)及其代谢产物,经过人工减毒、灭活或利用基因工程等方法制成的用于预防传染病的自动免疫制剂”“当动物体接触到这种不具伤害力的病原菌后,免疫系统便会产生一定的保护物质,如免疫激素、活性生理物质、特殊抗体等。当动物再次接触到这种病原菌时,动物体的免疫系统便会依循其原有的记忆,制造更多的保护物质来阻止病原菌的伤害”可知,动物接触到了病原菌后产生的一定保护物质还不是疫苗;因此这里“动物接触到了病原菌后就会产生一定的保护物质,这就是疫苗”表述不正确;
B.有误,结合材料一“当动物再次接触到这种病原菌时,动物体的免疫系统便会依循其原有的记忆,制造更多的保护物质来阻止病原菌的伤害”可知,这里“免疫系统会依照原有的记忆产生保护免疫”与原文表述不符;
C.有误,结合材料三“早在宋真宗时期(公元998-1022年)我国就发明了人痘接种法”“实际上这种由天花病人的痂皮研成的细末,就是减低了毒力的天花病毒。吹入鼻孔后,使儿童产生对天花的免疫力。这种方法叫‘人痘接种法’”“1796年,英国人詹纳试用牛痘接种获得成功。清嘉庆十年(公元1805年),牛痘接种法由葡萄牙商人传入我国”可知,这里“我国在世界上首先发明了牛痘接种法”表述不正确;
D.正确。
故选:D。
(2)结合材料二“灭活疫苗是从病原体本身选用免疫原性好的细菌、病毒、立克次氏体、螺旋体等,经人工培养,收获该病毒的毒液或者毒素,再用物理或化学方法将其杀灭制成”可知,这里水痘疫苗“经过培养收获病毒液,加入适宜的稳定剂冻干杀灭制成”符合灭活疫苗的制作原理,因此水痘疫苗属于灭活疫苗。
(3)所提建议合理可行即可。例如:①有针对性地制定疫苗接种工作的宣传措施,重点宣传疫苗接种的目的意义,积极引导目标人群主动接种,特别要引导提升老年人群的接种率。②做好接种信息登记和疫苗流向管理,及时准确更新免疫规划信息系统和预防接种凭证中接种记录相关内容。
答案:
(1)D
(2)水痘属于灭活疫苗,因为水痘是人工培养水痘病毒的毒液或毒素,再用化学方法(稳定剂冻干)将其杀灭制成的。
(3)依据国家对消灭传染病的要求,对易感人群,有计划地进行预防接种新冠疫苗。特别对60岁以上老年人、高感染风险人群和免疫力低下人群,应尽快完成新冠病毒疫苗加强针的接种,获得最佳保护效果;对街道社区的老年人、有基础性疾病人群要做到底数清,建立台账,做好宣传和政策解读,引导符合条件的老年人和基础性疾病人群,应种尽种;如发现小区有阳性病例,按规定进行小区封控管理措施,及时切断传染源,阻止奥密克戎病毒的传播途径。
本文是以“疫苗”为主题的材料阅读。第一题考查理解材料内容,第二题考查对材料内容的理解,第三题考查提建议。
材料阅读题给出一组材料,考查学生的理解分析能力,以及发现问题、解决问题的能力,旨在培养学生综合读写、独立思考和创新能力。解答此类题,要灵活地联系生活,联系社会实际,用简洁、流畅的语句来表达自己的见解。
7.【答案】【小题1】D
【小题2】
【小题3】
【小题4】
【解析】(1)本题考查句子含义的理解。
第②段“因为穷,我很小就开始帮母亲干家务”,第③段“也是因为穷,父亲为了能让我们都吃饱肚子,每次磨面的时候都会多磨几遍……才让我们在那个贫穷的年代里不至于挨饿”,第④段“还是因为穷,我要干许多活,放猪,放羊,割草,拔芨芨草,割麦子,打场”,这些内容中“穷”交代了“我”的家境,“干家务”“吃洋芋做的饭”“放猪,放羊,割草,拔芨芨草,割麦子,打场”是在贫困的生活中干的活,突出了在贫穷家境中的“我”的懂事、能干、不怕苦,同时反复咏叹,句式整齐,充满语言美,也使文章层次分明,节奏感强。
(2)本题考查对句子的赏析。解答时,结合句子内容,按照题干要求的角度进行分析。我们可以采用的答题模式是:此句运用了(人物描写方法)+表达效果(如生动形象、生动细腻)+写出了的内容+表达的情感。
结合句子种“找到”“下手”“拔”三个词是运用了动作描写的方法,是“我”拔芨芨草的动作,结合“为了回去少挨骂,我想尽了办法”句可知,生动传神地写出“我”为了回去少挨骂,想出了拔芨芨草的动作与窍门,突出我的聪明能干,“看着别的孩子羡慕的眼神心里别提多高兴了”句也能看出,表达我因拔到了更多的芨芨草感到高兴、自豪之情。
(3)考查内容理解和辨析。
ABC.正确;
D.有误,“来了就是深圳人”这句话既表现了深圳这座城市的开放、包容的精神,也体现了人们对深圳的热爱;
故选:D。
(4)本题考查仿写能力。写作时,围绕“友谊”的主题,在情感上要表现“小时候”和“长大后”这两个不同阶段的快乐,在格式上要与余光中的《乡愁》保持一致。
示例:
友谊小时候,友谊是一个关切的眼神,看在眼里面,热到心里头。
长大后,友谊是一句鼓励的话语,听进耳朵里,更美到心里面。
后来啊,友谊是一个温暖的拥抱,触到了身上,融入了血液里。
而现在,友谊是一种强烈的思念,念在口里面,想在心里面。
答案:
(1)反复出现“因为穷”,内容上,强调“我”家境的贫寒,不得不在家里干各种各样的活,表现“我”的懂事、勤劳能干的特点;结构上反复咏叹,句式整齐,而又回环起伏,充满语言美,也有层次清楚,加强节奏感的效果。
(2)第⑥段画线句子中“找到”“下手”“拔”,是动作描写,生动传神地写出了“我”为了回去少挨骂,而想出拔芨芨草的动作要领和窍门,一方面写出了“我”的聪明能干,另一方面表达了为自己找到了拔更多的芨芨草好方法,而感到快乐和自豪。
(3)D
(4)示例:小时候,友情像一个矮矮的滑梯,我在这头,伙伴在里头;长大后,友情是一顿美味的佳肴,我在这头,朋友在那头;后来啊,友情是一些诱人的金钱,我在外头,朋友在里头;而现在,友情是一册美好的相册,我在这头,回忆在里头。
本文记叙了小时候帮母亲烧火、拉风箱;吃母亲做的洋芋饭;到麦茬地里放羊、烤鞋捂脚、拔芨芨草;放学路上同小伙伴在大坡上滑雪。文章表达了作者怀恋童年生活、思念家乡、热爱家乡之情。
阅读分析题是语文学科中常见的题目类型,完成此类题目的关键是要认真阅读短文,了解短文主要内容及主题,然后结合所给题目分析完成。
8.【答案】【小题1】消失,酒杯,做客
【小题2】略
【解析】(1)本题考查对文言实词的理解。解答此类题目,一定要先翻译句子,知道句意然后再解释词语,并要注意通假字、古今异义、词类活用等特殊情况,平时要注意积累并识记一些常见的实词。
①句意:连飞鸟的声音都消失了。绝:消失。
②句意:我尽力喝了三大杯酒。白:酒杯。
③句意:在此地客居。客:做客,客居。
(2)本题考查文言文句子翻译。翻译文言文句子要尽量保持原文遣词造句的特点,直译和意译相结合。
句中重点词语有:是,这;拏,撑。句意为:这一天晚上八点左右,我撑着一叶小舟,穿着毛皮衣,带着火炉,独自前往湖心亭看雪。
答案:
(1)①消失。
②酒杯。
③做客,客居。
(2)这一天晚上八点左右,我撑着一叶小舟,穿着毛皮衣,带着火炉,独自前往湖心亭看雪。
参考译文:
崇祯五年十二月,我住在西湖边。大雪接连下了多日,湖中游人全无,连飞鸟的声音都消失了。这天初更时分,我撑着一叶小舟,裹着细毛皮衣,带着火炉,独自前往湖心亭看雪。湖面上冰花一片弥漫,天、云、山、水混为一体,白茫茫一片。湖上的影子,只有西湖长堤在雪中隐隐露出的一道痕迹,一点湖心亭的轮廓,和我的一叶小舟,舟中的两三粒人影罢了。
到了湖心亭上,我看见有两人铺好毡子,相对而坐,一个童子正把酒炉里的酒烧得滚沸。他们看见我,非常高兴地说:“想不到在湖中还会有您这样有闲情逸致的人!”于是拉着我一同饮酒。我尽力喝了三大杯酒,然后和他们道别。问他们的姓氏,得知他们是金陵人,在此地客居。等到了下船的时候,船夫喃喃地说:“不要说相公您痴,还有像相公您一样痴的人啊!”
文言文内容理解题,解题方法:
①引用原文句子回答;
②摘录原文关键的词语回答;
③用自己的话组织文字回答。
三种方法,采用第一、二种方法回答的准确率一般会比较高。
9.【答案】【小题1】贬谪
【小题2】改换
【小题3】
【解析】(1)本题考查对重点文言词语含义的理解。理解文言词语的含义要注意其特殊用法,如通假字、词类活用、一词多义和古今异义词等。
①句意是:六一居士最初被贬谪到滁州山乡时。谪:贬谪。
②句意是:因而屡次改换名号。易:改换。
(2)本题考查文言文语句的句读。在整体感知文章内容的基础上,根据句子的意思和古文句法进行句读;同时也可利用虚词来辅助句读。语句“居士曰以吾一翁老于此五物之间是岂不为六一乎”的意思是:居士说:“加上我这一个老头,在这五种物品中间老去,这难道不是‘六一’了吗?”根据句意,正确的句读是:居士曰/以吾一翁/老于此五物之间/是岂不为六一乎。
(3)本题考查对文章内容的理解和概括。
第一问:根据“吾为此名,聊以志吾之乐尔(我取这个名号,姑且用来记下我的乐趣罢了)”分析得出原因:聊以志吾之乐尔。
第二问:根据“吾家藏书一万卷,集录三代以来金石遗文一千卷,有琴一张,有棋一局,而常置酒一壶”得出:琴棋书酒间享受自我兴趣、爱好之乐;根据“六一居士初谪滁山,自号醉翁。既老而衰且病,将退休于颍水之上,则又更号六一居士”分析,滁州有滁山,颍州有颍水,表示作者晚年想摆脱世间烦扰、渴望退隐、激流勇退、寄情山水的闲适、悠闲之乐;根据“吾固知名之不可逃,然亦知夫不必逃也”得出:厌倦官场、淡泊名利的修身养性之乐。
答案:
(1)①贬谪;②改换。
(2)居士曰/以吾一翁/老于此五物之间/是岂不为六一乎。
(3)“聊以志吾之乐尔”作者在文中所表达的“乐”:一是琴棋酒间享受自我兴趣、爱好之乐;二是闲适、休闲的田园山水之乐;三是遭遇政治起伏之后,厌倦官场、渴望退隐、急流勇退、淡泊名利的修身养性之乐。
参考译文:
六一居士最初被贬谪到滁州山乡时,自己以醉翁为号。年老体弱,又多病,将要辞别官场,到颍水之滨颐养天年,便又改变名号叫六一居士。
有位客人问道:“六一,讲的是什么?”居士说:“我家里藏了书一万卷,收集收录夏商周三代以来金石文字一千卷,有一张琴,有一盘棋,又经常备好酒一壶。”客人说:“这只是五个一,怎么说‘六一’呢?”居士说:“加上我这一个老头,在这五种物品中间老去,这难道不是‘六一’了吗?”客人笑着说:“您大概是想逃避名声的人吧,因而屡次改换名号。这正像庄子所讥讽的那个害怕影子而跑到阳光中去的人;我将会看见您(像那个人一样),迅速奔跑,大口喘气,干渴而死,名声却不能逃脱。”居士说:“我本就知道名声不可以逃脱,也知道我没有必要逃避;我取这个名号,姑且用来记下我的乐趣罢了。
文言文内容理解分析题,解题方法:
1.引用原文句子回答;
2.摘录原文关键的词语回答;
3.用自己的话组织文字回答。
三种方法,采用第一、二种方法回答的准确率一般会比较高。
10.【答案】【例文】
遇见
鱼在水中游弋,诉说着因为遇见了水而得以自在生活;鸟在枝上唱歌,感谢着因为遇见了大树而又了一个避风港;我在黑暗中不知所措,因为遇见了你而看到了那跳动着的光明。
秋天的天空像被水洗涤过似的,万里无云,而我却觉得被什么压住了胸口,喘不过气来。你的眉头紧锁着,似乎没有一把钥匙能打开。“你有本事再考差一点么?”你厉声问道。我紧紧地盯着脚尖,一动也不动。“啪!”你的手落在我的身上,不轻不重,却让我的心颤抖了一下。“哭,就知道哭!”我连忙把快逃出眼眶的泪珠抓了回去。忽然想到毕淑敏在一篇文章中提过--她只用手来打孩子,是为了和孩子承受一样的痛楚。我想你的手一定跟我一样疼痛,而你的心或许比我更感到痛苦。你把考卷用力地拍在桌上,考卷像个被丢弃的无奈的孩子,掉落在我的脚边,刺入我的心里。“拿着你的考卷,好好想一想!”你又开口了,火药味似乎不再那么刺鼻。我僵硬地弯下腰,捡起考卷,小心翼翼地走进自己的房间。
不一会,你来到我身旁,开始语重心长地教育我:“这段时间也有没有好好学习你自己清楚,初三已经不是开玩笑了。我为什么打你,这是你自己造成的,只能怪你自己!”你的一字一句像一颗又一颗星星,挂满漆黑的夜空,让大地渐渐现出容貌。是啊,你这一打,不正像是当我犯了错,别人的嘲笑和趁机攀登吗?就像你说的那样,当我走上了社会,自己每一个闪失都将变成他人攀登的阶梯,让别人嘲笑和讽刺,而我却只能怪自己,这是自己造成的。
我们的一生中,会遇到各种各样的人,他们有的是来帮助我们,有的却是给我带来困难;有的会陪伴着我们走过一大段路,有的只会是蜻蜓点水般的遇见。但是你,我亲爱的父亲,则是会用自己的一辈子来陪伴我,从不曾离去。我出生时的“哇哇”大叫一定是在感谢上天让我遇见了你。
如果我是鱼,你便是水,让我自由自在的生活;如果我是鸟,你便是树,成为我的避风港。我想每一个孩子都曾是没有翅膀的天使,因为遇见了父亲而拥有了那巨大无比的双翼,得以飞翔。
【解析】本题考查命题作文的写作能力。本作文题的关键词是“遇见”,我们可以将写作的内容分为三类:一是某种有特殊意义的物品(一本书,一张车票等),二是某种自然美景(大海、落日等),三是某个对我影响深刻的人(老师、朋友等)。一、内容创新。我们可以写关于自己的事,如果写老师、同学无法突出新意,可以写与古人的想遇,李白、杜甫、苏轼等人,通过与他们的对话,表现对某种精神品质的认识;也可以写别人的事,如围绕着《记承天寺夜游》与《湖心亭子看雪》的内容,写苏轼与张岱的相遇,通过他们二人之间的对话,表现自己对这两篇文章的理解。这种创新定会让阅卷老师眼前一亮,获得高分。二、形式创新。写作文时,可以在文前加一个与主题相关的题记,也可以使用几个小标题,串起自己感受颇深的故事,使文章层次清晰,重点突出。也可以用书信体的形式,道出那次遇见的难忘。总之,考场作文不能在选材与形式上因循守旧,适当的创新是取得高分的关键。
作为一篇考场作文,我们看到小作者心思细密,注重人物的细节描写,且语言的运用能力也较强。文章开头以优美的排比句引出“遇见”的对象,主体部分材料集中,中心突出,从父亲对自己的教育中引出自己的深思,从而感谢父亲对自己的教育;结尾再次以排比句结束,首尾呼应,点题升华。
11.【答案】【小题1】飘逸
【小题2】秘诀
【小题3】与日俱增
【小题4】孜孜不倦
【解析】答案:
(1)飘逸
(2)秘诀
(3)与日俱增
(4)孜孜不倦
本题考查根据拼音写汉字。需要学生在平时读课文时,养成仔细观察的习惯,注意读音、字形,并注意在具体语境中体会读音及书写。
汉字的音与形是密不可分的,大部分汉字字形不同,读音不同,意义不同,但汉字中又存在着很多的多音字、形近字和形声字,不易区分。因此,平时学习中对字音与字形辨析要到位,努力做到不误读,不误解,不误写。
12.【答案】【小题1】B
【小题2】
【解析】答案:
(1)B
(2)海内存知己,天涯若比邻。
(1)本题考查对书法作品的识别。该作品的书法作品笔画简省、相连,潦草难认,应该是草书。
故选:B。
(2)本题考查汉字的抄写。该作品是王勃的《送杜少府之任蜀州》,能表达朋友情谊的两句诗是:海内存知己,天涯若比邻。
各种字体的特点:
①甲骨文:图画性强,大小不一,随意性强。
②金文:字形圆转,大小均匀。
③小篆:形体特点与金文大致相同,笔画繁多。
④隶书:方折平直、粗细有致。
⑤草书:笔画相连,潦草难认。
⑥楷书:形体方正,横平竖直,笔画清楚。
⑦行书:笔画连绵呼应,字字独立,写得快,也认得清。作品
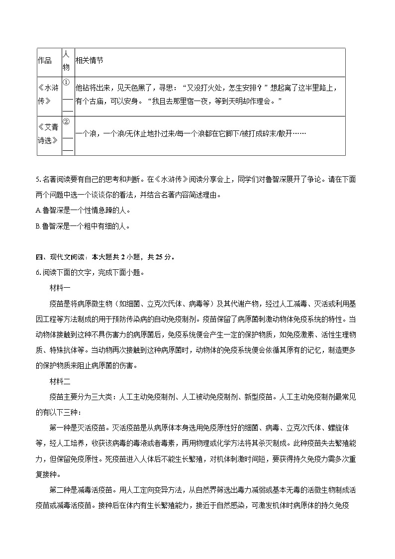
人物
相关情节
《水浒传》
① ______
他钻将出来,见天色黑了,寻思:“又没打火处,怎生安排?”想起离了这半里路上,有个古庙,可以安身。“我且去那里宿一夜,等到天明却作理会。”
《艾青诗选》
② ______
一个浪,一个浪/无休止地扑过来/每一个浪都在它脚下/被打成碎末/散开……
疫苗
预防的传染病
卡介苗
结核病
百白破联合疫苗
百日咳、白喉、破伤风
脊髓灰质炎疫苗
脊髓灰质炎(俗称小儿麻痹症)
麻疹疫苗
麻疹
2022-2023学年广东省湛江市麻章区九年级(上)期末语文试卷(含详细答案解析): 这是一份2022-2023学年广东省湛江市麻章区九年级(上)期末语文试卷(含详细答案解析),共17页。试卷主要包含了单选题,默写,名著阅读,现代文阅读,文言文阅读,作文,其他等内容,欢迎下载使用。
2022-2023学年广东省汕尾市九年级(上)期末语文试卷(含详细答案解析): 这是一份2022-2023学年广东省汕尾市九年级(上)期末语文试卷(含详细答案解析),共19页。试卷主要包含了单选题,默写,现代文阅读,文言文阅读,作文,其他等内容,欢迎下载使用。
2022-2023学年广东省清远市九年级(上)期末语文试卷(A卷)(含详细答案解析): 这是一份2022-2023学年广东省清远市九年级(上)期末语文试卷(A卷)(含详细答案解析),共18页。试卷主要包含了单选题,默写,现代文阅读,文言文阅读,作文,其他等内容,欢迎下载使用。

