2023年重庆市普通高中学业水平选择性考试冲剌卷(四)地理试题 Word版含解析
展开一、选择题:本题共15小题,每小题3分,共45分。在每小题给出的四个选项中,只有一项是符合题目要求的。
发展蚕桑产业一般需要年降雨量500mm以上,大于等于10℃的活动积温超过2600℃,无霜期120天以上的地区。四川省养蚕历史悠久,目前除阿坝州以外的20个地州市、120个县均有发展栽桑养蚕,且经济效益较好。据此完成下面小题。
1. 近年来,四川省蚕桑产区由北向南转移的主要原因是( )
A. 增产潜力B. 劳动力数量C. 交通优势D. 距市场远近
2. 相比川西的甘孜藏族自治州,成都市蚕桑产业发展等级更高的影响因素为( )
A. 自然资源B. 生产成本C. 种植面积D. 科技创新
3. 推动蚕桑产业的可持续发展,需要( )
A. 蚕桑基地由零星分散向规模转变B. 产业由技术密集向劳动密集转变
C. 规模由家庭主业向家庭副业转变D. 由组织化经营向分散化经营转变
【答案】1. A 2. D 3. A
【解析】
【1题详解】
由材料分析可知,发展蚕桑产业一般需要满足年降雨量500mm以上,气温≥10℃、活动积温超过2600℃,无霜期120天以上等条件的地区。相比于北部地区,四川省南部地区纬度更低,气温更高、积温更高,无霜期更长,其增产潜力更大,A正确。四川省全省人口密度大,劳动力丰富,南北差异很小,B错误。四川省桑蚕产品的市场主要是省外地区,从市场距离以及交通条件来看,南北差异很小,CD错误。故选A。
【2题详解】
与川南地区相比,成都市作为省会城市,其发展桑蚕产业的土地面积小,种植面积小,自然资源较少,生产成本高,这都是桑蚕产业发展的不利因素,所以不会导致成都市蚕桑产业发展等级更高,ABC错误。而省会城市科技水平高,所以有利于促进成都市蚕桑产业向更高等级发展,因此相比川西的甘孜藏族自治州,成都市蚕桑产业发展等级更高的影响因素为科技创新,D正确,故选D。
【3题详解】
为推动蚕桑产业的可持续发展,需要蚕桑基地由零星分散向规模化转变,发展规模化生产,实现规模效益,A正确。桑蚕产业要实现可持续发展,应该是由劳动密集向技术密集转变,B错误。桑蚕产业要实现可持续发展,应该是由家庭副业向家庭主业转变,提升产业的地位,利于桑蚕产业的可持续发展,C错误。桑蚕产业要实现可持续发展,应该是由分散化经营向组织化经营,D错误。故选A。
【点睛】区域产业的发展升级,应当是由劳动密集向资金、技术密集转变,由分散经营向组织、规模化经营转变,依靠科技和规模化经营提升产业的发展动力和发展动力,实现产业的可持续发展。同时,提升产业的区域地位,也有助于产业的持续发展。
被称为“黄金线”的京沪高铁,贯通中国两大最主要的经济区(长三角、环渤海),沿线地区人口占全国人口的比例超过四分之一和众多人口密集的城市,京沪高铁的经济溢出和引力效应非常显著。下图示意京沪高铁站点分布图。据此完成下面小题。
4. 京沪高铁的经济溢出和引力效应显著,是因为沿途( )
A. 机车速度较快B. 搭载车厢较长
C. 交通中转站多D. 通讯设施完善
5. 京沪高铁对沿线区域社会经济发展产生的益处在于能够( )
A. 缩短区域运输距离B. 提升区域创新水平
C. 拓宽区域运输空间D. 改善区域居住环境
【答案】4. C 5. A
【解析】
【4题详解】
读图可知,京沪高铁沿线铁路交通中转站多,交通中转站多可以促进沿途地区的交通、人口和物资的流动,增加经济和人口的聚集,形成辐射效应,从而产生经济溢出和引力效应,C正确。机车速度较快、搭载车厢较长、通讯设施完善并不是经济溢出和引力效应的主要因素,ABD错误,故选C。
【5题详解】
京沪高铁对沿线区域社会经济发展产生的益处主要在于能够缩短区域运输距离。京沪高铁的开通缩短了沿线地区之间的运输距离,提高了运输效率,加速地区之间经济要素的流动,促进了沿线地区的经济发展。提升区域创新水平、拓宽区域运输空间、改善区域居住环境都是京沪高铁对沿线地区的发展有正面影响的方面,但不是对沿线区域社会经济发展产生益处的主要原因,BCD错误,故选A。
【点睛】京沪高速铁路途经中国的华北地区和华东地区,两端连接京津冀和长三角两个经济区域,沿线以平原为主,局部为低山丘陵区,经过海河、黄河、淮河、长江四大水系,所经区域面积是中国社会经济发展活跃的地区之一。
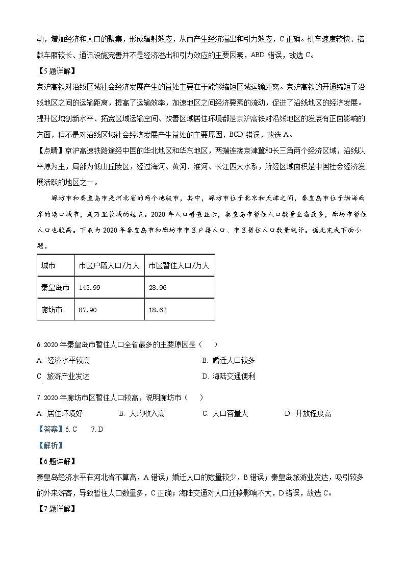
廊坊市和秦皇岛市是河北省的两个地级市,其中,廊坊市位于北京和天津之间,秦皇岛市位于渤海西岸的港口城市,是万里长城的起点。2020年人口普查显示,秦皇岛市暂住人口数量全省最多,廊坊市暂住人口也较高。下表为2020年秦皇岛市和廊坊市市区户籍人口、市区暂住人口数量统计。据此完成下面小题。
6. 2020年秦皇岛市暂住人口全省最多的主要原因是( )
A. 经济水平较高B. 婚迁人口较多
C 旅游产业发达D. 海陆交通便利
7. 2020年廊坊市区暂住人口较高,说明廊坊市( )
A. 居住环境好B. 人均收入高C. 人口容量大D. 开放程度高
【答案】6. C 7. D
【解析】
【6题详解】
秦皇岛经济水平在河北省不算高,A错误;婚迁人口的数量较少,B错误;秦皇岛旅游业发达,吸引较多的外来游客,导致暂住人口数量多,C正确;海陆交通对人口迁移影响不大,D错误,故选C。
【7题详解】
暂住人口是短暂居住,对居住环境的要求不高,A错误;人均收入对暂住人口影响小,B错误;人口容量的大小不是人口暂住数量多少的主要因素,C错误;廊坊市位于北京和天津之间,开放程度高,吸引更多的暂住人口,D正确,故选D。
【点睛】暂住人口是指常住户口不在其生活所在地的外来经商办企业、 探亲、 旅游、 从事劳务和生产经营,以此谋取职业,年满16 周岁,在暂住地超过三日的人员。
“北溪2号”输气线是俄罗斯和德国、法国等国合作修建的通往德国及欧盟其他国家的一条天然气管道,是俄气输欧工程的重要组成部分,于2021年9月全部完工并准备试输气。2022年2月因俄罗斯与乌克兰战争欧盟多国对俄罗斯的经济制裁而停止这一输气工程。下图示意俄气输欧工程“北溪2号”输气线。据此完成下面小题。
8. 德国积极与俄罗斯合作修建“北溪2号”线的主要原因是德国( )
A. 距离俄罗斯较近B. 过境收费获利
C. 天然气资源短缺D. 管道技术先进
9. 2022年2月停止“北溪2号”这一输气工程带来的影响是( )
A. 全球气候变暖加速B. 欧盟商品价格上涨
C. 俄罗斯失业率下降D. 陆路运气成本增加
【答案】8. C 9. B
【解析】
【8题详解】
读图并根据文字材料可知,德国地处欧洲,属于发达国家,对油气资源特别是天然气需求量很大,解决本国能源短缺问题是德国历届政府的重要任务,德国也成为修建“北溪二号”输气线的主要发起国家,因此,德国积极与俄罗斯合作修建“北溪二号”输气管道,进一步缓解国内严重的能源短缺状况,C正确;距离俄罗斯较近、过境收费获利、管道技术先进都不是修建该工程的主要原因,ABD错误。故选C。
【9题详解】
读图并根据文字材料可知,“北溪二号”线输送的天然气市场是德国等欧盟国家,其全线建成和顺利通气可以极大地缓解欧盟许多国家能源短缺状况,满足欧盟许多国家的企业生产和居民生活用能,2022年2月因俄乌冲突,德国等欧盟国家停止“北溪二号”线这一输气工程,导致欧盟多国能源短缺,其他能源价格上涨,也使得欧盟各国许多企业停工停产,产品生产成本提高,进而导致欧盟各国商品价格飙升,B正确;全球变暖取决于二氧化碳的排放量,与能源的运输途径无关,A错误;俄罗斯就业机会会减少,失业率上升,C错误;停止“北溪2号”输气工程对陆路运气成本没有影响,D错误。故选B。
【点睛】资源跨区域调配的必要性:⑴自然原因:①区域分布不均匀;②自然资源一般不具流动性。⑵经济原因:区域间经济发展不平衡,各区域资源供求不匹配。
板块构造的聚散经历了从板块离散——大洋形成——洋、陆俯冲到陆、陆汇聚和碰撞造山的过程。位于亚洲大陆内部的青藏高原经历了大洋地壳向北俯冲以及印度一亚欧板块碰撞的过程。下图是其形成过程各阶段示意图。据此完成下面小题。
10. 丁阶段地势起伏较为和缓主要是由于( )
A. 岩浆活动B. 地壳抬升C. 外力侵蚀D. 外力沉积
11. 现已广泛认为蛇绿岩层是贴附于大陆边缘或岛弧上的洋壳碎片,其岩层性质自下而上的顺序一般为( )
A. 变质岩——岩浆岩——沉积岩B. 沉积岩——变质岩——岩浆岩
C. 变质岩——沉积岩——岩浆岩D. 沉积岩——岩浆岩——变质岩
【答案】10. C 11. A
【解析】
【10题详解】
根据图中信息,结合所学内容可以判断出洋壳向陆壳俯冲为丁阶段,洋壳与陆壳强烈挤压,陆壳隆起,并受外力侵蚀和削平,所以丁阶段地势起伏较为和缓,C正确,D错误。岩浆活动与地壳抬升是内力作用,会使地表变得高低不平,AB错误,故选C。
【11题详解】
由于蛇绿岩层是贴附于大陆边缘或岛弧上的洋壳碎片,根据图中信息,结合所学内容可以判断出洋壳碎片其下部应为是由于高温高压作用而形成的变质岩,在变质岩之上是岩浆活动较强的岩浆岩,最上部是由于沉积作用而形成的沉积岩,所以其岩层性质自下而上的顺序一般为变质岩——岩浆岩——沉积岩,所以A正确。BCD错误。故选A。
【点睛】内力作用在地表形成大陆与洋底、山脉与盆地等,奠定了地表形态的基本格局,总的趋势是使地表变得高低不平。外力通过风化、侵蚀作用不断地对地表形态进行破坏,并把破坏了的物质从高处搬运到低处堆积起来,总的趋势是使地表起伏状况趋向于平缓。
山地高原等大地形区对天气系统的运动有重要影响。下图分别为我国某地区某年份1月12日等温线随海拔变化状况(单位:℃),同一时间风速随海拔变化状况(单位:m/s,正值和负值代表不同的风向)。据此完成下面小题。
12. 该日控制图示区域的天气系统是( )
A. 暖锋B. 冷锋C. 准静止锋D. 反气旋
13. 甲地该日的天气状况和风向最可能是( )
A. 晴朗西北风B. 晴朗东北风C. 阴雨西北风D. 阴雨东北风
【答案】12. C 13. D
【解析】
【12题详解】
观察两幅图可以发现山地高原两侧的风向相反,甲地温度5度以下,山地另一侧的温度在15度左右,说明甲地一侧是冷气团,另一侧为暖气团,气团性质不一样;读右图看出,山地高原两侧风速较小,说明冷暖气团势力相当,冷暖气团相遇时未对当地气温产生较大影响,所以当日图示地区的天气系统最可能为准静止锋, ABD错误,C 正确。故选C。
【13题详解】
根据上题,准静止锋带来的是阴雨天气,AB错误;1月12日是我国的冬季,我国冬季风是东北风或西北风,甲地风力较大且山地高原另一侧无风,说明甲地为冬季风的迎风坡,另一侧位于冬季风的背风坡。甲位于高原山地的东侧,故风向最可能是东北风。C错误,D正确,故选D。
【点睛】冷锋是指冷气团主动向暖气团移动形成是锋面,暖锋是暖气团主动向冷气团移动形成是锋面,准静止锋是冷暖气团势力相当,使锋面来回摆动的锋。
祁连山位于青藏高原边缘,气候具有大陆性和高原气候综合的特点,气温变化幅度大,降水量分配不均,气温、降水具有明显的垂直分异规律。土壤和植被因气候垂直差异形成明显的垂直分布带。下图示意祁连山区植被垂直分布。据此完成下面小题。
14. 导致祁连山阴坡和阳坡基带相同的主要因素是( )
A. 海拔B. 气候C. 地形D. 风向
15. 除基带外,祁连山阴坡植被带分布下限均比阳坡低,主要原因是阴坡( )
A. 蒸发量小,水分条件好B. 土壤肥沃,养分充足
C. 坡度陡峭,人类活动少D. 光照较强,热量充足
【答案】14. B 15. A
【解析】
【14题详解】
由图可知,祁连山阴坡和阳坡基带分布的海拔起点相同,受祁连山所处的地理位置影响,山麓地带气候均为温带大陆性气候,降水稀少,气候干旱,在气候影响下,植被带发育为山地荒漠带。故B选项正确,和海拔、地形、风向关系不大,故ACD错,本题选B。
【15题详解】
祁连山阴坡热量较阳坡低,气温较低,蒸发量较阳坡小,土壤水分条件较好,植被带分布下限比阳坡低。故A选项正确,和土壤肥力、坡度关系不大,阴坡光照弱,故BCD错。故选A。
【点睛】垂直分异规律又叫从山麓到山顶的地域分异规律。地球表层存在着明显的地势起伏。在一定高度的山区,随着高度上升,温度逐渐降低,降水发生变化,从山麓到山顶自然环境及其组成要素会出现逐渐变化更迭的现象,这就是垂直分异。
二、综合题:本题共4小题,共55分。
16. 阅读图文材料,完成下列要求。
河流下切侵蚀,原来的河谷底部超出一般洪水位之上,呈阶梯状分布在河谷谷坡上,这种地形称为河流阶地。地壳隆升是河流下切,形成河流阶地的主要驱动力。受板块远程效应的影响,阴山地区持续隆起,南部河套地区断裂陷落。由于阴山山脉隆升,阴山南部断裂广泛发育,阴山南坡河流强烈下切,河谷中发育多级河流阶地,阶地层状地貌与阶地上保存的沉积物是反映该区构造隆升等变化的良好记录。下图示意阴山西段东中西部四级(T₁、T₂、T₃、T₄)河流阶地形成发育过程。
(1)据图指出该区域河流下切侵蚀的时段。
(2)推断图示时段阴山西段地壳抬升幅度最大的部分,并说明理由。
(3)说明并解释计算各阶地出露基岩层厚度的方法。
【答案】(1)河流下切分别发生在约5.8万年前至5.1万年前、4.6万年前至4.1万年前、3.2万年前至2.3万年前、1.5万年前之后的时段。
(2)阴山西段中部。理由: 构造隆升是河流下切侵蚀的主要动力,中部河流整体下切幅度最大,说明地壳抬升幅度最大。
(3)用各时段河流下切侵蚀相对高度减去河流沉积的相对高度。河流沉积形成河谷沉积层,地壳抬升导致河流下切;当河流下切超过了河谷谷底沉积层,基岩层就会出露;所以用各时段河流下切侵蚀的相对高度减去河流沉积的相对高度就是出露基岩层的厚度。
【解析】
【分析】本大题以河流阶地为材料,设置三道小题,涉及河流下切侵蚀的时段、阴山西段地壳抬升幅度最大的部分的理由分析、计算各阶地出露基岩层厚度的方法等相关内容,考查学生获取和解读地理信息、调动和运用地理知识的能力。
【小问1详解】
根据材料信息“地壳隆升是河流下切,形成河流阶地的主要驱动力”以及图中信息,阴山西段东中西部四级(T₁、T₂、T₃、T₄)河流阶地发育,所以河流下切的时间分别发生在:约5.8万年前至5.1万年前、4.6万年前至4.1万年前、3.2万年前至2.3万年前、1.5万年前之后的时段四个时间段里。
【小问2详解】
由图中信息可知,阴山西段中部从整体上看下切幅度最大,而材料信息“地壳隆升是河流下切,形成河流阶地的主要驱动力”显示,地壳的隆升是河流下切的主要动力,所以说明阴山西段中部的地壳抬升幅度最大。
【小问3详解】
河流水流减慢就会发生沉积在水底沉积满一层河谷沉积层,而地壳抬升是河流下切的主要动力;当河流下切超过了河谷谷底沉积层,基岩层就会出露;所以用各时段河流下切侵蚀的相对高度减去河流沉积的相对高度就是出露基岩层的厚度。
17. 阅读图文材料,完成下列要求。
泰国国土呈狭长形分布,南北走向长约2000km,截至2019年,泰国境内运营铁路线总里程约为4500km。泰国铁路是在一百多年前建成的,其货运速度为29km/h,轨道轨距为1m。中泰铁路建设合作项目萌芽于2006年,但由于泰国总理多次更迭,该设想被搁置。2015年中泰铁路建设合作项目的主要模式确定,即中方按照中国标准负责铁路全部建设,并帮助泰国在中国寻找合适的融资渠道,泰方则负责铁路后期的运营管理及投资贷款偿还。同时泰国和日本在推进另一条高速铁路项目(曼谷—清迈),在该项目中日本给予了极大的资金援助。2017年底,中泰铁路宣布动工。下图示意泰国原有铁路和中泰铁路分布。
(1)说明泰国铁路目前存在的主要问题。
(2)分析中泰铁路建设一波三折的原因。
(3)简述中泰铁路建设对泰国经济发展的重要意义。
【答案】(1)泰国铁路建成时间长,铁路及设施老化严重;运输速度慢,效率低;轨道狭窄,运量小;线路短,覆盖范围小,不能满足国内运输需求。
(2)中泰铁路线路长,资金需求量大;占用土地面积大,国内阻力较大;泰国政府频繁更迭,政局不稳;日本等别国竞争者较多,竞争压力大;中泰两国铁路建设标准分歧较多。
(3)对泰国铁路进行现代化改造,完善交通网络;中泰铁路贯穿泰国南北,带动沿线经济发展;加强泰国和周边国家的联系,带动泰国旅游业等相关产业的发展。
【解析】
【分析】本题以中泰铁路相关图文为材料,涉及泰国铁路目前存在的主要问题、中泰铁路建设一波三折的原因、中泰铁路建设对泰国经济发展的重要意义等内容,考查获取和解读地理信息、调动和运用地理知识的能力,体现了区域认知、综合思维等学科素养。
【小问1详解】
材料信息显示,“泰国铁路是在一百多年前建成的”,据此可知,泰国铁路建成时间比较悠久,铁路及设施设备老化严重;“其货运速度为29km/h”,据此可知,泰国铁路的运输速度慢,运输效率低;“轨道轨距为1m”,轨道狭窄,运量小;“截至2019年,泰国境内运营铁路线总里程约为4500km”,据此可知,泰国铁路的线路短,覆盖范围小,随着经济的发展,已经不能满足国内运输需求。
【小问2详解】
据图并结合材料信息“帮助泰国在中国寻找合适的融资渠道”可知,中泰铁路线路比较长,资金需求量大,泰国难以承担巨额投资;中泰铁路线路长,占用土地面积大,在其国内面临较大的阻力;“由于泰国总理多次更迭,该设想被搁置”,表明泰国政府频繁更迭,政局不稳,导致中泰铁路建设一波三折;“同时泰国和日本在推进另一条高速铁路项目(曼谷—清迈),在该项目中日本给予了极大的资金援助”,表明日本等别国竞争者较多,竞争压力大;“中方按照中国标准负责铁路全部建设”,据此可推测,中泰两国铁路建设标准分歧较多。
【小问3详解】
根据第一小题分析可知,泰国铁路及设施老化严重;运输速度慢;运量小;覆盖范围小,不能满足国内运输需求,中泰铁路建设实现了对泰国铁路进行现代化改造,完善其国内的交通网络,提高其运输效率;图中显示,泰国国土呈狭长形分布,而中泰铁路贯穿泰国南北,可以有力的带动沿线经济发展;该铁路北通中国昆明,南接马来西亚、新加坡,可以加强泰国和周边国家的联系,带动泰国旅游业等相关产业的发展。
18. 阅读图文材料,完成下列要求。
双鸭山市位于黑龙江省的东北部、三江平原腹地,隔乌苏里江与俄罗斯相望,人口约120.9万人,耕地面积为10600km2,占全市土地总面积的47.98%,农业结构中水稻、玉米、大豆种植业占比在80%以上。该市煤、铁等矿产资源、耕地资源、湿地资源、动植物资源丰富,2010年前曾是黑龙江省著名的“煤城”,2011年被国务院批准为第三批资源枯竭城市,现仅有黑龙江能源职业学院一所科研院校,科研机构也很少。下图为2010-2020年双鸭山市地区生产总值和三大产业比重。(每一年柱状图,自下而上依次为:第一产业、第二产业、第三产业)
(1)指出双鸭山市与其他资源枯竭型城市发展面临的困境。
(2)说明2010年以来双鸭山市产业结构变化的特点。
(3)简述当前双鸭山市促进城市经济可持续发展的转型方向。
【答案】(1)资源储量不足;产业结构单一;环境污染严重;失业人口过多;经济发展缓慢等。
(2)2013年前,第二产业比重较高,第一三产业比重较低;2013年后,第二产业比重降低,第三产业比重提高
(3)利用煤炭资源优势,延伸产业链,提高经济效益;依托土地资源优势,发展现代生态农业,加快农业产业化步伐;开发湿地资源,发展休闲观光旅游业;依托中俄边地境优势,打造边境进出口加工和贸易集散基地;增加科技投入,引进高新技术人才,发展第三产业,实现产业传型升级等。
【解析】
【分析】本题以双鸭山市产业转型发展为背景,考查学生获取和分析地理信息的能力,调动和运用地理知识的能力,体现了区域认知,综合思维等地理素养。
【小问1详解】
资源枯竭型城市,资源消耗量大,能耗大,环境影响大,产业效益低,社会负担严重具体表现如下:资源储量不足;产业结构单一;环境污染严重;失业人口过多;经济发展缓慢等。
【小问2详解】
如图所示,2013年前,第二产业比重较高,第一三产业比重较低;2013年后,第二产业比重降低,第三产业比重提高。
【小问3详解】
资源枯竭型城市转型发展之路:一方面延长产业链,提升原有资源的利用价值,另一方面开发新资源,培育新的主导产业。具体措施如下:利用煤炭资源优势,延伸产业链,提高经济效益;依托土地资源优势,发展现代生态农业,加快农业产业化步伐;开发湿地资源,发展休闲观光旅游业;依托中俄边地境优势,打造边境进出口加工和贸易集散基地;增加科技投入,引进高新技术人才,发展第三产业,实现产业传型升级等。
【点睛】资源枯竭型城市转型发展思路:一方面延长产业链,提升原有资源的利用价值,另一方面开发新资源,培育新的主导产业。
19. 阅读图文材料,回答下列问题。
我国东北平原为世界三大黑土带之一,土壤肥沃,保水保肥能力强,通气透水性好,是理想的耕作土壤。然而由于长期的农业耕作及利用不当等,我国黑土出现了土层变薄、肥力下降、土质变硬等多种问题。
(1)结合所学知识,说明东北地区气温条件对黑土肥力状况的影响。
(2)分析黑土肥力下降、土质变硬的原因。
(3)提出可行措施,改善黑土土层变薄、肥力下降等问题。
【答案】(1)东北地区冬季漫长且寒冷,微生物活跃度降低,有机质分解速度减慢,有机质大量积累。
(2)长期耕作,农作物生长消耗土壤肥力;全球气候变暖,微生物分解有机质加快;农业生产过程将农作物收割,缺少枯枝落叶来源;大量使用化肥,导致土壤板结
(3)增施有机肥、秸秆还田、种植绿肥植物;深耕土壤;适当休耕、轮作。
【解析】
【分析】本题以我国黑土出现了土层变薄、肥力下降、土质变硬等多种问题为载体,涉及土壤的成因、黑土的破坏与保护等问题,重点考查学生获取和解读信息、调动和运用知识及论证和探讨的能力,体现了区域认知、综合思维及人地协调的学科核心素养。
【小问1详解】
土壤主要由矿物质,空气,水分和有机质组成。有机质含量的高低是土壤肥力高低的重要标志。黑土的“黑化”过程是这样的:在中纬度四季分明的温带地区,这里植物众多,植被茂盛,所以枯枝落叶也比较多;到了冬季,气温寒冷,微生物活性减弱,大量落叶覆盖土壤;夏季温暖多雨,微生物逐渐活跃而将枯枝落叶进行分解,腐烂的植被进入土壤转变成有机质。年复一年往复循环层层叠叠的枯枝落叶覆盖在土壤上,经腐烂融入土壤中,千百年过去,就形成了厚厚的腐殖质,这种富含有机质的土壤通常呈现为黑色,也就是我们说的“黑土”。因而,有机质含量的多少与有机质来源、分解与淋溶作用强弱有关,其中温分解作用受气温影响较大。东北地区纬度高,冬季寒冷而漫长,微生物活跃度降低,有机质分解速度减慢,有利于有机质积累。
【小问2详解】
东北黑土分布区主要分布在松嫩平原的东部和北部、三江平原西部。以上地区为我国在著名的商品粮基地,长期耕作,农作物生长对土壤肥力消耗较大。由上一小题可知,东北地区土壤有机质含量高与枯枝落叶多、冬季寒冷而漫长有关。近年,全球气候变暖导致微生物分解有机质加快; 农业生产过程将农作物收割,缺少枯枝落叶来源。长期大量使用化肥容易造成土壤板结,破坏土壤结构。
【小问3详解】
由第二小题可知,“黑土土层变薄、肥力下降”主要是因为植被破坏导致水土流失加剧、农作物收割导致枯枝落叶减少、长期耕作导致土壤肥力消耗较大所致。针对于枯枝落叶减少,应注意秸秆还田、适当种植绿肥植物,增施有机肥,减少化肥施用量;针对于、长期耕作导致土壤肥力消耗较大,应注意适当休耕、轮作。针对于黑土土层变薄,应适当深耕。
城市
市区户籍人口/万人
市区暂住人口/万人
秦皇岛市
145.99
28.96
廊坊市
87.90
18.62
2023年重庆市普通高中学业水平选择性考试冲剌卷(四)地理试题 Word版无答案: 这是一份2023年重庆市普通高中学业水平选择性考试冲剌卷(四)地理试题 Word版无答案,共8页。试卷主要包含了选择题,综合题等内容,欢迎下载使用。
重庆市2023年普通高中学业水平选择性考试冲剌卷(四)地理试卷(含答案): 这是一份重庆市2023年普通高中学业水平选择性考试冲剌卷(四)地理试卷(含答案),共13页。试卷主要包含了单选题,材料分析题等内容,欢迎下载使用。
2023年重庆市普通高中学业水平选择性考试冲剌卷(四)地理试题含答案: 这是一份2023年重庆市普通高中学业水平选择性考试冲剌卷(四)地理试题含答案,共11页。试卷主要包含了选择题,综合题等内容,欢迎下载使用。

