还剩2页未读,
继续阅读
河南省周口市沈丘县等学校2023-2024学年四年级上学期12月期末数学试题
展开
这是一份河南省周口市沈丘县等学校2023-2024学年四年级上学期12月期末数学试题,共4页。试卷主要包含了填一填,判断,选择,计算,功手 作,我能行,解决问题等内容,欢迎下载使用。
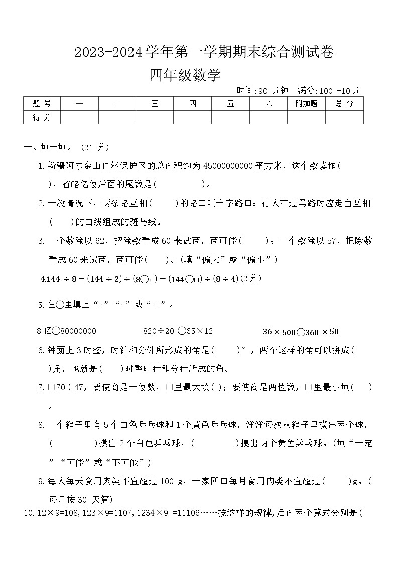
时间:90 分钟 满分:100 +10分
一、填一填。 (21 分)
1.新疆阿尔金山自然保护区的总面积约为45000000000平方米,这个数读作( ),省略亿位后面的尾数是( )。
2.一般情况下,两条路互相( )的路口叫十字路口;行人在过马路时应走由互相( )的白线组成的斑马线。
3.一个数除以62,把除数看成60来试商,商可能( );一个数除以57,把除数看成60来试商,商可能( )。(填“偏大”或“偏小”)
4.144÷8=144÷2÷8◯□=144◯□÷8÷4(2分)
5.在◯里填上“>”“3500
3500 =3500 =140(元) 答:刘老师带的钱不够。
答:刘老师带的钱够。 140
相关试卷
河南省周口市沈丘县沙北部分乡镇联片调研2023-2024学年四年级上学期期末数学试题:
这是一份河南省周口市沈丘县沙北部分乡镇联片调研2023-2024学年四年级上学期期末数学试题,共5页。试卷主要包含了填空题(每空1分,共26分),判断(每小题1分,共6分),计算,问题解决等内容,欢迎下载使用。
河南省周口市沈丘县中英文学校2023-2024学年二年级上学期1月期末数学试题:
这是一份河南省周口市沈丘县中英文学校2023-2024学年二年级上学期1月期末数学试题,共1页。
河南省周口市沈丘县等学校2023-2024学年四年级上学期12月期末数学试题:
这是一份河南省周口市沈丘县等学校2023-2024学年四年级上学期12月期末数学试题,共4页。试卷主要包含了填一填,判断,选择,计算,功手 作,我能行,解决问题等内容,欢迎下载使用。

