北京市2023年九年级物理第一学期期末模拟试题
展开1.考试结束后,请将本试卷和答题卡一并交回.
2.答题前,请务必将自己的姓名、准考证号用0.5毫米黑色墨水的签字笔填写在试卷及答题卡的规定位置.
3.请认真核对监考员在答题卡上所粘贴的条形码上的姓名、准考证号与本人是否相符.
4.作答选择题,必须用2B铅笔将答题卡上对应选项的方框涂满、涂黑;如需改动,请用橡皮擦干净后,再选涂其他答案.作答非选择题,必须用05毫米黑色墨水的签字笔在答题卡上的指定位置作答,在其他位置作答一律无效.
5.如需作图,须用2B铅笔绘、写清楚,线条、符号等须加黑、加粗.
一、选择题(每题1.5分,共30题,45分)
1.关于电能和电功,下列说法正确的是( )
A.家用电器每消耗1度电,产生的热量就是3.6×106 J
B.用电器消耗的电能等于电流通过该用电器所做的功
C.电流做功的过程实质就是其他形式能转化为电能的过程
D.通过导体的电流越大,电流做的功就越多
2.如图所示的家庭电路,连接方式正确的是
A.B.
C.D.
3.如图是“探究什么情况下磁可以生电”的装置,导体ab、开关、灵敏电流表用导线连接,组成电路,闭合开关,下列说法不正确的是
A.实验中,通过观察电流表指针的偏转来判断电路中是否有感应电流
B.导体ab在垂直纸面方向前后运动时,电路中会产生感应电流
C.保持其它条件不变,只改变导体ab左右运动的方向,是在研究感应电流方向与导体运动方向的关系
D.若将电流表换成直流电源,则该装置还可以来探究磁场对电流的作用
4.如图所示,在“研究电流与电阻的关系”实验中,下列说法中正确的是( )
①闭合开关前,移动滑片P到最右端是为了起到保护电路的作用
②闭合开关后,移动滑片P的作用是控制电阻两端的电压保持不变
③闭合开关后,移动滑片P的作用是控制通过电阻的电流保持不变
④闭合开关后,移动滑片P的目的是改变电阻两端的电压
A.①②B.①③C.①④D.③④
5.如图所示的电路,闭合开关,观察发现灯泡L1亮、L2不亮.调节变阻器滑片P,灯泡L1的亮度发生变化,但灯泡L2始终不亮.出现这一现象的原因可能是( )
A.灯泡L2灯丝断了
B.滑动变阻器短路了
C.灯泡L2短路了
D.滑动变阻器接触不良
6.一只“220V 60W”的白炽灯甲和一只“220V 100W”的白炽灯乙串联后接入220V的电路中,则关于两灯实际亮度说法正确的是( )
A.甲灯较亮B.乙灯较亮
C.两灯亮度相同D.以上三种情况都有可能
7.关于能量与能源,下列说法错误的是
A.能量的转化、能量的转移,都是有方向性的
B.核电站能控制裂变的反应速度
C.化石能源、水能、核能,不能在短期内从自然界得到补充,这类能源称为不可再生能源
D.人类在耗用各种能源时,不可避免地会对环境造成影响
8.下列符合安全用电原则的是( )
A.在通电的电线上晾晒刚洗完的衣服B.用试电笔检验火线是否带电
C.在高压线下放风筝D.用湿抹布擦拭发光的台灯
9.以下的四个实例中,机械能正在减小的是
A.蓄势待发的火箭B.水平匀速飞行的小鸟
C.匀速下降的气球D.加速上升的飞艇
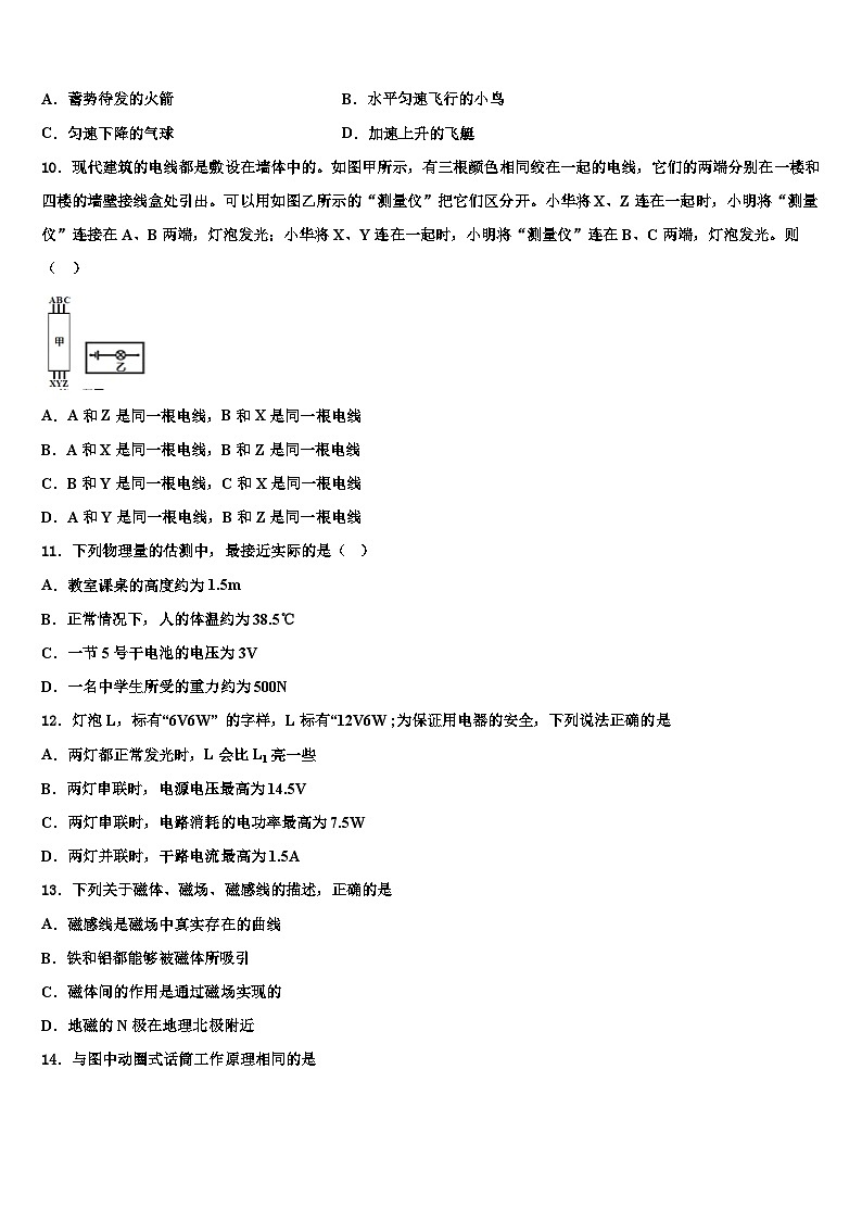
10.现代建筑的电线都是敷设在墙体中的。如图甲所示,有三根颜色相同绞在一起的电线,它们的两端分别在一楼和四楼的墙壁接线盒处引出。可以用如图乙所示的“测量仪”把它们区分开。小华将X、Z连在一起时,小明将“测量仪”连接在A、B两端,灯泡发光;小华将X、Y连在一起时,小明将“测量仪”连在B、C两端,灯泡发光。则( )
A.A和Z是同一根电线,B和X是同一根电线
B.A和X是同一根电线,B和Z是同一根电线
C.B和Y是同一根电线,C和X是同一根电线
D.A和Y是同一根电线,B和Z是同一根电线
11.下列物理量的估测中,最接近实际的是( )
A.教室课桌的高度约为1.5m
B.正常情况下,人的体温约为38.5℃
C.一节5号干电池的电压为3V
D.一名中学生所受的重力约为500N
12.灯泡L,标有“6V6W” 的字样,L标有“12V6W ;为保证用电器的安全,下列说法正确的是
A.两灯都正常发光时,L会比L1亮一些
B.两灯串联时,电源电压最高为14.5V
C.两灯串联时,电路消耗的电功率最高为7.5W
D.两灯并联时,干路电流最高为1.5A
13.下列关于磁体、磁场、磁感线的描述,正确的是
A.磁感线是磁场中真实存在的曲线
B.铁和铝都能够被磁体所吸引
C.磁体间的作用是通过磁场实现的
D.地磁的N极在地理北极附近
14.与图中动圈式话筒工作原理相同的是
A. 扬声器
B. 电动机
C. 手摇发电机
D. 电磁起重机
15.关于地磁场,下列说法中正确的是( )
A.地球位置的南、北极即地磁场的南、北极
B.地磁场的磁感线是不闭合曲线
C.在赤道上的小磁针的N极在静止时指向地球南极
D.在赤道上的小磁针的N极在静止时指向地球北极
16.如图所示,电源电压恒定,当闭合开关S后,向右移动变阻器R2的滑片过程中,A、V示数的变化情况是
A.A示数变小、V示数变大B.A示数变小、V示数不变
C.A示数变大、V示数不变D.A示数变大、V示数变大
17.关于家庭电路,下列说法中正确的是
A.在家庭电路中,同时工作的用电器越多,总电阻越大
B.家庭电路中总电流过大,一定是由于电路中用电器工作时总功率过大引起的
C.如果家庭电路中不安装保险丝,那么发生短路时,会因为通过用电器的电流过大而烧毁用电器
D.电炉工作时,电炉的电炉丝热得发红,而连接电炉的导线并不太热,因为导线的电阻比电炉丝的电阻小
18.饮酒驾驶易造成交通事故,利用酒精测试仪可以检测司机是否酒驾。其电路原理如图甲所示。R1为“气敏传感器”,它的电阻值与它接触到的酒精气体浓度的关系图像如图乙所示,R2为定值电阻,阻值为60Ω,电源电压恒为12V。若酒精气体浓度≥0.2mg/mL时,则判定被检者为酒驾。以下说法错误的是( )
A.电压表示数为3V时,判定被检者为酒驾
B.酒精浓度降低时,电压表与电流表示数的比值增大
C.被检者的酒精气体浓度越高,电压表示数越大
D.被检者酒精气体浓度为0.2mg/mL时,电压表的示数是4V
19.甲、乙两机械的三种性能指标的对比如图自中点O越向外,数值越大,例如m甲
B.机械效率较高
C.做功较慢
D.有用功较小
20.以下物体利用绝缘材料制作的是( )
A.保险丝
B.闸刀开关的把手部分
C.电炉中的发热丝
D.高压输电线
21.某房间原来只接有一只标有“PZ220-40”的灯泡且正常发光,小明又用一只完全相同的灯泡,将他两串联在一起,在电源电压和灯丝电阻不变的情况下,这两只灯泡的总功率为
A.20WB.40WC.80WD.10W
22.如图所示的电路中,电源的电压保持不变,R1为定值电阻,R2为滑动变阻器,闭合开关S,滑片P向右移动时,则
A.电流表A的示数变大
B.电压表V的示数不变
C.R1消耗的电功率减小
D.电路消耗的总功率增大
23.某自动售货机,它可通过手机扫码使开关闭合,也可通过投币使开关闭合,启动电动机完成自动售货;在光线较暗时光控开关自动闭合,接通灯泡照明。如图是某小组同学根据售货机的功能自行设计的电路,符合上述情况的是( )
A.B.
C.D.
24.对下列物理量的认识中,最接近实际的是
A.中学生的正常体温是41 ℃B.考试专用的中性笔长约10 dm
C.一节新干电池的电压为1.5 VD.家用电风扇的额定功率约2000 W
25.某家用电能表的有关参数如图所示,可知( )
A.该电能表上用电器的总功率不能超过2.2kW
B.该电能表上用电器的总功率不能超过8.8kW
C.该电能表的转盘每小时最多转3000r
D.该电能表的转盘已转了3021r
26.古语道:“人要实,火要虚”。此话的意思是说做人要脚踏实地,才能事业有成;可燃物要架空一些,才能燃烧更旺。“火要虚”的目的是
A.提高了可燃物的利用率B.降低了可燃物的着火点
C.能使可燃物完全燃烧D.增大了可燃物的热值
27.下列有关电现象的说法中正确的是
A.验电器的工作原理是同种电荷互相排斥
B.摩擦起电是利用摩擦的方式创造电荷
C.电荷的移动形成电流
D.与丝绸摩擦过的玻璃棒带负电荷
28.如图所示的电路中,电源电压保持不变.闭合开关S,当滑动变阻器的滑片P向右移动时,电流表A1和A2示数的变化情况分别是
A.变小、变小B.变大、变大C.变大、不变D.变小、不变
29.下列电路图与实物图一致的是
A.B.
C. D.
30.在探究串联电路中用电器两端的电压与电源两端电压的关系时,小阳利用图所示的电路采集了一组数据,并猜想:在此串联电路中,两个灯泡两端电压之和等于电源两端的电压。针对小阳的猜想,下列分析中正确的是
A.“电源两端的电压”为自变量
B.“两个灯泡两端的电压之和”为自变量
C.“电源两端的电压”为因变量
D.“灯泡两端的电压”为因变量
二、填空题(每空1分,共10题,20分)
31.在“怎样使两个灯泡都亮起来”的活动中,小明使用两节新干电池,按如图所示的方法连接,结果两个灯泡都亮了.这时,两灯的连接方式是___.灯泡的规格均为“2.5V 0.25A”,则每个灯泡的电阻是___Ω,每个灯泡的实际功率是______W.
32.华为手机的超级快充充电器最大充电电流可达5A。现有华为某一型号的电池,容量为4200mAh(其中“mA”为电流的单位“毫安”,“h”为时间的单位“小时”),假设充电器始终以最大充中电流充电,且把电池充满,只需要50.4min,请问,手机充电时,是电能转化为____________。如果将此电池电量全部用完,然后停下家里其它用电器,只给手机充电,充满后发现标有“3000revs/(kW·h)”字样的电能表转了63转,则充电消耗的电能为___________kW·h。
33.读出如图中所示的电阻箱的示数为______Ω。
34.两个标有“5Ω 1A”和“10Ω 0.6 A”的定值电阻,将它们串联,电源电压最大为_____V;若将它们并联起来使用,干路电流最大是_____A。
35.如图所示,电源电压为6V,闭合开关后电流表示数为0.2A,电压表的示数为3.5V,通过灯L1的电流为_____A,灯L1两端的电压为_____V。
36.已知水的比热容为4. 2×103J/(kg·℃),若将2kg的水倒掉一半,则剩下的水的比热容是______J/(kg·℃);水结冰后它的比热容将______(选填“改变”或“不变”);初温为20℃、质量为1kg的水吸收2. 94×l05J的热量温度升高到_____℃。(不计热损失)
37.小明家电能表上月底的示数为本月底的示数如图所示,他家本月消耗电能______小明家长时间工作的用电器总功率不得超过_____W。小明将一个电风扇单独接入电路中,10min内电能表的指示灯闪烁了32次,其功率为_______W。
38.家用白炽灯丝断了拱接上再使用,亮度将变_____ ,原因是因为灯丝电阻变_____ ;可调亮度的台灯,是把灯泡和滑动变阻器串联,当把台灯调暗后,_____ (选填“能”或“不能”)省电。
39.如图所示,2018年12月8日,我国自主研制的“嫦娥四号”探测器由“长征三号乙”运载火箭成功发射升空。“嫦娥四号”探测器在随火箭加速上升过程中,动能__________,机械能__________。(均选填“变大”“变小”或“不变”)
40.丝绸摩擦过的玻璃棒带______电,充电宝给手机充电时,充电宝相当于简单电路中的______。
三、实验题(每空1分,共2题,15分)
41.物理兴趣小组的同学们想探究通过导体的电流与电压的关系.
(1)如图甲是某组同学尚未完成连接的实物电路,请你用笔画线代替两根导线完成连接.要求:滑动变阻器的滑片P向A端移动,电压表示数变大,
(_________)
(2)闭合开关S,移动滑动变阻器的滑片,发现电压表始终没有示数,电流表有示数,其原因可能是________.
A.变阻器断路 B.变阻器短路 C.R0短路 D.R0断路
(3)闭合开关S,通过调节滑动变阻器,读出多组相应的电压表和电流表的示数.根据测量数据绘成图乙所示的图像①.由图像得出的结论是:_________________________.
(4)用灯泡替换图中的电阻R0,闭合开关,通过调节滑动变阻器,读出多组相应的电压表和电流表的示数,根据测量数据绘成图乙所示的图像②.某次电流表的示数如图丙所示时,这时通过灯泡的电流为_______A,灯泡的功率为_______W.
(5)某同学为了确定电阻R0的阻值,从图乙①中提取多组数据,计算多个R0的阻值并计算平均值.这位同学的做法恰当吗?简述你的理由_______,___________________.
42.在“测定小灯泡的额定功率”实验中,张超同学用一个电压表、一个电流表、一个开关、电压为6V的电源、额定电压为3.8V的小灯泡和一个标有“20Ω 1.5A”的滑动变阻器,设计的电路如图甲所示的电路。
(1)如果小灯泡的额定功率小于2W,电流表的量程应选________(选填“0~0.6A”或“0~3A”)。
(2)请用笔画线代替导线,按照图甲所示的电路图,将图乙的实物电路连接完整(连线不得交叉)。(______________)
(3)在实验中,若电压表示数为2V,则灯泡的实际功率________额定功率(选填“>”、<”或“=”)。
(4)若滑动变阻器的滑片向左移动时,电流表示数增大,则变阻器接入电路的接线柱是D和________,当小灯泡正常发光,此时电流表示数为0.4A,则灯泡的额定功率为________。
(5)另一组的同学连接好最后一根导线,灯泡立即发出明亮耀眼的光并很快熄灭。检查后发现连线正确,请你找出实验中两个操作不当之处:
①________________________;
②___________________。
四、计算题(每题10分,共2题,20分)
43.冬天又到了吃火锅的季节,肖波家买了一台多功能鸳鸯电火锅如图所示,通过挡位开关可以实现加热和保温两挡的转换。
(1)火锅保温状态下正常工作时的电流是多少?
(2)电路中电阻R1的阻值多大?
(3)若不计热量损耗,该火锅将5L的水从30℃加热到100℃,需要多长时间?
44.如图所示电路中,R1=20Ω,R2=30Ω,闭合开关后,电流表的示数为0.3A。
(1)电源电压是多少?
(2)通过R2的电流是多少?
(3)电路中的总电阻是多少。
参考答案
一、选择题(每题1.5分,共30题,45分)
1、B
【详解】A.用电器消耗1度电即3.6×106 J,若是纯电阻电路,产生的热量等于3.6×106J,若是非纯电阻电路产生的热量小于3.6×106 J,故A错误;
B.电流做功的过程就是消耗电能的过程,所以,用电器消耗的电能等于电流通过用电器所做的功,故B正确;
C.电流做功的过程实质就是电能转化为其他形式能的过程,故C错误;
D.由W=UIt知道,在电压和通电时间一定时,通过导体的电流越大,电流做的功就越多,故D错误。
故选B。
2、B
【详解】家庭电路连接要求开关接在火线上,用电器接在开关和零线之间,地线接地,故选B。
3、B
【详解】A.实验中,通过观察电流表指针的偏转来判断电路中是否有感应电流,故A正确,不符合题意;
B.导体ab在垂直纸面方向前后运动时没有切割磁感线,不会产生感应电流,故B错误,符合题意
C.保持其它条件不变,只改变导体ab左右运动的方向,这是用控制变量法在研究感应电流方向与导体运动方向的关系,故C正确,不符合题意;
D.若将电流表换成直流电源,则该装置是可以来探究磁场对电流的作用的,故D正确,不符合题意。
4、A
【详解】①闭合开关前,为保护电路,变阻器连入电路中的电阻最大,即移动滑片P到最右端是为了起到保护电路的作用,故A正确;
②根据控制变量法,在研究电流与电阻的关系时,要控制电阻两端的电压不变,闭合开关后,当换下不同的定值电阻时,根据分压原理,电压表示数要改变,通过移动滑片P的作用是控制电阻两端的电压保持不变,故B正确;
③因控制定值电阻的电压不变,当换上不同的定值电阻时,通过电阻的电流改变了,故闭合电键后,移动滑片P的作用不是控制通过电阻的电流保持不变,故C错误;
④在研究“电流与电阻的关系”实验中,为得出普遍性的规律,要更换不同的定值电阻(保持电压不变),记录对应的电流大小,故要移动滑片P的目的是控制电阻两端的电压不变,故D错误。
5、C
【详解】分析实物图,看出灯泡L1和L2是串联连接,闭合开关,观察发现灯泡L1亮,说明电路不是断路,AD错误;L2不亮有可能是L2这里发生了短路故障,正确选C.
6、A
【详解】判断灯泡的两都看灯泡的实际功率,实际功率越大灯泡越亮。串联电路电流相等,根据公式 可知,电流相等,电阻越大,电功率越大,灯泡越亮。所以先判断这两只灯泡的电阻大小。根据公式 可知,额定电压相同时,额定功率越小的电阻越大,所以甲的电阻大。所以将它们两个串联起来,甲灯亮一些。故选A。
7、C
【解析】煤的燃烧消耗煤的化学能和氧气放出大量的热和二氧化碳,而二氧化碳和热在一起并不能生成煤,这说明能量的转化是有方向性的、热量可以自发地从高温物体传递给低温物体,但却不能自发地由低温物体传递给高温物体,这说明能量的转移都是有方向性的,A选项说法正确,不符合题意;人类利用核能发电是因为人类已经可以控制裂变的反应速度,用核能来为我们服务,B说法正确,不符合题意;化石能源、核能在地球上资源有限,一旦使用短期不可再生,属于不可再生能源,水能使用后经自然界的循环还可以利用,水能属于可再生能源,C说法错误,符合题意;人类在耗用各种能源时,特别是化石能源,产生废气、废渣造成环境污染,就是清洁能源也是人类对能源的人为干涉,故对环境也会造成影响,D说法正确;答案选C.
8、B
【详解】A.在通电的电线上晾晒试衣服容易造成触电事故,故A不符合题意;
B.用试电笔检验火线是否带电,符合安全用电的原则,故B符合题意;
C.在高压线下放风筝,容易触电,故C不符合题意;
D.用湿抹布擦拭发光的台灯,容易引发触电事故,故D不符合题意。
故选B。
9、C
【分析】(1)动能大小跟质量、速度有关,质量一定时,速度越大,动能越大;速度一定时,质量越大,动能越大;
(2)重力势能大小跟质量、被举的高度有关,被举的高度一定时,质量越大,重力势能越大;质量一定时,高度越高,重力势能越大;
(3)在只有动能和势能相互转化的过程中,机械能的总量保持不变,即机械能是守恒的。物体不发生弹性形变时,物体的机械能是物体动能与其重力势能的总和。
【详解】机械能是动能与势能的总和,势能分为重力势能和弹性势能,
A.火箭不发生弹性形变,蓄势待发的火箭,火箭质量不变,蓄势待发说明其速度不变,则火箭动能不变;其高度也不变,即其重力势能不变,所以火箭的机械能保持不变,故A不符合题意;
B.小鸟不发生弹性形变,水平匀速飞行的小鸟,小鸟质量不变,匀速飞行说明其速度不变,则小鸟动能不变;小鸟水平飞行说明高度不变,重力势能不变,所以其机械能保持不变,故B不符合题意;
C.热气球不发生弹性形变,匀速下降的热气球,气球质量不变,匀速下降说明速度不变,则热气球动能不变;下降说明其高度变小,即重力势能变小,其机械能变小,故C符合题意;
D.飞艇不发生弹性形变,加速上升的飞艇,飞艇质量不变,加速上升说明其速度变大,则飞艇动能变大;飞艇高度变大,则其重力势能变大,所以机械能变大,故D不符合题意。
10、A
【详解】小华将X、Z连在一起时,小明将“测量仪”连接在A、B两端,灯泡发光。此时,上面只剩下C端,下面只剩下的是Y端,则说明C和Y是同一根电线。小华将X、Y连在一起时,小明将“测量仪”连在B、C两端,灯泡发光,此时上面只剩下A端,下面只剩下的是Z端,则说明A和Z是同一根电线。所以C和Y是同一根电线,A和Z是同一根电线,则剩下的B和X是同一根电线,故A符合题意,BCD不符合题意。
故选A。
11、D
【解析】A.教室课桌的高度约为0.8m,故A项不符合题意;
B.正常情况下,人的体温约为37℃;故B项不符合题意;
C.一节5号干电池的电压为1.5V,故C项不符合题意;
D.一名中学生所受的体重约为50kg,即中学生的体重约为500N,故D项符合题意。
12、C
【详解】A.两灯都正常发光时的功率都是6W,L、L1亮度一样。故A错误;
B.根据P=,L的电阻为:
R===6Ω;
L1的电阻为:
R1===24Ω。
R1为R的4倍,根据串联电路分压规律,当L两端电压最大等于6V时,L1两端的电压为
6V×4=24V,
则L1将被烧坏;当L1两端电压最大等于12V时,L两端的电压为
=3V,
此时电路安全,所以两灯串联时,电源电压最高为
12V+3V=15V。
故B错误;
C.由以上分析可知,两灯串联时,电源最大电压为15V,则电路消耗的电功率最高为:
P===7.5W。
故C正确;
D.两灯并联时,电源最大电压等于L两端电压为6V,则干路电流最高为:
I=IL+IL1=+=1.25A。
故D错误。
13、C
【解析】A、为了描述看不见但又客观存在的磁场,人们利用建立模型的方法引入了磁感线。磁感线不是真实存在的,故A错;
B、磁体能够吸引铁、钴、镍等物质,不能吸引铝,故B错。
C、磁体周围存在磁场,磁场是客观存在的物质,磁体对处于其磁场内的磁性物质有磁力的作用,磁体间的吸引或排斥作用是通过磁场实现的,故C正确。
D、地球是一个大磁体,地磁南极在地理北极附近,地磁的N极在地理的南极附近,故D错。
故选C。
【点睛】本题涉及到磁性材料、磁场、磁感线、磁体之间相互作用的原因、地磁场等等,综合性较强,但是这些知识不是太深,只要掌握基础知识,还是能顺利解答的。
14、C
【解析】考点:电与磁.
分析:由于动圈式话筒工作原理是电磁感应,故只有C中的发电机的原理与它是相同的,故选C.
15、D
【详解】A.地理北极附近是地磁南极,地理南极附近是地磁北极。故A错误。
B.地磁场的磁感线是闭合的,不相交的曲线。故B错误。
CD.规定小磁针N极静止时指向为磁场的方向,因此在赤道上的小磁针的N极在静止时指向地球北极。故C错误,D正确。
16、A
【分析】从电路图上可以看出,电阻R1与滑动变阻器串联;电压表测量滑动变阻器两端的电压;电流表测量电路总电流;当向右移动变阻器R2的滑片时,滑动变阻器接入电路的电阻变大,根据欧姆定律可知电路电流的变化,从而判断出滑动变阻器两端的电压变化.
【详解】当向右移动变阻器R2的滑片时,滑动变阻器接入电路的电阻变大,根据欧姆定律可知电路电流变小,电流表示数变小;根据公式U=IR可知电阻R1两端的电压变小,电源电压不变,所以滑动变阻器两端的电压变大,电压表示数变大.
故选A.
17、D
【分析】(1)并联电路中,支路越多,总电阻越小;
(2)家庭电路电流过大的原因有两个:短路或用电器的总功率过大;
(3)保险丝通常安装在火线上,它是由电阻率大、熔点低的铅锑合金制成的,当电路中有过大电流通过时,保险丝发热自动熔断,切断电路,从而起到保护电路的作用;
(4)由焦耳定律知道,电流通过导体产生的热量跟电流的平方、导体电阻大小和通电时间成正比;电炉丝和连接的导线串联在电路中(通过的电流相等),通电时间是相同的,但电炉丝的电阻比导线的电阻大。
【详解】A.家庭电路中各用电器是并联的;由并联电路特点知,并联电路总电阻的倒数等于各支路电阻倒数之和,并联电路支路越多,并联电路总阻值越小,即同时工作(并联)的用电器越多,总电阻越小,故A项错误;
B.家庭电流中电流过大可能有2种原因:短路或总功率过大。当用电器总功率过大时,根据公式P=UI,已知家庭电路电压U=220V一定,当用电总功率P越大,电流I就会非常大;或当导线短路时,由于导线电阻很小,也会导致电流过大,故B项错误;
C.保险丝在电路中的作用是当电路中有过大电流通过时,保险丝发热自动熔断,切断电路,从而起到保护电路的作用。如果家庭电路中不安装保险丝,当发生短路时,电流过大,引起电线过热甚至火灾,烧毁电线,而没有电流流过用电器,所以用电器只可能是因为火灾烧毁,故C项错误;
D.电炉在使用时,电炉丝与导线是串联的,通过它们的电流相等即,通电时间也相同,但电阻不同,电炉丝的电阻远大于导线的电阻,由焦耳定律可知,电流产生的热量,所以通电时电炉丝发出的热远大于导线发出的热,电炉丝热得发红,而导线却不怎么发热,是因为电炉丝的电阻远大于导线的电阻,故D项正确。
18、D
【详解】分析电路图甲可知,R1和R2串联在电路中,电压表测R1两端电压,电流表测量电路中的电流。
A.当电压表的示数为3V时,根据串联电路电压的特点可知,定值电阻R2两端的电压
U2=U-U1=12V-3V=9V
根据串联电路等流分压以及欧姆定律有
代入数据,解得R1=20Ω,由图乙可知此时被检者酒精气体浓度为0.3mg/mL,酒驾,故A正确,不符合题意;
B.电压表与电流表示数的比值即R1的阻值,由图乙可知,酒精浓度降低时,R1的阻值增大,故B正确,不符合题意;
C.由图乙可知,被检者的酒精气体浓度越高,R1的阻值越小,则电路通过电流越大,根据串联分压可知,R1两端的电压越小,即电压表示数越小,故C错误,符合题意;
D.被检者酒精气体浓度为0.2mg/mL时,由图乙可知此时R1的阻值为30Ω,此时电路总电阻
此时电路电流
由可得R1两端电压,即此时电压表示数
故D正确,不符合题意。
故选C。
19、A
【详解】AB.由图可知,甲机械的机械效率更小,因此有用功相同时,甲机械的总功更大,消耗的能量更多,故A选项正确,符合题意,B选项不正确,不符合题意;
C.由图可知,甲机械功率较大,表示其做功较快,故C选项不正确,不符合题意;
D.由图像中无法得出有用功的大小,故D选项无法判断,不符合题意。
20、B
【详解】物体根据物体的导电性:分为导体、半导体和绝缘体。保险丝、电炉的发热丝、高压输电线,都需要有电流通过,是导体,而闸刀开关的把手部分,应是绝缘体,防止触电。
故选B。
21、A
【详解】根据题意可知,标有“PZ220-40”的灯泡,额定电压为220V,额定功率为40W,可以求出灯泡的电阻,即:
;
小明又用一只完全相同的灯泡,将它俩串联在一起,根据串联电路的特点,总电阻等于两个电阻之和,即:
;
则电路中的总功率为:
;
故选A。
22、C
【详解】A、从图可知,定值电阻R1和滑动变阻器串联R2串联,当滑片P向右移动时,其连入电路中电阻的变大,则根据串联电路电阻的特点可知,此时电路中的总电阻的变大,而电源电压不变,由公式可知电路中的电流变小,即电流表的示数变小.故A错误;
B、因为定值电阻R1的阻值不变,而电路中的电流变小,所以由公式可知定值电阻两端的电压变小,根据串联电路电压的特点可知,滑动变阻器两端的电压变大,即电压表的示数变大.故B错误;
C、因为电路中的电流变小,而定值电阻R1的阻值不变,所以由公式可知电阻R1消耗的电功率变小.故C正确;
D、因为电源电压不变,而电路中的电流变小,所以由公式可知电路中的总功率变小.故D错误.
故选C.
【点睛】
考查欧姆定律的应用和电功率的变化情况,并可以利用公式,判断出的功率的变化,明白滑动变阻器移动过程中电阻的变化情况,牢记串联电路电流和电压的规律.
23、B
【详解】由题意可知,通过手机扫码,使开关S1闭合或通过投币使开关S2闭合都能启动电动机完成自动售货,由并联电路中各支路独立工作、互不影响可知,开关S1和开关S2应并联共同控制电动机,由题可知,在光线较暗时光控开关S3自动闭合,接通灯泡照明,则灯泡与电动机并联能独立工作,且只由光控开关S3控制。
故选B。
24、C
【详解】A.正常人的体温是37℃左右,A不符合题意;
B.考试专用的中性笔长约为15cm左右,B不符合题意;
C.一节新干电池的电压是1.5V,C符合题意;
D.生活中家用电风扇的额定功率约为200W,D不符合题意.
25、B
【详解】AB.从图中可以看到,流过电能表的电流最大是40A,电路的电压是220V,那么该电能表上用电器的总功率是
A项不合题意,选项B符合题意;
C.该电能表上意味着电路消耗的电能,电表转3000r;总功率最大是8.8kW,一小时消耗的电能最大是
则该电能表的转盘每小时最多的转数是
C项不合题意;
D.该电能表已经消耗了电能,那么该电能表的转盘已经转的转数是
D项不合题意。
故选B。
26、A
【详解】可燃物要架空一些,才能燃烧更旺,“火要虚”的目的是增大了可燃物与空气的接触面积,燃烧更旺,尽可能的使可燃物燃烧,提高可燃物的利用率,故A正确,BCD错误。
27、A
【详解】A.验电器是通过观察金属箔片是否张开角度来检验物体是否带电的,金属箔片张开角度是由于同种电荷相互排斥造成的,故A正确;
B.摩擦起电实质是电子在物体间发生了转移,不是创造了电荷,故B错误;
C.电荷的定向移动才会形成电流,故C错误;
D.与丝绸摩擦过的玻璃棒失去电子带正电,故D错误.
28、D
【详解】由图知道,R1和R2 并联,电流表A1测干路电流,电流表A2测R2支路电流,由于并联电路中支路与支路间互不干扰,所以,滑片P向右移动时,R2支路上电流不变,即电流表A2示数不变;此时滑动变阻器R1接入电路的阻值变大,由知道,R1支路电流变小,由并联电路的电流特点知道,总电流变小,即电流表A1 示数变小,故D符合题意。
29、A
【详解】根据电流方向分析实物电路:电流分别经过开关S、灯L1和L2,回到电源负极.即电流会依次流过两灯,两灯串联.
A图,两灯串联,故A正确;
B图,开关断开时,两灯串联,开关闭合时,L1被短路,只有L2接入电路,故B错误;
C图,开关接在L2所在的支路,故C错误;
D图,两灯不是串联,开关位于干路,故D错误.
30、A
【详解】在探究串联电路中,两个灯泡两端电压之和和电源两端的电压的关系中,“电源两端的电压”为自变量,“两个灯泡两端的电压之和”为因变量,故选A。
二、填空题(每空1分,共10题,20分)
31、串联;10;0.1.
【解析】试题分析:(1)如图所示的方法连接,电流只有一条路径,故两灯的连接方式是串联;
(2)已知U额=2.5V,I额=0.25A,根据欧姆定律得:
(3)已知两节干电池串联,所以电源电压U=3V,两个相同的灯泡串联连接;根据串联电路分压的特点可知每个灯泡分得的电压都是1.5V则灯泡的实际功率
考点:欧姆定律的应用;实际功率.
32、化学能 0.021
【详解】[1]手机充电时,是电能转化为电池的化学能储存,电池放电时,是将化学能转化为电能。
[2]电能表转盘转动63圈消耗的电能
33、231.6
【详解】电阻箱的示数
2×100Ω+3×10Ω+1×1Ω+6×0.1Ω=231.6Ω
34、9 1.5
【详解】[1]将两电阻串联,电路中允许通过的最大电流为0.6A,电源电压最大为
[2]若两电阻并联,各支路电压等于电源电压,两电阻允许的最大电压分别为
为了电路安全,电源电压最大为5V,此时两支路中的电流分别为
所以中的最大电流为
35、0.2 2.5
【详解】[1]两个灯泡串联,所以电流是处处相等的,电流表示数是0.2A,故电灯L1、L2的电流是相等的,都是0.2A;
[2]此时总电压是6V,电压表测量的是L2的电压,故灯泡L1的电压是:
6V−3.5V=2.5V。
36、4. 2×103 改变 90
【详解】[1]比热容是物质的一种特性,只与这种物质存在的状态有关,而与物质的质量无关,所以将2kg的水倒掉一半,比热容不变,仍为4.2×103J/(kg⋅℃);
[2]水结冰后,状态改变,比热容将改变;
[3]∵Q吸=cm(t−t0),即:
2.94×105J=4.2×103J/(kg⋅℃)×1kg×(t−20℃),
∴
t=90℃。
37、100.5 8800 60
【分析】本题考查了电能表的相关计算,关键分析电能表各参数的意义。
【详解】[1]由图可知,电能表上月底的示数为2818.2,本月底的示数为2918.7,所以本月消耗电能为
[2]由图可知,电能表允许通过最大电流为40A,所以用电器最大总功率为
[3]电风扇单独接入电路中,10min电能表的指示灯闪烁了32次,则电风扇消耗的电能为
所以,则电风扇消耗的电功率为
38、亮 小 能
【详解】[1][2]灯泡的灯丝烧断了,把断了的灯丝搭在一起,且连接处重叠了一段时,灯丝的长度变小,灯丝电阻变小,根据可知,当电压不变时,电阻越小,灯泡的实际功率越大,灯泡越亮.
[3]根据可知,台灯调暗时,通过灯泡的电流小,即电路中的电流小,根据可知,电源电压不变时,电路中的总功率小,所以能省电。
39、变大 变大
【详解】[1][2]“嫦娥四号”探测器在随火箭加速上升过程,加速说明其动能增大,上升说明其重力势能增大,所以机械能也增大。
40、正 电源
【详解】[1]丝绸摩擦过的玻璃棒带正电。
[2]充电宝给手机充电时,充电宝为手机持续提供能量,相当于简单电路中的电源。
三、实验题(每空1分,共2题,15分)
41、 C 导体的电阻一定时,通过导体的电流与导体两端的电压成正比 0.2 0.3 正确 电阻R0的阻值不随温度的变化而变化,多次实验求平均值,可减小误差。
【分析】本题考查通过导体的电流与电压的关系的探究实验
【详解】(1)[1]要想电压表示数变大,即电阻R0两端电压变大,而R0的阻值不变,依欧姆定律,电路中电流应变小,那么总电阻变小,滑动变阻器电阻应变小,即P向A端移动时电阻变小,所以变阻器下面的接线柱应接A端。最后,把电压表并在R0两端即可。如图
(2)[2]由题可知,此是串联电路,电流表有示数,则整个电路不会出现断路,AD选项可排除。而电压表没示数,表示电压表接在导线两端,即R0短路了,若变阻器短路,电压表测电源电压,示数不为零,故正确选项是C
(3)[3]由图乙中的①图像,可得:当电阻一定时,通过导体的电流与电压成正比
(4)[4]电路中,电流表所接的量程为0~0.6A,由图丙得,电流应为0.2A
[5]结合图乙,当I=0.2A时,灯泡的电压U=1.5V,其功率
(5)[6]这位同学做法正确,原因是电阻R0的阻值不随温度的变化而变化,多次实验求平均值,可减小误差。
42、0~0.6A < A 1.52 连接电路时,开关没有断开 滑片P没有滑到接入电路阻值最大处
【详解】(1)[1]假设小灯泡额定功率为2W,由电功率公式得:
,
灯泡额定电流应小于0.53A,所以电流表量程应选0~0.6A。
(2)[2]左侧电路图中,滑动变阻器是左半部分接到电路中,所以实物图中滑动变阻器应接左下接线柱即A接线柱与开关相连,灯泡与电流表0.6A接线柱相连。
(3)[3]当实际电压小于额定电压时,灯泡不能正常发光,实际功率也就小于额定功率。
(4)[4]变阻器滑片向左移动时,电流增大,说明电阻减小,所以变阻器应接入的是D和A接线柱。
[5]由电功率公式得:
。
(5)[6][7]连接好最后一根导线,灯泡立即发光,说明连接电路时,开关没有断开;灯泡发出耀眼光并很快熄灭,说明滑动变阻器的滑片P没有移到接入电路阻值最大处,而使电路中电流过大烧坏灯泡。
四、计算题(每题10分,共2题,20分)
43、 (1)0.8A;(2)226.6Ω;(3)1470s
【详解】(1)由表格数据可知,保温时的功率为176W,保温挡正常工作时电路中的电流
I保温==0.8A
(2)由图可知,S1闭合时只有R2接入电路,电路中电阻较小,功率最大,为加热状态,R2的电阻
R2==48.4Ω
S1断开时两电阻串联,电路中电阻最大,功率最小,为保温状态,总电阻
R总=R1+R2==275Ω
所以R1的阻值
R1=R总-R2=275Ω-48.4Ω=226.6Ω
(3)水的质量
m=ρ水V=1.0×103kg/m3×5×10-3m3=5kg
水吸收热量
Q吸=cmΔt=4.2×103J/(kg·℃)×5kg×(100℃-30℃)=1.47×106J
不计热损耗,消耗的电能
W=Q=1.47×106J
需要时间
=1470s
答:(1)火锅保温状态下正常工作时的电流是0.8A;
(2)电路中电阻R1的阻值226.6Ω;
(3)若不计热损耗,该火锅将5L的水从30℃加热到100℃,需要1470s时间。
44、(1)6V;(2)0.2A;(3)12Ω。
【解析】由电路图可知,两电阻并联,电流表测通过R1支路的电流。(1)电源的电压:U=U2=U1=I1R1=20Ω×0.3A=6V;(2)通过R2的电流:I2===0.2A;
(3)干路电流:I=I1+I2=0.3A+0.2A=0.5A,电路中的总电阻:R===12Ω。
0
2
8
1
8
2
额定电压
220V
额定功率
加热
1000W
保温
176W
火锅总容积
5L
2024届北京市名校物理九年级第一学期期末模拟试题: 这是一份2024届北京市名校物理九年级第一学期期末模拟试题,共20页。试卷主要包含了考生必须保证答题卡的整洁等内容,欢迎下载使用。
北京市2024届九年级物理第一学期期末模拟试题: 这是一份北京市2024届九年级物理第一学期期末模拟试题,共22页。试卷主要包含了关于静电现象,下列说法正确的是等内容,欢迎下载使用。
2024年北京市物理九年级第一学期期末模拟试题: 这是一份2024年北京市物理九年级第一学期期末模拟试题,共24页。试卷主要包含了答题时请按要求用笔,下列说法正确的是等内容,欢迎下载使用。

