专题13 期末考试模拟测试(二)-2023-2024学年七年级科学上学期期末高效复习(浙教版)
展开1.(2022七上·衢州期中)下列单位的换算,正确的是( )
A.12分米3=12分米3×1000=12000厘米3
B.1.8米=1.8×1000 =1800毫米
C.0.5千克=0.5千克×1000克=500克
D.0.556升=0.556×1000毫升=556毫升
【答案】D
【解析】A.换算过程中的单位应该是立方厘米,且写在进率1000的后面,故A错误;
B.换算过程中应该有单位“毫米”,故B错误;
C.换算过程中的单位应该是克,且写在进率1000的后面,故C错误;
D.升化毫升,即高级单位化低级单位,乘以进率1000,即:0.556升=0.556×1000毫升=556毫升,故D正确。 故选D。
2.(2022七上·鄞州期中)做《观察虾的形态结构》实验时,有同学想清晰地看看河虾头部额剑上的锯齿,请问他可以借助以下哪种工具?( )
A.显微镜B.放大镜
C.天平D.望远镜
【答案】B
【解析】天平是称量物体质量的仪器;望远镜是一种利用透镜或反光镜以及其他光学器件观测遥远物体的光学仪器;显微镜和放大镜属于观察仪器;蚯蚓较大不需要放大很多就能观察,因此可以借助放大镜观察蚯蚓,而显微镜观察的材料必须是薄而透明的,因此不能使用显微镜观察。 故选C。
3.(2022七上·鄞州期中)“白日不到处,青春恰自来。苔花如米小,也学牡丹开。”这是清代诗人袁枚对苔藓的描述。诗中提及的苔藓与牡丹的共同之处是( )
A.都用孢子繁殖B.都属于植物界
C.都能开花结果D.都有根、茎、叶的分化
【答案】B
【解析】A:苔藓属于苔藓植物,用孢子繁殖,牡丹用种子繁殖,故A不符合题意;
B:苔藓与牡丹都属于植物,B符合题意;
C:牡丹属于被子植物,能开花结果,而苔藓不能开花,故C不符合题意;
D:苔藓具有茎和叶,没有真正的根,故D不符合题意; 故选B。
4.(2022七上·鄞州期中)如下四图分别表示测量物理课本一张纸厚度、硬币直径、铜丝直径、海底深度的方法,其中测量原理相同的是( )
A.甲、乙、丙B.甲、乙C.乙、丙D.甲、丙
【答案】D
【解析】甲:一张纸的厚度很小,不能直接测量,同时测量课本的厚度,再除以张数,减小测量误差,使用了‘累积法’;
乙:使用两个三角板和一个刻度尺测出硬币的直径,使用了“组合法”;
丙:铜丝的直径很小,直接测量误差较大,将其缠绕在铅笔上,测出n圈直径和,再除以圈数,使用了“累积法”;
丁:测量海底深度的原理为回声测距。 因此测量原理相同的是甲和丙。 故选D。
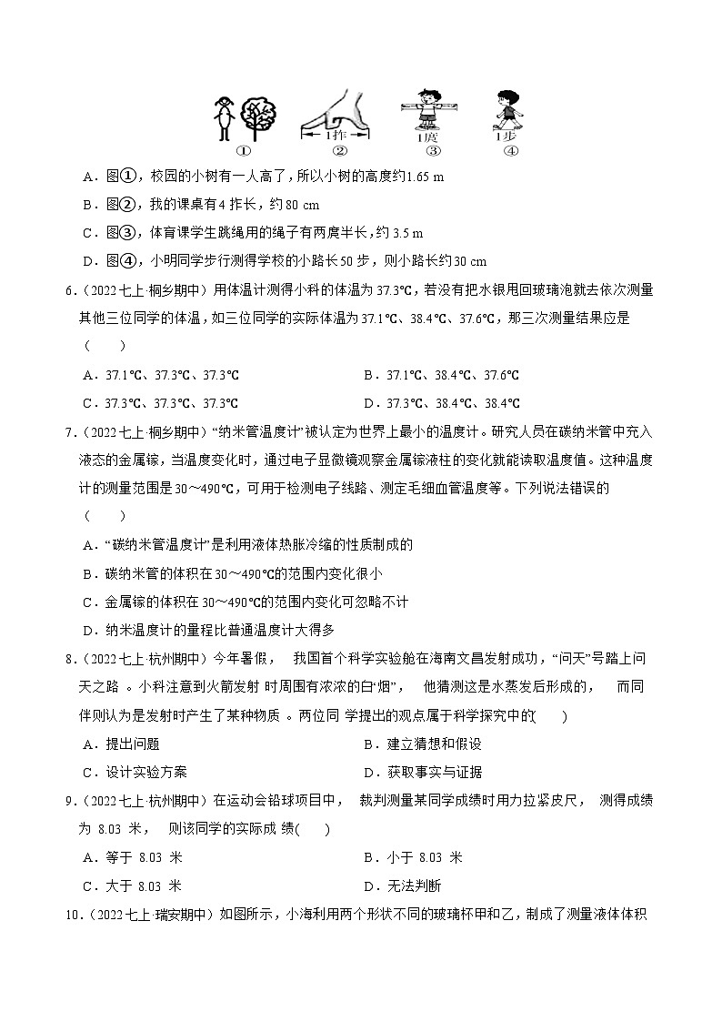
5.(2022七上·鄞州期中)生活中我们可以利用自己身体一些部位的“尺”对物体的长度进行估测,下列估测物体长度事例中不符合实际的是( )
A.图①,校园的小树有一人高了,所以小树的高度约1.65 m
B.图②,我的课桌有4拃长,约80 cm
C.图③,体育课学生跳绳用的绳子有两庹半长,约3.5 m
D.图④,小明同学步行测得学校的小路长50步,则小路长约30 cm
【答案】D
【解析】A:中学生的身高在165cm左右,小树的高度与此差不多,在165cm左右。此选项符合实际;
B:中学生大拇指指尖到中指指尖的距离“一拃”大约18cm,课桌长度有4拃,在80cm左右。此选项符合实际;
C:中学生“一庹”在1.5m左右,两庹半长在3.5m左右。此选项符合实际;
D:中学生的步幅在60cm左右,小路长50步约50×60cm=3000cm=30m。此选项不符合实际。 故选D。
6.(2022七上·桐乡期中)用体温计测得小科的体温为37.3℃,若没有把水银甩回玻璃泡就去依次测量其他三位同学的体温,如三位同学的实际体温为37.1℃、38.4℃、37.6℃,那三次测量结果应是( )
A.37.1℃、37.3℃、37.3℃B.37.1℃、38.4℃、37.6℃
C.37.3℃、37.3℃、37.3℃D.37.3℃、38.4℃、38.4℃
【答案】D
【解析】因为37.1℃<37.3℃,所以体温计的示数不变,则第一位同学的体温为37.3℃。
因为38.4℃>37.3℃,所以体温计的示数变大,显示为38.4℃,即第二位同学的示数为38.4℃。
因为37.6℃<38.4℃,所以体温计示数不变,显示为38.4℃。 故选D。
7.(2022七上·桐乡期中)“纳米管温度计”被认定为世界上最小的温度计。研究人员在碳纳米管中充入液态的金属镓,当温度变化时,通过电子显微镜观察金属镓液柱的变化就能读取温度值。这种温度计的测量范围是30~490℃,可用于检测电子线路、测定毛细血管温度等。下列说法错误的( )
A.“碳纳米管温度计”是利用液体热胀冷缩的性质制成的
B.碳纳米管的体积在30~490℃的范围内变化很小
C.金属镓的体积在30~490℃的范围内变化可忽略不计
D.纳米温度计的量程比普通温度计大得多
【答案】C
【解析】根据“在碳纳米管中充入液态的金属镓,当温度变化时,通过电子显微镜观察金属镓液柱的变化就能读取温度值”可知,“碳纳米管温度计”是利用液体热胀冷缩的性质制成的,故A正确不合题意; 根据题意可知,碳纳米管温度计的量程为30~190℃,而普通温度计的量程为-2~102℃,故D正确不合题意;既然碳纳米管温度计的量程为30~190℃,这就说明碳纳米管的体积在30~490℃的范围内变化很小,而金属镓的体积在30~490℃的范围内变化非常明显,故B正确不合题意,C错误符合题意。 故选C。
8.(2022七上·杭州期中)今年暑假, 我国首个科学实验舱在海南文昌发射成功, “问天”号踏上问天之路 。小科注意到火箭发射 时周围有浓浓的白“烟”, 他猜测这是水蒸发后形成的, 而同伴则认为是发射时产生了某种物质 。两位同 学提出的观点属于科学探究中的( )
A.提出问题B.建立猜想和假设
C.设计实验方案D.获取事实与证据
【答案】B
【解析】两位同学提出的观点属于科学探究中的建立猜想和假设。 故选B。
9.(2022七上·杭州期中)在运动会铅球项目中, 裁判测量某同学成绩时用力拉紧皮尺, 测得成绩为 8.03 米, 则该同学的实际成 绩( )
A.等于 8.03 米B.小于 8.03 米
C.大于 8.03 米D.无法判断
【答案】C
【解析】在运动会铅球项目中,裁判测量某同学成绩时用力拉紧皮尺,会使长度标准变大,根据“测量结果=真实值长度标准”可知,该测出的结果偏小,即该同学的实际成绩大于8.03m。 故选C。
10.(2022七上·瑞安期中)如图所示,小海利用两个形状不同的玻璃杯甲和乙,制成了测量液体体积的工具,每隔10mL标注了一个刻度线,甲杯最多能装水100mL,乙杯最多能装水200mL,则( )
A.甲杯量程大,刻度均匀B.甲杯量程小,刻度不均匀
C.乙杯量程小,刻度均匀D.乙杯量程大,刻度不均匀
【答案】D
【解析】每隔10mL标注了一个刻度线,甲杯最多能装水100mL,乙杯最多能装水200mL,所以乙的量程大,但乙杯下小上大,则乙的刻度不均匀。故选D。
11.(2022七上·浦江月考)一次国王故意为难阿凡提,他在众臣面前一定要让阿凡提说出眼前池塘里的水有多少桶,阿凡提略加思索后回答:若桶像池塘一样大的话,池塘里的水就只有一桶;若桶象池塘的十分之一大的话,池塘里的水就有十桶;若…这则故事说明了( )
A.测量总是有误差的
B.测量的标准不同,结果也不一样
C.测量工具的大小决定了物体的大小
D.测量前应该选择合适的测量工具
【答案】B
【解析】阿凡提回答国王的提问时,选择不同的桶,得出的答案不同,但都是合理的,由此小故事我们可知:测量标准不同,测量结果也不同,故B正确,而A、C、D错误。 故选B。
12.公园、庭院、旅游景点常能看到形状各异、姿态万千的太湖石(如图)。太湖石又名窟窿石,是一种石灰岩。根据成因,太湖石属于( )
A.沉积岩B.变质岩C.岩浆岩D.玄武岩
【答案】A
【解析】岩石分为三大类岩浆岩、变质岩和沉积岩。石灰岩属于沉积岩,所以太湖石属于沉积岩。 故选A。
13.(2022七上·婺城期末)地球是人类的家园,人类不断探索了解地球。下列说法符合人类对地球现有认知的是( )
A.地球是一个赤道稍扁、两极略鼓的不规则球体
B.地球内部结构中厚度最大的是地壳
C.板块构造学说认为岩石圈由七大板块组成
D.岩石圈由地壳和地幔的顶部共同构成
【答案】D
【解析】A:地球是一个两极稍扁,赤道略鼓的不规则球体,A错误。
B:地壳平均厚度为17千米,地幔平均厚度约为2865千米,地核平均厚度约为3400千米,B错误。
C:板块构造学说认为岩石圈由六大板块组成,C错误。
D:岩石圈由地壳和地幔的顶部共同构成,D正确。 故选D。
14.如图所示是某种固态物质加热变成液态时温度随时间变化的曲线。由图可知该物质( )
A.是晶体,熔化持续了8 minB.在A点是液态,B点是固态
C.在A点的内能比B点的小D.在OA段的比热容比BC段的大
【答案】C
【解析】A.根据图片可知,当物质吸热时,有段时间温度保持不变,即有熔点,那么它是晶体。4min时开始熔化,8min时结束熔化,那么熔化持续了:8min-4min=4min,故A错误;
B.A点为固态,B点为液态,AB之间为固液混合态,故B错误;
C.B点比A点时吸收的热量多,因此B点内能大于A点内能,故C正确;
D.OA段为固态,而BC段为液态,OA段比BC段倾斜角度大,即质量相同的该种物质升高相同的温度时,固态吸热时间小于液态吸热时间,即固态吸收热量小于液态吸收热量。根据Q=cm△t可知,OA段的比热容小于OB段的比热容,故D错误。 故选C。
15.()规格相同的瓶子装了不同的液体,放在横梁已平衡的天平上,如图所示,则( )
A.甲瓶液体质量较大B.乙瓶液体质量较大
C.乙瓶液体密度较大D.两瓶液体密度相等
【答案】C
【解析】根据图片可知,瓶子和液体的总质量相等,因为瓶子的质量相同,所以液体的质量相同。两种液体的体积V甲>V乙,根据ρ=mV可知,液体的密度ρ甲<ρ乙。 故选C。
16.(2022七上·永嘉月考)小德对学校一窝蚂蚁进行了三天观察,计算离开蚁窝的蚂蚁数目,每次观察5分钟,其结果如表所示。 下列描述符合观察结果的是( )
A.第二天觅食活动旺盛
B.上午6:00 前蚂蚁不活动
C.10:00-14:00 蚂蚁离开蚁窝数量较多
D.上午离开蚁窝的蚂蚁数量比下午多
【答案】C
【解析】A:第二天觅食活动旺盛,从表格数据可以看出第二天蚂蚁离窝的数目较少,所以觅食活动旺盛是不正确的,A错误;
B:上午7:00前蚂蚁不活动,表格数据没有上午7:00前的蚂蚁离窝的数据,但并不能表示7:00前蚂蚁就不活动,B错误;
C:11:00~15:00蚂蚁活动频繁,从表格数据中可以看出11:00~15:00这段时间蚂蚁离窝的数目比其他时段高出好多倍,可以认为此段时间蚂蚁活动频繁,C正确;
D:蚂蚁上午的活动比下午的频繁,数据反映出的应该是下午活动比上午要频繁,D错误。 故选C。
17.(2022七上·桐乡期中)甲、乙两同学对相同的几种动物进行简单分类,结果如表所示。分类依据分别是( )
A.是否水生、有无脊椎骨B.有无脊椎骨、体温是否恒定
C.是否胎生、体温是否恒定D.是否胎生、是否用肺呼吸
【答案】B
【解析】甲同学所分的两组动物的区别是有无脊椎骨;
乙同学将所分的两组动物的区别是体内是体温是否恒定。 故选B。
18.()下列有关种子植物的说法中,错误的是( )
A.郁金香是种子植物
B.无子西瓜和无核蜜橘不是种子植物
C.我们在吃香蕉时,吃不到种子,但它也是种子植物
D.无花果结出果实时,看不到花,但它也是种子植物
【答案】B
【解析】A:郁金香用种子繁殖,属于种子植物,A正确;
B:无籽西瓜和无核蜜橘都是人为参与的结果,虽然它们表现的是无籽的形态,但并不影响它们依旧属于种子植物的范畴,B错误;
C:我们在吃香蕉时,虽然吃不到种子,并不是它没有种子,只是它的种子已经退化,因此它也属于种子植物,C正确。
D:无花果在结出果实时,看不到花,只是它的花没有展放,并不是说明它没有花,因此它也是种子植物,D正确; 故选B。
19.到了双休日,同学们在老师的带领下去植物园摘取大白菜。在摘大白菜的过程中,小明发现在田地中有很多“熟悉的陌生人”。在潮湿的墙脚及树枝间,隐藏着大量的“田溜溜”。老师看到后,对大家进行介绍,其实这种外表看起来像没壳的蜗牛的动物,在生物学中叫蛞蝓(kuò yú),和蜗牛都属同一门生物。请问蛞蝓属于( )
A.节肢动物B.软体动物C.环节动物D.腔肠动物
【答案】B
【解析】软体动物的主要特征是柔软的身体表面有外套膜,大多具有贝壳;运动器官是足,那么蚝蚧它虽然没有壳,但是它的身体是很柔软的,因此它属于软体动物,B符合题意。 故选B。
20.(2021七上·绍兴期中)关于地球和地球仪的有关知识,以下说法正确的是( )
①地球由内向外可分为地壳、地幔、地核三层,地壳和地幔的顶部构成了岩石圈
②世界各地每年发生的地震多达500万余次,其中大部分都不会造成极大的破坏
③火山爆发是引起地壳变动的主要原因
④地震是地壳运动的表现
⑤经线的形状都是半圆形,指向南北方向,与纬线垂直
⑥经线和纬线在数量上都是无限的,但它们的度数是有限的
A.①②④⑥B.②③④⑥C.②④⑤⑥D.①③⑤⑥
【答案】C
【解析】①地球由内向外应为地核、地幔、地壳三层,地壳和地幔的顶部构成了岩石圈,①错误;
②世界各地每年发生的地震多达500万余次,其中大部分都不会造成极大的破坏,②正确;
③地壳变动是引起火山爆发的主要原因,③错误;
④地震是地壳运动的表现,④正确;
⑤经线的形状都是半圆形,指向南北方向,与纬线垂直,⑤正确;
⑥经线和纬线在数量上都是无限的,但它们的度数是有限的,经线(0°~180°),纬线(0~90°),⑥正确。 综上,②④⑤⑥正确,C符合题意,ABD不符合题意。 故答案为:C
二、填空题(共8题;共42分)
21.(2022七上·丽水期末)2021年6月17日至9月17日,神舟12号载人飞船搭载聂海胜、刘伯明、汤洪波3名航天员开启了三个月的天宫空间站之旅; 10月16日,神舟十三号载人飞船由长征二号F遥十三运载火箭托举着,在夜空壮美升空将翟志刚、王亚平、叶光富3名航天员送入太空,进行为期6个月的探究实验,标志着我国已经进入了全新的太空探索时代。
(1)神舟十二号返回舱成功返回地球,返回舱外涂有一层烧蚀材料,当其进入大气层摩擦产生高温时,材料中部分物质会从液态变为气态而 ,防止返回舱温度过高(填“吸热”或“放热”)。
(2)若翟志刚出舱后,看到地球的形状是 。
【答案】(1)吸热(2)球形
【解析】(1)料中部分物质会从液态变为气态而吸热,防止返回舱温度过高。
(2)若翟志刚出舱后,看到地球的形状是球形。
22.(2020七上·诸暨期末)在学习了有关物态变化的知识以后,小明回家做了如下实验:甲、乙两个房间里相同的电炉上,相同的两壶水都已烧开,水烧开后壶口冒出“白气”。形成这些“白气”的物态变化是 ,根据甲、乙两图所示情况可以判断出房间 的气温较高。
【答案】液化;乙
【解析】“白气”是壶里的水生成的水蒸气,在壶嘴附近放热液化而成的小水珠。液化需要放热,甲里的“白气”明显多于“乙”,说明甲房间里放热更快,即温度更低,那么乙房间的气温较高。
23.(2020七上·杭州期末)在探究“比较不同物质吸热的情况”的实验中
⑴实验中应量取质量相等的甲、乙两种液体,分别倒入相同的烧杯中;
⑵用相同的电加热器加热。当它们加热时间相同时,通过比较 来判断吸热能力的强弱;
⑶通过实验,记录数据如表格所示。从开始加热到分别达到42℃,甲、乙液体吸收热量的关系为Q甲 Q乙。
⑷分析实验数据可知 物质的吸热能力强。
【答案】升高的温度;<;甲
【解析】(2)用相同的电加热器加热。当它们加热时间相同时,通过比较升高的温度来判断吸热能力的强弱; (3)根据表格可知,甲升高到42℃用了3min,而乙升高到42℃用了4min,因此吸收的热量Q甲
c乙,即甲的吸热本领大。
24.(2021七上·普陀期末)将一粗细均匀的金属丝在圆柱形杆上紧密排绕n圈,如图所示,线圈总长度L是 cm.则金属丝的直径d= Ln 。测量时,如果第一次n取20圈,第二次n取50圈,比较两次测出的金属丝的直径,第 次测量误差较小
【答案】5.11~5.20;2
【解析】(1)根据图片可知,刻度尺的分度值为0.1cm,那么线圈的总长度为:15.11cm-10.00cm=5.11cm;
(2)如果第一次n取20圈,第二次n取50圈,比较两次测出的金属丝的直径,第2次测量误差较小。
25.(2020七上·浙江期末)科学上,生物的分类有一个统一的规定,即用7个等级将生物逐级分类。
(1).从生物分类的等级看,分类等级越低,所包括的生物共同点越
(2)如图是根据生物的特征进行分类的图示。例如图中A类动物是以卵生为分类依据进行分类的,C类动物是以上 (选填“终生用肺呼吸”或“胎生、哺乳”)为分类依据进行归类。
(3)下列植物中,属于无根、茎、叶分化的藻类的有 (选填序号)
A.青菜B.海带C.马尾松
D.紫菜E.胎生狗脊F.葫芦蘚。
【答案】(1)多(2)胎生、哺乳(3)B;D
【解析】(1)分类等级越低,表明生物间的亲缘关系越近,相似程度越大,共同特征越多。
(2)C类动物(牛马)属于哺乳动物,其生殖特点是 胎生、哺乳 。
(3)藻类植物无根茎叶的分化,海带,紫菜属于藻类。
26.(2022七上·奉化期末)杨梅原产中国浙江余姚,又称圣生梅、白蒂梅、树梅,具有很高的药用和食用价值,在中国华东和湖南、广东、广西、贵州等地区均有分布,
(1)杨梅的果实属于 器官(填“生殖”或“营养”)
(2)成熟的杨梅受伤会流出红色的汁液,这些汁液主要来自于细胞中的 (填结构名称)。
(3)在篮筐底部垫上松软的植物是减少杨梅受伤的常用方法。常用的植物其形态结构如下图所示,该植物有明显的根、茎、叶分化,叶呈星羽状,有些叶片背面长有许多黄褐色小囊。据此判断该植物属于 植物。
【答案】(1)生殖(2)液泡(3)蕨类
【解析】(1)杨梅清甜可口,营养丰富,在生物的结构层次上,杨梅是由子房发育来的,属于果实。杨梅食用的是果实。属于生殖器官。
(2)植物细胞的液泡中,溶解着一些酸甜苦辣的物质及色素,所以吃杨梅时流出的酸甜可口的汁液自于细胞结构中的液泡。
(3)蕨类植物具有根、茎、叶的分化,叶呈羽状,叶片背面长有许多孢子囊,属于孢子繁殖。 据此判断该植物属于蕨类植物。
27.(2020七上·吴兴期末)研究人员在野外高山上发现一块有海洋动物化石的岩石,该岩石的类型是 ,说明很久以前这里曾经是海洋,这是 的有力证据。进一步研究发现,该类动物现还生存于热带印度洋——西太平洋珊瑚礁水域,身体柔软,有贝壳,则该海洋动物属于无脊椎动物中的哪一类? 。
【答案】沉积岩;地壳变动;软体动物
【解析】(1)生物遗体中的有机质被分解殆尽,坚硬的部分如外壳、骨骼、枝叶等与包围在周围的沉积物一起经过石化变成了石头形成化石。因此化石属于沉积岩。
(2)海洋生物化石的存在,证明这里以前是海洋。海洋经过地壳运动形成陆地。因此这是地壳变动的有力证据。
(3)珊瑚礁为许多动植物提供了生活环境,其中包括蠕虫、软体动物、海绵、棘皮动物和甲壳动物,此外珊瑚礁还是大洋带的鱼类的幼鱼生长地。该类生物身体柔软有贝壳,因此是软体动物。
28.模型是联系宏观与微观的桥梁。如图所示是氢分子和氧分子运动的示意图。
(1)从图中模型可以发现分子具有 的共同特性。
(2)综合分析三幅图,可知分子的平均运动速率除了与温度有关,还有与 有关。
(3)举例“温度升高,分子运动速率加快”的生活事例: 。
【答案】(1)分子的质量和体积很小(2)分子一刻不停的在做无规则运动
(3)腌菜时需要几个月的时间才能腌成,而炒菜时一会整锅菜就有咸味了
【解析】(1)从图中模型可以发现分子具有分子的质量和体积很小的共同特性。
(2)根据A、B两图可知,温度相同,但是分子种类不同,则运动速率不同,那么分子的平均运动速率除了与温度有关,还有与分子种类有关。
(3)“温度升高,分子运动速率加快”的生活事例:腌菜时需要几个月的时间才能腌成,而炒菜时一会整锅菜就有咸味了。
三、实验探究题(共4题;共28分)
29.(2019七上·越城期末)探究物质的吸热能力,通常有两种方案:
方案一:取相同质量的两种物质,吸收相等的热量,比较温度的变化。
方案二:取相同质量的两种物质,升高相同的温度,比较吸收的热量。
(1)为便于开展实验探究,热源相同时,我们将方案中的“吸收的热量”转换为“加热的时间”,通过加热时间的长短可知吸收热量的多少。实验室温度计就是应用这种转换思想测量温度的:当温度升高或降低时,温度计中的液体便膨胀或收缩,从温度计中 的变化便可知温度的变化。
(2)下表是小西探究甲、乙两种液体的吸热能力时记录的实验数据。
①分析表中信息,小西采用的是 (选填“方案一”或“方案二”);
②分析表中数据,可得出的结论: ;
③如果甲、乙两种液体都可作为发动机冷却液,从物质吸热能力角度考虑,应选 液体作发动机冷却液。
【答案】(1)液柱高度(2)方案二;甲的吸热能力强;甲
【解析】(1)实验室温度计就是应用这种转换思想测量温度的:当温度升高或降低时,温度计中的液体便膨胀或收缩,从温度计中液柱高度的变化便可知温度的变化。
(2)①根据表格可知,液体的初温和末温都相同,因此两种液体都升高了相同的温度,因此小西采用的是方案二;
②根据表格可知,质量相同的不同液体升高相同的温度,甲的加热时间长,即甲吸收的热量多,那么甲的吸热能力就强;
③如果甲、乙两种液体都可作为发动机冷却液,从物质吸热能力角度考虑,应选甲液体作发动机冷却液。
30.(2021七上·绍兴期中)下图甲为某中学“科技文化节”的纸飞机项目海报。
小明同学用相同的A4纸折叠了不同大小与形状的纸飞机(如图乙),在同一地点,用相同的投掷角度和力度,进行多次实验,测量并计算出平均飞行距离,结果如下表一:
表一:纸飞机平均飞行距离
(1)本实验中,小明研究的问题是 ?
(2)在同一地点,用相同的投掷角度和力度,其目的是 。
(3)根据表一数据,小明想取得最好成绩,应采取哪种折叠方式: 。
【答案】(1)纸飞机飞行距离和纸飞机的大小与形状有什么关系?
(2)排除无关因素的干扰(控制单一变量)(3)大的波浪型飞机
【解析】 (1) 实验中根据表格分析,第一列显示的是纸飞机的大小不同,还选择了不同形状的飞机中翅型、平头型、尖头型、波浪型,故小明研究的问题是纸飞机飞行的距离和纸飞机的大小以及形状有什么关系?
(2)在同一地点,用相同的投掷角度和力度 ,地球对物体都有引力作用,不同的地点是为了避免其它的因素对实验的结果造成干扰,避免实验存在多个变量,使实验不准确;
(3) 根据表格数据可知:大、中、小的飞机中纸飞机飞行的平均距离446cm>334cm>171cm,故选择大飞机飞的远,又有不同形状的飞机中翅型、平头型、尖头型、波浪型纸飞机飞行的平均距离分别是:539cm>446cm>272cm>234cm,故波浪型的飞行距离更远。
31.下列是利用显微镜进行观察的部分实验,请依题意回答问题。
(1)在观察人体口腔上皮细胞时,出现了图一中甲的情况,要将视野中细胞的位置由甲调整成乙,应向 方移动装片。
(2)通过图二的观察我们知道洋葱鳞片叶内表皮细胞比人的口腔上皮细胞多了液泡和 结构。
(3)某生物兴趣小组同学在探究“酒精对水蚤心率是否有影响?”时,他们利用显微镜观察了不同体积分数的酒精中水蚤在10秒内心脏跳动的次数,每组实验都重复做3次,取平均值,并将得到的数据列表如下:
请根据上表的内容回答下列问题:
a.每组实验都重复做3次,取平均值,这样做的目的是为了减少 ,使实验结果更准确。
b.分析表中数据,你得出的结论是:酒精对水蚤的心率 影响。
【答案】(1)下(2)细胞壁(3)实验误差;有
【解析】(1)在显微镜下看到的物像是上下左右均颠倒的物像,所以我们移动玻片标本时,标本移动的方向正好与物像移动的方向相反。如我们向右移动玻片标本,而在显微镜内看到的物像则是向左移动的,所以在观察人体口腔上皮细胞时,出现了图一中甲的情况,要将视野中细胞的位置由甲调整成乙,应向下方移动装片。
(2)洋葱属于植物,植物细胞和人体细胞最大的区别是植物有叶绿体、液泡、细胞壁。
(3)若实验只做一次容易产生误差,有可能其他因素导致产生偶然现象不一定能反映真实情况.多实验几次,然后取平均值,可以减少误差。根据实验数据发现随着酒精体积分数的增加,水蚤心率平均值逐渐下降直到停止。
32.(2021七上·普陀期末)在难以直接拿研究对象做实验时,可以模仿实验的某些条件进行实验,这样的实验称为模拟实验。分析下列模拟实验并回答问题:
(1)如图甲,用松散的泥土堆制一个山谷模型,在坡面上酒较多的水,泥沙将会从B处滑落,并在A处沉积。此现象模拟的地质灾害是 。
(2)将橡皮泥做出图乙模,利用塑料杯、针筒、勺子、搅拌棍、小苏打粉以及柠檬酸等材料可以模拟 。
(3)在图丙实验中发现:蜡烛加热区的水流上升,两块海绵向左、右两侧运动。该实验模拟的是板块运动,其原理可以支持__________(填字母)。
A.大陆漂移说B.海底扩张说C.板块构造学说
【答案】(1)泥石流(2)火山喷发(3)B;C
【解析】(1)地质灾害有地震,火山,泥石流等,图甲中模拟土质山谷,坡面上洒落较多的水,泥沙滑落,属于泥石流;
(2)图乙中小苏打粉和柠檬酸会发生剧烈的反应,模拟火山喷发;
(3)蜡烛加热区的水流上升,两块海绵向左、右两侧运动,模拟板块张裂,可以说明地壳张裂的产生,支持海底扩张和板块构造学说。
四、解答题(共3题;共20分)
33.(2020七上·秀洲月考)如图所示,用刻度尺测出瓶底直径为 D,瓶口朝上倒入一部分水,测出水面高度为 L1,然后再堵住瓶口,将酒瓶倒置测出水面离瓶底高度为 L2,则可得出瓶的容积 V 约为多少?
【答案】πD2(L1+L2)4
【解析】甲图中水的体积为:V水=Sh水=πD22L1;
乙图中空白部分的体积:V空=Sh空=πD22L2;
那么瓶子容积为:V=V水+V空=πD22L1+πD22L2= πD2(L1+L2)4。
34.(2020七上·临海期末)在出版行业,通常用“克重”来描述纸张性能。比如,某A4纸的包装上印有克重为70g/m2,即1m2的A4纸质量为70g,故“克重”又叫作物质的“面密度”。
(1)复印店里有两种A4纸,包装上分别印有80g/m2和70g/m2。前者纸张性能优于后者的原因可能是 。
(2)为了比较两种纸的密度大小,他想用刻度尺测出一张A4纸的厚度,下列方法中比较简单、准确的是 。
A.先测出100张纸的厚度,再除以100
B.把1张纸用刻度尺仔细测量10次,然后计算平均值
C.先测出100张纸的厚度,再测出101张纸的总厚度,求其差
(3)用正确的方法测出一张克重为80g/m2的A4纸厚度为100μm(1m=1000mm,1mm=1000μm),则该种A4纸的密度为多少?
【答案】(1)厚度大或密度大或面密度大(合理即可)(2)A
(3)解:L=100μm=1×10-4m
V=L×S=1×10-4m×1m2=1×10-4m3=100cm3
ρ=m/V=80g/100cm3=0.8g/cm3
答:该种A4纸的密度为0.8g/cm3
【解析】(1)复印店里有两种A4纸,包装上分别印有80g/m2和70g/m2。前者纸张性能优于后者的原因可能是:厚度大或密度大或面密度大。
(2)了比较两种纸的密度大小,他想用刻度尺测出一张A4纸的厚度,下列方法中比较简单、准确的是:先测出100张纸的厚度,再除以100,故选A。
(3)纸的厚度L=100μm=1×10-4m;
纸的体积V=L×S=1×10-4m×1m2=1×10-4m3=100cm3;
纸的密度ρ=m/V=80g/100cm3=0.8g/cm3。
35.(2020七上·江干期末) 2022年亚运会在杭州举行,亚运场馆正在有序的施工建设。为节能减排,建筑上普遍采用空心砖替代实心砖。如图所示,质量为3.96千克的某空心砖,规格如图所示,砖的实心部分占总体积的3/5。求:
(1)该砖块材料的实心部分体积。
(2)该砖块材料的密度。
(3)生产每块空心砖比同规格的实心砖可节省材料多少千克?
【答案】(1)该砖块材料的体积是:20cm×10cm×15cm=3000cm3。实心部分的体积为:3000cm3×3/5=1800cm3;
(2)已知砖块的质量为3.96kg,材料的体积为1800cm3,根据公式ρ=mV=3.96×103g1800cm3=2.2g/cm3;
(3)做成实心砖时需要材料的质量为:2.2g/cm3×3000cm3=6.60kg。所以生产每块空心砖比同规格的实心砖可节省材料的质量为:6.60kg-3.96kg=2.64kg。
【解析】1、根据图中砖块的长、宽、高计算出砖块的体积,根据题中信息实心部分占总体积的3/5可计算出实心部分的体积;
2、根据密度计算公式:ρ=mV,可求出砖块的密度;
3、利用公式m=ρV计算出实心砖块的体积,减去空心砖的质量即是节省的材时间
各观察时间段离开蚁窝的蚂蚁数目
6:00
8:00
10:00
12:00
14:00
16:00
18:00
第一天
8
27
98
101
104
66
4
第二天
1
4
17
21
27
15
2
第三天
9
26
110
118
107
60
7
甲
类别
动物名称
1
燕子、青蛙、野兔、鱼
2
蜜蜂、蚯蚓、蜘蛛
乙
类别
动物名称
1
燕子、野兔
2
蜜蜂、青蛙、蚯蚓、蜘蛛、鱼
加热时间/min
0
1
2
3
4
甲的温度/℃
30
34
38
42
46
乙的温度/℃
10
18
26
34
42
液体名称
液体质量m/g
液体初温t1/℃
液体末温t2/℃
加热时间t/min
液体吸热情况“多”或“少”
甲
10
30
40
6
多
乙
10
30
40
3
少
纸飞机大小
纸飞机飞行距离平均值《厘米)
中翅型
平头型
尖头型
波浪型
大
446
272
234
539
中
334
175
201
372
小
171
146
176
188
实验组别
A组
B组
C组
D组
E组
酒精体积分数
清水
5%酒精
10%酒精
15%酒精
20%酒精
心率平均值(次/10秒)
33
24
21
17
0
专题12 期末考试模拟测试(一)-2023-2024学年七年级科学上学期期末高效复习(浙教版): 这是一份专题12 期末考试模拟测试(一)-2023-2024学年七年级科学上学期期末高效复习(浙教版),文件包含专题12期末考试模拟测试一-七年级科学上学期期末培优冲刺浙教版原卷版docx、专题12期末考试模拟测试一-七年级科学上学期期末培优冲刺浙教版解析版docx等2份试卷配套教学资源,其中试卷共31页, 欢迎下载使用。
专题11 必考解答题-2023-2024学年七年级科学上学期期末高效复习(浙教版): 这是一份专题11 必考解答题-2023-2024学年七年级科学上学期期末高效复习(浙教版),文件包含专题11必考解答题-七年级科学上学期期末培优冲刺浙教版原卷版docx、专题11必考解答题-七年级科学上学期期末培优冲刺浙教版解析版docx等2份试卷配套教学资源,其中试卷共29页, 欢迎下载使用。
专题09 必考填空题-2023-2024学年七年级科学上学期期末高效复习(浙教版): 这是一份专题09 必考填空题-2023-2024学年七年级科学上学期期末高效复习(浙教版),文件包含专题09必考填空题-七年级科学上学期期末培优冲刺浙教版原卷版docx、专题09必考填空题-七年级科学上学期期末培优冲刺浙教版解析版docx等2份试卷配套教学资源,其中试卷共42页, 欢迎下载使用。

