安徽省江淮名校2023-2024学年高二上学期12月月考生物试题
展开考生注意:
1.本试卷分选择题和非选择题两部分。满分100分,考试时间75分钟。
2.答题前,考生务必用直径0.5 毫米黑色墨水签字笔将密封线内项目填写清楚。
3.考生作答时,请将答案答在答题卡上。选择题每小题选出答案后,用2B铅笔把答题卡上对应题目的答案标号涂黑;非选择题请用直径0.5毫米黑色墨水签字笔在答题卡上各题的答题区域内作答,超出答题区域书写的答案无效,在试题卷、草稿纸上作答无效。
4.本卷命题范围:人教版选择性必修1。
一、选择题:本题共 15小题,每小题3分,共 45分。每小题只有一个选项符合题目要求。
1.脑脊液向脑细胞供应营养物质,运走脑细胞的代谢产物,调节着中枢神经系统的酸碱平衡。下列相关叙述错误的是
A.脑脊液中含有氨基酸、血红蛋白和激素等多种物质
B.脑脊液中 CO₂浓度小于其内生活的细胞中CO₂的浓度
C.脑脊液 pH 的维持与其所含有的 HCO₃-、H₂PO₄-等离子有关
D.血压高导致的脑血管破裂,会使脑脊液增加从而引发脑水肿
2.下列是有关唾液分泌的三种现象:①进食时,食物对舌、口腔和咽部黏膜的刺激可引起唾液分泌;②进食前,食物的形状、颜色和气味可引起明显的唾液分泌;③有时候,当人们听到一些食物的名称即引起明显的唾液分泌。下列相关叙述错误的是
A.现象①为非条件反射,是与生俱来的
B.现象①和②引起唾液分泌的反射弧完全相同
C.现象③条件反射的建立和消退都需大脑皮层参与
D.三种现象都需要经过完整的反射弧才能完成
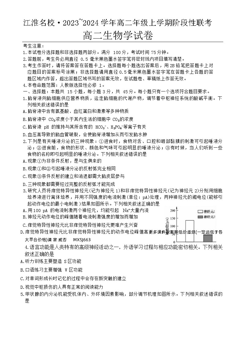
3.研究人员将痒觉特异性神经元(记为神经元1)和非痒觉特异性神经元(记为神经元2)分别用细胞培养液进行离体培养,并用不同强度的电流刺激(单位:pA)处理,两种神经元的阈电位(能够引起动作电位的最小电刺激)结果如图所示。下列相关叙述正确的是
A.用100 pA 的电流刺激两个神经元,均能引起 Na+大量内流
B.神经元动作电位的峰值随着电流刺激强度的增加而增加
C.痒觉特异性神经元比非痒觉特异性神经元更难产生兴奋
D.痒觉特异性神经元比非痒觉特异性神经元的动作电位峰值高更多课件教案等低价滋源(一定远低于各大平台价格)请 家 威杏 MXSJ663 4.语言功能是人类特有的高级神经活动之一,外语学习过程与相应功能密切相关。下列相关叙述正确的是
A.听力训练主要塑造S区功能
B.口语练习主要增强 V区功能
C.对单词形成长时记忆的过程中会存在新突触的建立
D.视觉中枢损伤的人具有正常的阅读能力
5.甲状腺的内分泌机能受机体内、外环境因素影响,部分调节机理如图所示。下列相关叙述错误的是
A.图中的外部环境因素包括寒冷刺激,神经中枢为下丘脑
B.甲状腺激素含量过高抑制下丘脑和垂体相关活动的过程属于负反馈调节
C.若某人长期碘摄入过多可能会患甲亢,其体内代谢速率可能上升
D.甲状腺细胞膜上存在促甲状腺激素释放激素的受体,并接受其调控
6.“热射病”即重症中暑,因高温引起的人体体温调节功能失调,体内热量过度积蓄,从而引发神经器官受损,出现高热、汗液分泌逐渐减少、血压升高、呼吸衰竭、体温达到40℃以上等症状,如得不到及时妥善的救治,死亡率高达40%至50%。下列相关叙述错误的是
A.患者神经系统可能受到不可逆损伤并留下后遗症
B.患者体温上升到40℃的过程中,产热量大于散热量
C.患者体内温度过高,使酶活性增强从而加快机体代谢
D.患者汗液分泌减少可能与皮肤血管收缩有关,并出现血液循环障碍
7.某实验小组设计实验探究不同因素对家兔尿量的影响,将三组体重等生理状况相同的健康家兔麻醉后固定于手术台上,A组注射一定量的生理盐水,B、C组用等量的抗利尿激素或利尿剂处理。先记录一定时间内各组家兔的正常尿量,再静脉输液给药后,记录一定时间内各组家兔的尿量(一段时间内平均每分钟的滴数),结果如图所示。下列相关叙述错误的是
A. A 组注射生理盐水后,家兔体内抗利尿激素分泌可能减少
B.据图分析可知,B组给家兔注射了一定浓度的利尿剂
C.注射抗利尿激素一段时间后,家兔内环境渗透压会下降
D.若再设置一组为给家兔注射一定浓度的醛固酮,则家兔尿液渗透压会上升8.分析以下资料:①高温环境下,鸡会产生热应激反应,热应激反应不仅会使鸡的新陈代谢和生理机能改变,还会致其生长发育缓慢,产蛋率下降。②研究发现,前列腺素 E2(一种激素)是一种非常重要的炎性介质和致痛物质,可激活外周痛觉感受器产生疼痛信号,实验证明前列腺素 E2与发热密切相关。下列相关叙述错误的是
A.高温环境下鸡生长缓慢可能是热应激反应促进生长激素的分泌
B.高温条件下,鸡体内存在兴奋性神经递质的释放,以维持体温相对稳定
C.前列腺素 E2与甲状腺激素在调节体温方面具有协同作用
D.资料②说明内分泌腺分泌的激素可以影响神经系统的功能
9.安徽省疾控中心提醒:近日出现了几例传染性单核细胞增多症。传染性单核细胞增多症主要是由 EB病毒感染引起的急性自限性传染病。典型临床表现与“感冒”相似,主要为发热、咽峡炎和淋巴结肿大,EB病毒进入体内后的部分免疫过程如图所示,字母表示相关细胞或物质。下列相关叙述正确的是
A.抗原呈递细胞G与细胞A密切接触是激活细胞A的信号之一
B.细胞D和细胞F 属于同种细胞,对EB病毒的识别具有特异性
C.免疫细胞对EB病毒的清除过程中可能会出现炎症反应,导致淋巴结肿大
D.若康复者一段时间后再次感染 EB病毒,不会再出现发热等症状
10.生漆是从漆树上采割的一种乳白色纯天然液体涂料,具有耐腐蚀、耐磨、耐酸等特性,是军工、工业等的优质涂料。但生漆会使人产生不同程度的过敏症状,严重者皮肤局部呈现水痘大小的水疱。下列相关叙述正确的是
A.过敏者第一次接触生漆时,体内不会发生免疫反应
B.过敏者接触生漆后,体内抗体会攻击肥大细胞从而出现过敏症状
C.出现水疱可能是因为过敏反应使血管壁通透性减弱造成的
D.可以通过使用抑制组胺释放类药物来减缓过敏症状的发生
11.主要组织相容性复合体(MHC-Ⅱ)是决定免疫系统识别自己,排除非己的一种糖蛋白分子,细胞毒性 T细胞依靠MHC(相当于人类的 HLA)识别靶细胞。实验以 SD大鼠为供体,Wster大鼠为受体建立高危角膜移植动物模型。将实验大鼠随机均分为实验组和对照组,实验组大鼠术后第一天起用 TGF-β1滴眼剂滴眼3次/天,连续使用14天;对照组用生理盐水进行相同处理,实验结果如图所示。药物环孢霉素 A 是一种免疫抑制剂,免疫抑制剂能使 T细胞的增殖受阻。下列相关叙述正确的是
A.器官移植中的免疫排斥反应主要与抗体发挥作用有关
B.供体大鼠与受体大鼠的 MHC 完全一致才能进行角膜移植手术
C. TGF-β1可能抑制了 MHC-Ⅱ的表达从而延长角膜移植片的存活时间
D.与环孢霉素A 相比,TGF-β1能降低机体的免疫排斥和对其他抗原的免疫能力
12.关于植物生长素的两组实例:a组:以绿色向日葵为材料,当其发生向光弯曲生长时,检测发现生长素在伸长区两侧(向光侧与背光侧)的含量基本相同;b组:给多种植物施加放射性标记的生长素,检测到生长素在向光侧的分布低于背光侧,无光照情况下两侧生长素含量基本相同。下列相关叙述正确的是
A. a组结果说明生长素与植物的生长发育无关
B. b组结果说明生长素可以在单侧光照射下发生非极性运输
C.绿色向日葵发生弯曲生长的原因可能是弯曲两侧生长不同步
D.植物体内的细胞都能合成生长素,但主要分布于生长旺盛部位
13.植物的性别分化受植物激素的调节,用不同浓度的赤霉素和生长素分别处理某植物,实验结果如表所示。下列相关叙述正确的是
A.该实验的自变量为植物激素种类,因变量为雌雄比例
B.赤霉素和生长素都是调节植物生长发育的信息分子
C.生长素对该植物雌雄比例的影响小于赤霉素的影响
D.诱导产生生长素受体缺失突变体有利于该植物开花结果
14.下列关于植物生长调节剂的叙述,错误的是
A.在植物体内存在植物生长调节剂的相应受体
B.对苹果树喷施一定浓度的2,4-D溶液可解除其顶端优势
C.矮壮素可能是通过抑制植物细胞的伸长从而抑制植株长高
D.植物生长调节剂具有容易合成、原料广泛、效果稳定等优点
15.下列有关环境因素和植物激素调节植物生命活动的叙述,错误的是
A.植物叶绿素的合成一般需要光刺激
B.年轮的形成主要与温度影响细胞周期的长短有关
C.在不同种植物的相同生长发育阶段所含植物激素的种类和含量都相同
D.植物体内的平衡石细胞中的“淀粉体”沿重力方向沉降,引起信号改变,发生弯曲生长二、非选择题:本题共5小题,共55分。
16.(11分)内环境稳态是人体进行正常生命活动的必要条件。图1是内环境组分X、Y、Z之间的关系,图2是肝脏组织部分结构示意图,数字表示内环境成分或细胞,箭头表示血液流动方向。回答下列问题:
(1)图1中X、Y、Z在组成成分上最主要的区别是 ,内环境中的水和无机盐需要通过 排出体外。
(2)图1中的 Z对应图2中的 (填数字),图2中A端与B端相比,O₂含量较高的是 ,原因是 。
(3)进行静脉注射时,通常需要将药物先溶解在生理盐水中,从内环境的角度分析,原因是 ;若某肺炎患者呼吸不畅,会导致内环境pH下降,原因是 (答 点)。
17.(12分)某实验小组利用蛙的坐骨神经—腓肠肌为实验材料,探究兴奋的产生和传导过程。如图所示,M、N为刺激位点,电表两端的电极连接在坐骨神经膜内侧。回答下列问题:
(1)神经纤维和腓肠肌接头处属于一种特殊的 结构,处于静息状态时,该神经纤维膜两侧电位表现为 ,若想用图示电表测量静息电位的大小,应如何操作 。
(2)若刺激图中 M点,电表指针偏转的具体方向为 ;刺激 N点,电表指针偏转情况为 ,原因是 。
(3)若某同学不改变图示装置,欲探究兴奋在神经纤维上是单向传导还是双向传导,其具体实验思路为: ;预测实验结果及结论: 。
18.(11分)人体内的血糖浓度总是维持在一定的水平。如图1为进食后机体内维持血糖平衡的部分过程,GIP是K细胞分泌的一种多肽。回答下列问题:
(1)激素 A 是 ,1型糖尿病患者通常需要 (填“口服”或“注射”)激素 A 进行治疗。若激素 A 分泌过多,导致血糖浓度较低,会促进 的分泌,以维持血糖平衡。此外,能升高血糖的激素还有 (答两点)。(2)K细胞分泌的GIP的作用是 。
(3)长期处于焦虑等应激状态,会引起人体内激素 A的生物学效应下降,这种生理现象称为激素 A 抵抗。图2 是激素 A 抵抗与2 型糖尿病形成关系图。
①2型糖尿病患者激素 A 抵抗 (填“上升”或“下降”),出现该现象的原因可能是 (答一点)。
②分析图2,长期处于应激状态下,易发生2型糖尿病的原因可能是 。
19.(11分)高血压是我国患病人数最多的慢性病之一,并趋向年轻化。2023年,我国高血压患者人数约2.7亿人,18岁及以上居民高血压患病率为25.2%。如图为高血压患者体内可能出现的部分生理过程。 回答下列问题:
(1)机体对自身抗原产生了免疫反应,属于 病,可能是免疫 功能异常导致。
(2)图中细胞甲是 ,其主要作用是 ,细胞丙会攻击血管细胞,该过程为 (填“体液免疫”或“细胞免疫”)。细胞乙也能够识别出抗原,其原因是 。
(3)医生建议高血压患者尽量不参加惊险、刺激和强度过大的运动,据图分析其原因是参加这类运动会加速 ,血管收缩功能异常,从而使高血压症状加重;该过程属于 (填“正”或“负”)反馈。
(4)研究发现血脂升高是血管硬化的主要病因,为预防青少年患高血压,在饮食上应注意 。
20.(10分)研究人员测定了拟南芥的野生型和光受体缺失突变体中脱落酸含量相对值以及脱落酸浓度对萌发率的影响,结果如图1、2所示。回答下列问题:
(1)光敏色素在拟南芥细胞中的 (填细胞器)上合成。光敏色素并非直接参与植物的生长发育,而是通过影响 ,从而调节植物的生命活动。野生型拟南芥植物捕获光的用途有 (答两点)。
(2)分析图1可知,光照对拟南芥的影响是 ;分析图2可知,脱落 酸的作用是 。
(3)光敏色素在植物体内有两种存在形式——生理失活型(Pr)和生理激活型(Pfr)。当 Pr吸收红光后会转变为 Pfr,而 Pfr吸收远红光后会逆转为 Pr,且Pfr能够降低莴苣种子对脱落酸的敏感性。若要存储拟南芥种子则需用 照射处理;若要种植拟南芥种子则需用 照射处理。
对照
赤霉素
生长素
浓度(mg/L)
0
50
100
200
30
60
120
雌雄比例(♀:♂)
1.02
0.98
0.73
0.59
1.21
1.59
1.19
安徽省江淮名校2023-2024学年高二上学期12月月考生物试题(Word版附解析): 这是一份安徽省江淮名校2023-2024学年高二上学期12月月考生物试题(Word版附解析),共18页。试卷主要包含了本试卷分选择题和非选择题两部分,答题前,考生务必用直径0,本卷命题范围, 分析以下资料, 安徽省疾控中心提醒等内容,欢迎下载使用。
2024安徽省江淮名校高二上学期12月联考生物试题含解析: 这是一份2024安徽省江淮名校高二上学期12月联考生物试题含解析,文件包含安徽省江淮名校2023-2024学年高二12月月考生物试题原卷版docx、安徽省江淮名校2023-2024学年高二12月月考生物试题含解析docx等2份试卷配套教学资源,其中试卷共26页, 欢迎下载使用。
2024安徽省江淮名校高二上学期12月月考试题生物PDF版含答案: 这是一份2024安徽省江淮名校高二上学期12月月考试题生物PDF版含答案,共5页。

