27,安徽省蚌埠市怀远县怀远禹泽、固镇汉兴学校2023-2024学年高二上学期第三次月考生物试题
展开
这是一份27,安徽省蚌埠市怀远县怀远禹泽、固镇汉兴学校2023-2024学年高二上学期第三次月考生物试题,共7页。试卷主要包含了单项选择题,填空题等内容,欢迎下载使用。
满分:100 考试时间:75分钟
一、单项选择题(每题2分,共50分)
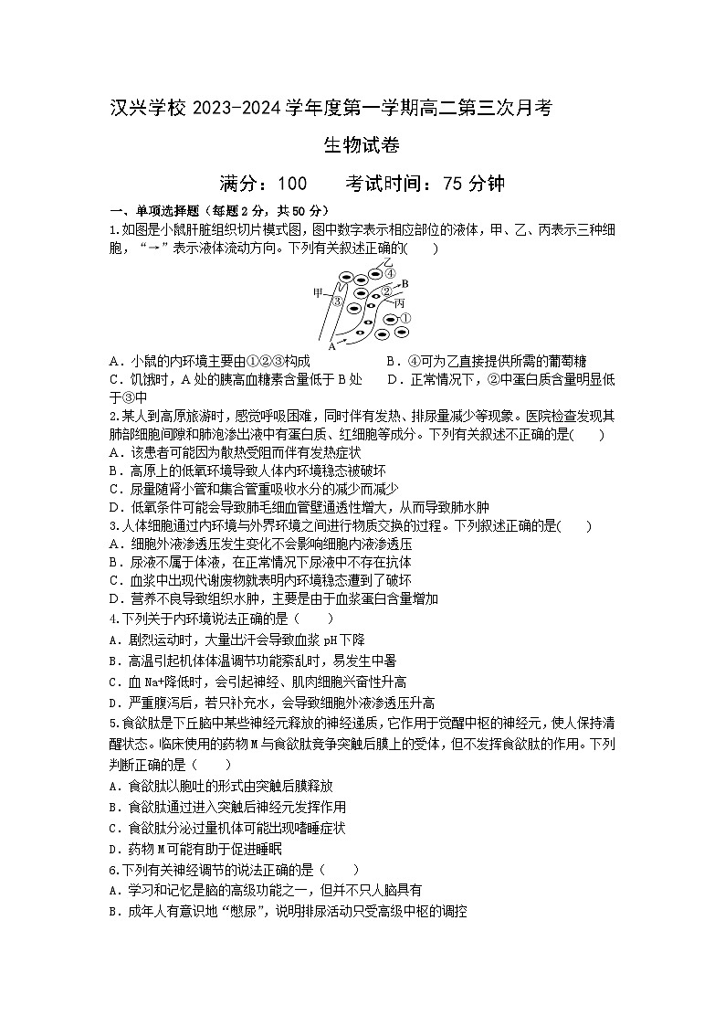
1.如图是小鼠肝脏组织切片模式图,图中数字表示相应部位的液体,甲、乙、丙表示三种细胞,“→”表示液体流动方向。下列有关叙述正确的( )
A.小鼠的内环境主要由①②③构成 B.④可为乙直接提供所需的葡萄糖
C.饥饿时,A处的胰高血糖素含量低于B处 D.正常情况下,②中蛋白质含量明显低于③中
2.某人到高原旅游时,感觉呼吸困难,同时伴有发热、排尿量减少等现象。医院检查发现其肺部细胞间隙和肺泡渗出液中有蛋白质、红细胞等成分。下列有关叙述不正确的是( )
A.该患者可能因为散热受阻而伴有发热症状
B.高原上的低氧环境导致人体内环境稳态被破坏
C.尿量随肾小管和集合管重吸收水分的减少而减少
D.低氧条件可能会导致肺毛细血管壁通透性增大,从而导致肺水肿
3.人体细胞通过内环境与外界环境之间进行物质交换的过程。下列叙述正确的是( )
A.细胞外液渗透压发生变化不会影响细胞内液渗透压
B.尿液不属于体液,在正常情况下尿液中不存在抗体
C.血浆中出现代谢废物就表明内环境稳态遭到了破坏
D.营养不良导致组织水肿,主要是由于血浆蛋白含量增加
4.下列关于内环境说法正确的是( )
A.剧烈运动时,大量出汗会导致血浆pH下降
B.高温引起机体体温调节功能紊乱时,易发生中暑
C.血Na+降低时,会引起神经、肌肉细胞兴奋性升高
D.严重腹泻后,若只补充水,会导致细胞外液渗透压升高
5.食欲肽是下丘脑中某些神经元释放的神经递质,它作用于觉醒中枢的神经元,使人保持清醒状态。临床使用的药物M与食欲肽竞争突触后膜上的受体,但不发挥食欲肽的作用。下列判断正确的是( )
A.食欲肽以胞吐的形式由突触后膜释放
B.食欲肽通过进入突触后神经元发挥作用
C.食欲肽分泌过量机体可能出现嗜睡症状
D.药物M可能有助于促进睡眠
6.下列有关神经调节的说法正确的是( )
A.学习和记忆是脑的高级功能之一,但并不只人脑具有
B.成年人有意识地“憋尿”,说明排尿活动只受高级中枢的调控
C.脑干中有许多维持生命活动必要的中枢,还与生物节律的控制有关
D.长时记忆可能与神经元之间即时的信息交流有关
7.下列关于消化道神经支配的叙述,错误的是( )
A.支配消化道的神经属于外周神经系统
B.交感神经活动占据优势时促进消化道的各种活动
C.消化道接受交感神经和副交感神经的双重支配
D.支配消化道的交感神经和副交感神经作用相反
8.神经系统的功能与组成它的细胞的特点是密切相关的。下列关于组成神经系统的细胞的叙述,正确的是( )
A.神经元轴突外大都套有一层髓鞘,它们构成一条神经
B.所有神经元都是由多个树突、一个细胞体和一条轴突组成
C.神经胶质细胞的数量远少于神经元,广泛分布在神经元之间
D.神经胶质细胞具有支持、保护、营养和修复神经元等多种功能
9.下列有关促胰液素发现史的叙述,不正确的是( )
A.斯他林和贝利斯在沃泰默研究的基础上,勇于向权威观点挑战,大胆质疑、探索与创新是成功的关键
B.促胰液素是人们发现的第一种激素,是由胰腺分泌的
C.沃泰默实验中存在排除盐酸作用于胰腺分泌胰液的对照组
D.刮下小肠黏膜并制成提取液可有效排除神经调节的干扰
10.血浆的理化特性相对恒定是内环境稳态的首要表现。下列关于血浆的叙述,错误的是( )
A.血浆渗透压大小主要与无机盐和蛋白质含量有关
B.促甲状腺激素通过血浆定向运输到甲状腺发挥作用
C.血浆中的许多物质会透过毛细血管壁进入组织液
D.葡萄糖、纤维蛋白原、尿素都可以在血浆中存在
11.膝跳反射是一种简单反射,其反射弧为二元反射弧。下列叙述错误的是( )
A.感受器将刺激转换成神经冲动并沿神经纤维单向传导
B.神经肌肉接点的神经冲动传递伴随信号形式的转换
C.突触后膜兴奋是由于钠离子内流引起的膜电位的改变
D.抑制突触间隙中神经递质分解的药物可抑制膝跳反射
12.如图表示人的反射弧模式图,3表示脊髓的神经中枢,箭头表示受到刺激产生兴奋的传导方向。下列叙述正确的是( )
A.人体的反射弧至少由3个以上的神经元组成
B.刺激④既可以引起⑤的活动,也可以导致a处的兴奋
C.生活在刺激丰富环境中的人突触数目将增加
D.箭头指示兴奋的传导方向实际上是细胞膜外局部电流的方向
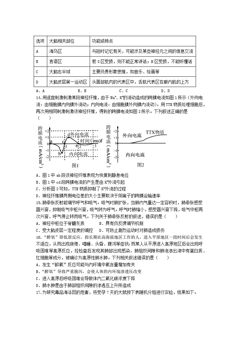
13.下列有关人脑的高级功能叙述错误的是( )
A.AB.BC.CD.D
14.用适宜刺激刺激某段神经纤维,由于Na+、K+的流动造成的跨膜电流如图1所示(外向电流:由细胞膜内向膜外流动;内向电流:由细胞膜外向膜内流动)。用TTX物质处理细胞后,再次用相同刺激刺激该神经纤维,得到的跨膜电流如图2所示。下列叙述正确的是( )
A.图1中ab段该神经纤维表现为恢复到静息电位
B.图1中cd段跨膜电流的产生是由K+外流引起
C.分析图2可知,TTX物质抑制了K+外流的过程
D.神经纤维膜两侧电位差的大小主要取决于阳离子的跨膜运输速率
15.肺牵张反射能调节呼气和吸气。吸气时肺扩张,当肺内气量达一定容积时,肺牵张感受器兴奋,抑制吸气中枢兴奋,吸气转为呼气。呼气时肺缩小,感受器兴奋下降,吸气中枢再次兴奋,呼气停止转而吸气。下列关于肺牵张反射的叙述,错误的是( )
A.神经中枢位于脊髓灰质 B.具有负反馈调节机制
C.受大脑皮层一定程度的调控 D.可防止剧烈运动时对肺造成损伤
16.“醉氧”即低原反应,指长期在高海拔地区工作的人,进入平原地区一段时间后会发生不适应,从而出现疲倦、嗜睡、头昏、腹泻等症状;而某人从平原进入高原地区后会出现呼吸困难等高原反应,经检查后发现其肺部出现感染,肺组织间隙和肺泡渗出液中有蛋白质、红细胞等成分,被确诊为高原性肺水肿。下列相关叙述错误的是( )
A.发生“醉氧”反应可能与内环境中氧含量增加有关
B.“醉氧”导致严重腹泻,会使人体的内环境渗透压改变
C.进入高原后呼吸困难会导致体内二氧化碳浓度下降
D.肺水肿是由于肺部组织间隙的渗透压上升所造成
17.为研究毒品海洛因的危害,将受孕7天的大鼠按下表随机分组进行实验,结果如下。
以下分析不合理的是( )
A.低剂量海洛因即可严重影响胚胎的正常发育
B.海洛因促进Bax含量提高会导致脑细胞凋亡
C.对照组胚胎的发育过程中不会出现细胞凋亡
D.结果提示孕妇吸毒有造成子女智力障碍的风险
18.反射弧是神经调节的结构基础,下列关于反射弧的组成和功能的叙述,正确的是( )
A.感受器都位于皮肤表面,机体内不存在
B.神经节位于传出神经上,与效应器相连
C.只要受到刺激,机体就会发生反射活动
D.分别刺激神经中枢与感受器可能会产生相同的效应
19.如图为性激素分泌的调节示意图,其中X、Y、Z表示相应的内分泌器官或内分泌腺,①~③表示相应的激素。下列相关叙述正确的是( )
A.图中X表示下丘脑,激素③也可以直接作用于腺体Z
B.激素②作用于X和Y的过程体现了反馈调节机制
C.若血液中的激素①水平降低不会影响激素③的分泌
D.若切除小鼠体内的腺体Z,将导致三种激素含量均下降
20.缺血性脑卒中是因脑部血管阻塞而引起的脑部损伤,可发生在脑的不同区域。若缺血性脑卒中患者无其他疾病或损伤,下列说法错误的是( )
A.损伤发生在大脑皮层S区时,患者不能发出声音
B.损伤发生在下丘脑时,患者可能出现生物节律失调
C.损伤导致上肢不能运动时,患者的缩手反射仍可发生
D.损伤发生在大脑时,患者可能会出现排尿不完全
21.下列关于免疫系统的组成与功能,叙述正确的是( )
A.脾脏是体内免疫细胞生成、成熟和集中分布的场所之一
B.免疫细胞来自骨髓中的造血干细胞,包括巨噬细胞、淋巴细胞等
C.抗体、溶菌酶、细胞因子等均是免疫细胞产生的、发挥免疫作用的物质
D.若机体免疫系统的自稳功能异常,则机体会有肿瘤发生或持续的病毒感染
22.流行性脑脊髓膜炎简称流脑,属于呼吸道传染病,是由脑膜炎双球菌感染引起的化脓性脑膜炎。儿童是主要感染对象,部分青少年亦可感染发病,该病可通过接种流脑疫苗来进行预防。下列说法正确的是( )
A.接种的流脑疫苗可以直接杀死脑膜炎双球菌
B.对脑膜炎双球菌的免疫过程只包括体液免疫和细胞免疫
C.如果人体内存留的脑膜炎双球菌抗体攻击人体中正常细胞导致患病,这类疾病属于自身免疫病
D.呼吸道黏膜分泌的能杀灭脑膜炎双球菌的溶菌酶属于第二道防线
23.某病毒结构由外部囊膜和内部核心组成,囊膜上有病毒编码的多种蛋白质。下列有关该病毒侵入人体后的说法,正确的是( )
A.病毒侵入人体后经吞噬细胞摄取和处理,暴露出病毒所特有的抗原
B.细胞毒性T细胞与被病毒侵染的细胞密切接触,能使病毒裂解死亡
C.浆细胞可特异性识别病毒编码的多种蛋白质,并产生相应的抗体
D.记忆B细胞可与再次入侵的同种病毒相结合,从而抑制病原体繁殖
24.辅助性T细胞(Th)在体液免疫和细胞免疫反应过程中,起着重要的中心调控作用。激活的Th能够分泌多种细胞因子,有的细胞因子可以启动细胞免疫,有的可以促进B细胞的增殖与抗体的生成。下列相关叙述不正确的是( )
A.Th能够将细胞免疫和体液免疫紧密地联系在一起
B.Th被激活后分泌细胞因子调控体液免疫和细胞免疫
C.Th分泌的细胞因子是免疫系统组成中的免疫活性物质
D.Th和吞噬细胞的功能是相同的,具有识别、吞噬病原体的作用
25.下图是人体对某病毒的部分免疫过程示意图,Ⅰ~Ⅶ表示不同种类的细胞,Th细胞(辅助性T细胞)是T细胞的一种,a~g代表不同物质。下列有关叙述不正确的是( )
A.图中细胞Ⅱ、Ⅲ、Ⅳ、Ⅴ、Ⅵ、Ⅶ均能特异性识别抗原
B.再次接触同种抗原时,图中细胞Ⅳ和Ⅵ能迅速增殖分化
C.图中的免疫活性物质有细胞因子d、e、f和抗体g
D.病毒侵染人体后,机体的体液免疫和细胞免疫均会发挥作用
二、填空题(每空2分,共50分)
26.(每空2分,共10分)
下图是人体内环境示意图,请根据图回答以下问题:
(1)指出图中所指部位的体液名称:①表示 ; ②表示 ;
(2) 以上②、 ③、 ④中 (填序号)具有较多的蛋白质; ③的渗透压的大小主要与 、 有关。
(14分,每空2分)
排便反射是一种复杂的反射活动,如图所示。平时人的直肠里通常没有粪便,一旦粪便从结肠被推送到了直肠,就会使直肠中的压力升高,引起脊髓初级排便中枢兴奋。若条件允许,排便就会发生。回答下列问题:
(1)腹下神经属于该反射弧的 ,研究发现结肠中粪便积累不能发生排便反射,推测原因可能是 。
(2)便意通常在 中产生,过程a体现了 ;若某人的过程a受到损伤, (能/不能)产生便意, (能/不能)控制排便。
(3)安静状态下, 神经占优势,促进排便。
28.(每空2分,共10分,)
瘦素(Leptin)是脂肪细胞分泌的一种蛋白质类激素,能减少体内脂肪积累。当健康者外周脂肪增多时,瘦素分泌增多并通过如图所示的途径参与脂代谢的调节。
(1)瘦素作为一种激素,其通过 进行运输,其靶器官是 。
(2)由图可知,肾上腺分泌的激素X促进了脂肪细胞内的 (选填“过程①”或“过程②”)。
(3)研究发现:胰岛素会促进瘦素的分泌,而瘦素可以抑制胰岛素分泌;肥胖者体内组织细胞对胰岛素的敏感性下降,易引发2型糖尿病。请据此并结合图中信息完成下列流程图以阐明个体对瘦素不敏感易引发2型糖尿病的机理。
个体对瘦素不敏感→下丘脑对胰岛B细胞的 作用减弱→激素Y浓度升高→促进脂肪合成,引发肥胖→ →胰岛素作用效果下降→血糖升高→引发2型糖尿病。
(每空2分,共16分)
免疫系统由 、 、 。
免疫系统的三大基本功能 为 、 和 。
特异性免疫包括 免疫和 免疫。
选项
大脑相关部位
功能或特点
A
海马区
与短时记忆有关,可能涉及某些神经元之间的信息交流
B
言语区
若S区受损,则不能正常讲话;H区受损,不能听懂话
C
大脑右半球
主要负责形象思维,如音乐、绘画等
D
大脑皮层第一运动区
头面部肌肉的代表区中,舌肌代表区在眼内肌的上方
处理
检测项目
对照组
连续9天给予海洛因
低剂量组
中剂量组
高剂量组
活胚胎数/胚胎总数(%)
100
76
65
55
脑畸形胚胎数/活胚胎数(%)
0
33
55
79
脑中促凋亡蛋白Bax含量(ug·L-l)
6.7
7.5
10.0
12.5
相关试卷
这是一份安徽省蚌埠市2023-2024学年高二上学期期末考试生物试卷(Word版附答案),共8页。
这是一份27,安徽省黄山市2023-2024学年高二上学期1月期末生物试题(无答案),共7页。试卷主要包含了选择题,非选择题等内容,欢迎下载使用。
这是一份安徽省蚌埠市2023-2024学年高二上学期1月期末生物试题,文件包含BB蚌埠高二生物试卷pdf、BB蚌埠高二生物pdf等2份试卷配套教学资源,其中试卷共7页, 欢迎下载使用。

