21,福建省福州市福清虞阳中学2023-2024学年高三上学期期中生物试题
展开(完卷时间:75分钟;满分:100分)
第Ⅰ卷(选择题40分)
一、单项选择题(1-12题每题2分,13-16每题4分,共40分。仅有一项答案最符合题意)
1. 南极雌帝企鹅产蛋后,由雄帝企鹅负责孵蛋,孵蛋期间不进食。下列叙述错误的是( )
A. 帝企鹅蛋的卵清蛋白中N元素的质量分数高于C元素
B. 帝企鹅的核酸、多糖和蛋白质合成过程中都有水的产生
C. 帝企鹅蛋孵化过程中有mRNA和蛋白质种类的变化
D. 雄帝企鹅孵蛋期间主要靠消耗体内脂肪以供能
【答案】A
【解析】
【分析】糖类是主要的能源物质,脂肪是良好的储能物质,ATP是直接能源物质。
【详解】A、帝企鹅蛋的卵清蛋白中N元素的质量分数低于C元素,A错误;
B、核酸、糖原、蛋白质的合成都经历了“脱水缩合”过程,故都有水的产生,B正确;
C、帝企鹅蛋孵化过程涉及基因的选择性表达,故帝企鹅蛋孵化过程有mRNA和蛋白质种类的变化,C正确;
D、脂肪是良好的储能物质,雄帝企鹅孵蛋期间不进食,主要靠消耗体内脂肪以供能,D正确。
故选A。
2. 关于细胞结构与功能,下列叙述错误的是( )
A. 细胞骨架被破坏,将影响细胞运动、分裂和分化等生命活动
B. 功能越复杂的细胞膜,蛋白质的种类和数量就越多
C. 线粒体内膜含有丰富的酶,是有氧呼吸生成CO2的场所
D. 内质网是一种膜性管道系统,是蛋白质的合成、加工场所和运输通道
【答案】C
【解析】
【分析】1、细胞骨架是真核细胞中由蛋白质聚合而成的三维的纤维状网架体系。细胞骨架具有锚定支撑细胞器及维持细胞形态的功能,细胞骨架在细胞分裂、细胞生长、细胞物质运输、细胞壁合成等等许多生命活动中都具有非常重要的作用。
2、有氧呼吸的全过程十分复杂,可以概括地分为三个阶段,每个阶段的化学反应都有相应的酶催化。第一个阶段是,1分子的葡萄糖分解成2分子的丙酮酸,产生少量的[H],并且释放出少量的能量。这一阶段不需要氧的参与,是在细胞质基质中进行的。第二个阶段是,丙酮酸和水彻底分解成二氧化碳和[H],并释放出少量的能量。这一阶段不需要氧的参与,是在线粒体基质中进行的。第三个阶段是,上述两个阶段产生的[H],经过一系列的化学反应,与氧结合形成水,同时释放出大量的能量。这一阶段需要氧的参与,是在线粒体内膜上进行的。
【详解】A、细胞骨架与细胞运动、分裂和分化等生命活动密切相关,故细胞骨架破坏会影响到这些生命活动正常进行,A正确;
B、蛋白质是生命活动的主要承担者,功能越复杂的细胞膜,蛋白质的种类和数量就越多,B正确;
C、有氧呼吸生成CO2的场所是线粒体基质,C错误;
D、内质网是由膜连接而成的网状结构,是一种膜性管道系统,是蛋白质的合成、加工场所和运输通道,D正确。
故选C。
3. 自然界中微生物种类众多、数量庞大,有一部分是病原微生物,如耐甲氧西林金黄色葡萄球菌(MRSA)、支原体、黄曲霉菌(产生的黄曲霉毒素具有致癌性)和猴痘病毒等。下列有关叙述错误的是( )
A. MRSA和支原体都是原核生物,两者都有细胞壁
B. 人食用较多被黄曲霉菌污染的食物,有患癌症的风险
C. 猴痘病毒含有的核酸种类比MRSA、黄曲霉菌都少
D. 黄曲霉菌有核膜和细胞器膜,而MRSA、支原体没有
【答案】A
【解析】
【分析】病毒无细胞结构,只含有一种核酸。
真核生物与原核生物的本质区别是有无以核膜为界限的细胞核。
【详解】A、支原体没有细胞壁,A错误;
B、黄曲霉菌产生的黄曲霉毒素具有致癌性,人食用较多被黄曲霉菌污染的食物,有患癌症的风险,B正确;
C、猴痘病毒只含有一种核酸,而MRSA、黄曲霉菌均有细胞结构,均含有两种核酸,C正确;
D、黄曲霉菌属于真核生物,有核膜和细胞器膜,而MRSA、支原体属于原核生物,只有核糖体这一种细胞器,没有核膜和细胞器膜,D正确。
故选A。
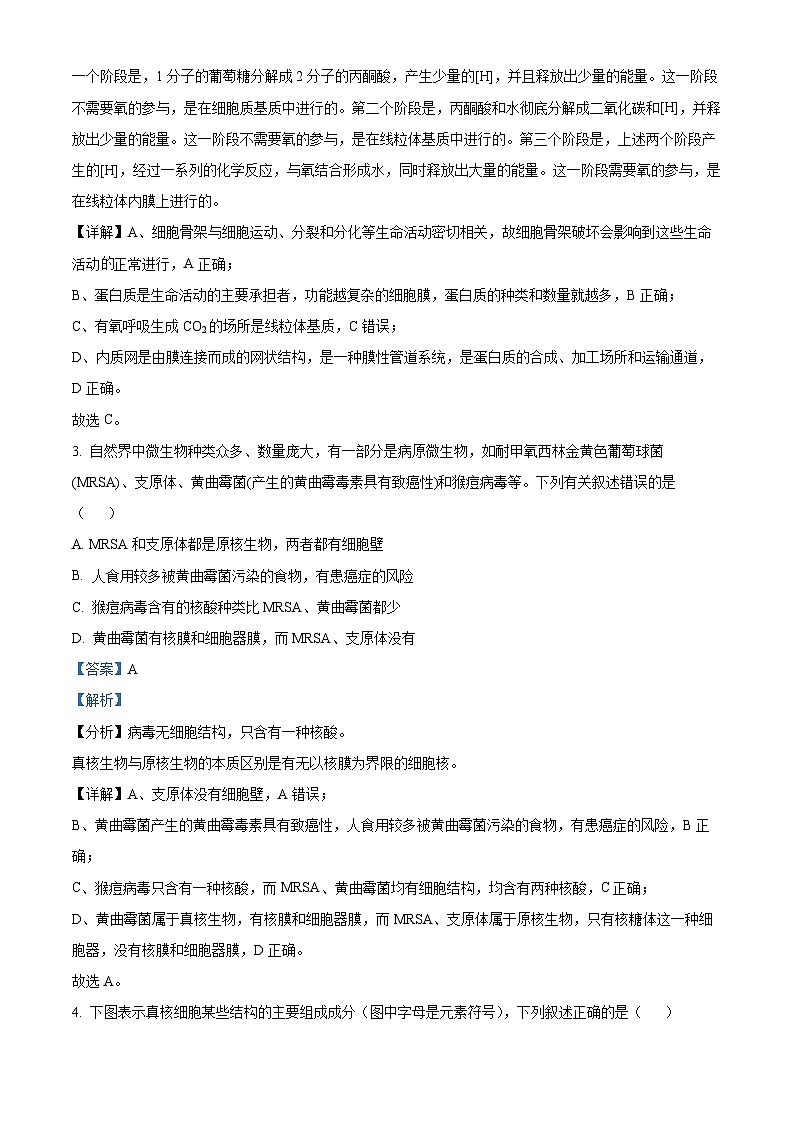
4. 下图表示真核细胞某些结构的主要组成成分(图中字母是元素符号),下列叙述正确的是( )
A. 物质甲、乙、丙的单体分别是核糖核苷酸、氨基酸和脱氧核糖核苷酸
B. 结构1功能的复杂程度主要是由图中甲的种类和数量直接决定的
C. 结构2容易被酸性染料染成深色
D. 在线粒体、叶绿体中一定含有结构1而不含结构2
【答案】D
【解析】
【分析】分析题图可知,结构1是细胞膜等生物膜结构,结构2是染色体;甲、丙的组成元素都是C、H、O、N、P,乙的组成元素是C、H、O、N,且甲、乙组成结构1,乙、丙组成结构2,因此甲是磷脂,乙是蛋白质,丙是DNA。
【详解】A、乙是染色体和生物膜共有的成分,为蛋白质,基本单位是氨基酸;甲是生物膜上的磷脂分子,没有单体;丙是DNA,基本单位是脱氧核苷酸,A错误;
B、生物膜的功能复杂程度由蛋白质(乙)的种类和数量决定,B错误;
C、结构2为染色体,容易被碱性染料染成深色,C错误;
D、线粒体和线粒体都是含有双层膜(含有结构1)的细胞器,其内含有少量的DNA,但是不含染色体(结构2),D正确。
故选D。
5. 下列叙述中,能支持将线粒体用于生物进化研究的是( )
A. 线粒体基因遗传时遵循孟德尔定律
B. 线粒体DNA复制时可能发生突变
C. 线粒体存在于各地质年代生物细胞中
D. 线粒体通过有丝分裂的方式进行增殖
【答案】B
【解析】
【分析】线粒体属于真核细胞的细胞器,有外膜和内膜,内膜向内折叠形成嵴。线粒体中含有DNA和RNA,能合成部分蛋白质,属于半自主细胞器。
【详解】A、孟德尔遗传定律适用于真核生物核基因的遗传,线粒体基因属于质基因,A错误;
B、线粒体DNA复制时可能发生突变,为生物进化提供原材料,B正确;
C、地球上最早的生物是细菌,属于原核生物,没有线粒体,C错误;
D、有丝分裂是真核细胞的分裂方式,线粒体不能通过有丝分裂的方式增殖,D错误。
故选B。
6. 科学理论的建立和发展离不开科学实验的验证,下列关于教材中相关实验表述,错误的是( )
A. AB. BC. CD. D
【答案】D
【解析】
【分析】1、模型是人们为了某种特定目的而对认识对象所作的一种简化的概括性的描述,这种描述可以是定性的,也可以是定量的;有的借助于具体的实物或其他形象化的手段,有的则通过抽象的形式来表达。真核细胞三维结构模型是以实物或图画形式直观地表达认识对象的特征,这种模型是物理模型,科学性是第一位的,其次才是美观与否。
2、性状分离比的模拟实验用甲、乙两个小桶分别代表雌、雄生殖器官,甲、乙小桶内的彩球分别代表雌、雄配子,用不同彩球的随机组合,模拟生物在生殖过程中,雌雄配子的随机结合。
3、外界溶液浓度=细胞液浓度,植物细胞既不吸水也不失水;外界溶液浓度大于细胞液浓度,植物细胞失水发生质壁分离;外界溶液浓度小于细胞液浓度,植物细胞吸水膨胀但不破裂。
4、胞质环流是植物细胞的正常生理活动,它对于促进细胞代谢具有重要意义。例如,胞质流动使叶绿体移动到光照充足的位置进行光合作用;不断分配各种营养物质,使其在细胞内均匀分布,促使基质内的一系列代谢反应高效有序地进行。
【详解】A、真核细胞三维结构模型是物理模型,制作细胞模型时,科学性是第一位的,其次才是美观与否,模型要尽量准确地体现真核细胞的特征,A正确;
B、用高倍显微镜观察细胞质流动,叶绿体因含有叶绿素呈现绿色,可以作为标志物用于观察活细胞中的细胞质流动,B正确;
C、探究植物细胞的吸水和失水实验,当外界为0.3g/ml蔗糖溶液时,因细胞壁的伸缩性小于原生质层,原生质层脱离细胞壁,发生质壁分离,细胞总体积基本不变,C正确;
D、进行性状分离比的模拟实验时,小桶分别代表雌、雄生殖器官,两桶中的彩球分别代表雌、雄配子,两桶各取一个小球放在一起,模拟雌雄配子随机结合,D错误。
故选D。
7. 某种单细胞原生动物的伸缩泡(一种液泡)周围分布有较多的线粒体和小囊泡,这些小囊泡可将细胞内多余的水分运输到伸缩泡,再由伸缩泡统一将多余的水分排出细胞。下列相关叙述错误的是( )
A. 将该动物长期置于等渗溶液中,其伸缩泡周围的线粒体会减少
B. 小囊泡将多余水分运入伸缩泡离不开生物膜的流动性
C. 该动物的细胞核是遗传信息库,也是细胞代谢的控制中心
D. 伸缩泡的存在使细胞的表面积与体积之比减小,使物质运输效率提高
【答案】D
【解析】
【分析】由题意可知,伸缩泡周围分布较多线粒体,可能与主动运输提供能量有关。细胞核是遗传信息库,是细胞遗传和代谢的控制中心。
【详解】A、伸缩泡周围分布较多线粒体,其作用可能是通过主动运输吸收或排除无机盐离子,将该动物长期置于等渗溶液中,无机盐离子的吸收和排放减少,其伸缩泡周围的线粒体会减少,A正确;
B、这些小囊泡可将细胞内多余的水分运输到伸缩泡即实现小囊泡与伸缩泡的融合,因此小囊泡将多余水分运入伸缩泡离不开生物膜的流动性,B正确;
C、细胞核是遗传信息库,是细胞遗传和代谢的控制中心,C正确;
D、伸缩泡的存在使细胞的表面积与体积之比增大,使物质运输效率提高,D错误。
故选D。
8. 茶叶中的多酚氧化酶能使茶多酚氧化,形成茶多酚的氧化产物茶黄素、茶红素和茶褐素等。绿茶加工过程中的杀青就是利用适当的高温钝化酶的活性,在短时间内制止由酶引起的一系列化学变化,形成绿茶绿叶绿汤的品质特点。下列叙述正确的是( )
A. 多酚氧化酶只能催化茶多酚氧化是因为酶具有高效性
B. 绿茶能保持绿色与短时间内高温破坏多酚氧化酶空间结构有关
C. 杀青后,多酚氧化酶不能与双缩脲试剂发生紫色反应
D. 多酚氧化酶为茶多酚氧化形成茶黄素、茶红素和茶褐素的过程提供能量
【答案】B
【解析】
【分析】酶是活细胞产生的具有催化作用的有机物,其中绝大多数酶是蛋白质;酶的特性:酶具有高效性、酶具有专一性、酶的作用条件温和。过酸、过碱或温度过高,会使酶的空间结构遭到破环,使酶永久失活,在0°C左右时,酶的活性很低,但酶的空间结构稳定,在适宜的温度下酶的活性会升高。
【详解】A、多酚氧化酶只能催化茶多酚氧化,是因为酶具有专一性,A错误;
B、据题意可知,绿茶能保持绿色与短时间内高温破坏多酚氧化酶空间结构有关,B正确;
C、杀青就是利用适当的高温钝化酶的活性,在短时间内制止由酶引起的一系列化学变化,形成绿茶绿叶绿汤的品质特点。高温导致蛋白质变性,蛋白质结构变得伸展松散,暴露出的肽键能与双缩脲试剂发生紫色反应,故杀青后,多酚氧化酶能与双缩脲试剂发生紫色反应,C错误;
D、酶在催化反应过程中可以降低化学反应所需的活化能,不提供能量,D错误。
故选B
9. 某高等动物(基因型为 MmNn)的生殖器官中部分细胞分裂过程及相关过程中染色体数变化曲线如图所示。已知图甲所示细胞的1号染色体上是基因M,下列叙述错误的是( )
A. 图甲、图乙、图丙所示细胞均可来自精原细胞
B. 若2号染色体上出现m基因,则原因最可能是基因突变
C. 图乙、图丙所示细胞所处的分裂时期在图丁中分别对应 ab段和ef段
D. 图乙和图丙所示细胞中的染色体组数分别为2组和1组
【答案】D
【解析】
【分析】甲细胞有丝分裂后期细胞,乙细胞为减数第一次分裂后期细胞,丙为减数第二次分裂后期细胞。
【详解】A、甲细胞为有丝分裂后期细胞,乙细胞为减数第一次分裂后期细胞,丙为减数第二次分裂后期细胞,精原细胞可通过有丝分裂增加数量,可通过减数分裂得到成熟的生殖细胞,故图甲、图乙、图丙所示细胞均可来自精原细胞,A正确;
B、甲细胞为有丝分裂后期细胞,1号和2号在着丝粒分裂前为姐妹染色单体的关系,故若2号染色体上出现m基因,则原因最可能是基因突变,B正确;
C、乙细胞为减数第一次分裂后期细胞,丙为减数第二次分裂后期细胞,图丁中ab段为减数第一次分裂,ef为减数第二次分裂后期,C正确;
D、图乙和图丙所示细胞中的染色体组数均为2组,D错误。
故选D。
10. 溶酶体膜上的H+载体蛋白和Cl-/H+转运蛋白都能运输H+,溶酶体内H+浓度由H+载体蛋白维持,Cl-/H+转运蛋白在H+浓度梯度驱动下,运出H+的同时把Cl-逆浓度梯度运入溶酶体。Cl-/H+转运蛋白缺失突变体的细胞中,因Cl-转运受阻导致溶酶体内的吞噬物积累,严重时可导致溶酶体破裂。下列说法错误的是( )
A. H+进入溶酶体方式属于主动运输
B. H+载体蛋白失活可引起溶酶体内的吞噬物积累
C. 该突变体的细胞中损伤和衰老的细胞器无法得到及时清除
D. 溶酶体破裂后,释放到细胞质基质中的水解酶活性增强
【答案】D
【解析】
【分析】1. 被动运输:简单来说就是小分子物质从高浓度运输到低浓度,是最简单的跨膜运输方式,不需能量。被动运输又分为两种方式:自由扩散:不需要载体蛋白协助,如:氧气,二氧化碳,脂肪,协助扩散:需要载体蛋白协助,如:氨基酸,核苷酸,特例主动运输:小分子物质从低浓度运输到高浓度,如:矿物质离子,葡萄糖进出除红细胞外的其他细胞需要能量和载体蛋白。3.胞吞胞吐:大分子物质的跨膜运输,需能量。
【详解】A、Cl-/H+转运蛋白在H+浓度梯度驱动下,运出H+的同时把Cl-逆浓度梯度运入溶酶体,说明H+浓度为溶酶体内较高,因此H+进入溶酶体为逆浓度运输,方式属于主动运输,A正确;
B、溶酶体内H+浓度由H+载体蛋白维持,若载体蛋白失活,溶酶体内pH改变导致溶酶体酶活性降低,进而导致溶酶体内的吞噬物积累,B正确;
C、Cl-/H+转运蛋白缺失突变体的细胞中,因Cl-转运受阻导致溶酶体内的吞噬物积累,该突变体的细胞中损伤和衰老的细胞器无法得到及时清除,C正确;
D、细胞质基质中的pH与溶酶体内不同,溶酶体破裂后,释放到细胞质基质中的水解酶可能失活,D错误。
故选D。
11. 植物可通过呼吸代谢途径的改变来适应缺氧环境。在无氧条件下,某种植物幼苗的根细胞经呼吸作用释放CO2的速率随时间的变化趋势如图所示。下列相关叙述错误的是( )
A. 在时间a之前,植物根细胞无CO2释放,只进行无氧呼吸产生乳酸
B. a~b时间内植物根细胞存在经无氧呼吸产生酒精和CO2的过程
C. 每分子葡萄糖经无氧呼吸产生酒精时生成的ATP比产生乳酸时的多
D. 植物根细胞无氧呼吸产生的酒精跨膜运输的过程不需要消耗ATP
【答案】C
【解析】
【分析】1、 无氧呼吸分为两个阶段:第一阶段:葡萄糖分解成丙酮酸和[H],并释放少量能量;第二阶段丙酮酸在不同酶的作用下转化成乳酸或酒精和二氧化碳,不释放能量。整个过程都发生在细胞质基质。
2、 有氧呼吸的第一、二、三阶段的场所依次是细胞质基质、线粒体基质和线粒体内膜。有氧呼吸第一阶段是葡萄糖分解成丙酮酸和[H],合成少量ATP;第二阶段是丙酮酸和水反应生成二氧化碳和[H],合成少量ATP;第三阶段是氧气和[H]反应生成水,合成大量ATP。
【详解】A、植物进行有氧呼吸或无氧呼吸产生酒精时都有二氧化碳释放,图示在时间a之前,植物根细胞无CO2释放,分析题意可知,植物可通过呼吸代谢途径的改变来适应缺氧环境,据此推知在时间a之前,只进行无氧呼吸产生乳酸,A正确;
B、a阶段无二氧化碳产生,b阶段二氧化碳释放较多,a~b时间内植物根细胞存在经无氧呼吸产生酒精和CO2的过程,是植物通过呼吸途径改变来适应缺氧环境的体现,B正确;
C、无论是产生酒精还是产生乳酸的无氧呼吸,都只在第一阶段释放少量能量,第二阶段无能量释放,故每分子葡萄糖经无氧呼吸产生酒精时生成的ATP和产生乳酸时相同,C错误;
D、酒精跨膜运输方式是自由扩散,该过程不需要消耗ATP,D正确。
故选C。
12. 快速分裂的癌细胞内会积累较高浓度的乳酸。研究发现,乳酸与锌离子结合可以抑制蛋白甲的活性,甲活性下降导致蛋白乙的SUMO化修饰加强,进而加快有丝分裂后期的进程。下列叙述正确的是( )
A. 乳酸可以促进DNA的复制
B. 较高浓度乳酸可以抑制细胞的有丝分裂
C. 癌细胞通过无氧呼吸在线粒体中产生大量乳酸
D. 敲除蛋白甲基因可升高细胞内蛋白乙的SUMO化水平
【答案】D
【解析】
【分析】癌细胞主要进行无氧呼吸,无氧呼吸发生于细胞质基质,无氧呼吸的第一阶段葡萄糖分解成丙酮酸,第二阶段丙酮酸转化成乳酸。
【详解】A、根据题目信息可知乳酸与锌离子结合可以抑制蛋白甲的活性,甲活性下降导致蛋白乙的SUMO化修饰加强,进而加快有丝分裂后期的进程,乳酸不能促进DNA复制,能促进有丝分裂后期,A错误;
B、乳酸能促进有丝分裂后期,进而促进分裂,B错误;
C、无氧呼吸发生在细胞质基质,不发生在线粒体,C错误;
D、根据题目信息,甲活性下降导致蛋白乙的SUMO化修饰加强,故敲除蛋白甲基因可升高细胞内蛋白乙的SUMO化水平,D正确。
故选D。
13. 甲、乙两种精原细胞中,基因在染色体上的分布如图所示,下列说法错误的是( )
A. 若甲细胞减数分裂时同源染色体1与2未分离,则产生的配子的基因型可能为 AaB、AaB、b、b
B. 若甲细胞减数分裂时 A 基因所在的姐妹染色单体未分离,则产生的配子的基因型可能为 AAB、B、ab、ab
C. 若乙细胞同源染色体1与2上的基因完全连锁,则产生的配子的基因型及其比例为AD∶ad=1∶1
D. 若按上图的位置情况,基因型为 AaBbDd 的雌雄个体杂交,后代中 AABbDD的概率为 1/32
【答案】D
【解析】
【分析】等位基因随同源染色体分开的同时,非同源染色体上的非等位基因自由组合。
【详解】A、若甲细胞减数分裂时同源染色体1与2未分离,则产生配子的基因型为AaB、AaB、b、b或Aab、Aab、B、B,A正确;
B、若甲细胞减数分裂时A基因所在的姐妹染色单体未分离,错误染色体可以和B所在染色体组合,也可以和b所在染色体组合,则产生配子的基因型为AAB、B、ab、ab或AAb、b、aB、aB,B正确;
C、若乙细胞同源染色体1与2上的基因完全连锁,将随染色体进入同一个细胞,则产生配子的基因型及比例为AD:ad=1:1,C正确;
D、由题图可知,A基因、D基因连锁,当基因型为 AaBbDd 的雌雄个体杂交,后代中 AABbDD的概1/4×1/2=1/8,D错误。
故选D。
14. 从某动物个体的睾丸中取出的两个精细胞,它们的染色体组成如下图所示。如果不考虑染色体互换,关于这两个精细胞的来源不可能的是( )
A. 来自一个精原细胞
B. 来自一个初级精母细胞
C. 来自两个初级精母细胞
D. 来自一个次级精母细胞
【答案】D
【解析】
【详解】AB、根据染色体的形态可知,这两个细胞中染色体具有互补性,表明这两个细胞可能来自同一个精原细胞或初级精母细胞,故AB均正确;
CD、一个次精母细胞正常情况下能产生一种两个精细胞,故D错误,C正确。
故选D。
【点睛】本题主要考查减数分裂过程,意在考查考生能理解所学知识的要点,把握知识间的内在联系和识图、图文转化的能力。
15. 下面为几种环境因素对植物光合作用影响的关系图,有关描述错误的是( )
A. 图1中,若光照强度适当增强至最适状态,a点左移,b点右移
B 图2中,若CO2浓度适当增大至最适状态,a点右移,b点左移
C. 图3中,a点与b点相比,a点时叶绿体中C3含量相对较多
D. 图3中,限制b点光合作用的主要因素是光照强度和CO2浓度
【答案】B
【解析】
【分析】根据题意和图示分析可以知道:影响光合作用强度的因素有光照强度、浓度和温度.梳理相关知识,分析题图,根据选项描述结合基础知识做出判断。
【详解】A、a为光补偿点,b为光饱和点,若光照强度适当增强,则光合作用强度也随之增强,所以a点左移,b点右移,A正确;
B、a为光补偿点,b为光饱和点,若浓度适当增大,则光合作用强度也随之增强,所以a点左移,b点右移,B错误;
C、在光照未达饱和时,限制光合作用的主要因素是光照强度,因为a点浓度比b点高,所以a点与b点相比,a点时叶绿体中含量相对较多,C正确;
D、图3中,b点没有达到光照强度和二氧化碳的饱和点,故限制b点光合作用的主要因素是光照强度和CO2浓度,D正确。
故选B。
16. 下图表示人的生殖周期中不同的生理过程,下列有关说法正确的是( )
A. 非同源染色体上非等位基因的自由组合发生在c
B. c过程中精子和卵细胞各提供一半的遗传物质
C. 图中全能性最高的细胞是精原细胞和卵原细胞
D. 进行d1和d2过程涉及细胞的分裂、分化、衰老、凋亡
【答案】D
【解析】
【分析】分析题图:图示表示人的生殖周期中不同的生理过程,其中a1和a2表示有丝分裂,b1和b2表示减数分裂,c表示受精作用,d1和d2包括有丝分裂、细胞分化、细胞衰老和细胞凋亡。
【详解】A、b1和b2表示减数分裂,非同源染色体上非等位基因的自由组合发生在b1和b2阶段,A错误;
B、c表示受精作用,精子和卵细胞各提供了受精卵细胞核中一半的遗传物质,而细胞质遗传物质几乎都来自卵细胞,B错误;
C、全能性最高的细胞是受精卵,C错误;
D、d1和d2表示由受精卵发育为个体的过程,个体发育包括有丝分裂、细胞分化、细胞衰老和细胞凋亡,D正确。
故选D。
二、非选择题(共60分)
17. 下列图1和图2分别表示一个基因型为AaBb动物(2n=4)体内细胞正常分裂过程中不同时期细胞内染色体、染色单体和DNA含量的关系及细胞分裂图像,请回答:
(1)该生物为_______________(填“雌”或“雄”)性,判断依据是________________。
(2)图2所示的三个细胞中,没有同源染色体的是_______________,处于减数分裂I的是________________。
(3)图1中a、b、c柱表示染色体数量变化的是________________。若不考虑染色体互换和基因突变的发生,细胞分裂中A和a分离可能对应图2中_________________时期(用“甲”、“乙”、“丙”表示),对应图1中_________________时期(用“I”、“II”、“Ⅲ”、“Ⅳ”表示)
(4)图2中丙细胞由乙细胞直接分裂而来,则丙细胞的名称为_____________,对应图1中的时期_____________(用“I”、“Ⅱ”、“Ⅲ”、“Ⅳ”表示)。自由组合定律发生在______________(用“甲”、“乙”、“丙”表示)细胞中。
【答案】(1) ①. 雌 ②. 图2中乙细胞处于减数第一次分裂后期,且细胞质不均等分裂
(2) ①. 丙 ②. 乙
(3) ①. a ②. 乙 ③. II
(4) ①. 次级卵母细胞 ②. Ⅲ ③. 乙
【解析】
【分析】1、图1中:a是染色体、b是染色单体、c是核DNA。
2、图2中:甲细胞着丝粒(着丝点)分裂,染色体移向细胞两极,且含同源染色体,所以处于有丝分裂后期;乙细胞同源染色体分离,处于减数第一次分裂后期;丙细胞排列在细胞赤道板上,没有同源染色体,处于减数第二次分裂中期。
【小问1详解】
根据图2中乙细胞处于减数第一次分裂后期(同源染色体分离),且细胞质不均等分裂,可以判断该生物性别为雌性。
【小问2详解】
据图可知,图2中具有同源染色体的细胞有甲(有丝分裂后期)、乙(减数第一次分裂后期),丙细胞处于减数第二次分裂中期,没有同源染色体;乙细胞同源染色体分离,处于减数第一次分裂后期(减数分裂I)。
【小问3详解】
据图可知,图1中b在有些时刻数目是0,表示姐妹染色单体,则可确定染色体数量变化的是a;细胞分裂中A和a位于同源染色体,若不考虑染色体互换和基因突变的发生,细胞分裂中A和a分离发生在减数第一次次分裂后期,对应图2中的乙,对应图1中II。
【小问4详解】
图2中乙细胞同源染色体分离,处于减数第一次分裂后期,乙细胞质不均等分裂,为初级卵母细胞,若丙细胞由乙细胞直接分裂而来,则丙细胞的名称为次级卵母细胞,对应图1中的Ⅲ;分离定律和自由组合定律发生在减数第一次分裂后期,即乙细胞。
18. 在某山林里一个豚鼠自然种群中,已知毛色由一组常染色体上的基因控制,其中基因Y控制黄色,y1控制灰色,y2控制黑色,显隐性关系为Y>y1>y2,且YY纯合时胚胎致死。请回答问题:
(1)两只豚鼠杂交,后代出现三种表现型,则该对亲本的基因型是__________,它们再生一只灰色雄鼠的概率是__________。
(2)现让多对基因型均为Yy2的雌雄豚鼠杂交,在子代个体足够多的情况下,预期后代黑色小鼠比例大致为__________。
(3)黄色鼠的基因型有____________种。现有一只黄色雄鼠和多只其他各色雌鼠,如何利用杂交方法检测出该雄鼠的基因型,实验思路及预测结果:
实验思路:用该黄色雄鼠与多只___________雌鼠杂交,统计后代的毛色及比例;
预测结果:
若子代表现型及比例为___________,则该黄色雄鼠基因型为Yy1;
若子代表现型及比例为___________,则该黄色雄鼠基因型为Yy2。
【答案】(1) ①. Yy2×y1y2 ②. 1/8
(2)1/3 (3) ①. 2 ②. 黑色雌鼠 ③. 黄色:灰色=1:1 ④. 黄色:黑色=1:1
【解析】
【分析】已知毛色由一组常染色体上的基因控制,其中基因Y控制黄色,y1控制灰色,y2控制黑色,显隐性关系为Y>y1>y2,且YY纯合时胚胎致死。因此Y-表现为黄色,y1y1、y1y2表现为灰色,y2y2表现为黑色。
【小问1详解】
两只豚鼠杂交,后代出现三种表现型,即子代要出现Y、y1和y2基因,且要出现y2y2这一基因型,因此亲本基因型为Yy2×y1y2,它们再生一只灰色雄鼠(y1y2)的概率是1/4×1/2=1/8。
【小问2详解】
现让多对基因型均为Yy2的雌雄豚鼠杂交,在子代个体足够多的情况下,后代会出现的基因型和比例为YY(致死)∶Yy2∶y2y2=1(致死)∶2∶1,因此后代黑色小鼠比例大致为1/3。
【小问3详解】
由于YY致死,因此黄色鼠的基因型有Yy1、Yy2共两种。若要检测该雄鼠的基因型,可用该黄色雄鼠与多只黑色雌鼠(y2y2)杂交,统计后代的毛色及比例;若该雄鼠基因型为Yy1,则杂交后代为Yy2∶y1y2=1∶1,表现为黄色∶灰色=1∶1;若该雄鼠基因型为Yy2,则杂交后代为Yy2∶y2y2=1∶1,表现为黄色∶黑色=1∶1。
19. α-淀粉酶是一类淀粉水解酶,广泛存在于动物、植物及微生物中。请回答下列问题:
(1)酶能提高催化效率的作用机理是______。若利用α-淀粉酶、淀粉、蔗糖来验证“酶的专一性”,可用______(填“碘液”、“斐林试剂”、“碘液或斐林试剂”)进行检测。
(2)大麦芽是酿酒的重要原料,这是由于大麦芽中含有淀粉酶,可将其他谷物中的淀粉先水解为______(二糖),再在其他酶的催化下转化为可被酵母菌利用的葡萄糖。酵母菌酿酒的化学反应式:______。
(3)不同生物合成的α-淀粉酶最适pH不同:人类唾液中α-淀粉酶为6.0-7.0,芽孢杆菌α-淀粉本科为3.0,麦芽α-淀粉酶为4.5.造成这种差异的根本原因是______。
【答案】 ①. (酶可以)降低反应活化能 ②. 斐林试剂 ③. 麦芽糖 ④. C6H12O62C2H5OH+2CO2+能量 ⑤. 不同生物的α-淀粉酶基因(或碱基/脱氧核苷酸的排列顺序不同)不同
【解析】
【分析】α-淀粉酶会分解淀粉,传统方法生产啤酒时,大麦芽是不可缺少的原材料。利用大麦芽,实质是利用其中的α-淀粉酶。酶具有专一性,α-淀粉酶只能催化淀粉的水解而不能催化蔗糖的水解。
【详解】(1)酶能提高催化效率的作用机理是:酶可以降低反应活化能。碘液可以用来检验淀粉,α-淀粉酶会分解淀粉,产物是麦芽糖。蔗糖水解的产物是葡萄糖和果糖,蔗糖在α-淀粉酶的作用下不管水解与否都不和碘液发生反应,因此不能用碘液检测,而应用斐林试剂检测。
(2)大麦芽中含有淀粉酶,淀粉酶会将淀粉水解为麦芽糖。酵母菌酿酒的化学反应式为其进行无氧呼吸产生酒精的反应过程,即。
(3)α-淀粉酶的本质是蛋白质,其最适pH不同,根本原因是不同生物的α-淀粉酶基因(或碱基/脱氧核苷酸的排列顺序不同)不同。
【点睛】验证“酶的专一性实验”——将等量的淀粉酶分别加入到淀粉和蔗糖溶液中,通过用斐林试剂检测是否生成砖红色沉淀,来判断淀粉酶对淀粉和蔗糖的水解作用,进而验证酶的专一性。本实验只能选择斐林试剂作鉴定试剂,而不能用碘液,因为碘液只能检测淀粉是否被淀粉酶所水解。而不能鉴定蔗糖是否被淀粉酶所水解,因为不管蔗糖是否被水解,反应后的混合物都不可能遇碘液呈现蓝色。
20. 如图所示,甲图表示有氧条件下发生在番茄细胞内的生理反应过程,乙图表示种植番茄的密闭大棚内一昼夜空气中的CO2含量变化曲线。请据图分析,回答下列问题:
(1)甲图中X物质是____,①~⑤过程中,能使ADP含量增多的过程是____(写标号)。
(2)乙图中表示番茄光合作用强度和呼吸作用强度相等的点是____。
(3)乙图中,经过一昼夜后,番茄植株体内有机物含量____(填“增多”“减少”或“不变”)。
(4)将一株生长正常的番茄幼苗对称叶片的一部分(a)遮光,另一部分(b)不做处理(如丙图所示),并采用适当的方法阻止两部分的物质和能量的转移。在适宜光照下照射6 h后,在a、b的对应部位截取相等面积的叶片,烘干称重,分别记为Ma、Mb。若M=____,则M的确切含义可以描述为b叶片被截取部分在6小时内(或实验过程中)光合作用合成的有机物总量。
【答案】20. ①. C3(或三碳化合物) ②. ②
21. B、D 22. 增多
23. Mb-Ma
【解析】
【分析】甲图:①表示水的光解;②表示暗反应过程中C3的还原,需要消耗ATP;③表示有氧呼吸的第一阶段,能产生少量ATP;④表示有氧呼吸的第二阶段,能产生少量ATP;⑤表示暗反应过程中CO2的固定,既不消耗ATP,也不产生ATP,物质X是三碳化合物(C3)、物质Y表示丙酮酸。图乙:呼吸作用强于光合作用时,装置中CO2含量逐渐增加,呼吸作用弱于光合作用,装置中CO2含量逐渐减少,其中B点和D点,光合速率等于呼吸速率。
【小问1详解】
物质X是二氧化碳固定的产物、被还原成葡萄糖,因此是三碳化合物(C3);ADP是ATP水解产生的,①表示水的光解,可产生ATP;②表示C3的还原,需要消耗ATP;③表示有氧呼吸的第一阶段,能产生少量ATP;④表示有氧呼吸的第二阶段,能产生少量ATP;⑤表示暗反应过程中CO2的固定,既不消耗ATP,也不产生ATP,故①~⑤过程中,只有②过程(C3的还原)消耗ATP,能使ADP含量增多。
【小问2详解】
乙图中:AB段,CO2含量逐渐增加,说明呼吸作用强于光合作用;BD段,CO2含量逐渐减少,说明呼吸作用弱于光合作用;DE段,CO2含量逐渐增加,说明呼吸作用强于光合作用;其中B点和D点,光合作用强度等于呼吸作用强度。
【小问3详解】
由于E点的二氧化碳浓度低于A点,说明经过一昼夜后植物从外界吸收的CO2大于释放的CO2,故经过一昼夜后,番茄植株体内有机物含量增多。
【小问4详解】
假设a、b叶片被截取部分的初始重量均为X,在适宜光照下照射6小时,a叶片只能进行呼吸作用消耗有机物,则其在6小时内消耗有机物的量为X-Ma;b叶片同时进行光合作用和呼吸作用,且其在6小时内积累有机物的量为Mb-X,由此可知,b叶片在6小时内合成有机物的量=6小时内消耗有机物的量+6小时内积累有机物的量=Mb-Ma,故M=Mb-Ma,M表示b叶片被截取部分在6小时内光合作用合成的有机物总量。
21. 下图为细胞中蛋白质的合成、运输及分泌过程示意图。请据图回答下列有关问题:
(1)核基因转录的mRNA经核孔进入细胞质,与细胞质中的核糖体结合进行翻译,游离核糖体合成的新生肽链加工成蛋白质后有多种去向。部分蛋白质经核孔进入细胞核作为结构蛋白和功能蛋白,如与DNA结合构成____,或者以酶的形式参与催化反应;部分蛋白质进入线粒体和叶绿体,控制质基因的复制和表达。由此推测,质基因与核基因的关系是____。
(2)在信号肽的引导下,附着在内质网上的核糖体合成的肽链进入内质网,经内质网加工成具有一定____的蛋白质,经囊泡运输到高尔基体,高尔基体对蛋白质进行进一步的____,高尔基体分泌囊泡,可以将蛋白质运输到细胞膜外、细胞膜上和溶酶体中。
(3)细胞分泌到细胞膜外的蛋白质种类繁多,如____(至少答出两种);运输到细胞膜上的蛋白质有起运输作用的载体蛋白,有与糖类结合形成起____作用的糖蛋白等;溶酶体的主要作用是____。
【答案】21. ①. 染色质(或染色体) ②. 质基因的复制与表达受核基因的控制
22. ①. 空间结构 ②. 修饰、加工
23. ①. 消化酶、抗体 ②. 识别 ③. 分解衰老、损伤的细胞器,吞噬并杀死侵入细胞的病毒或细菌
【解析】
【分析】1、染色质(染色体)由DNA和蛋白质组成;
2、分泌蛋白的合成与加工需要以下细胞器的参与:核糖体、内质网、高尔基体、线粒体。
【小问1详解】
分析题图可知,部分蛋白质通过核孔进入细胞核,与DNA结合参与染色质(或染色体)的组成等,细胞核中DNA复制需要的DNA聚合酶、转录需要的RNA聚合酶等都在细胞质中游离的核糖体上合成;部分蛋白质进入线粒体和叶绿体,控制质基因的复制和表达。由此推测,质基因的复制与表达受核基因的控制。
【小问2详解】
肽链在内质网中被加工成具有一定空间结构的蛋白质,经囊泡运输到高尔基体,高尔基体对蛋白质进行进一步的修饰、加工,经囊泡将蛋白质运输到细胞膜外、细胞膜上和溶酶体中。
【小问3详解】
细胞分泌到细胞膜外的蛋白质有消化酶、抗体和一些激素(如胰岛素)等;运输到细胞膜上的蛋白质有起运输作用的载体蛋白,有与糖类结合形成起识别作用的糖蛋白等;溶酶体的主要作用是分解衰老、损伤的细胞器,吞噬并杀死侵入细胞的病毒或细菌。选项
建模或实验
相关内容
A
真核细胞三维结构模型
制作细胞模型时,科学性是第一位的,其次才是美观与否,模型要尽量准确地体现真核细胞的特征
B
用高倍显微镜观察细胞质流动
活细胞中细胞质不断流动,可用细胞质中叶绿体的运动作为标志
C
探究植物细胞的吸水和失水实验
当外界为0.3g/ml蔗糖溶液时,原生质层脱离细胞壁,细胞体积基本不变
D
性状分离比的模拟实验
小桶分别代表雌、雄生殖器官,两桶中的彩球分别代表雌、雄配子,两桶各取一个小球放在一起,模拟减数分裂中的自由组合
福建省福州市福清高中联合体2023-2024学年高二上学期期末生物试题(Word版附解析): 这是一份福建省福州市福清高中联合体2023-2024学年高二上学期期末生物试题(Word版附解析),共24页。试卷主要包含了选择题等内容,欢迎下载使用。
2023-2024学年福建省福州市福清西山学校高三上学期9月月考生物word版含答案: 这是一份2023-2024学年福建省福州市福清西山学校高三上学期9月月考生物word版含答案,文件包含生物试题docx、生物答案docx、生物答题卡pdf等3份试卷配套教学资源,其中试卷共11页, 欢迎下载使用。
福建省福州市八县(区市)协作校2023-2024学年高三上学期期中考试生物试题: 这是一份福建省福州市八县(区市)协作校2023-2024学年高三上学期期中考试生物试题,共8页。

