2023年重庆市江津二中中考生物模拟试卷(二)
展开1.下列关于生殖和发育的说法错误的是( )
A. 植物无性生殖产生的后代具有保持亲本的遗传性和繁育速度快的特点
B. 真菌用孢子繁殖新个体,属于有性生殖
C. 蝉的发育属于不完全变态发育,蝉蜕是蝉的外骨骼
D. 鸟卵的孵化时间与其大小有关,通常鸟卵越大孵化时间越长
2.2022年4月19日,我国牵头的首个新冠病毒核酸检测国际标准发布。下列关于新冠病毒的说法不正确的是( )
A. 新冠病毒的个体很小,需要用电子显微镜才能观察到
B. 新冠病毒不能独立生活,必须寄生在其他生物的活细胞内
C. 新冠病毒检测是检测人体内是否存在它的遗传物质
D. 新冠病毒的结构简单,一旦离开活细胞,就会死亡
3.下列动物类群与其主要特征的描述,不相对应的是( )
A. 腔肠动物——身体呈辐射对称,有口无肛门
B. 环节动物——身体由许多相似的体节构成
C. 软体动物——身体柔软,大多具有贝壳
D. 节肢动物——体表有外骨骼,身体和附肢不分节
4.下列关于细菌和真菌的叙述中,正确的是( )
A. 与青霉一样,蘑菇的菌体也是由菌丝构成的
B. 真菌在不良环境中可通过形成芽孢进行繁殖
C. 所有细菌真菌都需要在有氧条件下才能生存
D. 荚膜有保护细菌的作用,但与其致病性无关
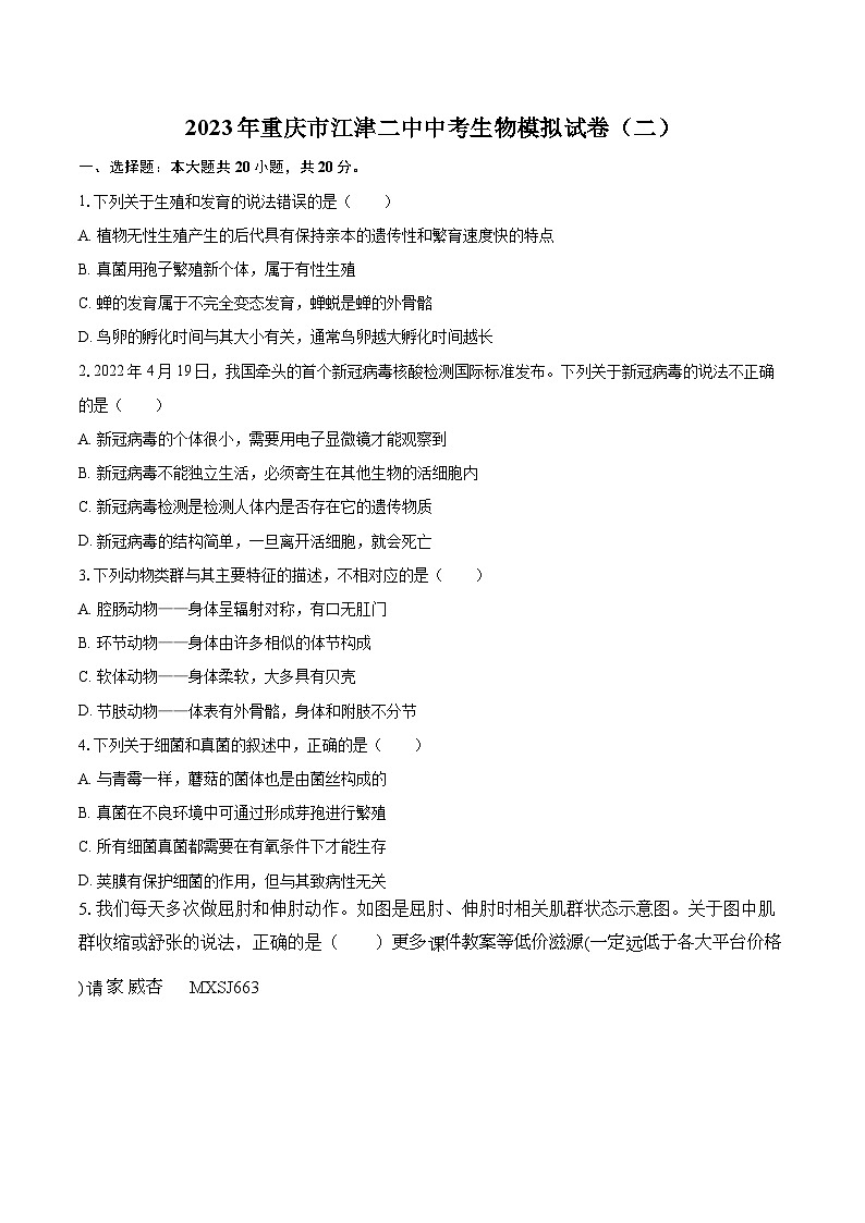
5.我们每天多次做屈肘和伸肘动作。如图是屈肘、伸肘时相关肌群状态示意图。关于图中肌群收缩或舒张的说法,正确的是( )更多课件教案等低价滋源(一定远低于各大平台价格)请 家 威杏 MXSJ663
A. ①肱二头肌肌群和②肱三头肌肌群都收缩
B. ③肱二头肌肌群和④肱三头肌肌群都舒张
C. ①肱二头肌肌群收缩,②肱三头肌肌群舒张
D. ③肱二头肌肌群收缩,④肱三头肌肌群舒张
6.地球上所有生物和它们所生存的环境共同构成了最大的生态系统称为( )
A. 海洋生态系统B. 陆地生态系统C. 生物圈D. 森林生态系统
7.下列关于饮食与健康问题的处理方式及原因解释,错误的是( )
A. 牙龈出血应多吃水果蔬菜------水果蔬菜富含维生素A
B. 胆囊炎患者不能吃油腻性大的食物------胆汁能促进脂肪乳化
C. 对胃有刺激的药物装在用淀粉制作的胶囊中服用------胃不消化淀粉
D. 食不言------吃饭时说笑,会厌软骨来不及遮住喉口,食物有可能进入气管
8.新冠肺炎疫情发生后,陕西省中医药研究院研制出预防及治疗新冠肺炎的“益肺解毒汤”和“清瘟护肺汤”两个药方,对新冠肺炎治疗效果良好。患者吸收汤剂中有效成分的主要器官是( )
A. 食道B. 胃C. 小肠D. 大肠
9.某人因酒驾发生车祸,导致失血过多,需输血急救。已知其血型为AB型,从血库中取血时首选的血液是( )
A. B型血B. AB型血C. O型血D. 都可以
10.血液通过肺循环后,其成分的变化是( )
A. 由动脉血变成静脉血B. 由静脉血变成动脉血
C. 养料增多,二氧化碳减少D. 养料减少,二氧化碳增多
11.下列分类单位中包含动物种类最多的是( )
A. 哺乳纲B. 犬科C. 食肉目D. 犬属
12.2022年北京冬奥会惊艳了世界。中国短道速滑队在2月5日2000米混合团体接力赛中荣获北京冬奥会中国队第一枚金牌。从运动系统来看,运动健儿们出色完成比赛的动力来自( )
A. 肌肉B. 骨C. 骨骼D. 关节
13.棉花生长到一定时期要进行“摘心”,这样做是为了( )
A. 解除顶端优势,促进侧芽发育B. 促进光合作用
C. 去掉侧芽,促使棉植株长高D. 减少蒸腾作用
14.春秋时期我国已运用传统发酵技术酿酒。酿酒时产生酒精的微生物是( )
A. 醋酸菌B. 酵母菌C. 乳酸菌D. 大肠杆菌
15.我国幅员辽阔,地形复杂,气候多样,从而形成了茂密的森林、美丽的草原、无垠的荒漠、神秘的湿地等,这充分体现了生物多样性中的()
A. 生物种类的多样性B. 生态系统的多样性C. 环境的多样性D. 基因的多样性
16.狐尾藻是一种水生植物,能够开花、结果,属于( )
A. 藻类B. 被子植物C. 蕨类植物D. 苔藓植物
17.中医通过“切脉”可以知晓病情,西医往手背里的“青筋”输液来治病,“切脉”和“青筋”分别指的血管是( )
A. 静脉、静脉B. 动脉、静脉C. 动脉、动脉D. 静脉、动脉
18.吃梨时,流出的汁液来自( )
A. 细胞质B. 液泡C. 叶绿体D. 细胞核
19.制作洋葱表皮临时装片时,需要在载玻片上滴一滴清水,目的是( )
A. 看清细胞的各部分结构B. 保持细胞的形态不变
C. 使细胞吸水膨大,便于观察D. 能使细胞均匀着色
20.我国修建的青藏铁路,在穿过可可西里、索加等自然保护区的线路上采取了绕避、设置通道等措施,这样做的意义是( )
A. 能节约建设投资B. 减少了施工的难度
C. 有利于保护生态平衡D. 体现了人类在自然面前的无能为力
二、简答题:本大题共5小题,共30分。
21.下列图片分别代表了三类不同的植物,请据图回答问题。
(1)海带是一种食用海藻,属于 ______ 植物,这类植物的主要特征是:植物体结构简单;没有 ______ 的分化;多数生活在水中。
(2)葫芦藓生活在阴暗潮湿的环境中,它的基部生有 ______ ,起固着作用,这类植物是自然界重要的“拓荒者”。
(3)肾蕨可供观赏,它的根、茎、叶里有 ______ 组织,靠 ______ 繁殖后代。
22.如图为某些微小生物的形态图,请据图回答。
(1)图中属于无细胞结构的生物是 ______ (填代号),它为 ______ 病毒,它的结构是由蛋白质的外壳和 ______ 组成。
(2)在酿酒、做面包和蒸馒头时离不开[C] ______ ,酿酒时必需设置 ______ 环境。
(3)A与C相比,在细胞结构上的主要不同点是A的细胞内没有 ______ 。
(4)当字母A所指的生物细胞壁增厚时,能够形成休眠体,叫 ______ ,以抵抗不良环境。
23.甲图为植物叶片的生理活动示意图(a、b代表不同的物质,箭头表示物质进出的方向),乙图为显微镜下叶片横切面示意图,丙图为该植物所在温室大棚一天中二氧化碳含量的变化曲线。请据图分析作答:
(1)若甲图表示光合作用过程,则b代表的气体名称是 ______,此时物质b主要产生于乙图中标号[______]所示部位。
(2)a、b气体进出植物的“窗口”是乙图中的[______]______(填写标号及结构名称)
(3)在丙图的B时间段,植物进行的生理活动有?请选择:______(填选项)
A.光合作用、呼吸作用
B.光合作用
C.光合作用、呼吸作用、蒸腾作用
D.呼吸作用
24.如图甲为菜豆种子结构图,图乙为玉米种子结构图,图丙为菜豆幼苗图,据图分析作答:
(1)菜豆种子和玉米种子结构上的共同点是都具有 ______ 和 ______ ,后者是新植株的幼体。
(2)菜豆种子的营养物质主要存在于[5] ______ ;若用碘液处理玉米种子剖面,可以看到玉米种子中变蓝的部位是[10] ______ 。
(3)图丙中的结构a是由图甲中的[ ______ ]发育而来。
(4)挑选400粒饱满、大小相近的菜豆种子,将4个玻璃瓶放倒,在每个玻璃瓶下放两张餐巾纸,在餐巾纸上方放100粒大豆种子,分四组进行处理(如图)。
①过一段时间后,种子能够萌发的是 ______ 瓶。
②图中b和c两瓶作为一组对照实验时,探究的问题是: ______ ?
③对比b、d瓶,可以研究 ______ 是否是种子萌发的外界条件。
25.阅读科普短文回答以下问题:
说到航天食品,有人会立马想到:挤牙膏!(图1)其实,那是60年前的“老黄历”了,是 1960年代第一批宇航员的待遇!
现在航天食品已经开始多样化,中国航天中心航天食品与营养研究室从神五开始,就不断研制、改进航天食品,为航天员在特定的环境,提供充足、完善、科学营养的餐食,保证每天人体所需要的蛋白质、脂肪、糖和水,以及钙、磷、镁、钾铁、锌、硒、碘等无机元素,还有脂溶性维生素(维生素A和E)和水溶性维生素(维生素B族和C等)两种维生素
今年,10月16日0时23分,搭载神舟十三号载人飞船的长征二号F遥十三运载火箭,在酒泉卫星发射中心点火起飞9时58分,航天员翟志刚、王亚平、叶光富先后进入核心舱,开始长达半年的太空生活全国都在关注航天员们的伙食如何?他们吃的怎么样?本次中国航天员科研训练中心航天营养与食品研究室为航天员们准备了丰富的食品,除了面包、米饭等主食外,提供了航天“招牌菜”鱼香肉丝、宫保鸡丁、黑椒牛柳、椒麻鹅、酸辣笋、麻辣豆干等,还有土豆牛肉、橙汁莲藕、烧三菇、酱香油麦菜、尖椒土豆、蔬菜牛肉汤、西红柿鸡蛋汤等家常菜(图2)航天员每顿饭有3~4个菜,保证营养均衡的同时,还要考虑到航天员个性化的饮食需求,根据航天员的喜好有针对性地为航天员准备了专属食谱,比如给翟志刚准备了他喜欢的东北炖菜,给王亚平准备了海产品,给叶光富准备了成都麻辣风味等
虽然已经经过训练,但大部分航天员在进入失重环境后还是会“晕飞船”,就像我们晕车晕船一样,专业术语叫做“空间运动病”因此,食物要尽量清淡一些,如果摄入过多脂肪,有可能会加重症状而且,在失重条件下,骨头中的钙质更容易流失长时间失重还会导致肌肉萎缩和红细胞数量减少在设计航天食品时这些情况也要考虑周全,人们也尝试在饮食中进行调整和改变。
(1)航天食品应包含的营养有 ______ 。
(2)阅读短文可知,维生素有两种,脂溶性维生素A不应存在于以下的 ______ 中。
A.全脂牛奶
B.肝脏
C.菠菜
D.鱼肝油
(3)如果你是宇航员的配餐员,请你根据宇航员叶光富的口味,结合太空中的实际情况为他选择一套适合的午餐食谱 ______ (填写选项)这套食谱中的主要能源物质是 ______ ,在消化道中被消化为小分子后,进入人体血液中的过程称为 ______ 。
A.炒饭、土豆牛肉、雪菜兔肉、烧三菇
B.红糖糍粑、酱牛肉、椒麻鹅、烧鸡腿
C.面包、尖椒土豆、酱香油麦菜、橙汁莲藕
D.米饭、酸辣笋、鱼香肉丝、蔬菜牛肉汤
答案和解析
1.【答案】B
【解析】解:A、植物无性生殖产生的后代具有保持亲本的遗传性和繁育速度快的特点,A正确。
B、真菌用孢子繁殖新个体,属于无性生殖,B错误。
C、蝉的一生经历受精卵、幼虫、成虫三个时期,而且幼虫和成虫的形态结构非常相似,生活习性也几乎一致,属于不完全变态发育,蝉蜕是蝉的外骨骼,C正确。
D、鸟卵的孵化时间与其大小有关,通常鸟卵越大孵化时间越长,D正确.
故选:B。
(1)无性生殖的关键在于没有两性生殖细胞的结合,由母体直接产生新个体的方式,如嫁接、扦插、压条、克隆、组织培养等。
(2)有性生殖是指经过两性生殖细胞(例如精子和卵细胞)的结合成为受精卵,再由受精卵发育成为新的个体的生殖方式。
掌握各种生物的生殖特点是解题的关键。
2.【答案】D
【解析】解:A、病毒的个体非常小,比细菌还小得多,只能用纳米来表示它的大小,借助于电子显微镜才能看清楚病毒的形态结构。A正确。
B、病毒的结构非常简单,没有细胞结构,由核酸和蛋白质外壳组成,不能独立生活,必须寄生在其它生物的活细胞内。B正确。
C、新冠病毒检测是检测人体内是否存在它的遗传物质。C正确。
D、病毒没有细胞结构,主要由内部的核酸和外部的蛋白质外壳组成,不能独立生存,只有寄生在活细胞里才能进行生命活动。一旦离开离开就会变成结晶体。当环境适宜时,生命活动重新开始。D错误。
故选:D。
病毒的结构非常简单,由蛋白质外壳和内部的遗传物质组成,没有细胞结构。不能独立生存,只有寄生在活细胞里才能进行生命活动,一旦离开了活细胞,病毒就无法生存,就会变成结晶体。
熟练掌握病毒的形态结构特点,营养方式、生殖方式以及与人类的关系,灵活解答。
3.【答案】D
【解析】解:A、腔肠动物的特征身体呈辐射对称、体表有刺细胞、有口无肛门,A不符合题意。
B、环节动物的特征身体呈圆筒形,由许多彼此相似的体节组成,靠刚毛或疣足辅助运动,如蚯蚓等,B不符合题意。
C、软体动物的特征柔软的身体表面有外套膜,大多具有贝壳,运动器官是足,如蜗牛,C不符合题意。
D、节肢动物的特征体表有坚韧的外骨骼,身体和附肢都分节,如蝴蝶,D符合题意。
故选:D。
自然界中的动物多种多样,其中有一类体内无脊柱的动物,称为无脊椎动物,包括:腔肠动物、扁形动物、线形动物、环节动物、软体动物,节肢动物等。
解答此题要掌握生物分类的知识。
4.【答案】A
【解析】解:A、青霉、蘑菇的菌体都是由许多细胞连接起来的菌丝构成的,正确。
B、当细菌遇到不良环境时,其可以形成芽孢,被称为休眠体,芽孢不是生殖细胞,错误。
C、细菌和真菌有的进行有氧呼吸,有的进行无氧呼吸,错误。
D、荚膜有保护细菌的作用,与其致病性有直接关系,错误。
故选:A。
细菌细胞的基本结构包括:细胞壁、细胞膜、细胞质、DNA集中区域,为单细胞生物;真菌细胞的基本结构包括:细胞壁、细胞膜、细胞质、细胞核等,有的是单细胞的,有的是多细胞的,大都体内无叶绿体,不能进行光合作用。
解答此类题目的关键是熟记细菌、真菌的结构特点。
5.【答案】C
【解析】解:当骨骼肌受神经传来的刺激收缩时,就会牵动着它所附着的骨,绕着关节活动,于是躯体就产生了运动。但是由于骨骼肌只能收缩牵拉骨而不能推开骨,因此与骨相连的肌肉总是两组肌肉协调配合。屈肘时,①肱二头肌收缩,②肱三头肌舒张;伸肘时,④肱三头肌收缩,③肱二头肌舒张。
故选:C。
人体完成一个运动都要有神经系统的调节,有骨、骨骼肌、关节的共同参与,多组肌肉的协调作用,才能完成。图中①是肱二头肌,②是肱三头肌,③是肱二头肌,④是肱三头肌。
在运动中,神经系统起调节作用,骨起杠杆的作用,关节起支点作用(也有说枢纽作用),骨骼肌起动力作用。
6.【答案】C
【解析】解:地球上所有生物和它们所生存的环境共同构成了最大的生态系统称为生物圈,生物圈是地球上所有生物共同的家园.生物圈的范围:以海平面为标准来划分,生物圈向上可到达约10千米的高度,向下可深入10千米左右深处,厚度为2 0千米左右的圈层,包括大气圈的底部、水圈的大部和岩石圈的表面,是最大的生态系统.
故选:C。
生物圈是地球上的所有生物与其生存的环境形成的一个统一整体,是地球上所有生物共同的家园,是最大的生态系统.
关键点:生物圈的概念和范围.
7.【答案】A
【解析】解:A、水果和蔬菜内含有丰富的维生素C,牙龈出血的人缺乏维生素C,应多吃水果和蔬菜,A错误。
B、胆囊炎患者的肝脏分泌胆汁的能力差,影响了脂肪的消化,因而胆囊炎患者不能吃油腻的食物,B正确。
C、胃不消化淀粉,只对蛋白质有初步的消化作用,所以对胃有刺激的药物被装在用淀粉制作的胶囊中,减少对胃的刺激,C正确。
D、“食不言”是因为吞咽时会厌软骨来不及盖住喉口,食物易进入气管,D正确。
故选:A。
(1)食物中含蛋白质、糖类、油脂、维生素、无机盐、水等六大类营养物质,它们各具有一定的作用。
(2)食物中的维生素、水和无机盐等小分子的营养物质人体可以直接吸收利用,而蛋白质、糖类、脂肪这些大分子的营养物质是不溶于水的,必须在消化道内变成小分子的能溶于水的物质后,才能被消化道壁吸收。解答即可。
熟记六大类营养物质对人体各项生命活动的重要作用,缺一不可。
8.【答案】C
【解析】解:小肠是消化道中最长的段,是消化食物和吸收营养物质的主要场所。所以患者吸收汤剂的主要器官是小肠。
故选:C。
小肠盘曲在腹腔里,长约5~6米,开始的一段叫十二指肠。小肠是消化道中最长的段,是消化食物和吸收营养物质的主要场所。小肠壁也分为4层,与胃壁相似.小肠黏膜的表面有许多环形皱襞,皱襞上有许多绒毛状的突起--小肠绒毛。小肠绒毛间的黏膜凹陷形成肠腺,可以分泌肠液消化食物。小肠内表面具有的皱襞和小肠绒毛,大大地增加了消化食物和吸收营养物质的面积、小肠绒毛中有毛细血管和毛细淋巴管。小肠绒毛壁、毛细血管壁和毛细淋巴管壁都很薄,都只由一层上皮细胞构成。这种结构特点有利于吸收营养物质。
小肠是消化食物和吸收营养物质的主要场所。
9.【答案】B
【解析】解:安全输血:以输入同型血为原则。但在紧急情况下,AB血型的人可以接受任何血型,但只能输给AB型的人,O型血可以输给任何血型的人,但只能接受O型血。如果异血型者之间输血输得太快太多,输进来的凝集素来不及稀释,红细胞可能引起凝集反应。因此,输血时应该以输入同型血为原则。所以,急诊科有一患者急需输血,他的血型为AB型,从血库中取血时首选的血液是AB型。可见B符合题意。
故选:B。
输血以输同型血为原则。例如:正常情况下A型人输A型血,B型血的人输B型血。据此回答。
解题的关键是识记并理解安全输血的原则。
10.【答案】B
【解析】解:血液循环的途径如图:
从图中看出,血液流经肺部毛细血管时,与肺泡进行气体交换,血液中的二氧化碳扩散进入肺泡,肺泡中的氧扩散进入血液。因此血液通过肺循环后,其成分的变化是由静脉血变成了动脉血。
故选:B。
(1)体循环的路线是:左心室→主动脉→各级动脉→身体各部分的毛细血管网→各级静脉→上、下腔静脉→右心房,血液由含氧丰富的动脉血变成含氧少的静脉血。
(2)肺循环的路线是:右心室→肺动脉→肺部毛细血管→肺静脉→左心房,血液由含氧少的静脉血变成含氧丰富的动脉血。
解答此类题目的关键是理解掌握血液循环的途径、血液变化。
11.【答案】A
【解析】解:分类单位越大,共同特征就越少,包含的生物种类就越多;分类单位越小,共同特征就越多,包含的生物种类就越少。在题干的“纲、科、目、属”四个单位中,“纲”是最大的分类单位,包含的生物种类就越多。
故选:A。
生物分类单位由大到小是界、门、纲、目、科、属、种。界是最大的分类单位,最基本的分类单位是种。
解答此类题目的关键是理解生物分类等级的特点。
12.【答案】A
【解析】解:人体的运动系统由骨骼和骨骼肌组成。骨骼是由多块骨连接而成。骨骼肌的两端较细呈乳白色的部分是肌腱(属于结缔组织),分别附着在相邻的两块骨上,中间较粗的部分是肌腹,主要由肌肉组织构成,外面包有结缔组织膜,里面有许多血管和神经。能够收缩和舒张。骨骼肌有受刺激收缩的特性。运动时,肌肉的收缩、舒张牵引着骨绕着关节运动。在运动中,神经系统起调节作用,骨起杠杆的作用,关节起支点作用(也有说枢纽作用),骨骼肌起动力作用。
故选:A。
人的运动系统包括骨骼和骨骼肌组成,骨骼是骨和骨连接(主要是关节)的统称,骨在运动中起杠杆作用,关节起支点作用,骨骼肌起动力作用。据此解答。
骨骼肌有受刺激收缩的特性,骨骼肌收缩,牵动着它所附着的骨,绕着关节活动,于是躯体就产生了运动。
13.【答案】A
【解析】解:顶端优势是指一个枝条上,顶芽优先生长而侧芽受抑制的现象,产生的原理是:由顶芽形成的生长素向下运输,使侧芽附近生长素浓度加大,由于侧芽对生长素敏感而被抑制;同时,生长素含量高的顶端,夺取侧芽的营养,造成侧芽营养不足.在生产实践中经常根据顶端优势的原理,进行果树整枝修剪,棉花打顶、摘心,以增加分枝,提高产量.可见A正确,符合题意.
故选:A
此题考查的知识点是顶端优势.解答时可以从顶端优势的概念、原理、应用方面来分析.
解答此类题目的关键是理解顶端优势的原理,并能应用于农业生产.
14.【答案】B
【解析】解:酿酒时要用到酵母菌,酵母菌是一种单细胞真菌,在无氧的条件下,酵母菌能分解糯米中的葡萄糖产生酒精和二氧化碳。
故选:B。
微生物的发酵在食品的制作中具有重要意义,如蒸馒头、做面包、酿制啤酒等要用到酵母菌。
多掌握常见的发酵技术在食品制作中的作用的例子,并理解其原理。
15.【答案】B
【解析】【分析】
生物圈中有着多种多样的生态系统,如草原生态系统、湿地生态系统、海洋生态系统、森林生态系统、淡水生态系统、农田生态系统、城市生态系统等等。解答即可。
虽然地球上生态系统的类型多种多样,但每一个生态系统都不是孤立存在的,都与周围其他生态系统密切相关。
【解答】
在自然条件下,某个地区的气候特点,尤其是温度和降雨量,决定了该地区的生态系统的类型。我国有广袤的陆地、辽阔的海洋、复杂的地形和多样的气候,从而形成了不同的生态系统。即森林生态系统、草原生态系统、海洋生态系统、淡水生态系统、湿地生态系统、农田生态系统、城市生态系统等。
故选:B。
16.【答案】B
【解析】解:被子植物又叫绿色开花植物,主要特征是:胚珠外有子房壁包被,种子有果皮包被;受精过程不需要水,具有双受精现象;花开放之后经过传粉和受精形成果实和种子,具有根、茎、叶、花、果实和种子六大器官组成。可见B正确。
故选:B。
被子植物又叫绿色开花植物,主要特征是:胚珠外有子房壁包被,种子有果皮包被;受精过程不需要水,具有双受精现象;有根、茎、叶、花、果实和种子六大器官。
只要熟练掌握了被子植物的主要特征,就能正确答题。
17.【答案】B
【解析】脉搏即动脉的搏动,心脏收缩时,由于输出血液冲击引起的动脉跳动,切脉一般取近手腕部的桡动脉。
人体内的血管有动脉血管、静脉血管、毛细血管三种类型。其中动脉血管管壁厚,弹性最大,管腔较小,血流速度快,其功能为将血液从心脏输送到全身各处去;静脉血管管壁较薄,弹性较小,管腔大,血流速度慢,其功能为将血液从全身各处输送到心脏去;毛细血管管壁最薄,只有一层上皮细胞构成,管腔最小,只允许红细胞呈单行通过,血流速度极慢,数量最多,其功能为物质交换的场所。动脉一般埋藏在身体较深的部位,不易从体表中看到,静脉有的埋藏较深,有的埋藏较浅,在体表容易看到,呈“青色”,俗称“青筋”。因此“切脉”和“青筋分别是指的血管是动脉、静脉。
故选:B。
脉搏即动脉搏动,随着心脏有节律性的收缩和舒张,动脉管壁相应的出现扩张和回缩,在体表浅动脉上可触到搏动;血管有动脉、静脉、毛细血管三种类型,分析解答。
解答此类题目的关键是理解脉搏的概念以及知道血管的分布特点。
18.【答案】B
【解析】解:植物细胞的液泡中,溶解着一些酸甜苦辣的物质和色素,叫做细胞液。吃梨时,流出的汁液来自细胞液泡中的细胞液。
故选:B。
植物细胞的结构包括:
掌握植物细胞的结构是解题的关键。
19.【答案】B
【解析】解:在制作洋葱鳞片叶表皮细胞的临时装片时,向洁净的载玻片上滴加的液体是清水,为了维持细胞的正常形态。
故选:B。
制作植物细胞和动物细胞的临时装片,在载玻片上滴加的液体是不同的;标本在载玻片上放好后,在盖盖玻片时,要注意不要让盖玻片下面产生气泡,否则将不利于观察。
理解掌握临时装片制作的步骤和要求。
20.【答案】C
【解析】解:当经济利益与保护生物的多样性发生冲突时,我们以保护生物的多样性为主,如青藏铁路穿过可可西里等自然保护区的线路时采取绕避、设置安全通道等措施,这样做的意义是有利于保护当地的野生动物,有助于保护生物的多样性,保护生态平衡,保持环境。可见C正确。
故选:C。
保护生物多样性最为有效的措施是建立自然保护区,建立自然保护区是指把包含保护对象在内的一定面积的陆地或水体划分出来,进行保护和管理;除了建立自然保护区之外,人们还把把濒危物种迁出原地,移入动物园、水族馆和濒危动物繁育中心,进行特殊的保护和管理;此外还建立了种质库,以保护珍贵的遗传资源;另外为保护生物的多样性,我国相继颁布了《中华人民共和国环境保护法》、《中华人民共和国森林法》、《中华人民共和国野生动物保护法》、《中国自然保护纲要》等法律,对于我国生物多样性的保护起到了重要的作用。
掌握为保护生物的多样性而采取的一定的措施,结合题意,仔细分析,灵活答题。
21.【答案】藻类 根、茎、叶 假根 输导 孢子
【解析】解:(1)海带是藻类植物,结构简单,无根、茎、叶的分化,起固着作用的叫根状物。
(2)葫芦藓,苔藓植物,有茎和叶的分化,但没有真正的根,具有假根,起着固着植株的作用,茎中又没有导管,所以植株矮小。
(3)肾蕨属于蕨类植物,有了根、茎、叶的分化,体内有输导组织,一般长的高大。蕨类植物不结种子,靠孢子繁殖后代。
故答案为:
(1)藻类;根、茎、叶。
(2)假根。
(3)输导;孢子。
植物根据生殖细胞的不同可分为孢子植物和种子植物。孢子植物用孢子来繁殖后代,包括藻类植物、苔藓植物和蕨类植物。种子植物用种子来繁殖后代,包括裸子植物和被子植物。
解答此类题目的关键是熟练掌握了各类植物的主要特征。
22.【答案】B 细菌 内部的遗传物质 酵母菌 无氧 成形的细胞核 芽孢
【解析】解:(1)图中B属于细菌病毒,病毒无细胞结构,它的结构是由蛋白质外壳和内部的遗传物质组成。
(2)在酿酒、做面包和蒸馒头时离不开酵母菌,酿酒时必需设置无氧环境,无氧条件下,酵母菌分解葡萄糖产生二氧化碳和酒精。
(3)A细菌与C酵母菌相比,在细胞结构上的主要不同点是A细菌的细胞内没有成形的细胞核,属于原核生物。
(4)当A细菌的细胞壁增厚时,能够形成休眠体叫芽孢,以抵抗不良环境。
故答案为:
(1)B;细菌;内部的遗传物质。
(2)酵母菌;无氧。
(3)成形的细胞核。
(4)芽孢。
图A是细菌,B是病毒,C是酵母菌,D是青霉。
解答此类题目的关键是熟记细菌真菌的结构以及在食品制作过程中的应用。
23.【答案】氧气 ② ⑤ 气孔 C
【解析】解:(1)若甲表示光合作用,则a为二氧化碳b为氧气,光合作用吸收二氧化碳释放氧气;若甲表示呼吸作用,则a为氧气b为二氧化碳,呼吸作用吸收氧气释放二氧化碳。光合作用的场所是乙图②叶肉细胞中的叶绿体。
(2)在植物叶片当中,气体进出的“窗口”是气孔,即乙图⑤,这是叶片组成气孔的保卫细胞形成的小孔。
(3)由图可知,B段二氧化碳含量减少,说明B段正在进行光合作用,吸收大气中的二氧化碳。呼吸作用每时每刻地进行分解有机物用来于其生存所需,提供能量,光合作用的同时也进行着蒸腾作用。故选:C。
故答案为:(1)氧气;②
(2)⑤;气孔
(3)C。
(1)绿色植物通过叶绿体,利用光能,把二氧化碳和水转化成储存能量的有机物,并且释放出氧气的过程,叫做光合作用;
(2)活细胞利用氧,将有机物分解成二氧化碳和水,并且将储存在有机物中的能量释放出来。供给生命活动的需要,这个过程叫作呼吸作用;
(3)B时间段二氧化碳的含量逐渐降低,说明在一定范围内光照加强,光合作用旺盛,呼吸作用无可不在进行着,在一定限度内,光照强度越强,蒸腾作用越强。所以,三大作用同时进行。
据图可知:甲图:a、二氧化碳、b氧气;乙图:①是上表皮、②是叶肉、③是叶脉、④是下表皮、⑤是气孔。
掌握叶片的结构、光合作用、呼吸作用和蒸腾作用的概念是解答此题的关键。
24.【答案】种皮 胚 子叶 胚乳 2 b 适宜的温度是种子萌发的条件吗 充足的空气
【解析】解:(1)比较菜豆种子和玉米种子的结构,两者相同点是都有种皮和胚。胚是种子的主要部分,是幼小的生命体,它能发育成新的植物体。胚由胚轴、胚芽、胚根、子叶四部分组成。
(2)5子叶是储存营养物质的结构,食用部分主要是子叶;玉米种子的10胚乳含淀粉,若用碘液处理玉米种子剖面,可以看到玉米种子中胚乳变蓝。
(3)菜豆种子萌发时,4胚芽将来发育成茎和c叶,1胚轴将来发育成b连接茎与根的部分,2胚根将来发育成a根。
(4)①种子萌发的条件:①环境条件适宜的温度、一定的水分、充足的空气,过一段时间后,种子能萌发的是b瓶,因为乙瓶的环境条件适宜种子萌发。
②图中b和c两瓶作为一组对照实验时,探究的问题是:适宜的温度是种子萌发的条件吗?
③对照实验具有变量的唯一性,对比b、d瓶,变量是充足的空气,可以研究充足的空气是否是种子萌发的条件。
故答案为:(1)种皮;胚;
(2)子叶;胚乳;
(3)2;
(4)b;适宜的温度是种子萌发的条件吗;充足的空气。
图中1胚轴,2胚根,3种皮,4胚芽,5子叶,6果皮和种皮,7胚芽,8胚轴,9胚根,10胚乳,11子叶,a根,b连接根和茎的部分,d子叶,c叶。
掌握种子的结构和萌发过程是解题的关键。
25.【答案】糖类、脂肪、蛋白质、水、无机盐、维生素 C D 糖类 吸收
【解析】解:(1)航天食品应包含的营养有蛋白质、糖类、油脂、维生素、无机盐、水。
(2)阅读短文可知,维生素有脂溶性维生素(维生素A和E)和水溶性维生素(维生素B族和C等)两种维生素;脂溶性维生素A主要存在全脂牛奶、肝脏、鱼肝油等食物中,菠菜内无脂溶性维生素。
(3)为了满足人体每天对能量和营养物质的需要,人们的营养必须合理,选项D较合理,因为米饭主要含糖类、酸辣笋和蔬菜主要含维生素、鱼香肉丝主要含蛋白质、蔬菜牛肉汤主要含维生素和蛋白质,这套食谱中的主要能源物质是糖类,在消化道中被消化为小分子后,进入人体血液中的过程称为吸收。
故答案为:
(1)糖类、脂肪、蛋白质、水、无机盐、维生素。
(2)C。
(3)D;糖类;吸收。
食物中含蛋白质、糖类、油脂、维生素、无机盐、水等六大类营养物质,它们各具有一定的作用。
解答此题的关键是掌握六大类营养物质的主要作用,结合题意,即可解答。
2023年重庆市江津二中中考生物模拟试卷(二): 这是一份2023年重庆市江津二中中考生物模拟试卷(二),共17页。试卷主要包含了选择题,简答题等内容,欢迎下载使用。
2023年重庆市江津二中中考生物模拟试卷(二)(含解析): 这是一份2023年重庆市江津二中中考生物模拟试卷(二)(含解析),共17页。试卷主要包含了选择题,简答题等内容,欢迎下载使用。
重庆市江津二中2022-2023学年八年级上学期第二次月考生物试卷: 这是一份重庆市江津二中2022-2023学年八年级上学期第二次月考生物试卷,共24页。试卷主要包含了单选题,综合题等内容,欢迎下载使用。

