山东省滨州市沾化区实验高级中学2023-2024学年高三上学期第二次月考地理试题(解析版)
展开1.答题前填写好自己的姓名、班级、考号等信息
2.请将答案正确填写在答题卡上
一、选择题组(本题共15小题,每小题3分,共45分。每小题只有一个选项符合题目要求。)
国家地理频道“探寻欧洲河流”摄制组到欧洲采访,历时一年,绘制出欧洲四条河流年相对流量变化示意图。据此完成下面小题。
1. 图中河流流量变化受气温影响明显的是( )
A. ①②B. ③④C. ②④D. ②③
2. ①、②、③、④四条河流依次位于( )
A. 欧洲北部、欧洲东部、欧洲南部、欧洲西部
B. 欧洲西部、斯堪的纳维亚半岛北部、欧洲南部、欧洲东部
C. 欧洲南部、阿尔卑斯山区、欧洲东部、欧洲西部
D 欧洲东部、欧洲北部、欧洲西部、阿尔卑斯山区
【答案】1. D 2. C
【解析】
【1题详解】
图①中冬季流量大,是因受西风带的影响,冬季西风势力较强,降水多,不符合题意,①错误;欧洲的降更多课件 教案 视频 等优质滋源请 家 威杏 MXSJ663 水主要受西风的影响,图②中夏季流量大,是因有冰雪融水补给,受气温的影响,符合题意,②正确;图③中春季流量大,是因有季节性积雪融水,受气温的影响大,符合题意,③正确;图④中流量变化较小,是因常年受西风带的影响,不符合题意,④错误。故选D 。
【2题详解】
①河流夏季径流量较小,冬季径流流量较大,应位于欧洲南部,受地中海气候影响;②河流夏季流量大,是因有冰川融水补给,应位于海拔高的阿尔卑斯山区;③河流春季流量大,是因有积雪融水补给应位于欧洲东部,纬度高,冬季有积雪;④河流径流量的季节变化小,应位于欧洲西部,受温带海洋性气候影响。综上所述,C正确,ABD错误,故选C。
【点睛】欧洲受西风影响,降水量的季节分配较均匀,受其影响河流的径流量季节变化较小。
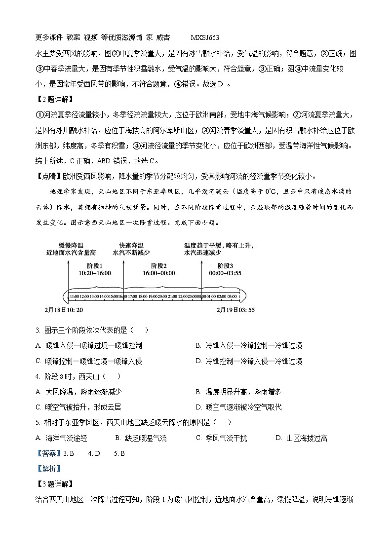
地理学家发现,天山地区不同于东亚季风区,几乎没有暖云(温度高于0℃,且云中只有液态水滴的云体)降水,其拥有独特的气候背景。同时,在不同阶段降雪过程中,云层顶部的温度随着时间的变化而发生变化。图示意西天山地区一次降雪过程。完成下面小题。
3. 图示三个阶段依次代表的是( )
A. 暖锋入侵—暖锋过境—暖锋控制B. 冷锋入侵—冷锋控制—冷锋过境
C. 暖锋控制—暖锋过境—暖锋入侵D. 冷锋控制—冷锋入侵—冷锋过境
4. 阶段3时,西天山( )
A. 大风降温,降雨逐渐减少B. 温度明显升高,降雨增多
C. 暖空气被抬升,形成云层D. 暖空气逐渐被冷空气取代
5. 相对于东亚季风区,西天山地区缺乏暖云降水的原因是( )
A. 海洋气流途经B. 缺乏暖湿气流C. 季风气流干扰D. 山区海拔过高
【答案】3. B 4. D 5. B
【解析】
【3题详解】
结合西天山地区一次降雪过程可知,阶段1为暖气团控制,近地面水汽含量高,缓慢降温,说明冷锋逐渐靠近但还没有真正受冷锋控制,为冷锋入侵;阶段3温度区域平缓,且略有上升,说明冷锋过境;阶段2快速降温,水汽不断减少,形成降雪,此时受冷锋控制,B正确,ACD错误。故选B。
【4题详解】
阶段3处在冷锋过境,逐渐受冷气团控制,出现大风降温,降水形成,温度温度相对阶段1、2不会明显升高,暖空气被冷空气取代,暖空气抬升,形成降雪,D正确,ABC错误。故选D。
【5题详解】
根据题干定义可知,暖云为温度高于0℃,且云中只有液态水滴的云体,西天山地区,深居内陆,受夏季风(暖湿气流)影响小,缺乏暖湿气流,B正确,AC错误;山区海拔高与受暖云降水关系不大,D错误。故选B。
【点睛】冷锋过境的天气变化①过境前,由暖气团控制,气压低、气温高、天气晴朗;②过境时,冷暖气团相遇,气压变高,气温变低,阴天、大风、降水,降水主要集中在锋后;③过境后,由冷气团控制,气压高、气温低、天气晴朗。
鳀鱼是一种生活在温带海洋中上层的小型鱼类,广泛分布于我国的渤海、黄海和东海,鳀鱼也是南美洲秘鲁渔场的常见鱼类之一,鳀鱼产卵盛期水温12-19℃,趋光性较强,幼鱼更为明显。下图为秘鲁附近海域某时段表层海水等温线分布图。读图完成下面小题。
6. 和我国海域相比,鳀鱼在图示区域活动纬度范围明显偏低,其原因是( )
A. 有大量淡水注入,带来丰富饵料
B. 大陆架范围宽广,提供生存场所
C. 晴天多,光照强,鳀鱼趋光性强
D. 海域洋流的影响,水温适宜生存
7. 拉尼娜现象会导致鱼类大量迁徙或者死亡,为保障足够鱼获,拉尼娜年处于丙地捕捞的渔民需要( )
A. 向甲方向移动
B. 向乙方向移动
C. 向岸边区移动
D. 向深海区移动
【答案】6. D 7. A
【解析】
【6题详解】
鳀鱼是生活在温带海洋中上层鱼类,分布于我国的渤海、黄海和东海,读图可知该海域位于南半球热带,能够生存此鱼类,可能是水温条件满足,根据所学该海域受秘鲁寒流影响,冷水上泛区域,水温较低,适合鱼类生存,D正确,排除ABC。故选D。
【7题详解】
根据所学,拉尼娜现象就是由于东南信风增强导致太平洋中东部海水异常变冷的情况。所以拉尼娜现象发生时,南美洲西岸水温较往年偏低,导致鱼类向纬度较低、水温较高的北方迁徙,因此为保障足够鱼获,拉尼娜年处于丙地捕捞的渔民需要向甲方向移动,A正确;拉尼娜发生时,由于向乙地、向岸边移动,都是向水温低的地区移动,水温更低,都不适合鱼类生存,不能增加鱼获,排除BC;向深海移动,远离海岸,上升流不明显,营养物质较少,不利于鱼群集聚,排除D。故选A。
【点睛】拉尼娜现象就是太平洋中东部海水异常变冷的情况。东南信风增强,将表面被太阳晒热的海水吹向太平洋西部,致使西部比东部海平面增高将近60厘米,西部海水温度增高,气压下降,潮湿空气积累形成台风和热带风暴,而东部底层较冷的海水上翻,致使东太平洋海水变冷。拉尼娜现象出现时,我国易出现冷冬热夏,登陆我国的热带气旋个数比常年多,出现“南旱北涝”现象;印度尼西亚、澳大利亚东部、巴西东北部等地降雨偏多;非洲赤道地区、美国东南部等地易出现干旱。
某学者对法国多地区人口与经济的研究表明,就业密度较大地区的人口平均技能水平较高,而且高技能和低技能劳动力都很多,中等技能劳动力更倾向于在中小城市就业。据此完成下面小题。
8. 大城市往往具有较多的低技能劳动力,主要是因为( )
A. 劳动力市场需求多元B. 社会保障水平更高
C. 低端产业发展更充分D. 就业竞争压力较小
9. 中小城市对高技能劳动力和低技能劳动力“两头缺”,主要是因为( )
①高技能劳动力追求更高收入 ②高技能劳动力追求更好的环境
③低技能劳动力对生活成本更敏感 ④中小城市低技能劳动力就业岗位少
A. ①③B. ①④C. ②③D. ②④
【答案】8. A 9. B
【解析】
【8题详解】
大城市经济规模大,各行各业的体量大,中低端的行业与岗位虽然占比不高,但总量多,对低技能劳动力的需求总量大,A正确;低技能劳动力难以获得更充分的社会保障,B错误;大城市以高端产业发展为主,C错误;大城市就业竞争压力大,D错误。故选A。
【9题详解】
高技能劳动力为追求更高收入前往大城市,不一定是追求大城市好环境,①正确,②错误;如果低技能劳动力对生活成本更敏感,其应当选择在中小城市就业,与题干不符,③错误;由于中小城市低技能劳动力岗位选择有限,供应不足,因此低技能劳动力只能前往大城市,④正确。①④组合正确,B正确,ACD错误;故选B。
【点睛】随着城市的发展越来越快,大城市有其发展速度要比一般城市快的多,对于劳动力的需求是一定的,而且大城市的范围比较广,一是需要一些劳动力去做事的,这些人虽然是低端的,他们同样发挥了巨大的作用,在这个市场中也能够为我们带来动力。低端劳动力虽然是廉价的,但是对于大多数人来说,能够在低端劳动力的帮助之下,使得整个社会是运转的,这个就是低端劳动力的所谓价值。
稗在我国内地多被视为稻田伴生杂草或补充性救荒作物,但在东北农业生产中却占据重要地位。成为历史上低湿地开发的最主要作物。近代以来,优质高产的水稻成为东北低湿地开发的主角。稗于作为一种谷物逐渐淡出人们视野,沦为一种饲料作物。据此完成下面小题。
10. 稗成为东北地区历史上低湿地开发的最主要作物,反映其突出特征是( )
A. 耐寒、耐涝,生长期长B. 耐旱、耐盐碱、生长期长
C. 耐寒、耐涝、生长期短D. 耐旱、耐盐碱、生长期短
11. 近代以来水稻能够成为东北低湿地开发的主角,主要是因为( )
①东北地区自然环境改善②东北地区农田水利建设
③稗子沦为一种饲料作物④抗寒性水稻品种的引入
A. ①③B. ①④C. ②③D. ②④
【答案】10. C 11. D
【解析】
【分析】
【10题详解】
根据所学知识可知,东北地区纬度高,降水较少,冬季漫长且气温低,故稗具有耐寒、生长期短的特点,根据材料“成为历史上低湿地开发的主要作物”可知稗具有耐涝的特点。C正确,A、B、D错误。故选C。
【11题详解】
水稻原本是一种好暖喜湿的作物,在生长过程中需水量很大。东北能够发展水稻种植与农田水利建设和引入适应较高纬度的抗寒水稻品种有关,②,④正确。东北地区自然环境改善,稗子沦为一种饲料作物都不是水稻能够成为东北低湿地开发的主角的主要原因,①,③错误。D正确,A、B、C错误。故选D。
【点睛】影响农业主要区位因素: 气候、土壤、地形水源、市场、交通运输、政策、科技、劳动力等。
泛滥平原即“河漫滩”,是指河床与谷坡间枯水时出露、洪水时被水淹没的部分。泛滥平原是由河流的横向迁移和洪水的沉积形成的,具有明显的沉积物二元结构:下部由较大的河床冲积层(主要是粗砂和砾石)组成,上部由较细的泛滥平原沉积物(主要是细砂和粘土)组成。极宽的泛滥平原又被称为河漫滩平原。下图示意某泛滥平原剖面。据此完成下面小题。
12. 形成面积宽广泛滥区的自然原因是( )
A. 物理风化强,风化物具有分选性
B. 积雪冰川分布广,河谷长而宽阔
C. 径流季节变化大,地势平坦开阔
D. 地势低洼,有利于地表径流汇集
13. 泛滥平原上部沉积物形成的主要时期是( )
A. 洪水期之后B. 洪水期
C. 枯水期之前D. 枯水期
【答案】12. C 13. B
【解析】
【12题详解】
泛滥平原多位于河流中下游,气候湿润,水量大,物理风化弱,A错误;积雪冰川分布少,B错误;根据泛滥平原的涵义和泛滥平原物质的二元结构特点可以推断,利于宽广泛滥区发育的自然条件是降水季节变化较大,河流有明显的洪水期,河流流经平坦开阔的地形地区,河流横向流动沉积显著,C正确;地势低洼不能体现水量的季节变化大,D不是主要原因。故选C。
【13题详解】
河漫滩位于河床一侧或两侧,平水期和枯水期出露地表,洪水期被淹没,洪水期(河流水位高于洪水位的时期)河漫滩处洪水较浅,流速较缓,沉积的泥沙粒径较小,洪水期之后和枯水期之前为河流的平水期,B正确;ACD错误;故选B。
【点睛】河漫滩平原,一般分布在河流中下游, 河流在凹岸侵蚀,在凸岸堆积形成堆积体,堆积体在枯水季节露出水面,形成河漫滩,如果河流改道,河漫滩被废弃,多个被废弃的河漫滩连接在一起形成河漫滩平原, 地势平坦、宽广。
肥岛效应是指干旱、半干旱地区的灌丛下方土壤养分富集。灌丛未完全退化前,冠下水、土、肥数量均高于灌丛间空旷地带。肥岛效应强度与灌丛生长状况密切相关,灌丛的冠面越大,蒸腾量越大,灌丛的植株越大,生长所需水量越多。从水源补给角度分析,土地荒漠化是地下水位下降、浅层土壤含水量减少的过程。塔里木盆地北部的荒漠化表现为草甸退化为灌丛再退化为沙漠的过程。下图为塔里木盆地北部荒漠化过程与肥岛效应强度变化关联模式示意图。据此完成下面小题。
14. 在土地荒漠化过程中,起决定作用的因素是( )
A. 水源B. 土壤C. 植被D. 气候
15. 在塔里木盆地北部的荒漠化过程中,肥岛效应的强度变化是( )
A. 持续变强B. 持续变弱C. 先变强后变弱D. 先变弱后变强
【答案】14. A 15. C
【解析】
【14题详解】
土地荒漠化过程中,主要是土壤水分减少,表层土壤逐渐变得疏松,因水分减少,植被减少,固沙固土作用减弱,导致土地荒漠化,故在土地荒漠化过程中,起决定作用的因素是水源,水源除降水外还包括冰雪融水等地表水、地下水,A正确;土地荒漠化过程中,土壤肥力降低,即土壤是土地荒漠化的表现,而不是原因,B错误;水源可以影响植被,进而影响土地荒漠化的进程,故植被不是主要因素,C错误;气候中的降水会对土壤的水分条件产生影响,但不是主要因素,D错误。故选A。
15题详解】
读图可知,塔里木盆地北部荒漠化过程中,随着根系浅的草甸退化,灌丛入侵,根系逐渐变深,后逐渐退化,该过程中肥岛效应先变强后变弱,C正确,ABD错误,故选C。
【点睛】灌丛周围的土壤养分向灌丛中心聚集,灌丛中心的土壤电导率、有机质、全氮、速效磷和有效钾较灌丛周围高,叫肥岛效应。
第II卷(非选择题)
二、综合题(本题共4小题,共55分)
16. 阅读图文材料,完成下列要求。
冬荪是一种珍稀食用菌,夏秋季节生于林地下的腐殖质层中,正常生长形成温度不能高于20℃,湿度要求85%以上,摘后保鲜时间极短。贵州省大方县(左下图)地处高原向丘陵过渡地带,2016年所产冬荪被评为“国家地理标志”产品。20世纪90年代初,技术人员研发出相关人工种植技术,但当地种植规模仍较小。2017年,当地建立特色生产模式(右下图),再次推广种植,实现脱贫。
(1)分析大方县适宜冬荪生长的自然原因。
(2)说明20世纪90年代初大方县冬荪种植规模较小的原因。
(3)分析当地建立的冬荪特色生产模式对农民的好处。
【答案】(1)大方县海拔较高,夏秋季节凉爽;山地丘陵地形,降水丰沛,云雾较多,空气湿度大,适合冬荪生长;山地丘陵森林广布,林下腐殖质层较厚,适合冬荪生长。
(2)冬荪采摘后保鲜时间极短(加工技术落后、冷藏保鲜水平低),冬荪损耗率高,种植风险大;地形崎岖,交通不便,运输成本高;地区偏远,市场信息闭塞,产品知名度低,市场销量小。
(3)提高了产品销量,促进冬荪生产规模的扩大;对冬荪进行加工,增加了附加值,提高了农民的收入;保证了农民收入的稳定性,使农民的抗风险能力提升。
【解析】
【分析】本大题以冬荪为材料设置试题,涉及农业等相关内容(知识点),考查学生对材料解读与分析能力、有效信息的提取能力,提高相关知识的迁移应用素养。
【小问1详解】
大方县位于贵州省,属于云贵高原,海拔较高,夏秋季节气候凉爽;水汽充足,亚热带季风气候,降水较多,山区云雾缭绕,空气湿度大,适宜冬荪生长;当地多丘陵山地,植被覆盖率高,森林广布,林下腐殖质层较厚,适合冬荪生长。
【小问2详解】
冬荪采摘后保质期较短,20世纪90年代当地的保鲜技术相对落后,冬荪种植和采摘投入的人力物力较多,冬荪损耗率高,种植风险大;当地缺少平地,交通不便,难以向外部市场输送,运输成本高昂;由于当地位于偏远地区,信息闭塞,优质产物难以到达外界,产品知名度低,市场销量小。
【小问3详解】
通过公司搭建平台负责销售,有利于提高了产品销量,激发当地农民种植兴趣,促进冬荪生产规模的扩大;公司代加工冬荪,制成加工品,有利于增加附加值,提高经济收入,在经济上刺激当地发展,同时又可以保证农民收入的稳定性,有利于农民提高种植冬荪的抗风险能力,保证冬荪的稳定种植。
17. 阅读材料,回答下列问题。
三工河流域(43°09′N~45°29′N,87°47′E~88°17′E)位于天山北坡、准噶尔盆地南缘。流域内分为山地区、平原区、沙漠区,其中平原区居民点、农田遍布。图示意三工河流域不同海拔高度主要外力作用的分布状况。
(1)指出该流域最可能发育山地森林的大致海拔范围,并说明依据。
(2)指出三工河流域山前冲积扇发育的大致海拔范围,说明其形成过程。
(3)从水资源利用角度,为平原区农业可持续发展提出合理化建议。
【答案】(1)1700~2800m。缓坡,以流水作用为主,水、土条件较好;山区人类活动少。
(2)500~800m。山地区水流速度快,挟带大量砾石和泥沙;平原区地势趋缓,流速减慢,搬运物质沉积,形成扇状堆积地貌。
(3)山地区修建水库;平原区种植耐旱作物;推广喷灌、滴灌。
【解析】
【分析】本题以天山北坡的三工河流域不同海拔高度主要外力作用的分布状况图为材料,设置3道试题,涉及影响植被的因素、河流地貌、农业发展措施等相关知识点,考查学生获取和解读地理信息、调动和运用地理知识的能力,体现综合思维、区域认知和人地协调观的地理学科核心素养。
【小问1详解】
结合材料以及所学知识可知,天山北坡面向西北敞开,来自大西洋及北冰洋的水汽受地形抬升,形成山地降水,使得北坡降水较多;随着海拔升高,降水量递增,在半山腰出现最大降雨带,在半山腰部位易出现森林。图中显示海拔1700~2800m处主要外力作用是流水作用,推测此处是最大降雨带,此处最可能发育山地森林,且该处海拔较高,受人类活动影响较小;500~800m外力作用虽为流水作用,但高度较低,应为冲积扇、洪积扇平原区(冲积平原),人类活动作用强烈,应是以耕地、果园、人工林及居民点为主。
【小问2详解】
图中显示海拔500—800m主要外力作用流水作用,且位于山地区与平原区的过渡位置,是山前冲积扇发育的位置。冲积扇是河流沉积地貌,可从物质条件、动力条件、沉积过程等角度进行分析。三工河上游流经山区,因山区地势起伏大,河流落差大,流速快,侵蚀搬运能力强,挟带大量砾石和泥沙;河流流经出山口,进入平原区,地势变得低平,坡度降低,河道变宽,水流速度减慢,搬运能力减弱,其携带的泥沙和砾石在山前堆积,形成以出山口为顶点的扇形堆积地貌,即冲积扇。
【小问3详解】
新疆地区为温带大陆性气候,降水稀少,三工河流域蒸发旺盛,发展农业耗水量大,会加剧当地的水资源不足问题。平原区农业应因地制宜的调整农业产业结构,种植耐旱作物;改变传统灌溉技术,推广喷、滴灌等灌技术;发展节水农业;山地区河流流速快,季节变化大,可修建水库调节等。
18. 读澳大利亚气候类型分布示意图,完成下列要求。
(1)判断甲地气候类型并分析其成因。
(2)说出乙地冬夏季盛行风向并分析成因及对降水的影响。
(3)分析丙地夏季时盛行海陆风及风速较大的原因。
【答案】(1)气候类型:热带雨林气候。成因:位于东南信风的迎风坡;东澳大利亚暖流具有增温增湿作用。
(2)冬季:东南风;气压带风带向北移动,东南信风带北移控制该地;从澳大利亚内陆吹来的东南风相对干燥。夏季:西北风;此时北半球的东北信风随着太阳直射点的南移而南移,越过赤道偏转成为西北风;来自海洋的西北风比较湿润。
(3)夏季时受副热带高压控制,晴天多,海陆温差大,盛行海陆风;濒临海洋,下垫面阻力小;大陆内部热带沙漠气候分布面积广,进一步加大温差,增大风速。
【解析】
【分析】本题以澳大利亚气候类型分布示意图为材料设置试题,涉及气候类型的判读、成因以及气压带风带的移动等相关知识,考查考生获取和解读地理信息的能力。
【小问1详解】
结合材料和所学知识可知,甲处位于澳大利亚的东北部,气候类型为热带雨林气候。因为该地位于东南信风的迎风坡,受海洋湿润气流影响,降水丰富;并且东澳大利亚暖流流经,具有增温增湿作用。
【小问2详解】
乙地位热带草原气候,冬季气压带风带向北移动,东南信风带北移控制该地,吹东南风,东南风从澳大利亚内陆吹来,相对干燥,为当地的干季。夏季,北半球的东北信风随着太阳直射点的南移而南移,越过赤道偏转成为西北风,西北风从海洋吹来,比较湿润,为当地的湿季。
【小问3详解】
丙地为地中海气候,夏季时受副热带高压控制,晴天多,海陆温差大,盛行海陆风。丙地濒临海洋,下垫面阻力小;大陆内部热带沙漠气候分布面积广,升温快,和海洋进一步加大温差,气压差大,增大风速。
19. 阅读图文资料,完成下列要求。
哀牢山纵贯云南中部,呈西北—东南走向,是横断山地和云贵高原的分界线。科考队经考察发现,哀牢山东西坡物种丰富度的垂直分布受地形和降水的影响,具有明显差异。下图示意哀牢山植物群落物种丰富度指数的垂直分布。
2023-2024学年山东省滨州市高三上学期1月期末地理试题含答案: 这是一份2023-2024学年山东省滨州市高三上学期1月期末地理试题含答案,共16页。
2023-2024学年山东省滨州市高三上学期1月期末地理试题含答案: 这是一份2023-2024学年山东省滨州市高三上学期1月期末地理试题含答案,共16页。
21,山东省滨州市2023-2024学年高三上学期1月期末地理试题(无答案): 这是一份21,山东省滨州市2023-2024学年高三上学期1月期末地理试题(无答案),共5页。

