所属成套资源:高教版(2021)物理电工电子类练习整套
中职物理高教版(2021)电工电子类主题五 静电场的应用第五节 带电粒子在匀强电场中的运动精品一课一练
展开
这是一份中职物理高教版(2021)电工电子类主题五 静电场的应用第五节 带电粒子在匀强电场中的运动精品一课一练,文件包含中职物理高教版电子电工类同步备课第五节带电粒子在匀强电场中的运动试卷原卷版docx、中职物理高教版电子电工类同步备课第五节带电粒子在匀强电场中的运动试卷解析版-副本docx等2份试卷配套教学资源,其中试卷共9页, 欢迎下载使用。
A. 若这些粒子的初速度相同,则射入后的轨迹一定相同
B. 若这些粒子的初动能相同,则射入后的轨迹一定相同
C. 若这些粒子的比荷相同,则射入后的轨迹一定相同
D. 若这些粒子的比荷和初速度都相同,则射入后的轨迹一定相同
【参考答案】D
【名师解析】设两极板间的电场强度为E,板长为L,粒子的质量为m、电荷量为q,进入电场的速度为v0;
根据牛顿第二定律可得加速度为:a=,运动时间为:t=
根据类平抛运动的规律可得沿电场线方向的位移为:y==
若这些粒子的初速度相同,如果比荷不同,y不同,则射入后的轨迹一定不相同,故A错误;若这些粒子的初动能相同,如果电荷量不同,y不同,则射入后的轨迹一定不相同,故B错误;若这些粒子的比荷相同,如果初速度不同,y不同,则射入后的轨迹一定不相同,故C错误;若这些粒子的比荷和初速度都相同,y相同,则射入后的轨迹一定相同,故D正确,
【关键点拨】。
根据类平抛运动的规律推导出偏转位移与比荷、初速度的关系,根据关系式进行分析。
本题主要是考查带电粒子在电场中的运动,解答本题的关键是知道类平抛运动的规律,根据带电粒子受力情况,用牛顿第二定律求出加速度,结合运动学公式进行分析。
2.如图所示,平行金属板A、B水平放置并带有等量异种电荷,A极板带正电。现有a、b两个带电粒子,质量分别为m1 和m2 ,带电量大小分别为q1和q 2,它们以相同的初速度先后垂直电场线从同一点射入平行板间的匀强电场,a、b两粒子分别打在金属板B上的M点和N点,不计粒子重力,则下列说法正确的是( )
A.a、b两粒子均带正电
B. a、b两粒子电荷量关系为q1>q2
C.a、b两粒子比荷关系为
D.电场对a、b两粒子所做功的关系为
【参考答案】 AC
【名师解析】.由于A、B两金属板带电为正,粒子向下偏转,选项A正确;两粒子在电场力的作用下做类平抛运动,在水平方向 ,在竖直方向 由图可知,则有,由题设条件无法比较与关系,选项B错误,C正确;由电场力做功公式知,因加速电压U相同,而与的大小关系不能确定,所以不能确定与的大小关系,选项D错误; 故选AC。
3.如图所示,竖直平面内有水平向左的匀强电场E,M点与N点在同一电场线上。两个质量相等的带正电荷的粒子,以相同的速度v0分别从M点和N点同时垂直进入电场,不计两粒子的重力和粒子间的库仑力。已知两粒子都能经过P点,在此过程中,下列说法正确的是( )
A.从M点进入的粒子先到达P点
B.从M点进入的粒子电荷量较小
C.从M点进人的粒子动量变化较大
D.从M点进入的粒子电势能变化较小
【参考答案】BD
【命题意图】本题考查带电粒子在匀强电场中的类平抛运动、动量定理和功能关系及其相关知识点。
【解题思路】两粒子进入电场后做类平抛运动,因为重力不计,竖直方向匀速运动,水平向左方向匀加速运动,因为两粒子竖直方向的位移相同,初速度v0相同,由y=v0t可知两粒子达到P点的时间相同,选项A错误;粒子水平向左匀加速运动,根据x=gt2和qE=ma以及xM<xN,时间t和质量m均相等可知qM<qN,选项B正确;根据动量定理Ft=△P可知,时间相同,受到电场力(F=qE)小的粒子动量变化小,又qM<qN,则从N点进人的粒子动量变化较大,选项C错误;由F=qE ,qM<qN,可知粒子M受到的电场力小,沿电场力方向位移小,故电场力做功小,根据功能关系可知,从M点进入的粒子电势能变化较小,选项D正确。
【方法归纳】粒子受到恒定外力的曲线运动,可以把粒子的运动分解为沿外力方向匀加速直线运动和垂直外力方向的匀速直线运动。
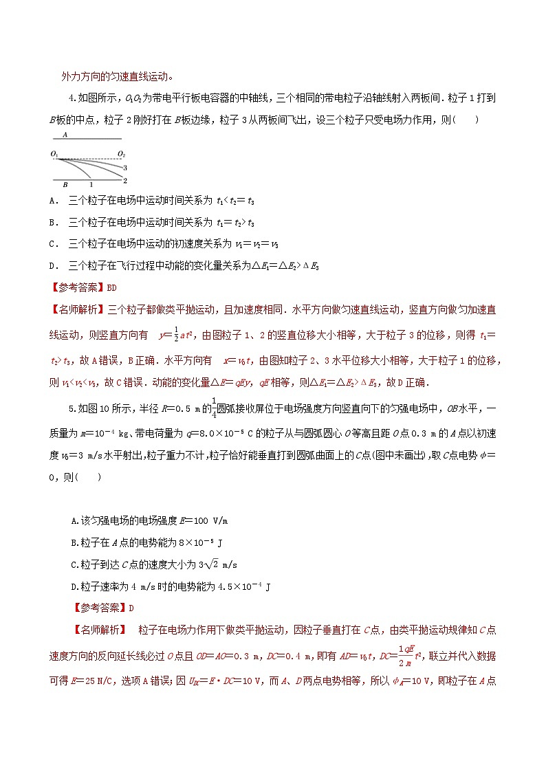
4.如图所示,O1O2为带电平行板电容器的中轴线,三个相同的带电粒子沿轴线射入两板间.粒子1打到B板的中点,粒子2刚好打在B板边缘,粒子3从两板间飞出,设三个粒子只受电场力作用,则( )
A. 三个粒子在电场中运动时间关系为t1t3
C. 三个粒子在电场中运动的初速度关系为v1=v2=v3
D. 三个粒子在飞行过程中动能的变化量关系为ΔE1=ΔE2>ΔE3
【参考答案】BD
【名师解析】三个粒子都做类平抛运动,且加速度相同.水平方向做匀速直线运动,竖直方向做匀加速直线运动,则竖直方向有 y=at2,由图粒子1、2的竖直位移大小相等,大于粒子3的位移,则得t1=t2>t3,故A错误,B正确.水平方向有 x=v0t,由图知粒子2、3水平位移大小相等,大于粒子1的位移,则v10)的带电小球M、N先后以相同的初速度沿水平方向射出。小球进入电场区域,并从该区域的右边界离开。已知N离开电场时的位置与A点在同一高度;M刚离开电场时的动能为刚进入电场时动能的8倍。不计空气阻力,重力加速度大小为g。已知A点到左边界的距离也为L。
(1)求该电场的电场强度大小;
(2)求小球射出的初速度大小;
(3)要使小球M、N离开电场时的位置之间的距离不超过L,仅改变两小球的相同射出速度,求射出速度需满足的条件。
【名师解析】(1)设小球M、N在A点水平射出的初速度大小为v0,则他们进入电场时是水平速度仍然为v0,所以小球M、N在电场中运动的时间相等。
进入电场前,水平方向
竖直方向下落的距离
进入电场时竖直速度
进入电场后,水平方向
故
设N粒子运动的加速度为a,竖直方向有:
解得:
由牛顿第二定律得:
解得:
(2)粒子M射出电场时竖直速度为
解得:
(3)以竖直向下为正,M的竖直位移为
N的竖直位移为
解得:
相关试卷
这是一份中职物理高教版(2021)电工电子类主题六 磁场及其应用第五节 磁介质 铁磁材料精品课后练习题,文件包含中职物理高教版电子电工类同步备课第五节磁介质铁磁材料试卷原卷版docx、中职物理高教版电子电工类同步备课第五节磁介质铁磁材料试卷解析版docx等2份试卷配套教学资源,其中试卷共9页, 欢迎下载使用。
这是一份中职物理第五节 磁介质 铁磁材料课后复习题,文件包含中职物理高教版电子电工类同步备课第五节磁介质铁磁材料试卷原卷版docx、中职物理高教版电子电工类同步备课第五节磁介质铁磁材料试卷解析版docx等2份试卷配套教学资源,其中试卷共9页, 欢迎下载使用。
这是一份高教版(2021)电工电子类主题四 电场与直流电及其应用第五节 全电路欧姆定律及应用精品课时练习,文件包含中职物理高教版电子电工类同步备课第五节全电路欧姆定律及应用原卷版docx、中职物理高教版电子电工类同步备课第五节全电路欧姆定律及应用解析版docx等2份试卷配套教学资源,其中试卷共11页, 欢迎下载使用。

