四川省雅安市多校联考2023-2024学年高二上学期12月月考地理试题(Word版附解析)
展开1.本试卷分选择题和非选择题两部分,共100分。考试时间75分钟。
2.请将各题答案填写在答题卡上。
3.本试卷主要考试内容:选择性必修一。
一、选择题:本大题共16小题,每小题3分,共48分。在每小题给出的四个选项中,只有一项是符合题目要求的。
地表形态是多种多样的,成因也不尽相同,是内、外力地质作用对地壳综合作用的结果。下图示意我国南方某地区地质构造分布情况。完成下面小题。
1. 该地区岩石主要为( )
①沉积岩 ②喷出岩 ③变质岩 ④侵入岩
A. ①②B. ①④C. ②③D. ③④
2. 推测图示M地区经历的地质过程依次为( )
A. 流水侵蚀—沉积作用—岩浆喷出—断层发育
B. 断层发育—变质作用—流水侵蚀—岩浆侵入
C. 岩浆侵入—断层发育—变质作用—流水侵蚀
D. 沉积作用—断层发育—岩浆侵入—流水侵蚀
【答案】1 B 2. D
【解析】
【1题详解】
由材料可知,该地大多岩石为沉积岩,然后断层发育,岩浆侵入、隔断沉积岩,形成侵入型岩浆岩,其面积占比较大,①④正确;图示该地区并无明显变质作用和岩浆喷出地表,因此变质岩和喷出岩占比可忽略不计,②③错误,B正确,ACD错误,故选B。
【2题详解】
由材料可知,该地区早期长时间处于沉积环境,经固结成岩作用,形成的岩石以沉积岩为主,之后发生断层作用,M地区岩层下沉,随之岩浆侵入,最后地层遭受流水侵蚀,形成“V”形谷,D正确,ABC错误,故选D。
【点睛】岩浆岩分为侵入岩和喷出岩,花岗岩是由岩浆侵入活动形成的侵入岩;石灰岩是由热带海洋中珊瑚的遗体堆积形成的沉积岩;页岩是由泥质沉积物经成岩作用后固结而成的岩石,具有明显的层理构造,是典型的沉积岩。
帕米尔高原地跨中国新疆西南部、搭吉克斯坦东南部、阿富汗东北部,是昆仑山、喀喇昆仑山、兴都库什山和天山交会的巨大山结(许多山脉的聚集中心),面积约10×104km2。帕米尔高原冰川广布。下图为帕米尔高原地质构造图。完成下面小题。
3. 帕米尔高原( )
①位于板块消亡边界 ②只有断层,没有褶皱 ③多冰蚀湖泊 ④位于陆壳和洋壳交会处
A. ①②B. ③④C. ①③D. ②④
4. 塔里木盆地有新生代地层,帕米尔高原缺乏新生代地层,主要是因为新生代( )
①帕米尔高原板块挤压抬升强烈 ②塔里木盆地断裂下陷,接受沉积
③帕米尔高原河流侵蚀显著 ④塔里木盆地不受外力侵蚀
A. ①②B. ③④C. ①③D. ②④
【答案】3. C 4. A
【解析】
【3题详解】
帕米尔高原位于亚欧板块和印度洋板块的消亡边界,属于陆壳和大洋板块的部分陆壳碰撞,①正确,④错误;帕米尔高原地表山脉众多、凹凸不平,存在褶皱,②错误;帕米尔高原海拔较高,冰川广布,多冰蚀湖泊,③正确。故选C。
【4题详解】
塔里木盆地有新生代地层,帕米尔高原缺乏新生代地层,主要因为新生代帕米尔高原板块挤压抬升强烈,①正确;塔里木盆地断裂下陷,地势低,易接受沉积,②正确;帕米尔高原气候干旱,河流径流量小,河流侵蚀作用不显著,③错误;塔里木盆地也会受到风力侵蚀作用影响,④错误;故选A。
【点睛】褶皱山是地壳运动形成褶皱岩层所组成的山体,是地表岩层受水平方向的构造作用力而形成岩层弯曲的褶皱构造山地。
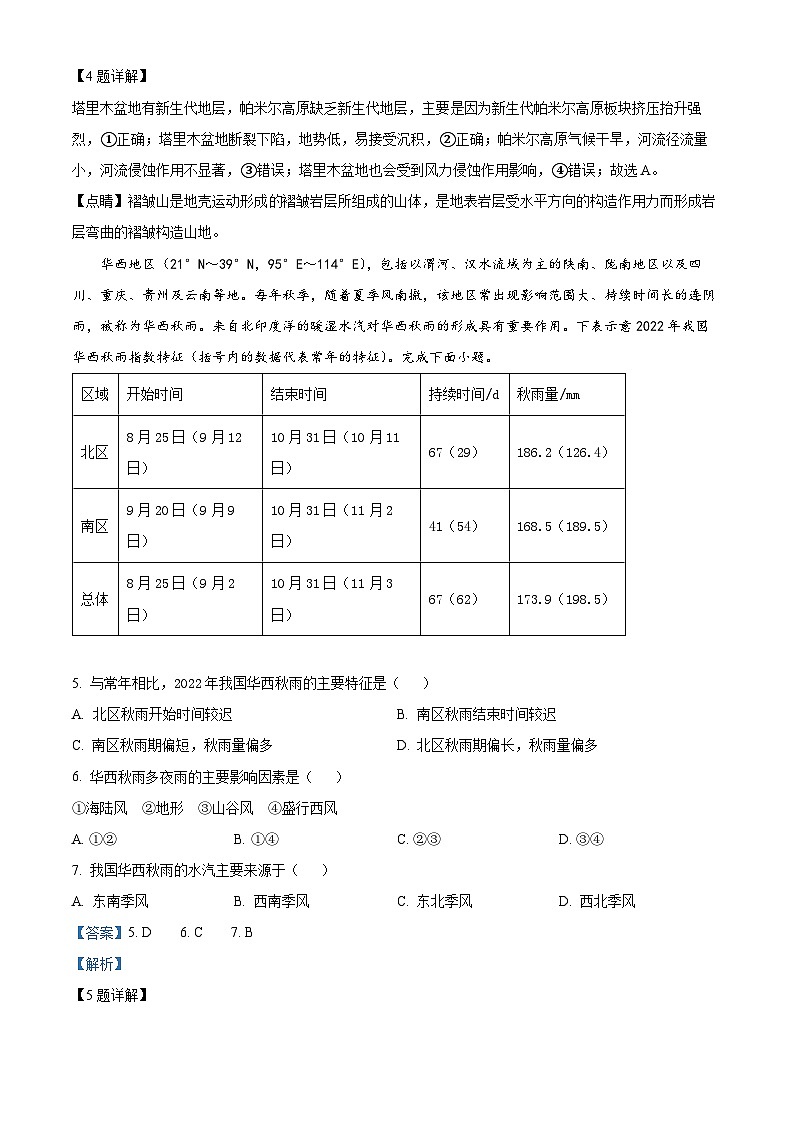
华西地区(21°N~39°N,95°E~114°E),包括以渭河、汉水流域为主的陕南、陇南地区以及四川、重庆、贵州及云南等地。每年秋季,随着夏季风南撤,该地区常出现影响范围大、持续时间长的连阴雨,被称为华西秋雨。来自北印度洋的暖湿水汽对华西秋雨的形成具有重要作用。下表示意2022年我国华西秋雨指数特征(括号内的数据代表常年的特征)。完成下面小题。
5. 与常年相比,2022年我国华西秋雨的主要特征是( )
A. 北区秋雨开始时间较迟B. 南区秋雨结束时间较迟
C. 南区秋雨期偏短,秋雨量偏多D. 北区秋雨期偏长,秋雨量偏多
6. 华西秋雨多夜雨的主要影响因素是( )
①海陆风 ②地形 ③山谷风 ④盛行西风
A. ①②B. ①④C. ②③D. ③④
7. 我国华西秋雨的水汽主要来源于( )
A. 东南季风B. 西南季风C. 东北季风D. 西北季风
【答案】5. D 6. C 7. B
【解析】
【5题详解】
据表可知,2022年我国华西秋雨与常年相比,呈现北区秋雨期偏长(当年持续时间67天,常年平均29天)、秋雨量偏多,南区秋雨期偏短、秋雨量偏少(当年持续时间41天,常年平均54天)的特点,D正确;北区秋雨开始时间8月25日早于常年平均开始时间9月12日,A错误;南区秋雨结束时间10月31日早于常年平均结束时间11月2日,B错误;南区秋雨量168.5,少于常年平均值189.5,C错误。故选D。
【6题详解】
华西秋雨多夜雨,主要与山区的山谷风有关。夜晚山谷出现上升气流,水汽抬升,易冷却凝结,形成降水,②③正确;华西地区不在沿海地区,受海陆风影响极小,①错误;这些地区几乎不受西风影响,④错误。故选C。
【7题详解】
秋季随着西太平洋副热带高压东撤南退,中国东部地区雨季(受东南季风影响)结束。“来自北印度洋的暖湿水汽对华西秋雨的形成具有重要作用”,表明此时来自印度洋的西南季风和水汽输送仍然较强,同时中高纬冷空气开始活跃,往往造成冷暖空气交汇,在华西一带形成降水,B正确,A错误;东北季风和西北季风相对较为干燥,不易带来降水,CD错误。故选B。
【点睛】华西秋雨是我国华西地区秋季多雨的特殊天气现象。华西秋雨一般从9月持续到11月份左右,持续时间较长,以绵绵细雨为主,夜雨率高。
大气湍流指大气流体的不规则运动,其发生需具备一定的动力学和热力学条件。动力学条件是空气层中具有明显的风速切变,热力学条件是空气层必须具有一定的不稳定度。北黄海是位于中国和韩国间的半封闭海区。下图为北黄海某地某季节大气湍流强度与平均风速的日变化示意图(a、b、c分别为不同方向上的大气湍流强度,d为平均风速)。大气湍流强度数据是通过测船出航获取的,该地在分析研究时舍弃了夏季大气湍流强度数据。完成下面小题。
8. 图示季节,该海域大气运动的日变化特征为( )
①夜间平均风速整体小于白天 ②夜间平均风速整体大于白天
③白天大气湍流强度整体弱于夜间 ④白天大气湍流强度整体强于夜间
A. ①③B. ①④C. ②④D. ②③
9. 相较于陆地,海洋大气湍流强度较弱的主要影响因素是( )
①下垫面 ②湿度 ③洋流 ④温差
A. ①②B. ①④C. ②③D. ③④
10. 该地在分析研究时舍弃夏季大气湍流强度数据的主要原因是夏季( )
A. 大气状态稳定,仪器敏感度低B. 大气状态稳定,数据代表性弱
C. 航次问题较少,天气较为稳定D. 海一气情况复杂,数据误差较大
【答案】8. C 9. B 10. D
【解析】
【8题详解】
由图可知,夜间整体平均风速较大,白天整体平均风速较小,夜间整体大气湍流强度较弱,白天整体大气湍流强度较强,①③正确②④错误。C正确ABD错误。故选C。
【9题详解】
由于海面广阔且性质均一,相对陆地粗糙度小许多,因此其机械动力作用小。此外由于海水的比热容大,昼夜及年温度变化相对陆地较小,热力对流也较弱,热力作用影响也较陆地小,所以海洋上大气湍流扩散能力比陆地弱,其强度较弱,①④正确。结合材料中大气湍流发生需具备一定的动力学和热力学条件条件,湿度、洋流对大气湍流的强弱影响小,②③错误。B正确,ACD错误。故选B。
【10题详解】
大部分样本应在大气稳定状态下获得。大气湍流强度数据是通过测船出航获取的,夏季海一气交换情况较复杂,高温高湿,大气状态不够稳定,仪器性能会受到严重影响,易导致数据误差较大,在进行数据处理时大量站点数据,因因奇异值过多而被舍弃,D正确,ABC错误。故选D。
【点睛】大气湍流是大气中的一种重要运动形式,它的存在使大气中的动量、热量、水气和污染物的垂直和水平交换作用明显增强,远大于分子运动的交换强度。大气湍流的存在同时对光波、声波和电磁波在大气中的传播产生一定的干扰作用。
不同地区的气候、土壤、生物等地理要素,会随着地理位置和地势的变化呈现出规律性的演变,从而形成纷繁复杂又具有规律的自然景观。下图为甲、乙两座山脉的自然带垂直分布示意图,乙山脉为非洲的乞力马扎罗山(3°S,37°E)。完成下面小题。
11. 导致甲、乙两山脉高寒荒漠带分布高度差异的最主要因素是( )
A. 降水分布B. 热量条件C. 土壤肥力D. 山体海拔
12. 与北坡山麓自然带相比,乙山脉南坡山麓自然带分布优势显著,其主要得益于南坡( )
A. 为东南信风的迎风坡,降水较多B. 地形坡度较缓,热量条件好
C. 受赤道低压控制时间长,降水多D. 为阴坡,蒸发弱,水分条件好
【答案】11. B 12. A
【解析】
【11题详解】
同一自然带,在低纬度的山地分布海拔高,在高纬度的山地分布海拔低。甲山脉基带是落叶阔叶林,可判断其地处温带;乙山脉(乞力马扎罗山)基带是热带雨林,可判断其地处热带;乙山脉纬度较低,热量条件较好,高寒荒漠带分布海拔较高,甲山脉纬度较高,热量条件较差,高寒荒漠带分布海拔较低,B正确;同一自然带分布的海拔不同,与热量(纬度)有关,与水分、土壤关系不大,ACD错误。故选B。
【12题详解】
乙山脉南坡为东南信风迎风坡,东南信风从印度洋带来水汽,使该坡降水量较大,水分条件要优于北坡,因此该山南坡山麓自然带以热带雨林带为主,北坡山麓自然带热带雨林带面积较小,以热带稀树草原带为主,A正确;该山南坡与北坡同属于热带地区,热量差异不大,B错误;乞力马扎罗山在赤道附近,年内南北两侧受赤道低压控制时间相近,光照时间差异也不大,阳坡和阴坡的差异不是自然带差异形成的主要原因,CD错误。故选A。
【点睛】垂直地域分异规律又叫从山麓到山顶的地域分异规律。地球表层存在着明显的地势起伏。在一定高度的山区,随着高度上升,温度逐渐降低,降水发生变化,从山麓到山顶自然环境及其组成要素会出现逐渐变化更迭的现象,这就是垂直分异。
二十四节气是我国传统历法体系及其相关实践活动的重要组成部分,每年始于立春,终于大寒。通过统计正午日影长短的周期变化,最早确立了二十四节气中的夏至和冬至两个节气。再通过测量相邻两年的冬至时刻,确定了一个回归年的长度。下图为二十四节气地球公转位置示意图。完成下面小题。
13. 图示二十四节气地球公转速度( )
①小暑慢于寒露 ②谷雨与大雪一致
③小寒快于惊蛰 ④小满快于白露
A. ①②B. ①③C. ②④D. ③④
14. 从大雪至立春期间( )
A. 巴西昼渐短,夜渐长B. 地中海沿岸迎来雨季
C. 海南岛经历两次太阳直射D. 北京市公园桃花盛开
【答案】13. B 14. B
【解析】
【13题详解】
地球公转轨道上,近日点(1月初)公转速度最快,远日点(7月初)公转速度最慢,小暑靠近远日点,公转速度慢,寒露靠近秋分,离远日点相对较远,公转速度相较于小暑更快,①正确;谷雨在春分以后,大雪在冬至附近,谷雨相较于冬至离近日点更远,公转速度更慢,②错误;小寒靠近冬至,惊蛰靠近春分,小寒相较于惊蛰更靠近近日点,公转速度更快,③正确;小满靠近远日点,寒露靠近秋分,小满相较于寒露公转速度更慢,④错误。①③正确,故选B。
【14题详解】
从大雪至立春期间,太阳直射点在南半球,先向南移动到南回归线再向北移动。巴西位于南半球,期间昼长夜短,夜先变短再变长,A错误;地中海地区此时为冬季,温和多雨,迎来雨季,B正确;海南岛在北半球,太阳直射点此时位于南半球,不会有太阳直射现象,C错误;此时北京市为冬季,寒冷干燥,不会桃花盛开,D错误。故选B。
【点睛】太阳公转轨道为椭圆,太阳大致位于其中一个焦点的位置,1月初太阳位于近日点,公转速度最快,7月初太阳位于远日点,公转速度最慢。
下图为某日甲、乙两地从日出到日落的太阳高度角日变化示意图(左曲线为甲地,右曲线为乙地),已知甲地位于南半球。完成下面小题。
15. 图示该日最可能为北半球( )
A. 春分日B. 夏至日C. 秋分日D. 冬至日
16. 图示该日( )
A. 甲地一年中昼最短B. 乙地比甲地日出早
C. 成都日落于西南方D. 太阳直射北回归线
【答案】15. D 16. C
【解析】
【15题详解】
读图可知,该日甲地昼长夜短(日出5:52,日落18:08),乙地昼夜等长(日出18时,日落6时),且甲地正午太阳高度角为66.5°,说明甲地位于赤道上,该日可能为夏至日或冬至日,同时该日位于南半球的甲地昼长夜短,正午太阳高度角大于66.5°,因此只有冬至日才符合题意。故选D。
【16题详解】
由上题结论可知,该日为北半球冬至日,太阳直射南回归线,甲地位于南半球,一年中昼最长,AD错误;当北京时间(120°E经线地方时)为12时(正午,太阳位于最高点),乙地为24时,甲、乙两地经度相隔180°,无法判断甲、乙两地日出早晚,B错误;该日太阳直射南回归线,全球除极昼夜地区都是日出东南,日落西南,成都日出东南,日落西南,C正确。故选C。
【点睛】同一地点正午太阳高度随着季节作有规律的变化。夏至日时,北回归线及其以北地区正午太阳高度达到一年中的最大值,南半球各纬度达到一年中的最小值。冬至日时,太阳直射南回归线,南回归线及其以南地区正午太阳高度达到一年中的最大值,北半球各纬度达到一年中的最小值。春分日和秋分日时,除赤道上正午太阳高度达一年中最大值外,其他地区正午太阳高度介于最大值和最小值之间。
二、非选择题:本题共3小题,共52分。
17. 阅读图文材料,完成下列要求。
沉积物的特征可以反映历史沉积过程和区域的沉积环境。冰碛垄是冰川搬运、堆积形成的巨大石块,呈垄状,其规模的变化在一定程度上反映冰川规模的变化。昆仑山位于青藏高原北缘,冰川地貌发育典型,昆仑山口(也称昆仑山垭口)地区受侵蚀较弱,以堆积为主。下图示意第四纪冰期以来该地的堆积地貌剖面,图中①~⑤为五条冰碛垄。
(1)比较冰碛物和冰水沉积物的特征差异,并分析冰碛物或冰水沉积物特征的成因。
(2)分析该地①~⑤这五条冰碛垄形成的先后顺序。
(3)推断第四纪冰期以来该地的气候变化特征,并说明判断依据。
【答案】(1)特征差异:冰碛物棱角分明、大小混杂;冰水沉积物磨圆度和分选性较好。
成因:岩石和碎屑物在冰川搬运过程中,受外力侵蚀影响较小,故冰碛物棱角分明;冰川融化后,冰碛物就地堆积,缺乏分选的过程,故大小混杂。(或冰水沉积物在间冰期形成,间冰期温度升高,冰川融化,岩石和碎屑物在流水搬运过程中受侵蚀作用,磨圆度较好;随着流速降低,不同大小的颗粒先后沉积,分选性较好。)
(2)冰碛垄形成时期该地侵蚀作用较弱,以堆积作用为主;距现代冰川越远,冰碛物堆积的时间越早,故冰碛垄①~⑤形成时间为从早到晚。
(3)气候变化特征:气候冷暖交替变化,整体趋于变暖。判断依据:冰水沉积区、冰碛垄规模不一,说明冷暖变化幅度不同;冰碛垄规模的变化可在一定程度上反映出冰川规模的变化,冰碛垄规模按形成时间从早到晚呈现变小趋势,说明冰川规模逐渐变小,冰川逐渐后退,气候整体趋暖。
【解析】
【分析】本题以冰川地貌为背景材料,涉及到外力作用、地理环境的整体性等知识,主要考查学生调动知识、运用知识解决问题的能力。
【小问1详解】
结合所学,冰碛物是冰川沉积形成的,岩石和碎屑物在冰川搬运过程中,受外力侵蚀影响较小,冰川沉积没有分选性,磨圆度低,所以冰碛物棱角分明;冰川融化后,冰碛物就地堆积,缺乏分选的过程,故分选差,大小混杂分布;冰水沉积物属于流水沉积,冰水沉积物在间冰期形成,间冰期温度升高,冰川大量融化,岩石和碎屑物在流水搬运过程中受流水侵蚀,石块之间的磨蚀作用,磨圆度较好;随着流速降低,流水搬运能力减弱,大颗粒的先沉积,小颗粒的后沉积,分选性较好,所以磨圆度和分选性较好。
【小问2详解】
冰碛垄属于堆积作用,所以冰碛垄形成时期该地侵蚀作用较弱,以堆积作用为主;距现代冰川越远,说明冰碛物堆积的时间越早,对应的冰碛垄形成的越早,故冰碛垄①~⑤形成时间为从早到晚。
【小问3详解】
气候变化特征:气候冷暖交替变化,整体趋于变暖。判断依据:冰碛垄属于冰川堆积作用形成的,冰水沉积物是由流水沉积形成的,所以冰水沉积区、冰碛垄规模不一,说明冷暖变化幅度不同,变暖时,流水堆积强烈,气候变冷时冰川作用强烈,冰川堆积作用强烈;冰碛垄规模越大,则说明冰川规模越大,冰碛垄规模越小,则说明冰川规模越小,冰碛垄规模的变化可在一定程度上反映出冰川规模的变化,冰碛垄规模按形成时间从早到晚呈现变小趋势,则说明冰川规模逐渐变小,冰川逐渐后退,气候整体趋势在变暖。
18. 阅读图文材料,完成下列要求。
纳特龙湖是坦桑尼亚北部内陆湖(碱水湖),是世界上碱度最高的湖泊,由断层陷落形成,水深小于10m,1月以降水补给为主,7月以地下水补给为主,湖水面积季节变化大。该湖泊湖水长时间保持很高的温度,最高可达50℃,远高于同纬度其他地区湖泊的水温。下图分别为纳特龙湖区域图及当地气候资料图。
(1)分析纳特龙湖湖水补给季节差异的原因。
(2)说明纳特龙湖水温最高可达50℃的原因。
(3)从水循环角度,分析纳特龙湖碱度高的原因。
【答案】(1)纳特龙湖位于赤道以南,属于热带草原气候;1月份,气压带、风带南移,受赤道低压带控制,当地降水丰富,此时纳特龙湖以降水补给为主,湖泊水量补给多;7月份,气压带、风带北移,降水少,纳特龙湖位于东非裂谷处,地下水沿裂隙上升,此时以地下水补给为主,湖泊水量补给少.
(2)纬度低,太阳辐射强,湖泊接收的太阳辐射多;湖泊深度较浅,湖水升温快;该处地壳运动活跃,地下泉水水温高,地下泉水沿裂隙补给湖泊,提高了湖泊的水温。
(3)该湖为内陆湖,湖中碱性物质无法排出;当地气温高,湖水蒸发量大,湖泊碱类物质浓度不断增加;地下水上升补给湖泊的过程中,从地下带来的碱类物质不断注入湖中。
【解析】
【分析】本题以纳特龙湖区域图及当地气候资料图为材料设置题目,涉及陆地水体补给水源、湖泊的水文特征、水循环对地理环境的影响等知识点,考查学生对相关内容的掌握程度,对学生的综合分析能力有一定要求。
【小问1详解】
据当地气候资料图结合当地的经纬度位置可知是热带草原气候,1月份当全球气压带和风带南移,受赤道低压带控制,当地降水丰富,此时纳特龙湖以降水补给为主,湖泊水量补给水源多;7月份,气压带和风带北移,受赤道低压带影响小,降水少;纳特龙湖位于东非裂谷处,地下水沿裂隙上升,此时以地下水补给为主,但对湖泊水量补给少。
【小问2详解】
水温高达50℃说明气温较高,当地纬度低,太阳辐射强,湖泊接收的太阳辐射多;湖泊水深小于10m,说明湖泊深度较浅,湖水较少,升温快;由断层陷落形成,说明该处地壳运动活跃,地下泉水水温高,地下泉水沿裂隙补给湖泊,提高了湖泊的水温。
【小问3详解】
水循环环节包括地表径流,该湖为内陆湖,湖中碱性物质无法随地表径流排出,有利于盐碱的积累;水循环环节包括蒸发,当地气温高,湖水蒸发量大,湖泊淡水不断减少,湖泊碱类物质浓度不断增加;地下水上升补给湖泊的过程中,从地下带来的碱类物质不断注入湖中,致使湖泊碱度高。
19. 阅读图文材料,完成下列要求
台风“玛娃”是2023年西北太平洋热带海区台风季第2个被命名的台风,也是今年以来该洋区乃至北半球最强的热带气旋。2023年5月30日,据中央气象台监测,台风“玛娃”靠近台湾以东洋面,30日以后将逐渐转向,移速减慢,强度逐渐减弱。下图示意北京时间5月30日15时西北太平洋局部海平面气压分布(单位:hPa)。
(1)分析图中海洋上甲锋面类型的形成原因。
(2)描述乙地区的天气状况,并说明理由。
(3)结合热带海区海一气之间的水热交换特点,说明其对台风形成的作用。
【答案】(1)受台风“玛娃”吸引及西太平洋副热带高压的引导,太平洋大量暖湿气流北上;与来自北方的冷气流在西太平洋副热带高压北侧相遇;冷、暖气流势力大致相当,锋面移动缓慢或很少移动,形成准静止锋。
(2)天气状况:连续性的阴雨天气、降水强度小、风速小等。
理由:冷暖气团相遇且势力相当,在乙地区形成准静止锋,出现连续性的阴雨天气;锋面坡度小,云系和降水区宽广,降水强度小;等压线稀疏,气压梯度力小,风速小。
(3)热带海区海洋水温高,通过长波辐射、蒸发、对流等多种热量传播方式向大气输送热量多;蒸发量大,海洋向大气输送水汽多,海洋给大气提供大量的热能和水汽,导致近洋面的上升气流强烈,大量空气受热膨胀上升,使近洋面气压降低,水汽凝结,释放热量,加热并进一步抬升空气,促进台风的形成。
【解析】
【分析】本大题以西北太平洋局部海平面气压分布为材料,涉及台风的形成、锋与天气等相关知识点,重点考查学生的综合思维能力、区域认知能力等。
【小问1详解】
读图可知,甲锋面类型是准静止锋,形成原因是冷暖气流势力相当。暖气流来自海洋,受台风“玛娃”的吸引及西太平洋副热带高压的引导,太平洋大量暖湿气流北上;来自高纬地区的北方冷气流南下,冷暖气流在西太平洋副热带高压脊线北侧相遇,冷、暖气流势力大致相当,锋面移动缓慢或很少移动,形成准静止锋。
【小问2详解】
乙地区受准静止锋控制,冷暖气团相遇且势力相当,在乙地区形成准静止锋,移动缓慢,乙地天气状况为连续的阴雨天气,冷暖气团势力相当,锋面坡度小,云系和降水区宽广,降水强度小;读图可知,乙地区等压线稀疏,气压梯度力小,风速小。因此乙地区天气状况为:连续性的阴雨天气、降水强度小、风速小等。
【小问3详解】区域
开始时间
结束时间
持续时间/d
秋雨量/mm
北区
8月25日(9月12日)
10月31日(10月11日)
67(29)
186.2(126.4)
南区
9月20日(9月9日)
10月31日(11月2日)
41(54)
168.5(189.5)
总体
8月25日(9月2日)
10月31日(11月3日)
67(62)
173.9(198.5)
湖南省郴州市苏仙区多校联考2023-2024学年高二上学期期末地理模拟试卷(Word版附解析): 这是一份湖南省郴州市苏仙区多校联考2023-2024学年高二上学期期末地理模拟试卷(Word版附解析),共13页。试卷主要包含了选择题等内容,欢迎下载使用。
四川省雅安市多校联考2023-2024学年高二上学期12月月考地理试卷(含答案): 这是一份四川省雅安市多校联考2023-2024学年高二上学期12月月考地理试卷(含答案),共13页。试卷主要包含了单选题,材料分析题等内容,欢迎下载使用。
浙江省四校联考2023-2024学年高三上学期12月考试地理试题(Word版附解析): 这是一份浙江省四校联考2023-2024学年高三上学期12月考试地理试题(Word版附解析),共18页。试卷主要包含了考试结束后,只需上交答题卷等内容,欢迎下载使用。

