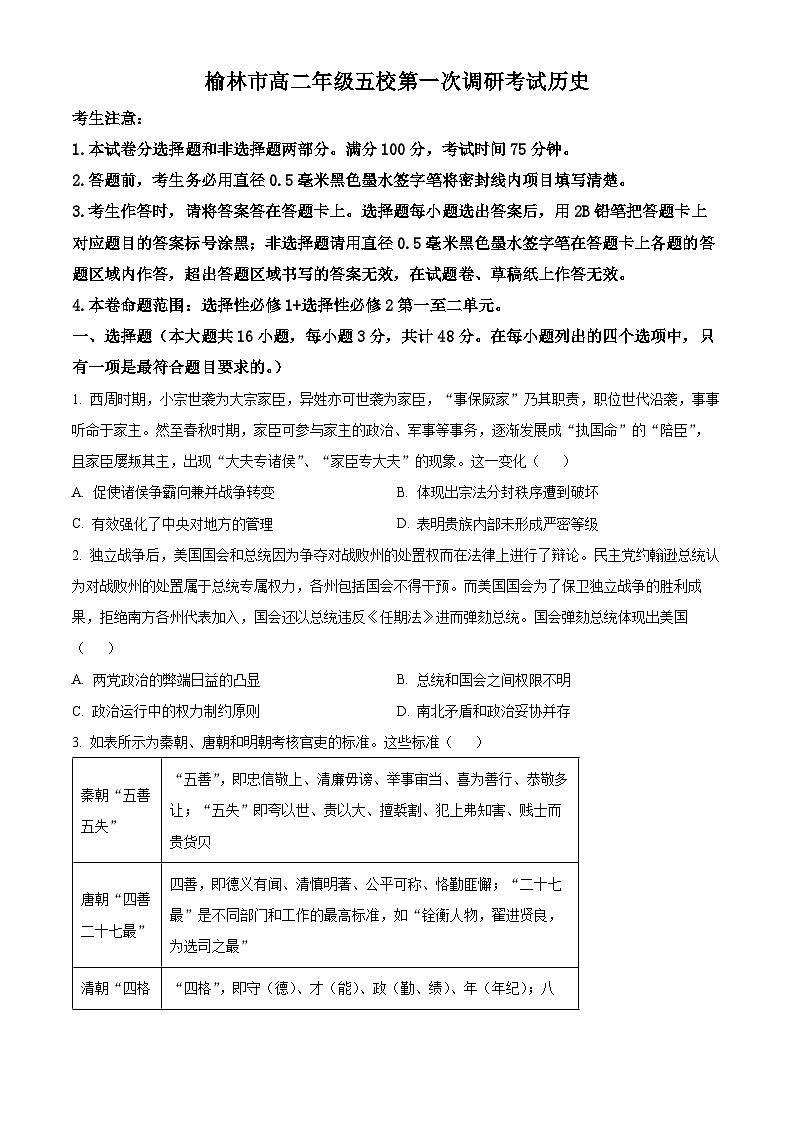
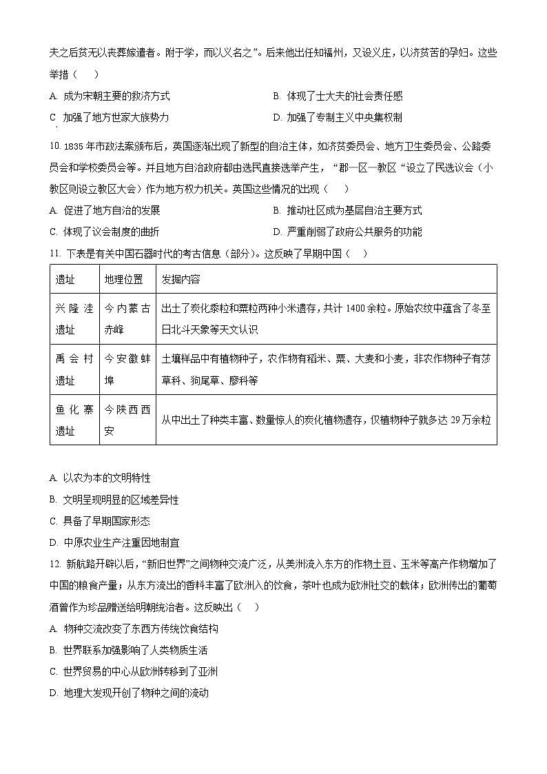
2024榆林五校联考高二上学期12月月考试题历史含解析
展开2023-2024学年陕西省榆林市第一中学等五校联考高二上学期12月月考试题历史解析版: 这是一份2023-2024学年陕西省榆林市第一中学等五校联考高二上学期12月月考试题历史解析版,共26页。试卷主要包含了本试卷分选择题和非选择题两部分,答题前,考生务必用直径0,本卷命题范围等内容,欢迎下载使用。
2024成都成华区某校高二上学期12月月考试题历史含解析: 这是一份2024成都成华区某校高二上学期12月月考试题历史含解析,共25页。试卷主要包含了单选题,材料分析题,论述题等内容,欢迎下载使用。
2024福建省百校联考高三上学期12月月考试题历史含解析: 这是一份2024福建省百校联考高三上学期12月月考试题历史含解析,文件包含福建省百校联考2023-2024学年高三上学期12月月考历史docx、福建省百校联考2023-2024学年高三上学期12月月考历史答案docx等2份试卷配套教学资源,其中试卷共12页, 欢迎下载使用。

