湖南省益阳市赫山区益阳平高学校2023-2024学年八年级上学期12月月考地理试题(解析版)
展开一、选择题(共25小题,满分50分,每小题2分)
1. 我国疆域辽阔,自然环境复杂,人文特点多样。下列叙述不正确的是( )
A. 我国领土最南端在海南省南沙群岛中的曾母暗沙
B. 我国东部濒临的海洋从北往南依次是渤海、黄海、南海、东海
C. 我国少数民族人口最多的是壮族
D. 我国民族分布具有“大散居,小聚居,交错居住”的特点
【答案】B
【解析】
【详解】我国领土最南端在海南省南沙群岛中的曾母暗沙 ,4°N附近,A叙述正确;我国东部濒临的海洋从北往南依次是渤海、黄海、东海、南海,B叙述错误; 我国少数民族人口最多的是壮族,人口超过1600万,C叙述正确;汉族人口遍布全国各地,少数民族人口主要分布在西北、西南、东北地区,在某个民族聚居的地区,也有其他民族居住,我国民族分布具有“大散居、小聚居、交错杂居”的特点,D叙述正确。本题要求选择叙述不正确的一项,B选项符合题意,故选B。
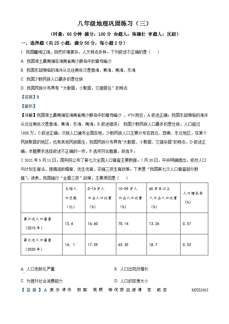
2. 2021年5月11日,国务院公布了第七次全国人口普查主要数据。7月20日,中央明确提出,修改人口与计划生育法,提倡适龄婚育、优生优育,实施三孩生育政策。下表是“我国第七次人口普查部分数据”。读表,我国施行“全面三孩”政策,主要原因是( )
A 人口老龄化严重B. 人口出现负增长
C. 为提升社会消费能力D. 人口的密度太小
【答案】A更多课件 教案 视频 等优质滋源请 家 威杏 MXSJ663 【解析】
【详解】阅读表格结合所学知识可知,我国施行“全面三孩”政策,主要是由于我国自计划生育政策实施以来,人口出生率低、人口老龄化越来越严重,三孩政策目的是缓解人口老龄化问题,A正确。提出三孩政策时,我国人口还没有出现负增长,B错误。主要原因不是提升社会消费能力,C错误。我国的人口密度是世界平均水平的三倍,D错误。故选A。
3. 2021年10月1日,是中华人民共和国成立72周年纪念日,全国各地、各族人民举行了隆重的纪念活动。中华人民共和国自成立以来,在中国共产党的领导下,取得了举世瞩目的成就。让我们走近伟大的祖国。因地理环境差异,我国各民族都有自己独特的文化习俗,下图中景观反映的是我国少数民族的文化习俗,组合错误的是( )
A. 藏族-手鼓B. 蒙古族-摔跤
C. 朝鲜族-跳板D. 傣族-孔雀舞
【答案】A
【解析】
【详解】根据图示可知:A图示为我国维吾尔族的手鼓舞,A错误;B图为蒙古族的摔跤,B正确;C图为朝鲜族的跳板,C正确;D图为傣族的孔雀舞,D正确。根据题意,A符合题意,排除BCD。故选A。
4. 下图是中国地势三级阶梯分布图,读图判断,下列说法正确的是( )
A. ①②③一线是地势第二、三级阶梯分界线
B. ④⑤⑥⑦一线是地势第一、二级阶梯分界线
C. 我国东部的众多大河,受地势影响,滚滚东流
D. 我国地势东部高,西部低,呈阶梯状分布
【答案】C
【解析】
【详解】读图可知①是昆仑山脉,②是祁连山脉,③是横断山脉,④是大兴安岭,⑤是太行山脉,⑥是巫山,⑦是雪峰山。我国地势第一级阶梯与 第二级阶梯分界线是昆仑山脉--祁连山脉--横断山脉一线,A错误;地势第二级阶梯与第三级阶梯分界线是大兴安岭--太行山脉--巫山--雪峰山,B错误;我国东部地区众多大河,受地势西高东低的影响,滚滚东流,C正确;我国地势西高东低,呈阶梯状分布,D错误。故选C。
长江干流流经我国11个省(自治区、直辖市),支流众多,全长6300多千米。读“长江水系图”(下图),完成下面小题。
5. 毛泽东在《沁园春·长沙》中写道:“独立寒秋,湘江北去,橘子洲头,看万山红遍,层林尽染……”,图中数字表示湘江的是( )
A. ①B. ②C. ③D. ④
6. 近年来,长江洪灾频繁发生,其主要人为原因是( )
①中游地区围湖造田 ②中下游地势低平 ③支流众多,雨季涨水集中 ④流域内降水丰沛 ⑤上中游砍伐森林,破坏植被
A. ①②③B. ②③④C. ①⑤D. ③④⑤
【答案】5. B 6. C
【解析】
【5题详解】
读图,①是赣江,江西省最大河流,位于长江中下游南岸;②是湘江,长江流域洞庭湖水系,是湖南省最大河流;③是汉江,汉江干流发源于陕西省境内秦岭南麓;④是嘉陵江,长江上游的支流,发源于秦岭北麓的陕西省凤县代王山。故选B。
【6题详解】
①中游地区围湖造田减少湖泊的面积,湖泊的作用是防旱防涝,减少湖泊的面积,蓄水能力就差了,洪水就多了;⑤上中游砍伐森林,破坏植被,水土没有得到保持,水土流失严重,导致洪水频发,这些都是人为原因,属于社会原因,①⑤正确;②中下游地势低平,水流缓慢,洪水不能及时排出去,当水量过大时冲出两旁堤坝易发生洪涝;③支流众多,雨季涨水集中,带来丰富的水量也会导致洪灾发生;④流域内降水丰沛,雨水量大于排出量会带来洪涝;但②③④属于自然原因,故排除ABD。故选C。
【点睛】长江发源于“世界屋脊”——青藏高原的唐古拉山脉各拉丹冬峰西南侧,流经11个省级行政区,于崇明岛以东注入东海,全长6300多公里,在世界大河中长度仅次于非洲的尼罗河和南美洲的亚马孙河,居世界第三位。
“山光、水浊、田瘦、人穷”曾经是福建省某乡村生态恶化、居民贫困的真实写照。从1983年起,该乡村一直探索生态修复的路子。如今,荒山逐渐变成了林草满山、果木飘香的风景名胜区。据此回答下面小题。
7. 造成该村“田瘦”的原因是( )
A. 草场退化B. 水土流失C. 河水浑浊D. 土地沙化
8. 在生态修复中当地探索出的路子是( )
A. 恢复林草植被B. 增施有机肥C. 建设人工草场D. 完善水利设施
9. 该乡村最有可能栽种( )
A. 苹果树B. 柑橘树C. 油棕树D. 椰子树
【答案】7. B 8. A 9. B
【解析】
【7题详解】
“田瘦”说明土壤的肥力下降,土壤肥力下降是由于植被被破坏,水土流失严重造成的,因此“田瘦”的原因是水土流失,B正确;与草场退化、河水浑浊、土地沙化无关,排除ACD。故选B。
【8题详解】
福建省位于我国东南丘陵地区,根据题干信息可知,在生态修复中,当地探索出的“路子”是恢复林草植被,这样才能让荒山变成“林草满山,果木飘香的风景名胜区“,A正确,BCD错误,故选A。
【9题详解】
福建省地处亚热带地区,”林果山“上最可能栽种亚热带作物。苹果属于温带作物,油棕和椰子属于热带作物,柑橘属于亚热带作物,B正确,排除ACD,故选B。
【点睛】常见的热带水果有芒果、椰子、香蕉;常见的亚热带水果有柑橘;常见的温带水果有苹果、葡萄。
10. 我国古代诗词歌赋中,有许多是描述地理规律,地理景观的名词佳句.下列说法不正确的是( )
A. “黄梅时节家家雨,青草池塘处处蛙”描述的是长江中下游平原地区的景象
B. “问君能有几多愁,恰似一江春水向东流”反应出我国的外流河大部分自西向东流
C. “羌笛何须怨杨柳,春风不度玉门关”,诗词中的“春风”是指冬季风
D. “南国春意浓,北国正冰封”反应了我国冬季南北温差大
【答案】C
【解析】
【详解】“黄梅时节家家雨,青草池塘处处蛙”描述的是长江中下游平原地区梅雨季节的景象,A说法正确,故不符合题意;中国地势西高东低,大致呈阶梯状分布,并且向海洋倾斜,这种地势,使许多大河滚滚东流,形成“问君能有几多愁,恰似一江春水向东流”的景色,B说法正确,故不符合题意;“羌笛何须怨杨柳,春风不度玉门关”,诗词中的“春风”是指夏季风,C说法错误,故符合题意;“南国春意浓,北国正冰封”反应了我国冬季南北冬季温差大,北方寒冷,南方温暖的特点,D说法正确,故不符合题意。故选C。
2021年11月30日,安徽省合肥市肥东县古城镇蒋集水库“渔光互补”光伏电站一期正式并网发电。(下图为新华社拍摄的该项工程照片)。“渔光互补”是指渔业养殖与光伏发电相结合,在鱼塘水面上方架设光伏板阵列,光伏板下方水域可以进行鱼虾养殖,光伏阵列还可以为养鱼提供良好的遮挡作用,形成“上可发电、下可养鱼”的发电新模式。据此完成下面小题。
11. “渔光互补”生产模式的最大优势是( )
A. 提高渔业产量B. 提高土地利用率C. 减少鱼塘蒸发量D. 提高太阳能发电率
12. 我国人均耕地面积远低于世界平均水平,为此制定的基本国策是( )
A. 围湖造田,扩大耕地面积
B. 充分利用草地和山地来种植粮食
C. 十分珍惜和合理利用每一寸土地,切实保护耕地
D. 毁林开荒
【答案】11. B 12. C
【解析】
【分析】
【11题详解】
根据材料可知,这种生产模式是利用水域养鱼,利用水面空间进行太阳能发电。最大的优势是对水域或上面的空间充分利用,提高土地利用效率,B符合题意;该生产模式不能提高渔业产量,不能提高太阳能利用率,不能提升农业技术水平,ACD不符合题意。故选B。
【12题详解】
我国耕地林地比重小,草地面积较大,难以利用的土地比重大,后备土地资源不足。人均耕地面积远远低于世界平均水平,为此制定的基本国策是十分珍惜和合理利用每一寸土地,切实保护耕地。C正确。ABD不符合农业发展因地制宜的原则,不符合可持续发展的理念。故选C。
【点睛】我国土地资源的基本国情是:总量大,人均占有量小;我国各类土地资源齐全,形成了耕地、林地、草地等多种土地类型。
中国已自主研制出新冠疫苗,不仅为本国公民免费接种,还向世界其它国家和地区供应,为全球抗疫做出了巨大的贡献。中新网2021年12月17日电,据内蒙古卫健委网站消息,12月16日0-24时,内蒙古自治区报告无新增疑似病例和无症状感染者,新增本土确诊病例4例,据此完成下面小题。
13. 中国自主研制新冠疫苗的成功,主要得益于( )
A. 地域辽阔B. 人口众多C. 科学技术的发展D. 交通运输的发展
14. 中国有一批新冠疫苗急需输往欧洲某国,最佳的运输方式是( )
A. 铁路运输B. 航空运输C. 水路运输D. 公路运输
【答案】13. C 14. B
【解析】
【13题详解】
中国的地域辽阔能够为疫苗的临床试验提供丰富多样的环境和人群,但并不是疫苗研制成功的决定性因素,故A错误。人口众多为疫苗的临庭试验提供了足够的样本数量,仅人口众多并不能直接导致疫苗研发的成功,故B错误。科研技术的发展与进步是支撑疫苗研发成功的重要因素,精确的基因工程技术、免疫学研究、生物制药工艺等都对疫苗的研发起了决定性的作用,故C正确。虽然交通运输的发展能够加快疫苗的分发和接种,优化疫苗供应链,但这并非是疫苗研发成功的主要因素,故D错误。故选:C。
【14题详解】
新冠疫苗需要迅速、安全地运送,因为疫苗是急需的物质,且重量相对轻,故适宜用航空运输,B正确;其它运输方式速度都较航空慢得多,故ACD错误。故选:B。
【点睛】各种运输方式的特点:航空运输:优势:速度快,适用于紧急情况。在疫情期间,迅速将疫苗运送到目的地至关重要。缺点:成本较高,但在紧急情况下可能是最佳选择。铁路运输:优势:相对较快,成本较低。适用于跨陆运输,可以提供较高的稳定性。缺点:速度可能不如航空运输,但相比水路运输仍较快。水路运输:优势:成本较低,适用于大批量货物的长途运输。缺点:速度相对较慢,不适合紧急情况。公路运输:优势:适用于短途运输,能够覆盖更广泛的地区。缺点:速度可能较慢,不适用于迅速长距离的国际运输。
15. 秦岭是我国中部重要的生态安全屏障,具有“国家绿肺”之称,也被尊称为华夏文明的龙脉。读图,对甲、乙所代表地区的景观描述,不正确的一项是( )
A. 甲地区有水土流失现象B. 甲地区以种植小麦为主
C. 乙地区农业以畜牧业为主D. 乙地区河流冬季没有结冰现象
【答案】C
【解析】
【详解】秦岭淮河一线是我国南方地区和北方地区的分界线,甲地位于秦岭淮河一线以北地区,属于北方地区,甲地位于黄土高原,水土流失严重,A正确;甲地主要种植小麦,B正确;乙地位于秦岭淮河一线以南地区,属于南方地区,农业以种植业为主,耕地以水田为主,种植水稻,C错误;乙地河流冬季无结冰现象,D正确。结合题意,故选C。
16. 宁夏回族自治区贺兰山东麓被认为是世界上最适合种植酿酒葡萄和生产高端葡萄酒的黄金地带之一,目前当地重点打造葡萄酒产业,酿酒葡萄种植面积达到57万亩,年产葡萄酒1.2亿瓶,当地生产葡萄酒的有利条件是( )
①葡萄酒产量高 ②葡萄种植面积大 ③海洋运输便利 ④酿酒葡萄品质好
A. ①②B. ①③C. ②④D. ③④
【答案】C
【解析】
【详解】宁夏生产葡萄酒的有利条件是这里葡萄种植面积广大,气候干旱、昼夜温差大,酿酒葡萄的品质好,与产量高和海洋运输无关,C正确,排除A、B、D。故选C。
下图表现了我国某地区孩子们户外活动的场景。读图完成下面小题。
17. 显示该地区气候特征的是图( )
A. B.
C. D.
18. “粘知了”的季节,孩子们在当地可能看到的景色有( )
A. 不知细叶谁裁出,二月春风似剪刀
B. 小荷才露尖尖角,早有蜻蜓立上头
C. 秋风起兮白云飞,草木黄落兮雁南归
D. 梅须逊雪三分白,雪却输梅一段香
【答案】17. D 18. B
【解析】
【分析】
【17题详解】
由图可知,该地区夏季粘知了,冬季堆雪人,说明该地区是夏季高温多雨、冬季寒冷干燥的温带季风气候,主要分布在我国北方地区,A是全年高温多雨的热带雨林气候,B是全年温和湿润的温带海洋性气候,C是高原山地气候,D是夏季高温多雨、冬季寒冷干燥的温带季风气候,故选D。
【18题详解】
“知了”是昆虫蝉的别称,“粘知了” 的季节为夏季,选项古诗“不知细叶谁裁出,二月春风似剪刀”描写春季,小荷才露尖尖角, 早有蜻蜓立上头”描写夏季,“秋风起兮白云飞,草木黄落兮雁南归”描写秋季,“梅须逊雪三分白,雪却输梅一段香”描写冬季。故B符合题意。故选B。
【点睛】温带季风气候分布在北半球中纬度大陆东岸,年平均气温不低于0℃,年积温介于3200℃~4500℃,夏季高温多雨,冬季寒冷干燥,四季分明,是亚热带与温带之间的过渡气候。
藏族造纸技艺是国家级非物质文化遗产之一,原料来自喜马拉雅山脉6500米以上生长的一种叫“瑞香狼毒”的灌木树皮,非常难得。古代藏纸的制作工序较繁杂,有十一道步骤。近年来在西藏自治区相关部门的资金扶持和政策支持下,藏纸制作行业又得到恢复并呈现出新的生命力。根据材料完成下面小题。
19. 藏纸选入国家非物质文化遗产名录是因为( )
A. 历史悠久,工艺独特B. 质量好,竞争力强
C. 成本较低,价格低廉D. 制作过程复杂,难以传承
20. 藏族人民喜欢穿脱袖长袍的主要原因是( )
A. 青藏高原年温差小,气温偏低B. 青藏高原日温差大,方便使用
C. 太阳辐射太强,有反光遮阳的作用D. 信仰喇嘛教,方便祭祀
【答案】19. A 20. B
【解析】
【19题详解】
藏纸的制作历史悠久,可以追溯到古代,特别是在藏族文化中占有重要地位,它的制作工艺独特,包括使用特定的原材料和传统手工技艺,这种深厚的历史背景和独特的制作工艺是非物质文化遗产评定的重要标准,A正确。非物质文化遗产的评定重点在于文化和历史价值的保护与传承,而非商业价值或竞争力,B错误。非物质文化遗产的评定侧重于文化意义和历史重要性,而非经济因素,C错误。复杂的制作过程可能是一个考虑因素,但更重要的是其在文化传承上的价值,D错误。故选A。
【20题详解】
脱袖长袍更多的是为了适应日温差较大的特点,而不是单纯的低温,A错误。青藏高原日温差大,早晚温差明显,脱袖长袍方便藏族人根据气温变化调节穿着,是非常实用的传统服饰,B正确。脱袖长袍的设计主要不是为了反光遮阳,它们通常是用厚重的面料制成,并不具有特别的反光性质,C错误。脱袖长袍的设计和使用并不直接与宗教仪式有关,它更多的是一种适应高原气候的实用服饰,D错误。故选B。
【点睛】青藏高原的气候特点:冬寒夏凉,年较差小,日温差大。中国非物质文化遗产是指中国各族人民世代相传,并视为其文化遗产组成部分的各种传统文化表现形式,以及与传统文化表现形式相关的实物和场所。
21. 如下图所示是某三个地区作物熟制和主要农作物结构图,这三个地区是①东北平原;②长江中下游平原;③黄土高原。下列组合正确的是
A. 甲—② 乙—③ 丙—①B. 甲—① 乙—② 丙—③
C. 甲—① 乙—③ 丙—②D. 甲—② 乙—① 丙—③
【答案】A
【解析】
【详解】东北平原属于中温带,作物熟制是一年一熟,主要的农作物有春小麦、大豆、高粱、玉米、甜菜等;黄土高原属于暖温带,作物可两年三熟或一年两熟,主要农作物有冬小麦、玉米、棉花、谷子等;长江中下游平原属于亚热带,一年两熟,主要农作物是水稻、油菜、棉花等。故选A。
【点睛】本题考查我国不同地区农业结构
22. 朱自清的《春》为我们描绘了蓬勃的春景。下图示意杏花开放日期,下列描述正确的是( )
A. “风里带来些新翻的泥土的气息”,图中乙地“泥土”为黑土地
B. A、B两城市杏花开花日期较早的是A,其主要影响因素是纬度
C. “山朗润起来了,水涨起来”,该地河流流量最大的季节是春季
D. “盼望着,东风来了”,“东风”指图中来自太平洋的夏季风
【答案】D
【解析】
【详解】图中乙地位于华北平原,而黑土地主要分布于我国东北地区,A错误;A位于华北平原、B位于黄土高原,A、B两城市的纬度大致相同,但A城市杏花开花日期较早,其主要影响因素是地形,B错误。该地属于季风气候,所以河流流量最大的季节是夏季,C错误;结合所学知识,我国夏季主要受来自太平洋的东南季风的影响,因此诗中的“东风”指的是图中来自太平洋的夏季风,D正确;故选D。
23. 东北平原盛产小麦、玉米、水稻等,是我国提供商品粮最多的粮食生产基地。该地成为我国重要商品粮基地的有利条件是( )
①地形平坦,适宜机械化耕作
②纬度高,春秋季节常受寒潮影响
③平原面积广阔,本地粮食消费较少
④土壤肥沃,适宜农作物生长
⑤农业科学技术水平高
A. ①②③④⑤B. ①②③⑤C. ①③④⑤D. ②③④⑤
【答案】C
【解析】
【详解】东北地区是我国重要的商品粮基地,其有利条件是:①地形平坦,适宜机械化耕作;③平原面积广阔,地广人稀,本地粮食消费少;④土壤肥沃,适宜农作物生长;⑤农业科学技术水平高。②纬度高,春秋季节常受寒潮影响,是发展农业的不利条件;故选项C符合题意。故选:C。
剪纸是中国民间传统艺术,反映人们的生活环境、习俗和风情等。有一幅剪纸作品,名为“煎饼飘香”。煎饼的主要食材来自小麦和杂粮。据此完成下面小题。
24. 关于剪纸中反映的生活场景的主要分布区是( )
A. 南方地区B. 北方地区C. 西北地区D. 青藏地区
25. 下列对该场景主要分布区的说法正确的是( )
A. 区域内春旱均严重B. 主要粮食作物是小麦、玉米
C. 土壤多为黑土地,红土地D. 传统民居屋顶坡度大,墙体薄,窗户大
【答案】24. B 25. B
【解析】
【24题详解】
由题目可知,煎饼的主要食材来自小麦和杂粮,反映了这些地区主要是北方地区,粮食作物以小麦、玉米、高粱等为主,B正确;南方地区主要种植水稻,以米饭为主食;西北和青藏地区以畜牧业为主。南方地区、西北地区和青藏地区的生活场景与题目不符,所以B正确,ACD错误。故选B。
【25题详解】
由上题可知,煎饼主要分布在我国北方地区,区域内的华北平原春旱严重,但并不是均严重,A错误;北方地区的主要粮食作物是小麦、玉米,B正确;北方地区主要是黄土地、黑土地,红土地主要分布在东南丘陵地区,C错误;北方地区的传统民居屋顶坡度小,墙体厚,窗户小,D错误。故选B。
【点睛】北方地区主要种植的粮食作物是小麦,其生活中“煎饼飘香”。北方地区的传统民居屋顶坡度小,墙体厚,窗户小。
二、填空题(共5小题,满分50分)
26. 读中国轮廓图,回答下列问题
(1)根据图中信息判断,我国大部分地区位于______带(地球五带)。
(2)图中A、B两海域属于我国内海的是_______(字母及名称)。
(3)图中C、D两河中,有我国“黄金水道”之称的是________(字母及名称)。
(4)图中数码①②③所代表的陆上邻国中,为世界面积最大的国家的是_______(数码及名称)。
【答案】26. 北温 27. B渤海 28. D长江 29. ①俄罗斯
【解析】
【分析】本题以“中国轮廓图”为材料,涉及我国的位置、濒临的海洋、河流的航运、陆上邻国等相关知识,考查学生的读图能力以及根据所学知识解决问题的能力。
【小问1详解】
据图可知,我国大部分地区位于北回归线(23.5°N)与北极圈(66.5°N)之间的北温带,少部分位于热带,没有寒带。
【小问2详解】
我国的两个内海分别是渤海和琼州海峡,据图可知,A是南海,B是渤海,所以图中A、B属于我国内海的是位于B处的渤海。
【小问3详解】
图中C是黄河,D是长江,长江因航运时间长,范围广,通航里程长,沿岸经济发达,人口稠密,航运繁忙,有“黄金水道”之称。
【小问4详解】
图中①是俄罗斯,②是蒙古,③是印度,世界上面积最大的国家是俄罗斯,面积1709.82万平方公里。
27. 阅读图文材料,完成下列问题
材料一 阿克苏冰糖心苹果产于新疆阿克苏温宿县位于天山南麓,被称为新疆的“水果皇后”,更以其独特的“冰糖心”(果糖在果品肉聚集优异,产生糖分自然凝聚现象,抛开果品其糖分聚集处犹如蜂蜜的结晶体)而饮誉海外。年产量只有5000吨,采摘时间严格控制在10月25日霜冻期之后,上市时间晩于普通苹果1—2个月。
材料二 下图为“新疆维吾尔自治区简图”。
(1)新疆维吾尔自治区的简称是_________。
(2)新疆有我国最大的内流河_________。
(3)根据材料结合所学简析阿克苏苹果“冰糖心”形成的自然原因。(2点即可)_____________
(4)诸多迹象表明,新疆天山北坡经济区将成为国家重要经济增长极,阅读材料试分析其有利条件。(2点即可)____________
【答案】27. 新 28. 塔里木河
29. ①干旱少雨,光照时间长,有利于糖分合成;②昼夜温差大,有利于糖分积累;③全年无霜期长,采摘时间晚,果实成熟度高。
30. ①政策支持;②自然资源丰富;③地理位置重要,通向中亚的重要门户(或邻国多,有利于发展对外贸易);④交通便利。
【解析】
【分析】本大题以阿克苏冰糖心苹果和新疆维吾尔自治区简图为材料,设置四道小题,涉及新疆的简称、河流、农业、经济发展的有利条件等相关知识,考查学生对相关知识的掌握程度。
【小问1详解】
新疆维吾尔自治区简称新,行政中心是乌鲁木齐。
【小问2详解】
新疆有我国最大的内流河为塔里木河,位于我国最大的盆地塔里木盆地中。
【小问3详解】
阿克苏苹果“冰糖心”形成的有利因素是,夏季炎热干燥,光照充足,昼夜温差大,有利于糖分积累;“采摘时间严格控制在10月25日霜冻期之后”,采摘时间晚,果实成熟度高。
【小问4详解】
新疆天山北坡经济区将成为国家重要经济增长极,其有利条件是:国家给予优惠政策支持;煤、石油、铁、风能等自然资源丰富;地理位置优越,邻国众多,便于对外贸易;铁路通过,交通便利。
28. 央视《地理,中国》报道,黄河支流上著名的“桥上桥“(上下两桥层)
下桥建于公元1667年,上桥建于公元1832年。上世纪70年代,当地居民在河中挖砂将下桥挖出,使“桥上桥”雄姿展现于世,据此完成下列问题
(1)“桥上桥”位于A_____省。B_____山脉为我国地势二、三级阶梯界线。
(2)黄河①、②两河段中,“黄河在咆哮”水流急、水能丰富的是______。“人在地上走,船在天上行”的“地上河”是______。
(3)“桥上桥”被淤埋的主要原因是当地__________严重,该问题出现的自然原因有 __________(至少答2点)
【答案】28. ①. 陕西 ②. 太行
29. ①. ① ②. ②
30. ①. 水土流失 ②. 土质疏松,降水集中
【解析】
【分析】本题以黄河流域局部图和桥上桥图片为素材,设置了3道小题,涉及黄河流经省区、主要山脉、黄河的水能资源、“地上河”、中游的水土流失及其原因等知识点,要求学生具有一定的读图识图能力及运用所学知识分析问题和解决问题的能力,旨在培养学生区域认知和地理实践力的核心素养。
【小问1详解】
从A省的轮廓线形状可以判断,A是陕西省。B为东北——西南走向的太行山脉,是我国第二阶梯和第三阶梯的分界线。
【小问2详解】
黄河①、②两河段中,①属于上游,②属于下游,“黄河在咆哮”是说①上游水流急、水能丰富,“人在地上走,船在天上行”是说②下游的“地上河”。
【小问3详解】
“桥上桥”被淤埋的主要原因是当地水土流失严重,大量泥沙入河,掩埋了桥体,居民为了过河只好在被掩埋的旧桥上面再架新桥。该问题出现的自然原因有黄土高原降水集中,夏季多暴雨,土质疏松等。
29. 读中国主要工业中心和工业基地分布示意图,完成下列内容要求。
(1)图中甲、乙、丙、丁四大工业基地分布在我国地势的第三级阶梯,它们共同的地区优势是都靠近__________。
(2)图中丙工业基地核心城市是__________。云南省某公司与丙工业基地经济来往十分密切,运输货物需经过的铁路干线是____________。
(3)我国地势第三级阶梯的地形以__________和__________为主,按照因地制宜发展农业的原则,该地区主要适宜发展__________(种植业、畜牧业、林业、渔业)。
【答案】(1)交通港口(海洋)
(2) ①. 上海 ②. 贵昆线、湘黔线、浙赣线、沪杭线
(3) ①. 平原 ②. 丘陵 ③. 种植业
【解析】
【分析】本大题以中国主要工业中心和工业基地分布示意图为材料,共设置三道小题,涉及中国四大工业基地的分布、工业基地的发展条件、我国主要的铁路线、地形、农业等相关内容,考查学生读图、分析问题的能力。
【小问1详解】
读图可知,图中阴影部分分别为我国四大工业基地:甲是辽中南工业基地、乙是京津唐工业基地、丙是长江三角洲工业基地、丁是珠江三角洲工业基地,分布在我国地势的第三级阶梯,它们共同的地区优势是都靠近交通港口(海洋);其中京津唐工业基地还有丰富的煤、铁、石油、海盐(或矿产、原料、燃料等)。
【小问2详解】
读图可知,丙工业基地是长江三角洲工业基地,核心城市是上海,是我国超大城市。云南省与长江三角洲工业基地经济来往十分密切,运输货物需经过的铁路干线是:贵昆线、湘黔线、浙赣线、沪杭线。
【小问3详解】
我国地势第三级阶梯的地形以平原和丘陵为主,主要地形区有东北平原、华北平原、长江中下游平原、辽东丘陵、山东丘陵、东南丘陵。按照因地制宜发展农业的原则,该地区主要适宜发展种植业。南方以水田为主,北方以旱地为主。
30. 【美丽中国生态兴】
因家公园是人与自然和谐共生的典范。2021年10月,我国宣布设立东北虎豹、大熊猫、海南热带雨林、武夷山、三江源五个首批国家公园。读图,回答问题。
(1)读图,在①②③④四大地理区域中,首批国家公园数量最多的区域是____________(填序号);位于非季风区的国家公园是____________(填国家公园名称)。
(2)下列动物位于大熊猫国家公园的是____________(填代号)。
(3)虎豹属于肉食动物。部分季节因食物短缺东北虎豹国家公园需增设人工投喂区,请判断人工投喂的季节并简要分析原因____________。
(4)建设国家公园目的是把自然生态系统最重要、自然景观最独特、自然遗产最精华、生物多样性最富集的区域保护起来,以支撑和引领我国自然保护地体系的建设和发展。关于国家公园的保护与发展,玲玲、贝贝两位同学发表了不同看法。根据“生态优先,绿色发展”的原则,你赞成谁?____________。大陆人
口总数(亿)
0-14岁人
口占人口比重(%)
15-59岁人
口占人口比重(%)
60岁及以上
人口占人口比重(%)
人口增长率(%)
第六次人口普查(2010年)
13.4
16.60
70.14
13.26
0.57
第七次人口普查(2020年)
14.1
17.59
63.35
18.7
0.53
精品解析:湖南省益阳市安化县东坪镇杨林学校2022-2023学年八年级上学期10月月考地理试题(解析版): 这是一份精品解析:湖南省益阳市安化县东坪镇杨林学校2022-2023学年八年级上学期10月月考地理试题(解析版),共13页。试卷主要包含了选择题,解答题等内容,欢迎下载使用。
湖南省益阳市赫山区2022-2023学年七年级下学期期末地理试题(含答案): 这是一份湖南省益阳市赫山区2022-2023学年七年级下学期期末地理试题(含答案),共10页。试卷主要包含了本学科为闭卷考试;,导游介绍,旅游途中小华看到,旅游沿途随处可见,能够为印度带来丰富降水的季风是等内容,欢迎下载使用。
湖南省益阳市赫山区2022-2023学年七年级下学期期末地理试题: 这是一份湖南省益阳市赫山区2022-2023学年七年级下学期期末地理试题,共6页。

