新疆维吾尔自治区阿图什市第七中学2023-2024学年八年级上学期第二次月考地理试卷
展开
这是一份新疆维吾尔自治区阿图什市第七中学2023-2024学年八年级上学期第二次月考地理试卷,共11页。试卷主要包含了单项选择题,综合题等内容,欢迎下载使用。
注意事项:请将选择题答案填写在答题框内。
卷Ⅰ(选择题,共45分)
一、单项选择题。(本题共有15个小题,每小题3分,共45分。在每小题所给四个选项中,只有一项符合题目要求)
现有以下四个省级行政区域的轮廓图。据图完成下面小题。
1. 上述序号代表的省级行政区域与其行政中心搭配正确的一组是( )
A. ①—贵阳B. ②—长春C. ③—南昌D. ④—南宁
2. 上述省级行政区域中,分布的少数民族种类最多的是( )
A. ①B. ②C. ③D. ④
【答案】1. C 2. A
【解析】
【1题详解】
读图可知,①是云南省,行政中心是昆明;②是四川省,行政中心是成都;③是江西省,行政中心是南昌;④是青海省,行政中心是西宁。C正确,ABD错误,故选C。
【2题详解】
上述省级行政区域中,分布的少数民族种类最多的是①云南省,全国56个民族中云南就有25个少数民族,是中国民族最多的省份。故选A。
【点睛】云南除汉族外,人口在4000人以上的还聚居着25个民族,这些民族分别是:彝、白、哈尼、壮、傣、苗、僳僳、回、拉祜、佤、纳西、瑶、藏、景颇、布依、普米、怒、阿昌、德昂、基诺、水、蒙古、布朗、独龙、满 在云南的25个少数民族中有15个民族为云南所特有。
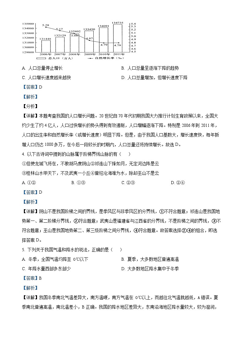
3. 读2006~2011年中国(除港澳台外)人口数量及自然增长率变化情况图可知,2006年到2011年,我国人口变化的趋势是更多课件教案等低价滋源(一定远低于各大平台价格)请 家 威杏 MXSJ663
A. 人口总量停止增长B. 人口总量呈逐渐下降的趋势
C. 人口增长速度越来越快D. 人口总量增加,但增长速度下降
【答案】D
【解析】
【分析】
【详解】本题考查我国的人口增长问题。20世纪自70年代初期我国大力推行计划生育政策以来,全国大约少生了约4亿人,人口过快增长的势头得到有效遏制,人口增幅逐渐下降。特别是2006年到2011年,人口的出生率和自然增长率(或增长速度)明显下降。但是,由于我国人口基数大,增长速度快,每年新增人口仍达1000多万,在今后一段较长的时期内,人口总量还将持续增长。故选D。
4. 以下古诗词中提到的山脉属于阶梯界线山脉的有( )
①但使龙城飞将在,不教胡马度阴山②祁连山下烽如月,无定河边阵是云
③桂林山水甲天下,不及武夷一小丘④曾经沧海难为水,除却巫山不是云
A. ①②B. ①③C. ②③D. ②④
【答案】D
【解析】
【详解】阴山不是我国阶梯之间的界线,是季风区与非季风区的分界线,①不符合题意;祁连山是我国地势第一、第二阶梯分界线,②符合题意;武夷山是福建省与江西省的分界线,不是阶梯之间的界线,③不符合题意;巫山是我国地势第二、第三级阶梯之间分界线,④符合题意。故答案选择②④的组合,即选择答案D。
5. 下列关于我国气温和降水的说法,正确的是( )
A. 冬季,全国气温均降至 0℃以下B. 夏季,大多数地区普遍高温
C. 年降水量西部多东部少D. 大多数地区降水集中于冬季
【答案】B
【解析】
【详解】我国冬季南北气温差异大,南方温暖,南方气温在 0℃以上,而越往北气温就越低,A错误。夏季南北普遍高温,南北温差小,B正确。我国的降水地区差异大,东南沿海地区降水量较大,较为湿润,而越往西北内陆,降水量就越小,C错误。水的时间分配来看,也很不均匀.我国大多数地区降水集中在夏秋季节,相比之下,冬春季雨水要少些,D错误。故选B。
6. 我国河流众多,长江、黄河分别是我国第一、第二长河。它们在上游具有的共同的水文特征是( )
A. 水能资源丰富B. 含沙量大
C. 流量小D. 结冰期长
【答案】A
【解析】
【详解】长江上游和黄河上游共同的特征是:都流经阶梯交界处,地势落差大,水能资源丰富,A正确。长江上游含沙量较小,流量大、没有结冰期;黄河上游含沙量也较小,流量较小,有结冰期,BCD错误。故选A。
7. 我国是世界上自然灾害种类最多的国家。据图可知,一年之内在我国东南地区发生频次最高的气象灾害是( )
A. 洪涝B. 干旱C. 台风D. 寒潮
【答案】B
【解析】
【详解】读图可知,一年之内在我国东南地区发生频次最高的气象灾害是干旱,干旱通常指长期无雨或少雨,水分不足以满足人的生存和经济发展的气候现象。故选B。
8. 下列资源,不属于图中阴影部分的是( )
A. 铁矿B. 电能C. 土地D. 森林
【答案】B
【解析】
【详解】自然资源是指存在于自然界中能为人类提供福利的物质和能量,自然资源都没有经过人类的加工。电能是工业产品,不是自然资源,B符合题意。阳光、土地、铁矿、森林都符合自然资源的概念.ACD不符合题意。故选B。
9. 下图为我国中温带某地的地形剖面及年降水量曲线图。①②③④四个区域的土地资源按利用类型进行划分,依次为( )
A. 沙漠、林地、草地、林地
B. 沙漠、草地、林地和草地、林地
C. 草地、林地、以旱地为主的耕地、林地
D. 草地、林地和草地、以水田为主的耕地、以旱地为主的耕地
【答案】C
【解析】
【详解】 从地形上看,①为高原,年等降水量小于400毫米,适宜草类生长,为草地;②为山地,年等降水量为400-800毫米,森林生长良好,为林地;③为平原,年等降水量为400-600毫米,以旱地为主的耕地;④为丘陵,年等降水量大于400毫米,为林地,C正确,故选C。
10. 据我国各区域的水资源分布格局图可知,我国水资源的分布特点是( )
A. 人均占有量较低B. 年际变化大
C. 时间分配不均D. 空间分布不均
【答案】D
【解析】
【详解】读图可知,大部分属于我国南方地区的西南、华南、华中和华东地区水资源总量比重大,水资源丰富,属于我国北方地区的东北、华北和西北水资源占比小,水资源不足。该图体现我国水资源空间分布不均,D正确。该图不能体现人均占有量较低、年际变化大和时间分配不均,ABC错误。故选D。
11. 交通运输是经济发展的先行官,据图所示的运输价格与运输距离之间的关系图判断,下列说法不正确的是( )
A. M、N代表的交通运输方式分别是铁路、公路
B. 若运输距离大于550千米,运价最低的是P
C. 50 吨大米从大连运往上海,最佳的运输方式是 P
D. 若运输距离大于80千米,小于550千米,最佳的运输方式是N
【答案】A
【解析】
【详解】常见的交通运输方式主要有铁路、公路、水路、航空和管道运输。读图可知,M适合0-80公路的短途运输,为公路运输;N适合80-550千米的较远距离运输,为铁路运输,P适合500千米以上的长距离运输,为水路运输。故M、N代表的交通运输方式分别是公路和铁路,A错误。若运输距离大于550千米,运价最低的是P,B正确。50 吨大米从大连运往上海,货物运量大,运输距离远,大连和上海都濒临海洋,最佳的运输方式是 P水运,C正确。若运输距离大于80千米,小于550千米,最佳的运输方式是N铁路运输,D正确。根据题意,故选A。
12. 交通枢纽是国家或区域交通运输系统的重要组成部分,是不同运输方式的交通网络运输线路的交汇点。下列四幅铁路枢纽图中,表示郑州的是( )
A. B. C. D.
【答案】C
【解析】
【详解】读图可知,A是哈尔滨,是滨洲线、滨绥线、京哈线的交汇城市,A错误。B是湖南株洲,是京广线、浙赣线、湘黔线的交汇城市,B错误。C是河南郑州,是京广线和陇海线的交汇城市,C正确。 D是江苏徐州,是京沪线和陇海线的交汇城市,D错误。故选C。
13. 辽宁大连某宾馆迎来了一批游客,吃饭时游客对桌上的海鲜并不太青睐,而是对具有家乡特色的纯羊肉十分喜爱,由此推断这批游客可能来自( )
①新疆维吾尔自治区 ②湖南省 ③内蒙古自治区 ④江苏省
A. ①③B. ①②C. ②④D. ②③
【答案】A
【解析】
【详解】游客对桌上的海鲜并不太青睐,而是对具有家乡特色的纯羊肉十分喜爱,说明游客所在地区属于牧区,以畜牧业为主,①新疆维吾尔自治区和③内蒙古自治区都是我国的重要牧区,A正确。湖南省和江苏省以种植业为主,畜牧业不发达,②④错误,BCD错误。故选A。
14. 在知识经济迅猛发展的今天,科学技术作为第一生产力在中国农业现代化建设中将发挥越来越大的作用。下列做法属于科技兴农的是( )
A. 毁林开荒B. 围湖造田C. 还草还耕D. 太空育种
【答案】D
【解析】
【详解】在知识经济迅猛发展的今天,科学技术作为第一生产力在中国农业现代化建设中将发挥越来越大的作用。通过太空育种,可以产生新的品种等,提高产量、质量等,属于科技兴农,D正确。毁林开荒会导致水土流失,A错误。围湖造田,使湖泊面积缩小,调蓄洪水的能力下降等,B错误。还草还林只是保护生态环境,并没有体现科技兴农,C错误。故选D。
15. 21世纪的社会是一个信息技术和高新技术十分发达的信息社会。下列不属于高新技术在生活中的应用的是( )
A. 风力发电B. 电热毯
C. 用碳纤维制作自行车D. 卫星定位及导航系统
【答案】B
【解析】
【详解】高技术产业包括电子信息、现代交通、航空航天、先进制造、生物医药和医疗器械、新材料、新能源与节能、环境保护、地球空间与海洋、核应用技术、农业共11个领域。产品的科技含量很高,产品更新换代快。风力发电、用碳纤维制作自行车、卫星定位及导航系统都属于高新技术产业,不符合题意。电热毯不属于高新技术产业,符合题意,故选B。
卷Ⅱ(非选择题,共55分)
二、综合题。(本题共有4个小题,16题14分,17题15分,18题12分,19题14分,共55分)
16. 读图,回答下列问题。
(1)现有一批货物从A港口通过海洋运输到B港口,途径的我国濒临的海洋依次是______海→______海→______海。
(2)B港口位于______,该国家与我国既陆上相邻,又隔海相望。
(3)我国人口地理分界线的两个填点分别是①______.②______。
(4)据“我国东、西部面积和人口比例饼状图”可知我国人口的分布特点是:以我国人口地理分界线为界,东部地区人口密度______(选填“大于”或“小于”)西部地区人口密度。
【答案】(1) ①. 黄 ②. 东 ③. 南
(2)越南 (3) ①. 黑河 ②. 腾冲
(4)大于
【解析】
【分析】本题以我国东西部面积和人口比例图为材料,考查我国的海洋国土、邻国以及人口分布特点等知识,培养学生读图分析和知识运用能力。
【小问1详解】
读图可知,A港口位于我国山东省东南部,B港口位于东南亚,现有一批货物从A港口通过海洋运输到B港口,途径的我国濒临的海洋依次为黄海、东海、南海。
【小问2详解】
图中B港口东临我国南海,位于越南,越南与我国既陆上相邻,又隔海相望。
【小问3详解】
我国人口地理分界线的北端是黑河,南端是腾冲,为“黑河—腾冲”线,也叫“胡焕庸线”。分界线东部人口密度大,西部人口密度小。
小问4详解】
由图可知,我国西部面积比例占比大57%,但是人口占比仅为6%,说明人口密度低;而东部在不到一半的面积上人口占比达94%,说明人口密度大。所以以我国人口地理分界线为界,东部地区人口密度大于西部地区人口密度。
17. 读图,回答下列问题。
(1)长江因航运价值高,被称为“______”。长江、黄河均流经我国______气候区。
(2)长江和黄河上、中游的分界城市分别是______、______。(填序号)
(3)南水北调工程是把______流域丰富的水资源调到______和______地区。
(4)______是解决我国缺水问题的重要途径之 。
【答案】17. ①. 黄金水道 ②. 高原高山
18. ①. ③ ②. ⑥
19. ①. 长江 ②. 华北 ③. 西北
20. 节约用水、保护水资源
【解析】
【分析】本题以黄河水系和长江水系为材料,考查黄河和长江的概况、长江的水能和航运价值及南水北调工程,考查学生掌握课本知识的能力和综合思维的地理素养。
小问1详解】
长江支流众多,干流宜宾以下可以四季通航,航运价值高,干、支流通航里程7万多千米,货运量占全国内河航运的60%,被称为“黄金水道”。长江、黄河均发源于青藏高原,青藏高原属于高原和高山气候。
【小问2详解】
长江上、中游的分界城市是③湖北省宜昌市,黄河上、中游的分界城市是⑥内蒙古的河口。
【小问3详解】
南水北调工程就是把长江水系的水资源通过引水工程调到我国严重缺水的西北地区和华北地区,以解决我国西北地区和华北地区的严重缺水问题。
小问4详解】
节约用水,保护水资源是解决我国缺水问题的重要途径之一,从某种意义上讲,节约用水比调水更重要。
18. 读图,回答下列问题。
(1)据图可知我国地势共分为______级阶梯。
(2)我国东部地区是______的主要分布区。(填农业类型)
(3)通常把山地、丘陵,连同比较崎岖的高原统称为山区。从地势上看,我国山区主要分布在第______级阶梯。
(4)试分析我国山区面积广大,在开发利用中有哪些利弊?
【答案】(1)三##3
(2)种植业、林业和渔业 (3)一、二
(4)利:山区资源丰富,牧业、旅游业等方面具有优势;
(5)弊: 交通不便;多地质灾害;耕地面积小
【解析】
【分析】本大题以我国三级阶梯分布图为材料,涉及我国地势三级阶梯分布、农业类型分布、山区面积比例和优劣等相关内容,考查学生掌握课本知识的能力和综合思维的地理素养。
【小问1详解】
我国地势具有西高东低、呈阶梯状分布的特点,陆地地势可划分为三级阶梯:青藏高原是构成我国第一级阶梯的主体,平均海拔在4000米以上;第二级阶梯海拔多在1000~2000米之间,以高原、盆地为主,第三级阶梯海拔多在500米以下,以平原、丘陵为主;第三级阶梯继续向海上延伸,形成近海的大陆架;其中地势第一、二级阶梯分界线是昆仑山脉一祁连山脉一横断山脉;地势第二、三级阶梯分界线是大兴安岭一太行山脉一巫山一雪峰山。
【小问2详解】
我国大致以400mm年等降水量线为界,分为东西两部分,东部大部分处于季风区,水热条件较为优越,加之多平原和低缓丘陵,是我国种植业的主要分布区,此外还分布着林业、渔业等部门;西部由于气候干旱,植被以草原和荒漠为主,因而农业部门以畜牧业为主,种植业只分布在有灌溉水源的平原、河谷和绿洲。
【小问3详解】
我国地形多种多样,不仅有高峻的山地、辽阔的高原,广袤的平原,还有众多的盆地和丘陵,人们把山地、丘陵和比较崎岖的高原叫做山区,山区面积约占我国国土的2/3,故我国地形具有类型多样,山区面积广大的特点,从三级阶梯的划分看,我国山区主要分布在地势第一、二级阶梯。
【小问4详解】
我国山区面积广大,地形崎岖,对发展经济有优势也有劣势,其中,优势条件是:为我国因地制宜发展多种经营提供了有利条件,且山区森林、矿产、水力、旅游资源丰富;在山区可发展林业,采矿业及旅游业。劣势条件是:山区地形崎岖对发展交通不利、基础设施建设难度大;坡度较大,易造成水土流失,耕地少,不利于发展种植业;山区易产生地质灾害,威胁人民的生命财产安全。
19. 读材料,回答下列问题。
材料一:我国主要铁路分布图。
材料二:川藏铁路东起于四川成都(30.5°N,104°E),西至拉萨,全长1629千米,大1到2030年左右建成通本。该铁路的设计时速等级是快速铁路,设计时速大多是160°米,有的路段是200千米,客货兼运。川藏铁路建成以后,成都至拉萨只需8~10小时(1在需要三天左右)。
(1)从材料 可以看出,我国______部铁路网密集。
(2)材料 中,东西方向最长的铁路干线AB是_______线;1个填点分别是A______、B______。
(3)从地形地势方面分析,修建川藏铁路难度大的主要原因是______。
(4)任选两方面分析,在已有川藏公路的基础上,国家仍花费巨资修建川藏铁路的原因。
【答案】19. 东 20. ①. 陇海-兰新线 ②. 连云港 ③. 乌鲁木齐
21. 地形复杂多样,地势起伏大。
22. 经济上:加强区域间的交流和联系;交通上:完善铁路交通网。
【解析】
【分析】本大题以我国主要铁路分布图和川藏铁路为材料设置试题,涉及我国铁路的分布、东西方向最长的铁路干线、川藏铁路途径地形地势和修建川藏铁路意义等相关内容,考查学生掌握相关知识的能力,培养学生对地理知识运用的素养。
【小问1详解】
读材料一可知,我国铁路网分布不均匀,东部铁路网密集,西部铁路网稀疏
【小问2详解】
读材料一可知,我国东西走向的铁路有,滨州-滨绥线、京包-包兰线、陇海-兰新线、沪昆线等,其中最长的是陇海—兰新线,陇海兰新线是贯穿我国东西的一条铁路大动脉,由陇海线与兰新线组成,陇海线的起止点是连云港到兰州,而兰新线的起止点是兰州到乌鲁木齐,所以陇海兰新线的起止点是A连云港到B乌鲁木齐。
【小问3详解】
川藏铁路的起止点城市是成都和拉萨,该铁路经过四川盆地、横断山脉、青藏高原,沿途经过长江、怒江、澜沧江等河流,川藏铁路修建难度大的主要原因是山高谷深,山河相间分布,经过的山脉多南北走向,穿越我国地势第二阶梯和第一阶梯,地形复杂多样,地势起伏大。
【小问4详解】
国家已有川藏公路的基础上,修建了川藏铁路,主要是为了促进西藏地区社会经济发展,便于加强区域间的交流和联系,利于沿线地区工业等产业的发展。并且铁路运输速度更快,大大缩短运输时间,也进一步完善铁路交通网。
相关试卷
这是一份新疆阿克陶县梧桐中学2023--2024学年八年级上学期第二次月考地理试卷,共1页。
这是一份湖南省邵阳市新宁县思源中学2023-2024学年八年级上学期第二次月考地理试卷,共11页。试卷主要包含了下列属于该地盛产水果的是,该工程穿越的山脉是,中国最美的六大草原等内容,欢迎下载使用。
这是一份陕西省山阳县第二初级中学2023-2024学年八年级上学期第二次月考地理试卷,共5页。

