2023-2024学年浙江省天域全国名校协作体高三10月联考生物试题含解析
展开考生须知:
1.本卷共8页满分100分,考试时间90分钟。
2.答题前,在答题卷指定区域填写班级、姓名、考场号、座位号及准考证号并填涂相应数字。
3.所有答案必须写在答题纸上,写在试卷上无效。
4.考试结束后,只需上交答题纸。
选择题部分
一、选择题(本大题共20小题,每小题2分,共40分。每小题列出的四个备选项中只有一个是符合题目要求的,不选、多选、错选均不得分)
1. 植物会对多种环境信号做出反应,下列反应与生长素调节植物生长具有两重性相关的是( )
A. 幼苗的向光性B. 茎的负向重力性
C. 根的正向重力性D. 低温诱导植物开花
【答案】C
【解析】
【分析】生长素的合成、运输与分布生长素主要的合成部位是芽、幼嫩的叶和发育中的种子。在这些部位,色氨酸经过一系列反应可转变成生长素。生长素在浓度较低时促进生长,在浓度过高时则会抑制生长,具有两重性。
【详解】生长素的两重性是指生长素在浓度较低时促进生长,在浓度过高时则会抑制生长,,能体现生长素两重性的实例有:根的正向重力性(根的向地性),顶端优势,利用生长素除双子叶杂草;幼苗的向光性、茎的负向重力性(茎的背地性)以及低温诱导植物开花均未体现生长素的两重性,ABD错误,C正确。
故选C。
2. 下列关于生物膜成分、结构和功能的叙述错误的是( )
A. 磷脂分子是构成所有生物膜的基本结构成分
B. 膜蛋白在生物膜上呈不对称分布,但磷脂的分布是对称的
C. 线粒体内膜上存在运输丙酮酸和ADP的转运蛋白
D. HIV通过从质膜“出芽”的方式释放,体现了生物膜具有一定的流动性
【答案】B
【解析】
【分析】生物膜系统是由细胞膜、细胞器膜、核膜组成的膜系统;生物膜的主要组成成分是蛋白质和脂质,其次还有少量糖类,蛋白质是生命活动的主要承担者,细胞的功能复杂程度与蛋白质的种类和数量有关;脂质中主要是磷脂,磷脂双分子层构成膜的基本骨架,蛋白质分子有的镶在磷脂双分子层表面、有的部分或全部嵌入磷脂双分子层中,有的横跨整个磷脂双分子层,在细胞膜的外侧,多糖与某些蛋白质形成糖蛋白,有些多糖与脂质结合形成糖脂。
【详解】A、磷脂双分子层构成所有生物膜的基本骨架,故磷脂分子是构成所有生物膜的基本结构成分,A正确;
B、细胞膜上磷脂、糖蛋白的分布都是不对称的,B错误;
C、丙酮酸穿过线粒体的两层膜,进入线粒体基质,有氧呼吸的第三阶段,ADP和Pi用于合成大量ATP,故线粒体内膜上存在运输丙酮酸和ADP的转运蛋白,C正确;
D、HIV通过从质膜“出芽”的方式释放,体现了生物膜的结构特点,即具有一定的流动性,D正确。
故选B。
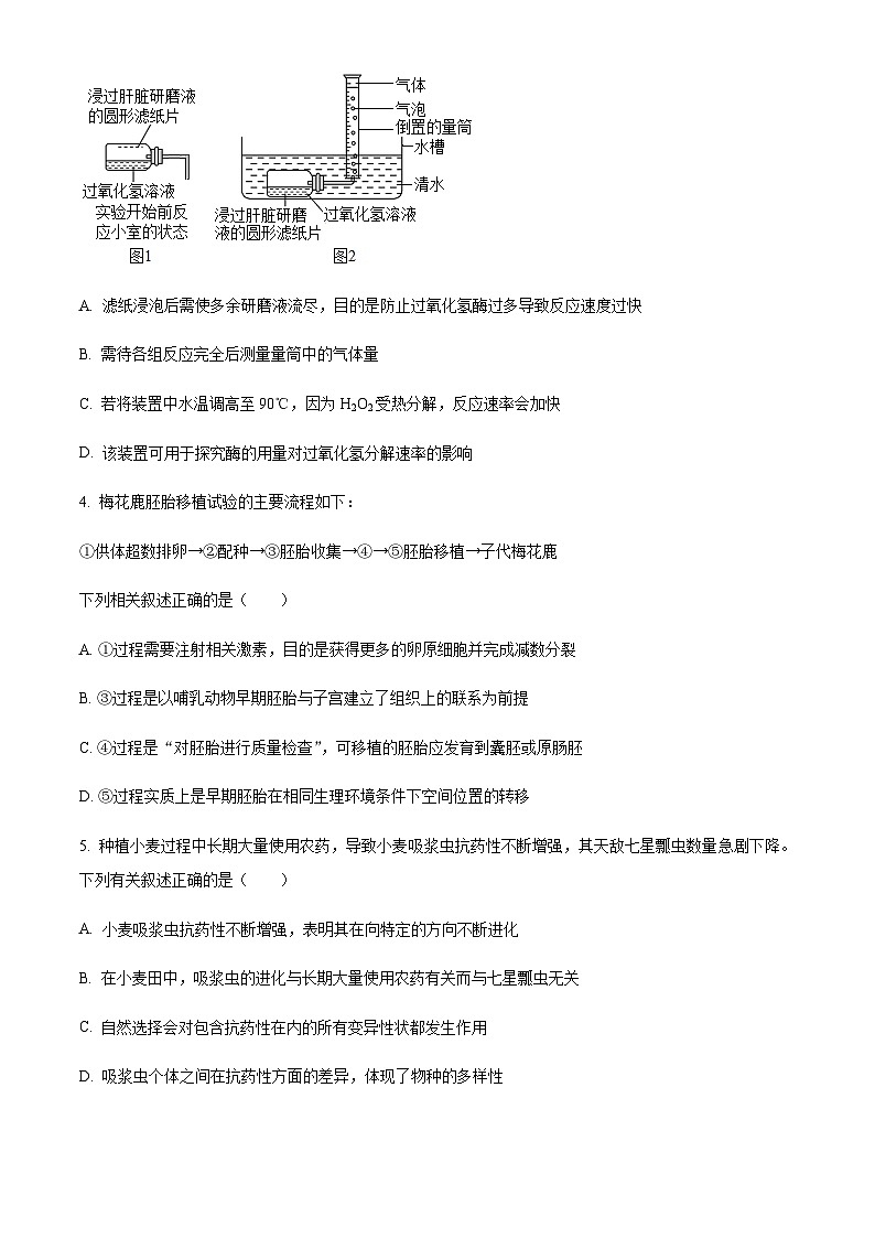
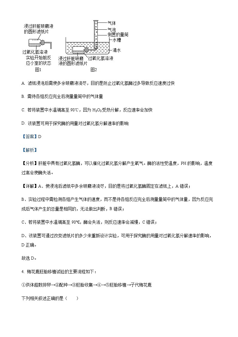
3. 某同学利用图1、图2所示装置探究酶的有关特性。下列相关叙述正确的是( )
A. 滤纸浸泡后需使多余研磨液流尽,目的是防止过氧化氢酶过多导致反应速度过快
B. 需待各组反应完全后测量量筒中的气体量
C. 若将装置中水温调高至90℃,因为H2O2受热分解,反应速率会加快
D. 该装置可用于探究酶的用量对过氧化氢分解速率的影响
【答案】D
【解析】
【分析】肝脏中具有过氧化氢酶,可以催化过氧化氢分解产生氧气。酶的活性受温度,PH的影响,温度过高会使酶失活。
【详解】A、使浸泡后滤纸中多余研磨液流尽,目的是将过氧化氢酶固定在滤纸上,A错误;
B、实验过程中需检测各组产生气体的速度,而不是待各组反应完全后测量量筒中的气体量,因为反应完成后气体产生的总量是相同的,无法做出判断,B错误;
C、若将装置中水温调高至90℃,酶会失活,则反应速率会减慢,C错误;
D、该装置可通过改变滤纸片的多少来重新设计实验,可用于探究酶的用量对过氧化氢分解速率的影响,D正确。
故选D。
4. 梅花鹿胚胎移植试验的主要流程如下:
①供体超数排卵→②配种→③胚胎收集→④→⑤胚胎移植→子代梅花鹿
下列相关叙述正确的是( )
A. ①过程需要注射相关激素,目的是获得更多的卵原细胞并完成减数分裂
B. ③过程是以哺乳动物早期胚胎与子宫建立了组织上联系为前提
C. ④过程是“对胚胎进行质量检查”,可移植的胚胎应发育到囊胚或原肠胚
D. ⑤过程实质上是早期胚胎在相同生理环境条件下空间位置的转移
【答案】D
【解析】
【分析】胚胎移植是指将雌性动物的早期胚胎或者通过体外受精及其他方式得到的胚胎移植到同种的、生理状态相同的其他雌性动物体内,使之继续发育为新个体的技术。其中提供胚胎的个体称为“供体”,接受胚胎的个体叫“受体”。胚胎移植的实质是早期胚胎在相同生理环境条件下空间位置的转移。
【详解】A、①过程需要注射相关激素,目的是获得更多的卵原细胞,但所获得的卵原细胞还未完成减数分裂,A错误;
B、⑤过程是胚胎移植,⑤过程成功的关键是移植的胚胎能与子宫建立了组织上的联系为前提,B错误;
C、④过程是“对胚胎进行质量检查”,可移植的胚胎应发育到桑葚(椹)胚或囊胚,C错误;
D、⑤过程是胚胎移植,⑤过程实质上是早期胚胎在相同生理环境条件下空间位置的转移,D正确。
故选D。
5. 种植小麦过程中长期大量使用农药,导致小麦吸浆虫抗药性不断增强,其天敌七星瓢虫数量急剧下降。下列有关叙述正确的是( )
A. 小麦吸浆虫抗药性不断增强,表明其在向特定的方向不断进化
B. 在小麦田中,吸浆虫的进化与长期大量使用农药有关而与七星瓢虫无关
C. 自然选择会对包含抗药性在内的所有变异性状都发生作用
D. 吸浆虫个体之间在抗药性方面的差异,体现了物种的多样性
【答案】A
【解析】
【分析】自然选择学说的主要内容:过度繁殖、生存斗争、遗传变异、适者生存。突变和基因重组产生进化的原材料,突变包括基因突变和染色体变异。 自然选择决定生物进化的方向,生物进化的实质是种群基因频率的改变。现代生物进化理论的主要内容:(1)种群是生物进化的基本单位,遗传平衡群体的基因频率保持不变。(2)突变和基因重组可以产生进化的原材料, 不定向的改变种群的基因频率。(3)自然选择能够定向的改变种群的基因频率,决定生物进化的方向。(4)隔离导致新物种的形成。(5)共同进化形成生物多样性。
【详解】A、小麦吸浆虫抗药性不断增强,说明其抗药性基因频率不断上升,其进化方向是向抗药性不断增强,A正确;
B、吸浆虫的进化与外界环境密切相关,包括使用农药,也包括其天敌,B错误;
C、结合题干可知,自然选择会对抗药性这一变异性状起作用,但是无法确定对所有变异性状均起作用,C错误;
D、吸浆虫个体之间在抗药性方面的差异,体现了基因的多样性,D错误。
故选A。
阅读下列材料,回答以下小题。
2023年8月24日,日本政府无视国际社会的强烈质疑和反对,单方面强行启动福岛核事故污染水排海。已经报道的核污水中含有60多种放射性物质,其毒性来源于放射性和重金属属性。这两种属性都可以对海洋生态系统产生长远的严重危害,铯-134和铯-137的半衰期分别能到2年和30年左右,而碳-14的半衰期可以长达5370年左右。
6. 下列关于核能利用及核污水对环境的影响,说法错误的是( )
A. 核能的使用在一定程度上减少温室气体排放,抑制全球变暖
B. 核污水中的重金属很可能进入食物链逐级积累,对人体造成严重危害
C. 核污水造成的辐射易造成DNA损伤,进而引起细胞癌变
D. 核污水排海只对海洋动植物造成严重影响,对陆地生物影响不大
7. 人体的免疫系统对核辐射损伤很敏感,主要表现为核辐射会诱导免疫细胞凋亡。下列有关说法正确的是( )
A. 核辐射诱导的免疫细胞凋亡是一种病理性死亡
B. 细胞凋亡时DNA降解,但细胞核形态结构正常
C. 浆细胞分泌足够多的抗体后会发生细胞凋亡
D. 细胞凋亡的前提是细胞衰老
【答案】6. D 7. C
【解析】
【分析】1.细胞癌变的原因是在致癌因子的作用下,细胞中原癌基因和抑癌基因发生突变,导致正常细胞的生长和分裂失控。癌症的发生不是单一基因突变的结果,至少在一个细胞中发生5~6个基因突变,才出现癌细胞的所有特点。
2.体液免疫:①一些病原体可以和B细胞接触,这为激活B细胞提供了第一个信号。②一些病原体被树突状细胞、B细胞等抗原呈递细胞摄取。③抗原呈递细胞将抗原处理后呈递在细胞表面,然后传递给辅助性T细胞。④辅助性T细胞表面的特定分子发生变化并与B细胞结合,这是激活B细胞的第二个信号;辅助性T细胞开始分裂、分化,并分泌细胞因子。⑤B细胞受到两个信号的刺激后开始分裂、分化、大部分分化为浆细胞,小部分分化为记忆B细胞。细胞因子能促进B细胞的分裂、分化过程。⑥浆细胞产生和分泌大量抗体,抗体可以随体液在全身循环并与这种病原体结合。抗体与病原体的结合可以抑制病原体的增殖或对人体细胞的黏附。
【6题详解】
A、核能的使用在一定程度上能减少化石燃料使用,减少温室气体排放,抑制全球变暖 ,A正确;
B、核污水中的重金属很可能进入生物体内,随着食物链逐级积累,对人体造成严重危害 ,B正确;
C、核污水造成的辐射是诱发基因突变的物理因素,易造成DNA损伤,进而引起细胞癌变 ,C正确;
D、核污水排海会随着食物链从海洋生物进入陆地生物,对海洋动植物和陆地生物都造成严重影响,D错误。
故选D。
【7题详解】
A、核辐射诱导的免疫细胞凋亡,细胞凋亡是基因控制的细胞自动结束生命的过程,不是病理性死亡 ,A错误;
B、细胞凋亡时DNA降解,但细胞核也会分解 ,B错误;
C、浆细胞分泌足够多抗体后由于凋亡基因的作用而发生细胞凋亡 ,C正确;
D、细胞凋亡不是由衰老造成的,是由基因决定的程序性死亡 ,D错误。
故选C。
8. 在缺氧条件下,细胞中的丙酮酸可通过乙醇脱氢酶和乳酸脱氢酶的作用,分别生成乙醇和乳酸(如图)。下列有关细胞呼吸的叙述,正确的是( )
A. 过程①发生在细胞溶胶,过程③④发生在线粒体中
B. 过程②丙酮酸在乳酸脱氢酶的作用下脱去氢转化形成乳酸
C. 每消耗一分子葡萄糖,酒精发酵比乳酸发酵多释放一分子二氧化碳
D. 动物细胞中的葡萄糖可转化为甘油、氨基酸等非糖物质
【答案】D
【解析】
【分析】无氧呼吸第一阶段;葡萄糖分解生成丙酮酸,生成少量ATP,该过程发生在细胞质基质,无氧呼吸第二阶段生成乳酸或酒精和二氧化碳,不生成ATP,场所为细胞质基质。
【详解】A、过程①为无氧呼吸第一阶段,发生在细胞溶胶(细胞质基质),过程③④为无氧呼吸第二阶段,也发生在细胞溶胶(细胞质基质),A错误;
B、过程②丙酮酸在乳酸脱氢酶的作用下得到氢转化形成乳酸,B错误;
C、酒精发酵消耗1分子葡萄糖将产生2分子二氧化碳,而乳酸发酵不产生二氧化碳,C错误;
D、动物细胞中的葡萄糖经氧化分解的中间产物丙酮酸可转化为甘油、氨基酸等非糖物质,D正确。
故选D。
9. 20世纪40年代,Hartline和Ratliff在研究鲨的复眼时发现,一个小眼的活动可因近旁小眼的活动而受到抑制,这就是普遍存在于感觉系统中的侧向抑制现象。在感觉通路中,处于刺激中心区的初级传入神经元在直接兴奋次级神经元的同时,通过抑制性中间神经元抑制周边区次级神经元的活动。下列相关叙述正确的是( )
A. 中心区神经元形成的突触间隙中,神经递质经主动转运穿过突触后膜而传递兴奋
B. 抑制性中间神经元接收到的神经递质是抑制性神经递质
C. 周边区次级神经元的突触后膜上没有发生膜电位的变化
D. 侧向抑制通过加大中心区和周边区神经元兴奋程度的差别来增强感觉系统的分辨能力
【答案】D
【解析】
【分析】突触由突触前膜、突触后膜、突触间隙组成,突触前膜内的突触小泡含有神经递质,当兴奋传至轴突末端时,突触前膜内的突触小泡释放神经递质,神经递质特异性作用于突触后膜上的受体,引起下一个神经元的兴奋或抑制;突触前膜释放神经递质的方式是胞吐,这依赖于细胞膜的流动性;兴奋在神经纤维上的传导形式的电信号,静息时,K离子外流,膜外电位高于膜内,表现为外正内负;兴奋时,Na离子通道开放,Na离子内流,膜内电位高于膜外,表现为外负内正.
【详解】A、中心区神经元形成的突触间隙中,神经递质经胞吐过程穿过突触后上的特异性受体而传递兴奋,A错误;
B、抑制性中间神经元释放的神经递质是抑制性神经递质,接收到的是兴奋性递质,B错误;
C、周边区次级神经元由于接受了抑制性神经递质的作用,因而兴奋被抑制,其突触后膜上也发生了电位变化,只不过是绝对值更大的静息电位状态,C错误;
D、侧向抑制通过加大中心区和周边区神经元兴奋程度的差别,即一部分兴奋,一部分抑制来增强感觉系统的分辨能力,D正确。
故选D。
10. 下列有关教材实验中物质或结构染色方法的叙述,错误的是( )
A. 苏丹Ⅲ染液可对花生子叶中的油脂进行染色
B. 龙胆紫溶液可对洋葱根尖细胞中的染色体进行染色
C. 溴酚蓝试剂可对需要电泳检测的DNA进行染色
D. 碘液可对透析膜中的淀粉进行染色
【答案】C
【解析】
【分析】1、染色质:细胞核中能被碱性染料染成深色的物质,其主要成分是DNA和蛋白质。
2、DNA本身是无色的,可以用荧光或放射性染料对DNA进行标记,或使用亚甲基蓝将DNA染成蓝色。含有DNA条带的凝胶可以用刀片切割下来,回收凝胶中的 DNA,从而达到提纯的目的。
【详解】A、脂肪可以被苏丹Ⅲ染液染成橘黄色,所以苏丹Ⅲ染液可对花生子叶中的油脂进行染色,A正确;
B、染色体容易被碱性染料染成深色,龙胆紫溶液可对洋葱根尖细胞中的染色体进行染色,B正确;
C、溴酚蓝作为一个标识是为了防止DNA跑出凝胶,电泳检测DNA时可以使用亚甲基蓝对DNA进行染色,C错误;
D、淀粉遇碘液变蓝,碘液可对透析膜中的淀粉进行染色,D正确。
故选C。
11. 科学家利用太空育种培育不同颜色棉花的过程如下图所示,下列相关叙述正确的是( )
A. 过程③需要进行多代自交纯合化处理
B. 过程③产生子代可出现两种颜色棉花
C. 过程②发生了染色体结构变异
D. 过程④要用秋水仙素处理萌发的种子,产生白色棉的概率为1/2
【答案】C
【解析】
【分析】分析题图可知:过程①发生了基因突变,B基因突变为b基因,过程②发生了染色体片段的缺失(染色体结构的变异),导致其中一个b基因丢失;过程③为分红棉的自交,选出白色棉品种;过程④为单倍体育种,获得白色棉。
【详解】AB、过程③为粉红棉的自交,粉红棉的基因型为bO,自交后,子代基因型为bb、bO、OO,表型分别为深红棉、粉红棉、白色棉,而目标植株为白色棉,自交根据子代的表型能直接选出,无需多代自交进行纯合化处理,过程③产生的子代可出现三种颜色棉花,AB错误;
C、分析题图可知:过程②发生了染色体片段的缺失(染色体结构的变异),C正确;
D、过程④为单倍体育种,先将粉红棉的配子b、O(比例为1:1)进行培养成单倍体,单倍体通常高度不育(不会结种子),要用秋水仙素处理萌发的幼苗(不能处理种子),其基因型为bb:00=1:1,产生白色棉的概率为1/2,D错误。
故选C。
12. 肺炎链球菌转化实验中,S型菌的部分DNA片段进入R型菌内并整合到R型菌的DNA分子上,使这种R型菌转化为能合成荚膜多糖的S型菌。下列说法正确的是( )
A. R型菌转化为S型菌后的DNA中,嘌呤碱基总比例不会改变
B. 进入R型菌的DNA片段上,包含起始密码子和终止密码子
C. 整合到R型菌内的DNA分子片段,表达产物是荚膜多糖
D. S型菌转录形成mRNA过程中,需要解旋酶催化两条链之间的氢键断开
【答案】A
【解析】
【分析】1.肺炎链球菌转化实验包括格里菲斯体内转化实验和艾弗里体外转化实验,其中格里菲斯体内转化实验证明S型细菌中存在某种“转化因子”,能将R型细菌转化为S型细菌;艾弗里体外转化实验证明DNA是遗传物质。
2.基因是有遗传效应的DNA片段;基因首段的启动子是RNA聚合酶的结合位点。
【详解】A、R型细菌和S型细菌的DNA都是双链结构,其中碱基的配对遵循碱基互补配对原则,因此R型菌转化为S型菌后的DNA中,嘌呤碱基总比例不会改变,依然是占50%,A正确;
B、进入R型菌的DNA片段上,包含启动子和终止子,而起始密码子和终止密码子位于RNA上,B错误;
C、荚膜多糖不属于蛋白质,整合到R型菌内的DNA分子片段,表达产物是蛋白质,C错误;
D、S型菌转录形成mRNA过程中,不需要解旋酶催化两条链之间的氢键断开,因为转录过程中基因的结构上有终止子,D错误。
故选A。
13. 下列有关生物技术安全性等问题的观点正确的是( )
A. 生殖性克隆人理论上增加了人类基因的多样性
B. 生殖性克隆需要核移植技术,而治疗性克隆不需要
C. 生物武器的特点有具有传染性、携带和投放相对简单、研发门槛较高等
D. “设计试管婴儿”可以有目的地改造特定基因,特定情况下可用于疾病治疗
【答案】D
【解析】
【分析】中国政府的态度是不反对治疗性克隆,禁止生殖性克隆人,中国政府坚持四不原则:不赞成、不允许、不支持、不接受任何生殖性克隆人的实验。转基因技术本身是中性的,理性看待转基因技术需要以完备的相关科学知识为基础,还应该看到人们的观点受到许多复杂的政治、经济和文化等因素的影响,最重要的是我们要靠确凿的证据和严谨的逻辑进行思考和辩论。
【详解】A、“生殖性克隆”是用生殖技术制造完整的克隆人,不能丰富人类基因的多样性,A错误;
B、生殖性克隆和治疗性克隆都需要核移植技术,B错误;
C、生物武器造价低,技术难度不大,隐秘性强,可以在任何地方研制和生产,具有传染性、危害持久,容易携带的特点,C错误;
D、“设计试管婴儿”可以有目的地改造特定基因,特定情况下可用于疾病治疗,因此我国政府的态度是不反对治疗性克隆,D正确。
故选D。
14. 下列关于染色体组和染色体组型相关的表述,正确的是( )
A. 有丝分裂后期,染色体组型和染色体组都加倍
B. 一个染色体组携带着控制生物生长发育的全部遗传信息
C. 有丝分裂中期可在显微镜下观察到染色体组型
D. 单倍体的体细胞中只含有一个染色体组
【答案】B
【解析】
【分析】染色体组型:指一个生物体内所有染色体的大小、形状和数量信息,这种组型技术可用来寻找染色体歧变同特定疾病的关系,比如:染色体数目的异常增加、形状发生异常变化等;染色体组型一般是以处于体细胞有丝分裂中期的染色体的数目和形态来表示。
【详解】A、有丝分裂后期,由于着丝粒分裂,染色体组数目加倍,但染色体组型通常用处于体细胞有丝分裂中期的染色体的数目和形态来表示,有丝分裂后期不会加倍,A错误;
B、细胞中的一组非同源染色体,它们在形态和功能上各不相同,但是携带着控制一种生物生长发育、遗传和变异的全部信息,这样的一组染色体,叫做一个染色体组,一个染色体组携带着控制生物生长发育的全部遗传信息,B正确;
C、染色体组型一般是以处于体细胞有丝分裂中期的染色体的数目和形态来表示,C错误;
D、由配子直接发育而来的个体称为单倍体,单倍体的体细胞中不一定只含有一个染色体组,如四倍体的配子中含有两个染色体组,D错误。
故选B。
15. 在一定时间内聚集在一定空间内的所有生物种群的集合就是群落,下列有关群落的说法正确的是( )
A. 群落中个体数量最多的物种就是优势种
B. 森林群落中不同生长型的植物分别配置在不同高度,形成垂直结构
C. 荒漠群落植被稀疏,动物种类稀少,不具有垂直结构
D. 地球上现存的群落净初级生产量大部分接近于零
【答案】B
【解析】
【分析】生物群落概念:在同一时间内、占据一定空间的相互之间有直接或间接联系的各种生物种群的集合。群落中物种数目的多少叫做物种丰富度。物种丰富度是描述群落中物种多样性的主要指标。
【详解】A、优势种在很大程度上决定群落内部的环境条件,对其他生物的生存和生长都有很大的影响的物种,而与其数量、生物量、生存空间并无直接联系,A错误;
B、森林群落中不同生长型的植物分别配置在不同高度,适应相应的环境条件,形成群落的垂直结构,B正确;
C、荒漠群落植被稀疏,动物种类稀少,但也具有垂直结构,C错误;
D、顶极群落结构最复杂也最稳定,地球上现存群落大多处于顶极群落,即地球上现存的群落净初级生产量极少部分接近于零,D错误。
故选B。
16. 下列关于传统发酵技术的说法,正确的是( )
A. 传统发酵技术的目的是获得发酵产品或更多的微生物
B. 当缺少糖源时醋酸菌进行无氧呼吸将乙醇转化为乙醛,再将乙醛转化为醋酸
C. 以乙醇为底物进行果醋发酵时发酵液产生气泡量明显少于果酒发酵时的气泡量
D. 进行泡菜发酵时,原材料只能装至八成满,是为了防止乳酸菌产生CO2导致发酵液溢出
【答案】C
【解析】
【分析】1.参与果酒制作的微生物是酵母菌,其新陈代谢类型为异养兼性厌氧型。参与果醋制作的微生物是醋酸菌,其新陈代谢类型是异养需氧型。果醋制作的原理:当氧气、糖源都充足时,醋酸菌将葡萄汁中的糖分解成醋酸。当缺少糖源时,醋酸菌将乙醇变为乙醛,再将乙醛变为醋酸。参与腐乳制作的微生物主要是毛霉,其新陈代谢类型是异养需氧型。腐乳制作的原理:毛霉等微生物产生的蛋白酶能将豆腐中的蛋白质分解成小分子的肽和氨基酸;脂肪酶可将脂肪分解成甘油和脂肪酸。
【详解】A、传统发酵技术的目的是获得将原料通过微生物的代谢转化为人类所需要的产物的过程,A错误;
B、醋酸菌为好氧菌,当缺少糖源时醋酸菌进行有氧呼吸将乙醇转化为乙醛,再将乙醛转化为醋酸,B错误;
C、以酒精为底物进行醋酸发酵,产物是醋酸和水,几乎不产生气泡,而果酒发酵会产生二氧化碳,故果醋发酵时产生的气泡量明显少于果酒发酵,C正确;
D、进行泡菜发酵时,原材料只能装至八成满,是为了防止发酵液溢出,乳酸菌无氧呼吸不产生气体,D错误。
故选C。
17. 胰岛素抵抗(IR)是指正常剂量的胰岛素在机体内产生的生物学效应低于正常水平,即机体对胰岛素敏感性降低的一种病理状态。IR的形成原因可分为受体前水平、受体处水平和受体后水平三种类型。受体前水平是指在胰岛素与胰岛素受体结合之前出现的异常;受体处水平主要是指受体数量、结构与功能异常;受体后水平是指胰岛素与受体结合后发生的信号转导异常。下列相关叙述错误的是( )
A. 胰岛素的分泌受血糖、神经递质等物质的调节
B. 细胞内的胰岛素受体减少属于受体处水平的胰岛素抵抗
C. 若IR是由患者免疫反应异常引起的,则该病属于自身免疫病
D. IR会导致Ⅱ型糖尿病的发生
【答案】B
【解析】
【分析】胰岛素为体内唯一降血糖的激素,本质为蛋白质,胰岛素由胰岛B细胞分泌,胰岛素的分泌与激素调节和神经调节均有关。
【详解】A、胰岛素为体内唯一降血糖的激素,本质为蛋白质,胰岛素由胰岛B细胞分泌,胰岛素的分泌与激素调节和神经调节均有关,胰岛素的分泌受血糖、神经递质等物质的调节,A正确;
B、结合题干可知,细胞内的胰岛素受体减少,属于胰岛素与胰岛素受体结合之前出现的异常,属于受体前水平的胰岛素抵抗,B错误;
C、若IR是由患者免疫反应异常引起的,是自身免疫反应对组织造成损伤并表现出了症状,该病属于自身免疫病,C正确;
D、胰岛素抵抗和β细胞功能相对不足是Ⅱ型糖尿病目前主要发病原因,结合题干,IR会导致Ⅱ型糖尿病的发生,D正确。
故选B。
18. 密叶红豆杉为国家I级重点保护植物,雌雄异株,主要分布于阿富汗东部沿西喜马拉雅地区至中国西藏西南部吉隆的亚热带至温带地区,印度北部与尼泊尔也有分布,具有重要的生态和经济价值。下列有关叙述错误的是( )
A. 中国、印度、尼泊尔等地区的密叶红豆杉形成了不同的种群
B. 种群密度低是确立密叶红豆杉为我国I级重点保护植物的重要依据
C. 调查密叶红豆杉的性别比例和年龄结构可以更好的了解种群发展动态
D. 将密叶红豆杉移栽到植物园的最终目的是保存遗传资源以扩大其种群
【答案】D
【解析】
【分析】种群的特征包括种群密度、出生率和死亡率、迁入率和迁出率、年龄结构和性别比例。其中,种群密度是种群最基本的数量特征;出生率和死亡率对种群数量起着决定性作用;年龄结构可以预测一个种群数量发展的变化趋势。
【详解】A、种群是指一定区域内,同种生物全部个体的集合,中国、印度、尼泊尔等地区的密叶红豆杉形成了不同的种群,A正确;
B、种群密度低意味着单位面积或体积对应的生物数量少,是确立密叶红豆杉为我国I级重点保护植物的重要依据,B正确;
C、种群的特征包括种群密度、出生率和死亡率、迁入率和迁出率、年龄结构和性别比例,年龄结构可以预测一个种群数量发展的变化趋势,调查密叶红豆杉的性别比例和年龄结构可以更好的了解种群发展动态,C正确;
D、将密叶红豆杉移栽到植物园的最终目的是保护生物多样性,D错误。
故选D。
19. mRNA5'末端的N6-腺苷酸甲基化(m6A)修饰以及3'端的plyA修饰是重要的转录后基因表达调控方式。现已明确3'端plyA尾的长度随着翻译的进行逐渐变短。右图是真核细胞中翻译的示意图。下列叙述正确的是( )
A. 一个mRNA上串联着多个核糖体,大大提高了每个核糖体的翻译速率
B. mRNA的m6A修饰可通过DNA复制传递给下一代
C. plyA修饰可能与维持mRNA的稳定、调控转录过程等有关
D. plyA尾和5'帽子的形成过程发生于细胞核内
【答案】D
【解析】
【分析】基因的表达即基因控制蛋白质的合成过程,包括转录和翻译两个主要阶段,其中转录是指以DNA的一条链为模板,按照碱基互补配对原则,合成RNA的过程,翻译是以mRNA为模板合成蛋白质的过程。
【详解】A、一个mRNA上串联着多个核糖体,但不会提高每个核糖体的翻译速率,A错误;
B、mRNA的m6A修饰不能通过DNA复制传递给下一代,B错误;
C、由题意分析,plyA的作用修饰可能与维持mRNA的稳定、调控翻译过程等有关,C错误;
D、mRNA的剪切和修饰发生在细胞核中,故plyA尾和5'帽子的形成过程发生于细胞核内,D正确。
故选D。
20. 某动物(2n=4)基因型为AABb,其体内一个性原细胞(核DNA双链全部被32P标记)在含31P的培养液中先进行一次有丝分裂,再进行减数分裂过程中形成1个如图所示细胞,其中①②分别代表染色体(不考虑染色体畸变)。下列叙述中错误的是( )
A. ①和②分别含有A和a,一定是基因突变的结果
B. 该细胞中有5条染色单体含有32P标记
C. 图中细胞含有两个染色体组,4套遗传信息
D. 该细胞为初级精母细胞,其基因组成为AAAaBBbb
【答案】B
【解析】
【分析】题图分析:图中同源染色体分离,且细胞质均等分裂,表示减数第一次分裂的后期;该细胞中有4条染色体,说明该动物体细胞中也是含有4条染色体。
【详解】A、该动物的基因型为AABb,因此①和②分别含有A和a,一定是基因突变的结果,A正确;
B、由于半保留复制,DNA复制了2次,该细胞中所有的染色体均带有32P标记,但只是染色体中的一个染色单体带有32P标记,即该细胞中有4条染色单体含有32P标记,B错误;
C、图中细胞处于减数第一次分裂后期,含有两个染色体组,由于经过了DNA复制,因此含有4套遗传信息,C正确;
D、结合题目信息可知,该细胞处于减数第一次分裂后期,且细胞质均等分裂,为初级精母细胞,其基因组成为AAAaBBbb,D正确。
故选B。
非选择题部分
二、非选择题(本大题共5小题,共60分)
21. 在2023年中央一号文件关于“加强高标准农田建设”的专门章节中,出现了“严厉打击盗挖黑土、电捕蚯蚓等破坏土壤行为”的明确表述,关于野生蚯蚓对土壤的价值及生物多样性在人类农业发展中起到的作用,再次引起人们思考。图1为某人工生态系统的示意图,图2表示该生态系统中部分能量流动图解,其中N1-N7表示能量值。回答下列问题:
(1)图1所展示的生态工程属于___________的农业生态工程。将蚓粪作为有机肥施用到农田、果园中有诸多好处,从能量流动的角度分析,其意义是___________。
(2)鱼塘中不同的鱼类在该生态系统中占据的生态位有所差异,当两个物种的生态位重叠时会发生竞争,且生态位重叠越_____________(填“多”或“少”),竞争越激烈;当两个物种的生态位有重叠时,往往通过___________作用而发生生态位分化。
(3)稻飞虱中的碳元素可通过____________(生理过程)最终流向水稻。稻飞虱刺吸水稻茎、叶组织的汁液,使水稻减产或失收。苏云金杆菌对稻飞虱等多种害虫具有杀虫活性,可被制成杀虫剂,与吡虫啉等人工合成的化学农药相比,上述杀虫剂的优点有___________。
(4)饲养在庭院里的公鸡通过垂下翅膀,伸长脖子围着母鸡边转半圈边抖动翅膀跳舞来求偶,该事例中的信息类型为___________,该事例说明信息传递对____________有着极其重要的作用。
(5)图2中N7可表示____________,第一营养级与第二营养级间的能量传递效率为____________(用图中带数字的字母表示)。
【答案】(1) ①. 物质循环利用 ②. 实现对能量的多级利用,提高能量的利用率
(2) ①. 多 ②. 自然选择
(3) ①. 呼吸作用和光合作用(分解作用和光合作用) ②. 不易对环境产生污染(或稻飞虱不易产生抗药性,合理即可)
(4) ①. 行为信息 ②. 种群的繁衍
(5) ①. 牛等第二营养级同化的能量 ②. N7/N1
【解析】
【分析】生物防治:生物防治是利用物种间的相互关系,以一种或一类生物抑制另一种或另一类生物的方法。它是降低杂草和害虫等有害生物种群密度的一种方法。它的最大优点是不污染环境。生物防治方法主要包括:1. 利用微生物防治。2. 利用寄生性天敌防治。3. 利用捕食性天敌防治。生物防治优点:对环境污染小,能有效保护天敌,发挥持续控灾作用,成本低、对人畜安全、害虫不易产生抗性、减少化学农药用量、节约能源。
【小问1详解】
图1所展示的生态工程属于物质循环利用的农业生态工程。该设计中将蚓粪作为有机肥施用到农田、果园中有诸多好处,一方面有机肥经过微生物的分解作用一方面为植物提供无机肥料,还可以增加光合作用需要的二氧化碳的量,从能量流动的角度分析,通过上述设计实现对能量的多级利用,促进了物质的循环再生,提高能量的利用率。
【小问2详解】
鱼塘中不同的鱼类在该生态系统中占据的生态位有所差异,当两个物种的生态位重叠时会发生竞争,且生态位重叠越“多”,竞争越激烈;当两个物种的生态位有重叠时,往往通过自然选择作用而发生生态位分化,进而使两个物种生态位重叠减小,有利于物种之间的和谐共处,进而充分利用了系统中的空间和资源。
【小问3详解】
稻飞虱中的碳元素可通过自身的呼吸作用和水稻的光合作用最终流向水稻,也可通过微生物的分解作用和水稻的光合作用最终流向水稻。稻飞虱刺吸水稻茎、叶组织的汁液,使水稻减产或失收。苏云金杆菌对稻飞虱等多种害虫具有杀虫活性,可被制成杀虫剂,与吡虫啉等人工合成的化学农药相比,苏云金杆菌利用了生物的种间关系实现了对稻飞虱的抑制,这属于生物防治,生物防治与化学防治措施相比,其典型的优点表现在不易对环境产生污染,同时稻飞虱也不易产生抗药性。
【小问4详解】
饲养在庭院里的公鸡通过垂下翅膀,伸长脖子围着母鸡边转半圈边抖动翅膀跳舞来求偶,该事例中的信息类型为行为信息,此外生态系统中的信息还包括物理信息和化学信息,该事例说明信息传递对种群的繁衍有着极其重要的作用。
【小问5详解】
根据生态系统能量流动的过程可知,同化量=摄入量-粪尿量,据此可推测,图2中N7可表示牛等第二营养级同化的能量,能量传递效率等于相邻的两个营养级之间同化量的比值,因此,第一营养级与第二营养级间的能量传递效率可表示为N7/N1。
22. 抗癌药物紫杉醇是从红豆杉树皮中提取出来生物活性物质,与化学药抗癌原理不同的是,紫杉醇能与细胞内的微管蛋白结合,使微管在细胞内大量积累,这些微管的积累导致细胞停留在G2期和M期直至死亡。由于红豆杉生长缓慢,资源短缺,生长过程中易发生立枯病、茎腐病、白绢病、疫霉病等病害,使紫杉醇的提取受到了极大限制。科研人员正试图通过多种方法提高紫杉醇的产量。
I.利用组织培养技术
有研究数据表明,通过下图所示的方法来生产紫杉醇,组培细胞中的紫杉醇含量是野生成年红豆杉树皮中含量的12倍。组织培养已成为扩大紫杉醇来源的一条重要途径。
(1)紫杉醇属于红豆杉属植物体产生的_____________代谢产物。紫杉醇能促进微管聚合并使之稳定,阻碍了____________的形成,从而阻碍肿瘤细胞的分裂,直至死亡。
(2)外植体常选取红豆杉植物的茎尖,其优点是____________(写出两点)。图中①过程称为____________。若再利用上图中愈伤组织进一步获得红豆杉植株的过程中,发现愈伤组织只分裂而不能分化出芽和根,则最可能的原因是____________。
Ⅱ.利用微生物发酵途径
植物体内普遍存在内生真菌,它们可以产生与宿主相同或相似的生物活性物质。近年来,研究人员从红豆杉树皮中分离到了能产生抗癌药物紫杉醇的内生真菌。这一发现为解决红豆杉资源短缺,寻找紫杉醇供应问题,开辟了一条用微生物发酵生产的新途径。具体过程如下:
(3)菌株的分离与纯化
取红豆杉的老树皮,_____________后,削去表层从内部切取小块,斜插入半固体培养基中。28℃培养3-7d,挑取向培养基基质生长的菌丝体于固体培养基中,纯化2-3次。培养时,通常会添加一定浓度的青霉素和链霉素,主要作用是_____________。
(4)菌株的鉴定
①形态学鉴定:将分离的菌株置于固体培养基上,经培养后观察_____________。
②分子生物学鉴定:提取菌株基因组DNA作为_____________,扩增ITS序列(存在于真核生物中的一段rDNA转录间隔区,被广泛应用于真菌分类、鉴定),通过____________检测并回收扩增产物,将纯化后的产物测序,与_____________比对分析。
发酵培养:将待培养菌株接种至固体培养基,培养4-5d,无菌生理盐水洗下孢子,接种至液体培养基振荡培养。
(5)紫杉醇的提取:发酵结束后,离心收集上清液,所得菌体用4层纱布挤压过滤,滤后纱布拧干并收集拧出液。合并上清液与纱布过滤及拧出液,____________至原过滤体积1/10后,利用紫杉醇易溶于有机溶剂的特性,采用_____________的方法进一步分离纯化。
【答案】(1) ①. 次生 ②. 纺锤体(纺锤丝)
(2) ①. 细胞分化程度低,全能性高,容易诱导形成愈伤组织;茎尖中含病毒极少,甚至无病毒 ②. 脱分化 ③. 细胞分裂素和生长素的用量比例不合适(或植物激素比例不合适)
(3) ①. (表面)消毒 ②. 抑制细菌生长
(4) ①. 菌落形态 ②. 模板 ③. 琼脂糖凝胶电泳 ④. 基因数据库
(5) ①. 浓缩 ②. 萃取
【解析】
【分析】植物组织培养技术:(1)过程:离体的植物组织,器官或细胞(外植体)→愈伤组织→胚状体→植株(新植体);(2)原理:植物细胞的全能性;(3)条件:①细胞离体和适宜的外界条件(如适宜温度、适时的光照、pH和无菌环境等);②一定的营养(无机、有机成分)和植物激素(生长素和细胞分裂素);(4)植物细胞工程技术的应用:植物繁殖的新途径(包括微型繁殖,作物脱毒、人工种子等)、作物新品种的培育(单倍体育种、突变体的利用)、细胞产物的工厂化生产。
【小问1详解】
次生代谢物质是生物体产生的一大类并非生长发育所必需的小分子有机化合物。紫杉醇是红豆杉属植物产生的一种复杂的次生代谢产物。微管与纺锤体的形成有关,根据题意:紫杉醇能与细胞内的微管蛋白结合,使微管在细胞内大量积累,这些微管的积累导致细胞停留在G2期和M期直至死亡,可见紫杉醇能促进微管聚合并使之稳定,阻碍了纺锤体的形成,从而阻碍肿瘤细胞的分裂,直至死亡。
【小问2详解】
植物生长点附近的病毒浓度很低甚至无病毒。茎尖属于植物生长点,故取一定大小的茎尖进行培养,再生的植株有可能不带病毒,从而获得脱病毒苗,再用脱病毒苗进行繁殖,则种植的作物就不会或极少发生病毒;另外茎尖细胞分裂能力强,全能性高,容易诱导成愈伤组织。离体条件下已分化的细胞经过诱导,失去特有的结构和功能,重新获得分裂能力,称为脱分化(去分化),脱分化的细胞不断分裂增殖,产生无组织结构、松散的薄壁细胞团,称为愈伤组织;图中①过程称为脱分化或去分化。植物生长素类和细胞分裂素类物质是植物组织培养不可缺少的两类调节物质,两者的浓度和配比在脱分化和再分化中起着关键作用;生长素类和细胞分裂素类物质的比值大时,有利于根的形成;比值小时,则促进芽的形成;生长素类和细胞分裂素类物质的比值相同时,有利于愈伤组织的形成。若再利用上图中愈伤组织进一步获得红豆杉植株的过程中,发现愈伤组织只分裂而不能分化出芽和根,则最可能的原因是细胞分裂素和生长素的用量比例不合适。
【小问3详解】
植物组织培养过程中,需要对外植体进行消毒处理,故取红豆杉的老树皮消毒后,削去表层从内部切取小块,斜插入半固体培养基中。青霉素和链霉素属于抗生素,可以抑制细菌生长。
【小问4详解】
①平板属于固体培养基,可以让人们清楚地观察到在培养基表面由单个细胞生长繁殖成的菌落,因此常用于微生物的分离、鉴定、活菌计数等。不同的菌株形成的菌落不同,将分离的菌株置于固体培养基上,经培养后观察菌落形态。
②分子生物学鉴定是利用分子生物学技术对生物分子的特异性进行检测和分析,以判断其种属、亲缘关系、基因型等信息;一般采用PCR技术进行DNA扩增,故提取菌株基因组DNA作为模板,然后将扩增的DNA序列通过凝胶电泳技术进行回收,纯化后进行基因测序,并与基因数据库进行序列比对分析。
【小问5详解】
萃取发酵是回收和分离生物产物的一项技术,即当两种水溶性高分子聚合物在同一水溶液中各自达到一定浓度后,会互不相溶形成两相系统,不同的生物产物会分配在不同的相中,通过相的分离就可以实现对发酵产物的分离。紫杉醇的提取:发酵结束后,离心收集上清液,所得菌体用4层纱布挤压过滤,滤后纱布拧干并收集拧出液。合并上清液与纱布过滤及拧出液浓缩至原过滤体积1/10后,利用紫杉醇易溶于有机溶剂的特性,采用萃取的方法进一步分离纯化。
23. 新冠病毒来袭时,机体会启动多种防御机制来应对病毒的侵害。如图是病毒引发机体免疫反应的部分示意图。请分析回答:
(1)2019-nCV侵入人体后,大多数病毒会被吞噬细胞吞噬,该过程属于人体第___________道防线。图中I~Ⅶ表示不同种类的细胞,其中不能特异性识别抗原的有____________(填序号)。细胞I把病毒特有的抗原暴露出来,呈递给辅助性T细胞,使该细胞开始增殖、分化并分泌_______________,进而激发体液免疫和细胞免疫。
(2)新冠病毒侵入人体后,人体通常会出现发热症状,体温升高的直接原因是_____________,调节中枢位于________________,当机体适度发热(低于38.5℃的低烧)水平时,能增强_____________,据此,对退热药使用的较好做法应该是 。
(3)非甾体类(NSAIDs)抗炎药主要具有解热、镇痛以及抗炎的作用,其作用是通过抑制环氧化酶(COX)实现的,COX包括COX-1和COX-2两种同工酶异构体:COX-1是一种固有的看家酶,维持细胞正常的生理功能;COX-2是在机体受到致炎因子刺激后,迅速表达的酶,被称为诱导酶,是引起炎性反应的关键酶之一。NSAIDs药在抑制COX-2的同时也会抑制COX-1,因此会引发胃肠道副作用。下表是一些常用NSAIDs药的IC50值,NSAIDs对COX-1和COX-2的选择性抑制作用强弱用IC50(COX-2/COX-1)的比值来表示。
注:环氧化酶(COX)是催化花生四烯酸转化为前列腺素的关键酶。IC50表示抑制50%酶活性所需的药物浓度。
据上表数据分析可知:要获得相似的疗效,药品_____________不良反应最小。判断依据是______________。
(4)体温调定学说认为正常情况体温调节中枢预设的一个体温调定点为37℃,并且体温的调节是由热敏神经元(W)和冷敏神经元(C)的放电频率决定的。病毒感染会导致机体产生前列腺素,而前列腺素的增加会提高体温调定点,体温上升,导致发热出现。请在图中用虚线画出体温调定点为39℃时热敏神经元和冷敏神经元(分别用W'和C'表示)的放电频率曲线_____________。
(5)若患者服用布洛芬作等非甾体类(NSAIDs)退烧药,体温恢复正常。原理是_____________。
【答案】(1) ①. 二 ②. I、Ⅶ ③. 淋巴因子
(2) ①. 机体产热大于散热 ②. 下丘脑 ③. 白细胞的吞噬能力 ④. 低烧暂时不要立即吃退热药,增强机体的抗病力,体温如果太高再吃退热药
(3) ①. 布洛芬 ②. 布洛芬的 IC50(COX-2/COX-1)的比值最小
(4) (5)通过抑制环氧合酶(COX)活性,减少前列腺素的合成,从而降低下丘脑体温调节中枢体温调定点,来达到退热(降温)的效果
【解析】
【分析】1、体表屏障是人体对抗病原体的第一道防线:人体对抗病原体的第一道防线包括身体表面的物理屏障和化学防御。通常病原体不能穿过皮肤和消化、呼吸、泌尿、生殖等管道的黏膜。皮肤的表面有一层死细胞(角质细胞),病原体不能在这种环境中生存,而且皮肤中的皮脂腺分泌的油脂使皮肤表面pH为3~5,足可抑制许多微生物的生长。
2、如果病原体突破体表屏障,机体会启动多种非特异性的细胞和分泌多种化学物质来保护自己。由于这种反应不是专门针对某种特定的病原体的,因此被称为非特异性反应,它是人体抵御病原体的第二道防线。
3、特异性免疫又称为免疫应答,免疫应答有两个特点:第一,针对特定的病原体发挥免疫作用;第二,有免疫记忆。特异性免疫是人体免疫的第三道防线。
【小问1详解】
如果病原体突破体表屏障,机体会启动多种非特异性的细胞和分泌多种化学物质来保护自己。由于这种反应不是专门针对某种特定的病原体的,因此被称为非特异性反应,它是人体抵御病原体的第二道防线,2019-nCV侵入人体后,大多数病毒会被吞噬细胞吞噬,该过程属于人体第二道防线。
分析题图:细胞Ⅱ|属于T细胞,当被病毒感染的靶细胞膜表面的某些分子发生变化,细胞毒性T细胞识别变化的信号,开始分裂并分化,形成新的细胞毒性T细胞和记忆T细胞,同时辅助性T细胞分泌淋巴因子加速细胞毒性T细胞的分裂、分化,I~VII表示不同种类的细胞,分别为:抗原呈递细胞(吞噬细胞、树突状细胞、巨噬细胞等)、细胞毒性T细胞、新的细胞毒性T细胞、记忆细胞、B细胞、记忆细胞、浆细胞,其中I、VII不能特异性识别抗原。细胞I把病毒特有的抗原暴露出来,呈递给辅助性T细胞,使该细胞开始增殖、分化并分泌淋巴因子,进而激发体液免疫和细胞免疫。
【小问2详解】
无论在寒冷状态还是高温条件,只要体温恒定,产热量等于散热量,所以如果人的体温在升高,直接原因是机体的产热量大于散热量,体温的调节中枢位于下丘脑。当机体适度发热(低于38.5℃的低烧)水平时,能增强白细胞的吞噬能力,据此,对退热药使用的较好做法应该是低烧暂时不要立即吃退热药,增强机体的抗病力,体温如果太高再吃退热药。
【小问3详解】
由题意“NSAIDs对COX-1和COX-2的选择性抑制作用强弱用IC50(COX-2/COX-1)的比值来表示”可知,分析表格可知,布洛芬不良反应最小、疗效最好,判断依据是布洛芬的IC50 (COX-2/COX-1)的比值最小。
【小问4详解】
结合题干,体温调定点上升,机体的冷敏神经元(C)的放电频率增大,热敏神经元(W)放电频率减小,使得机体的产热量大于散热量,体温上升,最终到达调定点39℃时,机体产热量等于散热量,体温保持恒定,故对应曲线图为: 。
【小问5详解】
由题意可知,COX-1 作用是维持细胞正常的生理功能,COX-2是在机体受到致炎因子刺激后,迅速表达的酶,是引起炎性反应的关键酶之一,所以患者服用布洛芬作等非甾体类(NSAIDs)退烧药,体温恢复正常,原理是:布洛芬作等非甾体类(NSAIDs)退烧药通过选择性抑制环氧合酶(COX-2)活性,从而减少前列腺素的合成,前列腺素减少会降低下丘脑体温调节中枢体温调定点,从而达到退热(降温)的效果。
24. 沼液是一种优质液态有机肥,科研人员通过大田试验,探讨不同浓度的沼液如何改善棉花的光合特征,分析促进棉花高产的沼液用量,结果如图1-2所示。
回答下列问题:
(1)沼液不仅含有丰富的氮、磷、钾等大量元素和锌、锰、铜等微量元素。其中,氨和磷是核酸、磷脂等物质的主要成分,同时还是光反应产物______________的组成成分。
(2)目前常用便携式光合仪测量CO2浓度,计算_______________作为净光合速率的检测指标。碳反应中每合成一分子蔗糖则需合成_______________分子三碳糖。据图1分析,各个处理组净光合速率的变化趋势是______________。
(3)研究发现过度施肥会导致植物营养生长旺盛,从而导致植物顶部光合面积过大,_______________,进而导致叶片加速老化脱落,严重减少光合产物的输出。
(4)水分是影响植物光合速率的重要因素,原因有______________(写两点)。当植物大量失水而枯萎时,叶片中的________(填植物激素)浓度会升高,以削弱蒸腾作用,减少水分的进一步流失。根据图2推测,__________组处理对植物抗旱能力促进作用最强。
【答案】(1)ATP和NADPH
(2) ①. 单位叶面积单位时间二氧化碳吸收量 ②. 24 ③. 在棉花生育期内先逐步上升,至8月7日达到顶峰,之后开始下降
(3)中下部叶片得不到足够的光照
(4) ①. 水分可能影响植物的气孔开度,影响二氧化碳的吸收;水是光合作用的原料;水是细胞内物质运输的主要介质 ②. 脱落酸 ③. T2
【解析】
【分析】光合作用的过程:①光反应阶段(场所是叶绿体的类囊体薄膜):水的光解产生还原氢与O2,以及ATP的形成;②暗反应阶段(场所是叶绿体的基质):CO2被C5固定形成C3,C3在光反应提供的ATP和还原氢的作用下还原生成C5和糖类等有机物。
【小问1详解】
氮和磷是核酸、磷脂等物质的主要成分,光反应的产物有O2、ATP和NADPH,故氮和磷还是光反应产物ATP和NADPH的组成成分。
【小问2详解】
反映净光合作用强度的指标有二氧化碳的吸收量、氧气的释放量和有机物的积累量,故目前常用便携式光合仪测量CO2浓度,计算单位叶面积单位时间二氧化碳吸收量作为净光合速率的检测指标。蔗糖为糖,每生成1分子蔗糖需要4 分子离开卡尔文循环的三碳糖磷酸,每3个二氧化碳分子进入卡尔文循环才能有一个三碳糖磷酸离开卡尔文循环,因此生成一分子蔗糖至少经过12轮卡尔文循环,即需要24分子三碳糖。据图1分析,各个处理组净光合速率的变化趋势是在棉花生育期内先逐步上升,至8月7日达到顶峰,之后开始下降。
【小问3详解】
研究发现过度施肥会导致植物营养生长旺盛,从而导致植物顶部光合面积过大,使得下部的叶片得不到充足的光照,但是下部叶片仍会进行呼吸作用消耗有机物,进而导致叶片加速老化脱落,严重减少光合产物的输出。
【小问4详解】
水分是影响植物光合速率的重要因素,原因有水分可能影响植物的气孔开度,影响二氧化碳的吸收;水是光合作用的原料;水是细胞内物质运输的主要介质等。蒸腾作用与气孔有关,气孔的开闭与植物激素脱落酸有关,故当植物大量失水而枯萎时,叶片中的脱落酸浓度会升高,以削弱蒸腾作用,减少水分的进一步流失。分析图2可知,T2组随着时间的推移,叶片对水分瞬时的利用效率都是最高的,与CK(对照组)的差值最大,故根据图2推测,T2组处理对植物抗旱能力促进作用最强。
25. 某二倍体雌雄同株异花植物,其花色由等位基因B、b控制,茎高由等位基因D、d控制。该植物中常出现4号染色体三体现象,三体在细胞减数分裂时,任意配对的两条染色体分离,另一条染色体随机移向细胞任一极。三体植株产生的异常雌配子正常参与受精,异常雄配子不能参与受精。现有两株红花高茎三体植株甲和乙,欲探究其基因组成,科研人员进行了正反交实验,统计结果如下表。
注:该植物所有基因型的配子和植株均正常存活
(1)杂交实验时,对母本进行的基本操作过程为______________。杂交子代中出现三体现象的原因是参与受精的______________(填“雌”或“雄”)配子异常所致。
(2)根据杂交结果分析,控制_______________的基因位于4号染色体上,判断的依据是_______________。
(3)亲本乙的基因型是_________________,乙作为父本产生的可育雄配子的类型及其比例为____________ 甲作为母本产生的含B基因的可育雌配子占___________③________。
(4)通过观察正交实验子代的__________________可从中筛选出三体红花植株。这些三体红花植株在子代红花植株中所占的比例为______________。让这些三体红花植株在自然状态下随机传粉,子代中白花植株占_____________________。
【答案】(1) ①. 套袋→人工授粉→套袋 ②. 雌
(2) ①. 花色 ②. 正交子代红花:白花=5:1,反交子代红花:白花=8:1,说明控制花色的基因所在的染色体存在三体现象,即花色基因位于4号染色体上
(3) ①. BbbDd ②. BD:Bd:bD:bd=1:1:2:2 ③. BB∶B∶Bb∶b=1∶2∶2∶1。
(4) ①. 花色和染色体数目(或染色体组型) ②. 8/15 ③. 1/6
【解析】
【分析】基因自由组合定律的实质是:位于非同源染色体上的非等位基因的分离或自由组合是互不干扰的;在减数分裂过程中,同源染色体上的等位基因彼此分离的同时,非同源染色体上的非等位基因自由组合。
题表分析:甲和乙进行正反交的结果中高茎与矮茎的比例为3∶1,说明亲本中关于茎高的基因型均为Dd,而红花和白花的比例在后代中表现不同,可见控制红花和白花的基因型表现为三体,且位于4号染色体上,
【小问1详解】
由于该植株为雌雄同株异花植物,因此,对母本进行的基本操作过程为套袋→人工授粉→套袋。杂交子代中出现三体现象的原因是参与受精的“雌”配子异常所致,因为异常的雄配子不能参与受精。
【小问2详解】
杂交结果显示,正反交的子代中高茎与矮茎的比例均为3∶1,说明亲本关于茎高的基因型均为Dd;而子代中花色表现不同,即正交子代红花∶白花=5∶1,反交子代红花∶白花=8∶1,且该生物细胞中不存在性染色体,因而可推测控制花色的基因所在的染色体存在三体现象,即花色基因位于4号染色体上。
【小问3详解】
正交子代红花∶白花=5∶1,反交子代红花∶白花=8∶1,正交子代中白花比例=1/6=1/2×1/3,而基因型为BBb的个体能产生正常授粉的精子比例为B∶b=2∶1,而基因型为Bbb的个体产生的卵细胞比例为Bb∶B∶bb∶b=2∶1∶1∶2,据此可推测,亲本乙的基因型可综合表示为DdBbb,而亲本甲的基因型为DdBBb,乙作为父本产生的可育雄配子的类型及其比例为BD∶Bd∶bD∶bd=1∶1∶2∶2,甲作为母本产生的含B基因的可育雌配子占BB∶B∶Bb∶b=1∶2∶2∶1。
【小问4详解】药品名称
IC50(COX-1)
IC50(COX-2)
IC50(COX-2/COX-1)
吡罗昔康
0.0015
0.906
600
阿司匹林
1.6
277.0
173
吲哚美辛
0.028
1.68
60
布洛芬
4.8
72.8
15.16
亲本杂交方式
子代表型及比例
正交:甲(♂)×乙(♀)
红花高茎:红花矮茎:白花高茎:白花矮茎=15:5:3:1
反交:甲(♀)×乙(♂)
红花高茎:红花矮茎:白花高茎:白花矮茎=24:8:3:1
浙江省天域全国名校协作体2023-2024学年高三生物上学期10月联考试题(Word版附解析): 这是一份浙江省天域全国名校协作体2023-2024学年高三生物上学期10月联考试题(Word版附解析),共26页。试卷主要包含了考试结束后,只需上交答题纸等内容,欢迎下载使用。
2023-2024学年第一学期天域全国名校协作体高三联考 生物试题及答案: 这是一份2023-2024学年第一学期天域全国名校协作体高三联考 生物试题及答案,文件包含2023-2024学年第一学期天域全国名校协作体联考生物pdf、2023-2024学年第一学期天域全国名校协作体联考生物答案pdf等2份试卷配套教学资源,其中试卷共10页, 欢迎下载使用。
2024天域全国名校协作体高三上学期10月联考试题(浙江卷)生物PDF版含答案: 这是一份2024天域全国名校协作体高三上学期10月联考试题(浙江卷)生物PDF版含答案,文件包含2023-2024学年第一学期天域全国名校协作体联考生物pdf、2023-2024学年第一学期天域全国名校协作体联考生物答案pdf等2份试卷配套教学资源,其中试卷共10页, 欢迎下载使用。

