94,吉林省辽源市实验中学、辽源市第四中学、辽源市第十四中学、辽源市第十七中学2023—2024学年七年级上学期期末地理试卷
展开时间:45分钟 满分:40分
一、选择题(本大题共16小题,共16分)
1.关于赤道的叙述,正确的是( )
A.东西半球的分界线B.东经和西经的分界线
C.南北半球的分界线D.南北方向的分界线
2.最先证明地球是球体的事件是( )
A.哥伦布到达美洲大陆B.麦哲伦环球航行
C.人造地球卫星的发射和使用D.天圆地方
3.若A、B两地在图上量得直线距离为3厘米,比例尺为1:80000,则A、B两地相距( )
A.2.4千米B.24千米C.240千米D.2400千米
4.有关纬线和纬度的说法正确的是( )
A.所有纬线都等长B.纬线指示东西方向
C.纬线的形状是一个半圈D.纬线共有6条
5.世界陆地主要分布在( )
A.东半球、北半球B.西半球、南半球
C.南半球、北半球D.北半球、西半球
6.由亚欧板块和印度洋板块挤压形成的是( )
A.喜马拉雅山B.阿尔卑斯山
C.乌拉尔山D.东非大裂谷
7.如图所示的各大洲轮廓,表示南美洲的是( )
A.②B.③C.④D.①
8.在天气预报中,表示雾的符号是( )
A B C D
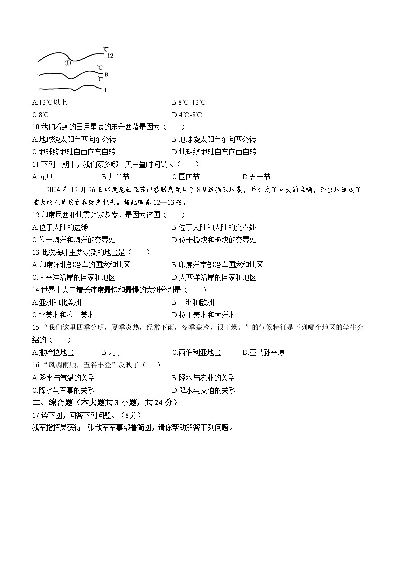
9.判断右图中①地的气温是( )
A.12℃以上B.8℃-12℃
C.8℃D.4℃-8℃
10.我们看到的日月星辰的东升西落是因为( )
A.地球绕太阳自西向东公转B.地球绕太阳自东向西公转
C.地球绕地轴自西向东自转D.地球绕地轴自东向西自转
11.下列日期中,我们家乡哪一天白昼时间最长( )
A.元旦B.儿童节C.国庆节D.五一节
2004年12月26日印度尼西亚苏门答腊岛发生了8.9级强烈地震,并引发了巨大的海啸,给当地造成了重大的人员伤亡和财产损失。据此回答12—13题。
12.印度尼西亚地震频繁多发,是因为该国( )
A.位于大陆的边缘B.位于大陆和大陆的交界处
C.位于海洋和海洋的交界处D.位于板块和板块的交界处
13.此次海啸主要波及的地区是( )
A.印度洋北部沿岸的国家和地区B.印度洋南部沿岸国家和地区
C.太平洋沿岸的国家和地区D.大西洋沿岸的国家和地区
14.世界上人口增长速度最快和最慢的大洲分别是( )
A.亚洲和北美洲B.非洲和欧洲
C.北美洲和拉丁美洲D.拉丁美洲和大洋洲
15.“我们这里四季分明,夏季炎热,经常下雨,冬季寒冷,很干燥。”的气候特征是下列哪个地区的学生介绍的( )
A.撒哈拉地区B.北京C.西伯利亚地区D.亚马孙平原
16.“风调雨顺,五谷丰登”反映了( )
A.降水与气温的关系B.降水与农业的关系
C.降水与军事的关系D.降水与交通的关系
二、综合题(本大题共3小题,共24分)
17.读下图,回答下列问题。(8分)
我军指挥员获得一张敌军军事部署简图,请你帮助解答下列问题。
(1)敌军阵地在我军阵地的_________方向。
(2)如果我军大炮的最远射程为30千米,敌军指挥部是否在大炮射程之内_________。(是或否)
(3)我军阵地海拔大约为____________米,与敌军指挥部所在位置的高差约为___________米。
(4)如只考虑地形因素,(行军方便好走)我军选择进攻路线__________较好。
18.读下面地球表面的光照图,回答问题。(8分)
(1)这一天是________月_________日,我国的节气是_________,此时澳大利亚的季节是_________。
(2)太阳直射的纬线在________,北半球是________季。
(3)B地昼夜长短状况是________,B点比A点单位面积上得到的太阳光热_________,气温_________。
(4)用斜线表示出夜半球,此时非洲在__________,我国在________。
(5)此时南极地区有__________现象。
19.读2006年中国商品出口示意图,回答下列问题。(8分)
(1)中国商品主要出口到亚洲、①________________洲、②________________洲。
(2)一艘货轮从上海出发,沿图中航线航行,过太平洋,穿A______________运河,经______________洋,最后抵达美国的纽约港。
(3)纽约濒临的大洋是_______,试写出纽约的经纬度位置:(________,_________)。
(4)美国位于________洲,是世界上最大的农产品输出国,但需要大量进口咖啡、天然橡胶等热带农产品,主要原因是美国大部分位于五带中的_________带,不适宜种植热带作物。
吉林省辽源市东辽县东辽县实验中学、白泉镇中学2023-2024学年七年级上学期期末测试地理试卷(含答案): 这是一份吉林省辽源市东辽县东辽县实验中学、白泉镇中学2023-2024学年七年级上学期期末测试地理试卷(含答案),共9页。试卷主要包含了单选题,综合读图题等内容,欢迎下载使用。
吉林省辽源市东辽县东辽县实验中学、白泉镇中学2023—2024学年七年级上学期期末模拟地理试卷 (图片版,含答案): 这是一份吉林省辽源市东辽县东辽县实验中学、白泉镇中学2023—2024学年七年级上学期期末模拟地理试卷 (图片版,含答案),共3页。
吉林省辽源市西安区2023-2024学年七年级上学期期末地理试卷: 这是一份吉林省辽源市西安区2023-2024学年七年级上学期期末地理试卷,共7页。试卷主要包含了小明想知道日本的位置,他应查阅,图中海牛化石的分布说明了等内容,欢迎下载使用。

